谷胱甘肽过氧化物酶4 (GPX4)和肥胖相互作用影响三阴性乳腺癌的肿瘤进展和治疗反应。

IF 5.3 3区 医学 Q1 CELL BIOLOGY
Emily N Devericks, Bennett H Brosnan, Alyssa N Ho, Elaine M Glenny, Hannah M Malian, Dorothy Teegarden, Michael K Wendt, Michael F Coleman, Stephen D Hursting
{"title":"谷胱甘肽过氧化物酶4 (GPX4)和肥胖相互作用影响三阴性乳腺癌的肿瘤进展和治疗反应。","authors":"Emily N Devericks, Bennett H Brosnan, Alyssa N Ho, Elaine M Glenny, Hannah M Malian, Dorothy Teegarden, Michael K Wendt, Michael F Coleman, Stephen D Hursting","doi":"10.1186/s40170-025-00380-8","DOIUrl":null,"url":null,"abstract":"<p><strong>Introduction: </strong>Triple-negative breast cancer (TNBC), which tends to be more advanced when diagnosed and more aggressive than other breast cancer subtypes, is accelerated by obesity. Hypertrophic adipocytes and cancer cells exhibit increased oxidative stress and altered redox homeostasis, influencing therapeutic outcomes. Enzymes implicated in both redox regulation and TNBC include glutathione peroxidase 4 (GPX4; reduces lipid peroxides) and pyruvate carboxylase (PC; essential in oxidative stress protection). Using preclinical models, we characterized interactions between GPX4, PC, and oxidative stress in TNBC cells, and established effects of GPX4 suppression on TNBC progression. In TNBC cells, PC knockdown increased GPX4 expression, while GPX4 knockdown increased PC expression. GPX4 inhibition by erastin or RSL3 enhanced TNBC cell death in vitro, and antioxidants mitigated the cytotoxicity. In obese mice, GPX4 knockdown, versus scramble control: (i) reduced tumor burden following orthotopic transplantation of TNBC cells; and (ii) reduced lung metastasis following tail vein injection of TNBC cells in combination with chemotherapy (carboplatin) but not immunotherapy (anti-CTLA4 plus anti-PD1). We conclude that GPX4 and PC expression are inversely related in TNBC cells, and GPX4 and obesity interact to impact TNBC progression and treatment responses. Moreover, GPX4-mediated redox defense, alone or in combination with chemotherapy, is a targetable vulnerability for treating TNBC, including obesity-related TNBC.</p><p><strong>Implication: </strong>GPX4 suppression, alone or with current TNBC therapies, impacts outcomes in preclinical TNBC models with or without obesity and offers a new, plausible mechanistic target for TNBC treatment.</p>","PeriodicalId":9418,"journal":{"name":"Cancer & Metabolism","volume":"13 1","pages":"11"},"PeriodicalIF":5.3000,"publicationDate":"2025-02-25","publicationTypes":"Journal Article","fieldsOfStudy":null,"isOpenAccess":false,"openAccessPdf":"https://www.ncbi.nlm.nih.gov/pmc/articles/PMC11863593/pdf/","citationCount":"0","resultStr":"{\"title\":\"Glutathione peroxidase 4 (GPX4) and obesity interact to impact tumor progression and treatment response in triple negative breast cancer.\",\"authors\":\"Emily N Devericks, Bennett H Brosnan, Alyssa N Ho, Elaine M Glenny, Hannah M Malian, Dorothy Teegarden, Michael K Wendt, Michael F Coleman, Stephen D Hursting\",\"doi\":\"10.1186/s40170-025-00380-8\",\"DOIUrl\":null,\"url\":null,\"abstract\":\"<p><strong>Introduction: </strong>Triple-negative breast cancer (TNBC), which tends to be more advanced when diagnosed and more aggressive than other breast cancer subtypes, is accelerated by obesity. Hypertrophic adipocytes and cancer cells exhibit increased oxidative stress and altered redox homeostasis, influencing therapeutic outcomes. Enzymes implicated in both redox regulation and TNBC include glutathione peroxidase 4 (GPX4; reduces lipid peroxides) and pyruvate carboxylase (PC; essential in oxidative stress protection). Using preclinical models, we characterized interactions between GPX4, PC, and oxidative stress in TNBC cells, and established effects of GPX4 suppression on TNBC progression. In TNBC cells, PC knockdown increased GPX4 expression, while GPX4 knockdown increased PC expression. GPX4 inhibition by erastin or RSL3 enhanced TNBC cell death in vitro, and antioxidants mitigated the cytotoxicity. In obese mice, GPX4 knockdown, versus scramble control: (i) reduced tumor burden following orthotopic transplantation of TNBC cells; and (ii) reduced lung metastasis following tail vein injection of TNBC cells in combination with chemotherapy (carboplatin) but not immunotherapy (anti-CTLA4 plus anti-PD1). We conclude that GPX4 and PC expression are inversely related in TNBC cells, and GPX4 and obesity interact to impact TNBC progression and treatment responses. Moreover, GPX4-mediated redox defense, alone or in combination with chemotherapy, is a targetable vulnerability for treating TNBC, including obesity-related TNBC.</p><p><strong>Implication: </strong>GPX4 suppression, alone or with current TNBC therapies, impacts outcomes in preclinical TNBC models with or without obesity and offers a new, plausible mechanistic target for TNBC treatment.</p>\",\"PeriodicalId\":9418,\"journal\":{\"name\":\"Cancer & Metabolism\",\"volume\":\"13 1\",\"pages\":\"11\"},\"PeriodicalIF\":5.3000,\"publicationDate\":\"2025-02-25\",\"publicationTypes\":\"Journal Article\",\"fieldsOfStudy\":null,\"isOpenAccess\":false,\"openAccessPdf\":\"https://www.ncbi.nlm.nih.gov/pmc/articles/PMC11863593/pdf/\",\"citationCount\":\"0\",\"resultStr\":null,\"platform\":\"Semanticscholar\",\"paperid\":null,\"PeriodicalName\":\"Cancer & Metabolism\",\"FirstCategoryId\":\"3\",\"ListUrlMain\":\"https://doi.org/10.1186/s40170-025-00380-8\",\"RegionNum\":3,\"RegionCategory\":\"医学\",\"ArticlePicture\":[],\"TitleCN\":null,\"AbstractTextCN\":null,\"PMCID\":null,\"EPubDate\":\"\",\"PubModel\":\"\",\"JCR\":\"Q1\",\"JCRName\":\"CELL BIOLOGY\",\"Score\":null,\"Total\":0}","platform":"Semanticscholar","paperid":null,"PeriodicalName":"Cancer & Metabolism","FirstCategoryId":"3","ListUrlMain":"https://doi.org/10.1186/s40170-025-00380-8","RegionNum":3,"RegionCategory":"医学","ArticlePicture":[],"TitleCN":null,"AbstractTextCN":null,"PMCID":null,"EPubDate":"","PubModel":"","JCR":"Q1","JCRName":"CELL BIOLOGY","Score":null,"Total":0}
引用次数: 0

摘要

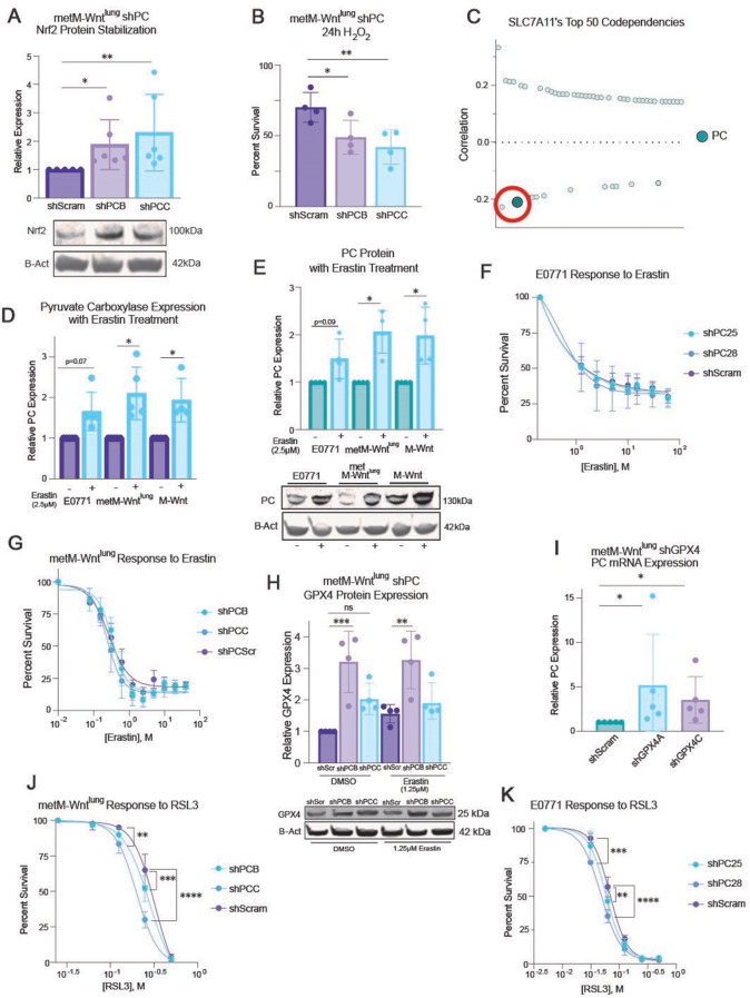
简介:三阴性乳腺癌(TNBC)在诊断时往往更晚期,比其他乳腺癌亚型更具侵袭性,肥胖会加速其发展。肥厚脂肪细胞和癌细胞表现出增加的氧化应激和改变的氧化还原稳态,影响治疗结果。参与氧化还原调节和TNBC的酶包括谷胱甘肽过氧化物酶4 (GPX4;减少脂质过氧化物)和丙酮酸羧化酶(PC;对氧化应激保护至关重要)。通过临床前模型,我们表征了GPX4、PC和TNBC细胞氧化应激之间的相互作用,并确定了GPX4抑制对TNBC进展的影响。在TNBC细胞中,敲低PC可增加GPX4的表达,而敲低GPX4可增加PC的表达。通过erastin或RSL3抑制GPX4可增强体外TNBC细胞死亡,抗氧化剂可减轻细胞毒性。在肥胖小鼠中,GPX4敲低与scramble控制:(i)减少TNBC细胞原位移植后的肿瘤负担;(ii)尾静脉注射TNBC细胞联合化疗(卡铂)而非免疫治疗(抗ctla4 +抗pd1)后肺转移减少。我们得出结论,GPX4和PC表达在TNBC细胞中呈负相关,GPX4和肥胖相互作用影响TNBC的进展和治疗反应。此外,gpx4介导的氧化还原防御,单独或联合化疗,是治疗TNBC的可靶向脆弱性,包括肥胖相关的TNBC。含义:GPX4抑制,单独或与目前的TNBC治疗,影响临床前TNBC模型的结局,有或没有肥胖,并为TNBC治疗提供了一个新的,合理的机制靶点。
本文章由计算机程序翻译,如有差异,请以英文原文为准。

Glutathione peroxidase 4 (GPX4) and obesity interact to impact tumor progression and treatment response in triple negative breast cancer.

Glutathione peroxidase 4 (GPX4) and obesity interact to impact tumor progression and treatment response in triple negative breast cancer.

Glutathione peroxidase 4 (GPX4) and obesity interact to impact tumor progression and treatment response in triple negative breast cancer.

Glutathione peroxidase 4 (GPX4) and obesity interact to impact tumor progression and treatment response in triple negative breast cancer.

Introduction: Triple-negative breast cancer (TNBC), which tends to be more advanced when diagnosed and more aggressive than other breast cancer subtypes, is accelerated by obesity. Hypertrophic adipocytes and cancer cells exhibit increased oxidative stress and altered redox homeostasis, influencing therapeutic outcomes. Enzymes implicated in both redox regulation and TNBC include glutathione peroxidase 4 (GPX4; reduces lipid peroxides) and pyruvate carboxylase (PC; essential in oxidative stress protection). Using preclinical models, we characterized interactions between GPX4, PC, and oxidative stress in TNBC cells, and established effects of GPX4 suppression on TNBC progression. In TNBC cells, PC knockdown increased GPX4 expression, while GPX4 knockdown increased PC expression. GPX4 inhibition by erastin or RSL3 enhanced TNBC cell death in vitro, and antioxidants mitigated the cytotoxicity. In obese mice, GPX4 knockdown, versus scramble control: (i) reduced tumor burden following orthotopic transplantation of TNBC cells; and (ii) reduced lung metastasis following tail vein injection of TNBC cells in combination with chemotherapy (carboplatin) but not immunotherapy (anti-CTLA4 plus anti-PD1). We conclude that GPX4 and PC expression are inversely related in TNBC cells, and GPX4 and obesity interact to impact TNBC progression and treatment responses. Moreover, GPX4-mediated redox defense, alone or in combination with chemotherapy, is a targetable vulnerability for treating TNBC, including obesity-related TNBC.

Implication: GPX4 suppression, alone or with current TNBC therapies, impacts outcomes in preclinical TNBC models with or without obesity and offers a new, plausible mechanistic target for TNBC treatment.

求助全文
通过发布文献求助,成功后即可免费获取论文全文。 去求助
来源期刊
自引率
1.70%
发文量
17
审稿时长
14 weeks
期刊介绍: Cancer & Metabolism welcomes studies on all aspects of the relationship between cancer and metabolism, including: -Molecular biology and genetics of cancer metabolism -Whole-body metabolism, including diabetes and obesity, in relation to cancer -Metabolomics in relation to cancer; -Metabolism-based imaging -Preclinical and clinical studies of metabolism-related cancer therapies.
×
引用
GB/T 7714-2015
复制
MLA
复制
APA
复制
导出至
BibTeX EndNote RefMan NoteFirst NoteExpress
×
提示
您的信息不完整,为了账户安全,请先补充。
现在去补充
×
提示
您因"违规操作"
具体请查看互助需知
我知道了
×
提示
确定
请完成安全验证×
copy
已复制链接
快去分享给好友吧!
我知道了
右上角分享
点击右上角分享
0
联系我们:info@booksci.cn Book学术提供免费学术资源搜索服务,方便国内外学者检索中英文文献。致力于提供最便捷和优质的服务体验。 Copyright © 2023 布克学术 All rights reserved.
京ICP备2023020795号-1
ghs 京公网安备 11010802042870号
Book学术文献互助
Book学术文献互助群
群 号:604180095
Book学术官方微信