不同PTEN-p53相互作用对生殖系PTEN突变的人甲状腺类器官模型DNA损伤的影响

IF 4.6
Endocrine-related cancer Pub Date : 2025-03-08 Print Date: 2025-04-01 DOI:10.1530/ERC-24-0216
Juan Andres Venegas, Omer Enes Onur, Shin Chung Kang, Masahiro Hitomi, Charis Eng
{"title":"不同PTEN-p53相互作用对生殖系PTEN突变的人甲状腺类器官模型DNA损伤的影响","authors":"Juan Andres Venegas, Omer Enes Onur, Shin Chung Kang, Masahiro Hitomi, Charis Eng","doi":"10.1530/ERC-24-0216","DOIUrl":null,"url":null,"abstract":"<p><p>Germline mutations in the tumor suppressor phosphatase and tensin homolog (PTEN) cause PTEN hamartoma tumor syndrome (PHTS). PHTS is characterized by an elevated lifetime risk of differentiated thyroid cancer (DTC), 30 times higher than the general population. However, only 1 in 3 PHTS patients develop DTC, and it remains unknown whether specific PTEN variants are associated with an increased risk of DTC. PTEN antagonizes the phosphatidylinositol 3-kinase (PI3K)-AKT signaling pathway, a frequently affected pathway in sporadic DTC. PTEN also acts as a guardian of the genome by interacting with other tumor suppressors. Here, we report how ionizing radiation, an environmental tumorigenic contributor, modifies the DNA damage response based on the type of germline PTEN variants. We hypothesized that certain PTEN variants associated with DTC create a pro-oncogenic molecular signature upon radiation-induced DNA damage. DTC-associated (PTEN M134R ) or DTC-non-associated (PTEN G132D ) germline PTEN mutant alleles were introduced into a human induced pluripotent cell (hiPSC) line derived from a healthy donor utilizing CRISPR-Cas9 gene editing technology. We determined radiation-induced transcriptomic changes in functional thyroid organoids induced from wild-type and both heterozygous PTEN mutant hiPSCs. Both bulk and single-cell RNA sequencing data indicated that radiation upregulated the p53 network more potently in the thyroid organoids with PTEN WT/G132D than those with PTEN WT/M134R , which could be mediated by AKT-dependent MDM2 inactivation and PTEN-p53 physical interaction. Our data suggest that the lack of p53 pathway activation through PTEN-p53 network interactions explains why PTEN M134R is a DTC-susceptible variant.</p>","PeriodicalId":93989,"journal":{"name":"Endocrine-related cancer","volume":" ","pages":""},"PeriodicalIF":4.6000,"publicationDate":"2025-03-08","publicationTypes":"Journal Article","fieldsOfStudy":null,"isOpenAccess":false,"openAccessPdf":"https://www.ncbi.nlm.nih.gov/pmc/articles/PMC11906015/pdf/","citationCount":"0","resultStr":"{\"title\":\"Divergent PTEN-p53 interaction upon DNA damage in a human thyroid organoid model with germline PTEN mutations.\",\"authors\":\"Juan Andres Venegas, Omer Enes Onur, Shin Chung Kang, Masahiro Hitomi, Charis Eng\",\"doi\":\"10.1530/ERC-24-0216\",\"DOIUrl\":null,\"url\":null,\"abstract\":\"<p><p>Germline mutations in the tumor suppressor phosphatase and tensin homolog (PTEN) cause PTEN hamartoma tumor syndrome (PHTS). PHTS is characterized by an elevated lifetime risk of differentiated thyroid cancer (DTC), 30 times higher than the general population. However, only 1 in 3 PHTS patients develop DTC, and it remains unknown whether specific PTEN variants are associated with an increased risk of DTC. PTEN antagonizes the phosphatidylinositol 3-kinase (PI3K)-AKT signaling pathway, a frequently affected pathway in sporadic DTC. PTEN also acts as a guardian of the genome by interacting with other tumor suppressors. Here, we report how ionizing radiation, an environmental tumorigenic contributor, modifies the DNA damage response based on the type of germline PTEN variants. We hypothesized that certain PTEN variants associated with DTC create a pro-oncogenic molecular signature upon radiation-induced DNA damage. DTC-associated (PTEN M134R ) or DTC-non-associated (PTEN G132D ) germline PTEN mutant alleles were introduced into a human induced pluripotent cell (hiPSC) line derived from a healthy donor utilizing CRISPR-Cas9 gene editing technology. We determined radiation-induced transcriptomic changes in functional thyroid organoids induced from wild-type and both heterozygous PTEN mutant hiPSCs. Both bulk and single-cell RNA sequencing data indicated that radiation upregulated the p53 network more potently in the thyroid organoids with PTEN WT/G132D than those with PTEN WT/M134R , which could be mediated by AKT-dependent MDM2 inactivation and PTEN-p53 physical interaction. Our data suggest that the lack of p53 pathway activation through PTEN-p53 network interactions explains why PTEN M134R is a DTC-susceptible variant.</p>\",\"PeriodicalId\":93989,\"journal\":{\"name\":\"Endocrine-related cancer\",\"volume\":\" \",\"pages\":\"\"},\"PeriodicalIF\":4.6000,\"publicationDate\":\"2025-03-08\",\"publicationTypes\":\"Journal Article\",\"fieldsOfStudy\":null,\"isOpenAccess\":false,\"openAccessPdf\":\"https://www.ncbi.nlm.nih.gov/pmc/articles/PMC11906015/pdf/\",\"citationCount\":\"0\",\"resultStr\":null,\"platform\":\"Semanticscholar\",\"paperid\":null,\"PeriodicalName\":\"Endocrine-related cancer\",\"FirstCategoryId\":\"1085\",\"ListUrlMain\":\"https://doi.org/10.1530/ERC-24-0216\",\"RegionNum\":0,\"RegionCategory\":null,\"ArticlePicture\":[],\"TitleCN\":null,\"AbstractTextCN\":null,\"PMCID\":null,\"EPubDate\":\"2025/4/1 0:00:00\",\"PubModel\":\"Print\",\"JCR\":\"\",\"JCRName\":\"\",\"Score\":null,\"Total\":0}","platform":"Semanticscholar","paperid":null,"PeriodicalName":"Endocrine-related cancer","FirstCategoryId":"1085","ListUrlMain":"https://doi.org/10.1530/ERC-24-0216","RegionNum":0,"RegionCategory":null,"ArticlePicture":[],"TitleCN":null,"AbstractTextCN":null,"PMCID":null,"EPubDate":"2025/4/1 0:00:00","PubModel":"Print","JCR":"","JCRName":"","Score":null,"Total":0}
引用次数: 0

摘要

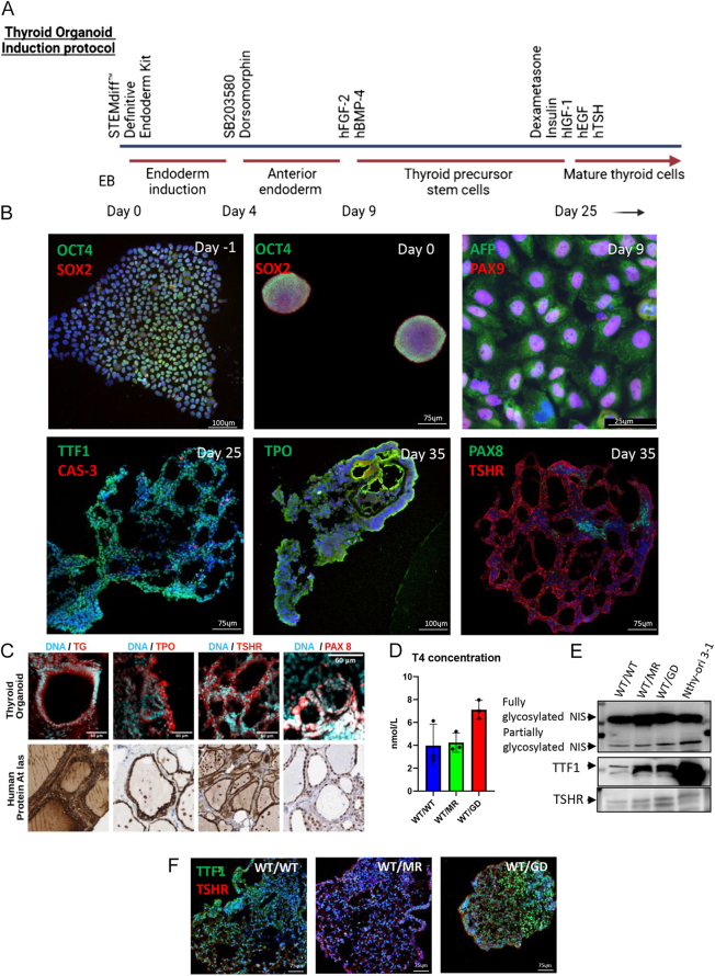
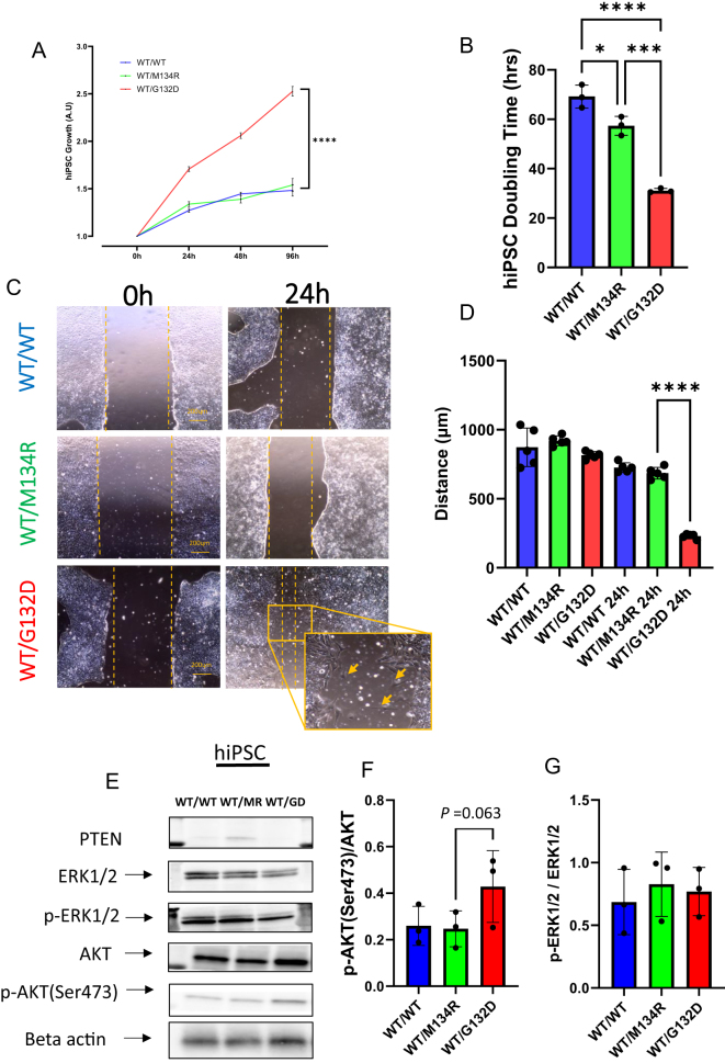
肿瘤抑制因子磷酸酶和紧张素同源物(PTEN)的种系突变导致PTEN错构瘤肿瘤综合征(PHTS)。PHTS的特点是分化性甲状腺癌(DTC)的终生风险升高,其风险比一般人群高30倍。然而,只有1 / 3的PHTS患者会发展为DTC,目前尚不清楚特定的PTEN变异是否与DTC的风险增加有关。PTEN可拮抗磷脂酰肌醇3-激酶(PI3K)-AKT信号通路,这是散发性DTC中经常受影响的信号通路。PTEN还通过与其他肿瘤抑制因子相互作用,充当基因组的守护者。在这里,我们报告了电离辐射,一个环境致瘤因素,如何根据种系PTEN变异的类型改变DNA损伤反应。我们假设某些与DTC相关的PTEN变异在辐射诱导的DNA损伤中产生了促癌分子特征。利用CRISPR-CAS9基因编辑技术,将DTC相关(PTENM134R)或非相关(ptenm132d)种系PTEN突变等位基因导入从健康供体获得的人诱导多能细胞(hiPSC)系。我们测定了野生型和杂合PTEN突变型hiPSCs诱导的功能性甲状腺器官的转录组变化。整体和单细胞RNA测序数据表明,辐射对甲状腺类器官中PTENWT/G132D的p53网络的上调比PTENWT/M134R的更有效,这可能是由akt依赖性MDM2失活和PTEN-p53物理相互作用介导的。我们的数据表明,通过PTEN-p53网络相互作用缺乏p53通路激活解释了PTENM134R是DTC易感变体的原因。
本文章由计算机程序翻译,如有差异,请以英文原文为准。

Divergent PTEN-p53 interaction upon DNA damage in a human thyroid organoid model with germline PTEN mutations.

Divergent PTEN-p53 interaction upon DNA damage in a human thyroid organoid model with germline PTEN mutations.

Divergent PTEN-p53 interaction upon DNA damage in a human thyroid organoid model with germline PTEN mutations.

Divergent PTEN-p53 interaction upon DNA damage in a human thyroid organoid model with germline PTEN mutations.

Germline mutations in the tumor suppressor phosphatase and tensin homolog (PTEN) cause PTEN hamartoma tumor syndrome (PHTS). PHTS is characterized by an elevated lifetime risk of differentiated thyroid cancer (DTC), 30 times higher than the general population. However, only 1 in 3 PHTS patients develop DTC, and it remains unknown whether specific PTEN variants are associated with an increased risk of DTC. PTEN antagonizes the phosphatidylinositol 3-kinase (PI3K)-AKT signaling pathway, a frequently affected pathway in sporadic DTC. PTEN also acts as a guardian of the genome by interacting with other tumor suppressors. Here, we report how ionizing radiation, an environmental tumorigenic contributor, modifies the DNA damage response based on the type of germline PTEN variants. We hypothesized that certain PTEN variants associated with DTC create a pro-oncogenic molecular signature upon radiation-induced DNA damage. DTC-associated (PTEN M134R ) or DTC-non-associated (PTEN G132D ) germline PTEN mutant alleles were introduced into a human induced pluripotent cell (hiPSC) line derived from a healthy donor utilizing CRISPR-Cas9 gene editing technology. We determined radiation-induced transcriptomic changes in functional thyroid organoids induced from wild-type and both heterozygous PTEN mutant hiPSCs. Both bulk and single-cell RNA sequencing data indicated that radiation upregulated the p53 network more potently in the thyroid organoids with PTEN WT/G132D than those with PTEN WT/M134R , which could be mediated by AKT-dependent MDM2 inactivation and PTEN-p53 physical interaction. Our data suggest that the lack of p53 pathway activation through PTEN-p53 network interactions explains why PTEN M134R is a DTC-susceptible variant.

求助全文
通过发布文献求助,成功后即可免费获取论文全文。 去求助
来源期刊
自引率
0.00%
发文量
0
×
引用
GB/T 7714-2015
复制
MLA
复制
APA
复制
导出至
BibTeX EndNote RefMan NoteFirst NoteExpress
×
提示
您的信息不完整,为了账户安全,请先补充。
现在去补充
×
提示
您因"违规操作"
具体请查看互助需知
我知道了
×
提示
确定
请完成安全验证×
copy
已复制链接
快去分享给好友吧!
我知道了
右上角分享
点击右上角分享
0
联系我们:info@booksci.cn Book学术提供免费学术资源搜索服务,方便国内外学者检索中英文文献。致力于提供最便捷和优质的服务体验。 Copyright © 2023 布克学术 All rights reserved.
京ICP备2023020795号-1
ghs 京公网安备 11010802042870号
Book学术文献互助
Book学术文献互助群
群 号:604180095
Book学术官方微信