胃癌患者B淋巴细胞空间组织与预后预测。

IF 5.1 1区 医学 Q1 GASTROENTEROLOGY & HEPATOLOGY
Gastric Cancer Pub Date : 2025-05-01 Epub Date: 2025-02-19 DOI:10.1007/s10120-025-01593-y
Ryan Yong Kiat Tay, Manavi Sachdeva, Haoran Ma, Young-Woo Kim, Myeong-Cherl Kook, Hyunki Kim, Jae-Ho Cheong, Lindsay C Hewitt, Katharina Nekolla, Günter Schmidt, Takaki Yoshikawa, Takashi Oshima, Tomio Arai, Supriya Srivastava, Ming Teh, Xuewen Ong, Su Ting Tay, Taotao Sheng, Joseph J Zhao, Patrick Tan, Heike I Grabsch, Raghav Sundar
{"title":"胃癌患者B淋巴细胞空间组织与预后预测。","authors":"Ryan Yong Kiat Tay, Manavi Sachdeva, Haoran Ma, Young-Woo Kim, Myeong-Cherl Kook, Hyunki Kim, Jae-Ho Cheong, Lindsay C Hewitt, Katharina Nekolla, Günter Schmidt, Takaki Yoshikawa, Takashi Oshima, Tomio Arai, Supriya Srivastava, Ming Teh, Xuewen Ong, Su Ting Tay, Taotao Sheng, Joseph J Zhao, Patrick Tan, Heike I Grabsch, Raghav Sundar","doi":"10.1007/s10120-025-01593-y","DOIUrl":null,"url":null,"abstract":"<p><strong>Background: </strong>Within the tumor microenvironment (TME), the association of B lymphocytes (B cells) with prognosis and therapy response in gastric cancer (GC) remains poorly characterized. We investigated the predictive and prognostic value of B cells, including their spatial organization within the TME, in one of the largest multi-cohort studies to date.</p><p><strong>Methods: </strong>Using CD20 immunohistochemistry, we evaluated B cell density in resection specimens from 977 patients with resectable GC across three cohorts, including the randomized phase III Korean CLASSIC trial. The relationship between CD20 density, clinicopathological characteristics, and overall survival (OS) was analyzed. Digital spatial profiling of 1063 regions of interest from 15 patients was performed to characterize B cell distribution within different regions of interest (ROIs) using the NanoString GeoMx platform.</p><p><strong>Results: </strong>CD20 density was significantly higher in diffuse-type GC compared to intestinal-type (p = 0.000012). Patients with CD20-low diffuse-type GC had the shortest OS in the CLASSIC trial (median OS: 49 vs 62 months, HR: 1.9, 95% CI: 1.2-3.0, p = 0.003) and in a Japanese cohort (median OS: 49 vs 67 months, HR: 2.2, 95% CI: 1.2-4.0, p = 0.011). This survival difference was not seen in patients treated with adjuvant chemotherapy (median OS: 62 vs 63 months, HR: 1.8, 95% CI: 0.88-3.5, p = 0.108). Spatial profiling revealed significant B cell enrichment within tumor ROIs compared to the stroma, particularly in diffuse-type GC.</p><p><strong>Conclusions: </strong>Low CD20 positivity, especially in diffuse-type GC, is linked to poor prognosis and may identify patients who could benefit from chemotherapy. These findings underscore the role of B cells in GC.</p>","PeriodicalId":12684,"journal":{"name":"Gastric Cancer","volume":" ","pages":"384-396"},"PeriodicalIF":5.1000,"publicationDate":"2025-05-01","publicationTypes":"Journal Article","fieldsOfStudy":null,"isOpenAccess":false,"openAccessPdf":"https://www.ncbi.nlm.nih.gov/pmc/articles/PMC11993452/pdf/","citationCount":"0","resultStr":"{\"title\":\"Spatial organization of B lymphocytes and prognosis prediction in patients with gastric cancer.\",\"authors\":\"Ryan Yong Kiat Tay, Manavi Sachdeva, Haoran Ma, Young-Woo Kim, Myeong-Cherl Kook, Hyunki Kim, Jae-Ho Cheong, Lindsay C Hewitt, Katharina Nekolla, Günter Schmidt, Takaki Yoshikawa, Takashi Oshima, Tomio Arai, Supriya Srivastava, Ming Teh, Xuewen Ong, Su Ting Tay, Taotao Sheng, Joseph J Zhao, Patrick Tan, Heike I Grabsch, Raghav Sundar\",\"doi\":\"10.1007/s10120-025-01593-y\",\"DOIUrl\":null,\"url\":null,\"abstract\":\"<p><strong>Background: </strong>Within the tumor microenvironment (TME), the association of B lymphocytes (B cells) with prognosis and therapy response in gastric cancer (GC) remains poorly characterized. We investigated the predictive and prognostic value of B cells, including their spatial organization within the TME, in one of the largest multi-cohort studies to date.</p><p><strong>Methods: </strong>Using CD20 immunohistochemistry, we evaluated B cell density in resection specimens from 977 patients with resectable GC across three cohorts, including the randomized phase III Korean CLASSIC trial. The relationship between CD20 density, clinicopathological characteristics, and overall survival (OS) was analyzed. Digital spatial profiling of 1063 regions of interest from 15 patients was performed to characterize B cell distribution within different regions of interest (ROIs) using the NanoString GeoMx platform.</p><p><strong>Results: </strong>CD20 density was significantly higher in diffuse-type GC compared to intestinal-type (p = 0.000012). Patients with CD20-low diffuse-type GC had the shortest OS in the CLASSIC trial (median OS: 49 vs 62 months, HR: 1.9, 95% CI: 1.2-3.0, p = 0.003) and in a Japanese cohort (median OS: 49 vs 67 months, HR: 2.2, 95% CI: 1.2-4.0, p = 0.011). This survival difference was not seen in patients treated with adjuvant chemotherapy (median OS: 62 vs 63 months, HR: 1.8, 95% CI: 0.88-3.5, p = 0.108). Spatial profiling revealed significant B cell enrichment within tumor ROIs compared to the stroma, particularly in diffuse-type GC.</p><p><strong>Conclusions: </strong>Low CD20 positivity, especially in diffuse-type GC, is linked to poor prognosis and may identify patients who could benefit from chemotherapy. These findings underscore the role of B cells in GC.</p>\",\"PeriodicalId\":12684,\"journal\":{\"name\":\"Gastric Cancer\",\"volume\":\" \",\"pages\":\"384-396\"},\"PeriodicalIF\":5.1000,\"publicationDate\":\"2025-05-01\",\"publicationTypes\":\"Journal Article\",\"fieldsOfStudy\":null,\"isOpenAccess\":false,\"openAccessPdf\":\"https://www.ncbi.nlm.nih.gov/pmc/articles/PMC11993452/pdf/\",\"citationCount\":\"0\",\"resultStr\":null,\"platform\":\"Semanticscholar\",\"paperid\":null,\"PeriodicalName\":\"Gastric Cancer\",\"FirstCategoryId\":\"3\",\"ListUrlMain\":\"https://doi.org/10.1007/s10120-025-01593-y\",\"RegionNum\":1,\"RegionCategory\":\"医学\",\"ArticlePicture\":[],\"TitleCN\":null,\"AbstractTextCN\":null,\"PMCID\":null,\"EPubDate\":\"2025/2/19 0:00:00\",\"PubModel\":\"Epub\",\"JCR\":\"Q1\",\"JCRName\":\"GASTROENTEROLOGY & HEPATOLOGY\",\"Score\":null,\"Total\":0}","platform":"Semanticscholar","paperid":null,"PeriodicalName":"Gastric Cancer","FirstCategoryId":"3","ListUrlMain":"https://doi.org/10.1007/s10120-025-01593-y","RegionNum":1,"RegionCategory":"医学","ArticlePicture":[],"TitleCN":null,"AbstractTextCN":null,"PMCID":null,"EPubDate":"2025/2/19 0:00:00","PubModel":"Epub","JCR":"Q1","JCRName":"GASTROENTEROLOGY & HEPATOLOGY","Score":null,"Total":0}
引用次数: 0

摘要

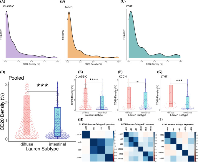
背景:在肿瘤微环境(TME)中,B淋巴细胞(B细胞)与胃癌(GC)预后和治疗反应的关系尚不清楚。我们在迄今为止最大的一项多队列研究中研究了B细胞的预测和预后价值,包括它们在TME中的空间组织。方法:使用CD20免疫组织化学,我们评估了三个队列中977例可切除胃癌患者切除标本中的B细胞密度,包括随机III期韩国CLASSIC试验。分析CD20密度与临床病理特征、总生存期(OS)的关系。利用NanoString GeoMx平台,对15名患者的1063个感兴趣区域进行了数字空间分析,以表征不同感兴趣区域(roi)内的B细胞分布。结果:弥漫性GC的CD20密度明显高于肠型GC (p = 0.000012)。在CLASSIC试验和日本队列中,cd20低弥散型GC患者的生存期最短(中位生存期:49个月vs 62个月,HR: 1.9, 95% CI: 1.2-3.0, p = 0.003)(中位生存期:49个月vs 67个月,HR: 2.2, 95% CI: 1.2-4.0, p = 0.011)。这种生存差异在辅助化疗患者中未见(中位OS: 62 vs 63个月,HR: 1.8, 95% CI: 0.88-3.5, p = 0.108)。空间分析显示,与间质相比,肿瘤roi内明显的B细胞富集,尤其是弥漫性GC。结论:低CD20阳性,特别是弥漫性GC,与预后不良有关,并可能识别出可以从化疗中获益的患者。这些发现强调了B细胞在胃癌中的作用。
本文章由计算机程序翻译,如有差异,请以英文原文为准。

Spatial organization of B lymphocytes and prognosis prediction in patients with gastric cancer.

Spatial organization of B lymphocytes and prognosis prediction in patients with gastric cancer.

Spatial organization of B lymphocytes and prognosis prediction in patients with gastric cancer.

Spatial organization of B lymphocytes and prognosis prediction in patients with gastric cancer.

Background: Within the tumor microenvironment (TME), the association of B lymphocytes (B cells) with prognosis and therapy response in gastric cancer (GC) remains poorly characterized. We investigated the predictive and prognostic value of B cells, including their spatial organization within the TME, in one of the largest multi-cohort studies to date.

Methods: Using CD20 immunohistochemistry, we evaluated B cell density in resection specimens from 977 patients with resectable GC across three cohorts, including the randomized phase III Korean CLASSIC trial. The relationship between CD20 density, clinicopathological characteristics, and overall survival (OS) was analyzed. Digital spatial profiling of 1063 regions of interest from 15 patients was performed to characterize B cell distribution within different regions of interest (ROIs) using the NanoString GeoMx platform.

Results: CD20 density was significantly higher in diffuse-type GC compared to intestinal-type (p = 0.000012). Patients with CD20-low diffuse-type GC had the shortest OS in the CLASSIC trial (median OS: 49 vs 62 months, HR: 1.9, 95% CI: 1.2-3.0, p = 0.003) and in a Japanese cohort (median OS: 49 vs 67 months, HR: 2.2, 95% CI: 1.2-4.0, p = 0.011). This survival difference was not seen in patients treated with adjuvant chemotherapy (median OS: 62 vs 63 months, HR: 1.8, 95% CI: 0.88-3.5, p = 0.108). Spatial profiling revealed significant B cell enrichment within tumor ROIs compared to the stroma, particularly in diffuse-type GC.

Conclusions: Low CD20 positivity, especially in diffuse-type GC, is linked to poor prognosis and may identify patients who could benefit from chemotherapy. These findings underscore the role of B cells in GC.

求助全文
通过发布文献求助,成功后即可免费获取论文全文。 去求助
来源期刊
Gastric Cancer
Gastric Cancer 医学-胃肠肝病学
CiteScore
14.70
自引率
2.70%
发文量
80
审稿时长
6-12 weeks
期刊介绍: Gastric Cancer is an esteemed global forum that focuses on various aspects of gastric cancer research, treatment, and biology worldwide. The journal promotes a diverse range of content, including original articles, case reports, short communications, and technical notes. It also welcomes Letters to the Editor discussing published articles or sharing viewpoints on gastric cancer topics. Review articles are predominantly sought after by the Editor, ensuring comprehensive coverage of the field. With a dedicated and knowledgeable editorial team, the journal is committed to providing exceptional support and ensuring high levels of author satisfaction. In fact, over 90% of published authors have expressed their intent to publish again in our esteemed journal.
×
引用
GB/T 7714-2015
复制
MLA
复制
APA
复制
导出至
BibTeX EndNote RefMan NoteFirst NoteExpress
×
提示
您的信息不完整,为了账户安全,请先补充。
现在去补充
×
提示
您因"违规操作"
具体请查看互助需知
我知道了
×
提示
确定
请完成安全验证×
copy
已复制链接
快去分享给好友吧!
我知道了
右上角分享
点击右上角分享
0
联系我们:info@booksci.cn Book学术提供免费学术资源搜索服务,方便国内外学者检索中英文文献。致力于提供最便捷和优质的服务体验。 Copyright © 2023 布克学术 All rights reserved.
京ICP备2023020795号-1
ghs 京公网安备 11010802042870号
Book学术文献互助
Book学术文献互助群
群 号:604180095
Book学术官方微信