加强越南多重耐药结核病不良事件管理的移动健康应用技术:V-SMART试验过程评估方案

IF 2.3 4区 医学 Q2 PUBLIC, ENVIRONMENTAL & OCCUPATIONAL HEALTH
Tropical Medicine & International Health Pub Date : 2025-04-01 Epub Date: 2025-02-16 DOI:10.1111/tmi.14091
Binh Hoa Nguyen, Tho T H Dang, Duy Trinh Hoang, Thu Thuong Do, Luong Van Dinh, Viet Nhung Nguyen, Dinh Hoa Vu, Dorothy Drabarek, Tram N B Nguyen, Dang Vu, Thu Anh Nguyen, Guy B Marks, Joel Negin, Greg J Fox, Sarah Bernays, H Manisha Yapa
{"title":"加强越南多重耐药结核病不良事件管理的移动健康应用技术:V-SMART试验过程评估方案","authors":"Binh Hoa Nguyen, Tho T H Dang, Duy Trinh Hoang, Thu Thuong Do, Luong Van Dinh, Viet Nhung Nguyen, Dinh Hoa Vu, Dorothy Drabarek, Tram N B Nguyen, Dang Vu, Thu Anh Nguyen, Guy B Marks, Joel Negin, Greg J Fox, Sarah Bernays, H Manisha Yapa","doi":"10.1111/tmi.14091","DOIUrl":null,"url":null,"abstract":"<p><strong>Background: </strong>Drug-related adverse events cause poorer treatment outcomes amongst people with multi-drug-resistant tuberculosis, exacerbating a major global public health problem. The Harnessing new mHealth technologies to Strengthen the Management of Multi-Drug-Resistant Tuberculosis in Vietnam (V-SMART) trial tests whether a mobile health (mHealth) application (app) can optimise management of drug-related adverse events, within routine health services in Vietnam. Implementation of digital health within routine services is complex and driven by behaviour change as well as a range of health system factors. Understanding implementation is key to informing the evidence base for digital health prior to scale up, despite its potential appeal.</p><p><strong>Methods: </strong>Through a process evaluation of the V-SMART trial, we aim to (i) understand the multi-drug-resistant tuberculosis service delivery context and how trial procedures are implemented within services; (ii) describe 'dose' and 'reach' of the app; and (iii) understand health worker and patient perspectives of app implementation and identify areas for improvement. To achieve this, we will (i) conduct process maps (patient flow maps) to describe implementation of the mHealth intervention within routine multi-drug-resistant tuberculosis health services including adverse event management pathways at different levels of the health system; (ii) measure app usage by all participating health workers and people with multi-drug-resistant tuberculosis over time; and (iii) conduct a total of up to 45 semi-structured interviews in seven provinces, with people with multi-drug-resistant tuberculosis, health workers, and policymakers, to identify determinants of app uptake and suggestions for future person-centred app design. Interview topic guides are informed by the Theoretical Framework for Acceptability, Normalisation Process Theory, and the Tailored Implementation of Chronic Diseases framework respectively.</p><p><strong>Discussion: </strong>The process evaluation will strongly complement the parent trial impact evaluation, and the economic evaluation. Moreover, it will inform future tailored approaches to scaling up digital health as part of broader health system strengthening initiatives.</p>","PeriodicalId":23962,"journal":{"name":"Tropical Medicine & International Health","volume":" ","pages":"273-282"},"PeriodicalIF":2.3000,"publicationDate":"2025-04-01","publicationTypes":"Journal Article","fieldsOfStudy":null,"isOpenAccess":false,"openAccessPdf":"https://www.ncbi.nlm.nih.gov/pmc/articles/PMC11965015/pdf/","citationCount":"0","resultStr":"{\"title\":\"An mHealth app technology to strengthen adverse event management of multi-drug-resistant tuberculosis in Vietnam: Protocol for a process evaluation of the V-SMART trial.\",\"authors\":\"Binh Hoa Nguyen, Tho T H Dang, Duy Trinh Hoang, Thu Thuong Do, Luong Van Dinh, Viet Nhung Nguyen, Dinh Hoa Vu, Dorothy Drabarek, Tram N B Nguyen, Dang Vu, Thu Anh Nguyen, Guy B Marks, Joel Negin, Greg J Fox, Sarah Bernays, H Manisha Yapa\",\"doi\":\"10.1111/tmi.14091\",\"DOIUrl\":null,\"url\":null,\"abstract\":\"<p><strong>Background: </strong>Drug-related adverse events cause poorer treatment outcomes amongst people with multi-drug-resistant tuberculosis, exacerbating a major global public health problem. The Harnessing new mHealth technologies to Strengthen the Management of Multi-Drug-Resistant Tuberculosis in Vietnam (V-SMART) trial tests whether a mobile health (mHealth) application (app) can optimise management of drug-related adverse events, within routine health services in Vietnam. Implementation of digital health within routine services is complex and driven by behaviour change as well as a range of health system factors. Understanding implementation is key to informing the evidence base for digital health prior to scale up, despite its potential appeal.</p><p><strong>Methods: </strong>Through a process evaluation of the V-SMART trial, we aim to (i) understand the multi-drug-resistant tuberculosis service delivery context and how trial procedures are implemented within services; (ii) describe 'dose' and 'reach' of the app; and (iii) understand health worker and patient perspectives of app implementation and identify areas for improvement. To achieve this, we will (i) conduct process maps (patient flow maps) to describe implementation of the mHealth intervention within routine multi-drug-resistant tuberculosis health services including adverse event management pathways at different levels of the health system; (ii) measure app usage by all participating health workers and people with multi-drug-resistant tuberculosis over time; and (iii) conduct a total of up to 45 semi-structured interviews in seven provinces, with people with multi-drug-resistant tuberculosis, health workers, and policymakers, to identify determinants of app uptake and suggestions for future person-centred app design. Interview topic guides are informed by the Theoretical Framework for Acceptability, Normalisation Process Theory, and the Tailored Implementation of Chronic Diseases framework respectively.</p><p><strong>Discussion: </strong>The process evaluation will strongly complement the parent trial impact evaluation, and the economic evaluation. Moreover, it will inform future tailored approaches to scaling up digital health as part of broader health system strengthening initiatives.</p>\",\"PeriodicalId\":23962,\"journal\":{\"name\":\"Tropical Medicine & International Health\",\"volume\":\" \",\"pages\":\"273-282\"},\"PeriodicalIF\":2.3000,\"publicationDate\":\"2025-04-01\",\"publicationTypes\":\"Journal Article\",\"fieldsOfStudy\":null,\"isOpenAccess\":false,\"openAccessPdf\":\"https://www.ncbi.nlm.nih.gov/pmc/articles/PMC11965015/pdf/\",\"citationCount\":\"0\",\"resultStr\":null,\"platform\":\"Semanticscholar\",\"paperid\":null,\"PeriodicalName\":\"Tropical Medicine & International Health\",\"FirstCategoryId\":\"3\",\"ListUrlMain\":\"https://doi.org/10.1111/tmi.14091\",\"RegionNum\":4,\"RegionCategory\":\"医学\",\"ArticlePicture\":[],\"TitleCN\":null,\"AbstractTextCN\":null,\"PMCID\":null,\"EPubDate\":\"2025/2/16 0:00:00\",\"PubModel\":\"Epub\",\"JCR\":\"Q2\",\"JCRName\":\"PUBLIC, ENVIRONMENTAL & OCCUPATIONAL HEALTH\",\"Score\":null,\"Total\":0}","platform":"Semanticscholar","paperid":null,"PeriodicalName":"Tropical Medicine & International Health","FirstCategoryId":"3","ListUrlMain":"https://doi.org/10.1111/tmi.14091","RegionNum":4,"RegionCategory":"医学","ArticlePicture":[],"TitleCN":null,"AbstractTextCN":null,"PMCID":null,"EPubDate":"2025/2/16 0:00:00","PubModel":"Epub","JCR":"Q2","JCRName":"PUBLIC, ENVIRONMENTAL & OCCUPATIONAL HEALTH","Score":null,"Total":0}
引用次数: 0

摘要

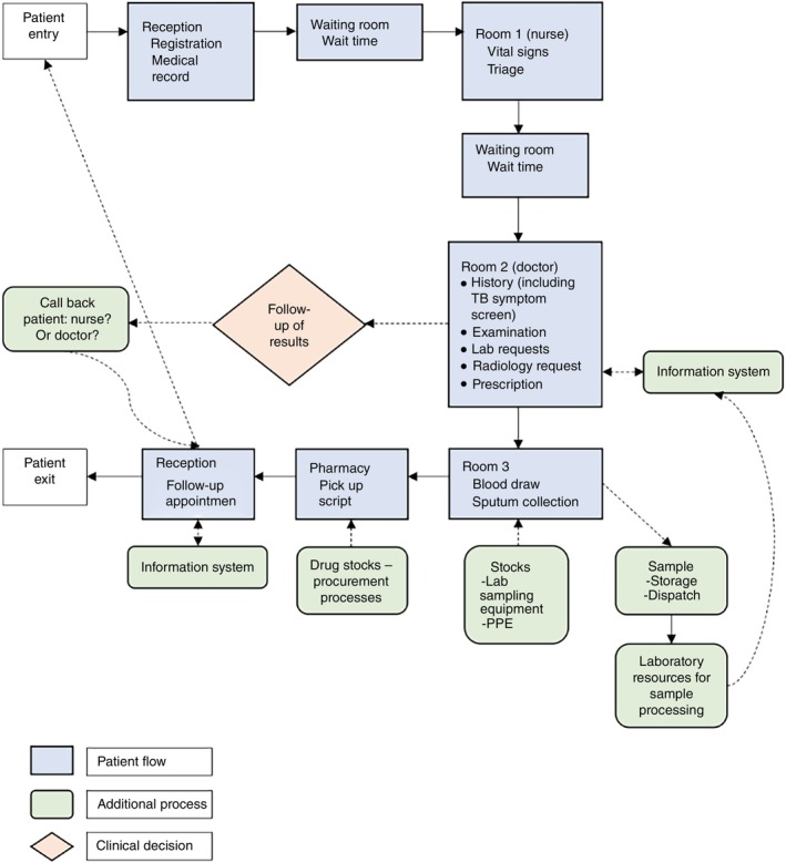
背景:药物相关不良事件导致耐多药结核病患者的治疗效果较差,加剧了一个重大的全球公共卫生问题。利用新的移动医疗技术加强越南耐多药结核病的管理(V-SMART)试验测试了移动医疗(移动医疗)应用程序(app)是否可以在越南的常规卫生服务中优化药物相关不良事件的管理。在常规服务中实施数字卫生是复杂的,并受到行为改变和一系列卫生系统因素的驱动。尽管数字卫生具有潜在吸引力,但了解实施情况对于在扩大规模之前为其提供证据基础至关重要。方法:通过对V-SMART试验的过程评估,我们的目标是(i)了解耐多药结核病服务提供环境以及如何在服务中实施试验程序;(ii)描述应用程序的“剂量”和“覆盖范围”;(iii)了解卫生工作者和患者对应用程序实施的看法,并确定需要改进的领域。为了实现这一目标,我们将(i)绘制流程图(患者流程图)来描述移动医疗干预在常规耐多药结核病卫生服务中的实施情况,包括卫生系统不同级别的不良事件管理途径;(ii)长期衡量所有参与的卫生工作者和耐多药结核病患者使用应用程序的情况;(iii)在7个省与耐多药结核病患者、卫生工作者和政策制定者进行总共多达45次半结构化访谈,以确定应用程序采用的决定因素,并为未来以人为本的应用程序设计提出建议。访谈主题指南分别由可接受性理论框架、正常化过程理论和慢性病定制实施框架提供信息。讨论:过程评价将有力地补充母体试验影响评价和经济评价。此外,它还将为今后采取量身定制的方法扩大数字卫生作为更广泛的卫生系统加强行动的一部分提供信息。
本文章由计算机程序翻译,如有差异,请以英文原文为准。

An mHealth app technology to strengthen adverse event management of multi-drug-resistant tuberculosis in Vietnam: Protocol for a process evaluation of the V-SMART trial.

An mHealth app technology to strengthen adverse event management of multi-drug-resistant tuberculosis in Vietnam: Protocol for a process evaluation of the V-SMART trial.

An mHealth app technology to strengthen adverse event management of multi-drug-resistant tuberculosis in Vietnam: Protocol for a process evaluation of the V-SMART trial.

Background: Drug-related adverse events cause poorer treatment outcomes amongst people with multi-drug-resistant tuberculosis, exacerbating a major global public health problem. The Harnessing new mHealth technologies to Strengthen the Management of Multi-Drug-Resistant Tuberculosis in Vietnam (V-SMART) trial tests whether a mobile health (mHealth) application (app) can optimise management of drug-related adverse events, within routine health services in Vietnam. Implementation of digital health within routine services is complex and driven by behaviour change as well as a range of health system factors. Understanding implementation is key to informing the evidence base for digital health prior to scale up, despite its potential appeal.

Methods: Through a process evaluation of the V-SMART trial, we aim to (i) understand the multi-drug-resistant tuberculosis service delivery context and how trial procedures are implemented within services; (ii) describe 'dose' and 'reach' of the app; and (iii) understand health worker and patient perspectives of app implementation and identify areas for improvement. To achieve this, we will (i) conduct process maps (patient flow maps) to describe implementation of the mHealth intervention within routine multi-drug-resistant tuberculosis health services including adverse event management pathways at different levels of the health system; (ii) measure app usage by all participating health workers and people with multi-drug-resistant tuberculosis over time; and (iii) conduct a total of up to 45 semi-structured interviews in seven provinces, with people with multi-drug-resistant tuberculosis, health workers, and policymakers, to identify determinants of app uptake and suggestions for future person-centred app design. Interview topic guides are informed by the Theoretical Framework for Acceptability, Normalisation Process Theory, and the Tailored Implementation of Chronic Diseases framework respectively.

Discussion: The process evaluation will strongly complement the parent trial impact evaluation, and the economic evaluation. Moreover, it will inform future tailored approaches to scaling up digital health as part of broader health system strengthening initiatives.

求助全文
通过发布文献求助,成功后即可免费获取论文全文。 去求助
来源期刊
Tropical Medicine & International Health
Tropical Medicine & International Health 医学-公共卫生、环境卫生与职业卫生
CiteScore
4.80
自引率
0.00%
发文量
129
审稿时长
6 months
期刊介绍: Tropical Medicine & International Health is published on behalf of the London School of Hygiene and Tropical Medicine, Swiss Tropical and Public Health Institute, Foundation Tropical Medicine and International Health, Belgian Institute of Tropical Medicine and Bernhard-Nocht-Institute for Tropical Medicine. Tropical Medicine & International Health is the official journal of the Federation of European Societies for Tropical Medicine and International Health (FESTMIH).
×
引用
GB/T 7714-2015
复制
MLA
复制
APA
复制
导出至
BibTeX EndNote RefMan NoteFirst NoteExpress
×
提示
您的信息不完整,为了账户安全,请先补充。
现在去补充
×
提示
您因"违规操作"
具体请查看互助需知
我知道了
×
提示
确定
请完成安全验证×
copy
已复制链接
快去分享给好友吧!
我知道了
右上角分享
点击右上角分享
0
联系我们:info@booksci.cn Book学术提供免费学术资源搜索服务,方便国内外学者检索中英文文献。致力于提供最便捷和优质的服务体验。 Copyright © 2023 布克学术 All rights reserved.
京ICP备2023020795号-1
ghs 京公网安备 11010802042870号
Book学术文献互助
Book学术文献互助群
群 号:604180095
Book学术官方微信