鉴定CD66c作为胃食管结癌抗体-药物偶联物开发的潜在靶点。

IF 5.1 1区 医学 Q1 GASTROENTEROLOGY & HEPATOLOGY
Gastric Cancer Pub Date : 2025-05-01 Epub Date: 2025-02-07 DOI:10.1007/s10120-025-01584-z
Peng Zhang, Changjuan Tao, Hanfei Xie, Liu Yang, Ye Lu, Yun Xi, Shili Yao, Li Yuan, Peng Guo, Xiangdong Cheng
{"title":"鉴定CD66c作为胃食管结癌抗体-药物偶联物开发的潜在靶点。","authors":"Peng Zhang, Changjuan Tao, Hanfei Xie, Liu Yang, Ye Lu, Yun Xi, Shili Yao, Li Yuan, Peng Guo, Xiangdong Cheng","doi":"10.1007/s10120-025-01584-z","DOIUrl":null,"url":null,"abstract":"<p><strong>Background: </strong>Gastroesophageal junction (GEJ) cancer exhibits unique biological characteristics and currently lacks specific targeted therapies. Given the clinical efficacy of antibody-drug conjugates (ADCs) in solid tumor treatment, we aimed to identify a novel ADC target and suitable payload for GEJ-targeted therapy.</p><p><strong>Methods: </strong>In this study, we conducted bioinformatic analyses of multi-omics data, including transcriptomics, proteomics, and phosphoproteomics, to identify CD66c as a promising ADC target for GEJ cancer. We then engineered a CD66c-directed antibody-drug conjugate (CD66c-DXd) incorporating a GGFG linker. The preclinical efficacy of CD66c-DXd was determined in multi GEJ xenograft models.</p><p><strong>Results: </strong>Proteomic analyses of 103 cases of GEJ cancer revealed that CD66c expression was significantly higher in tumoral tissues compared to normal tissues. Proteomic and phosphoproteomic analyses identified deruxtecan (DXd) as a potentially potent payload for ADCs targeting GEJ cancer. Furthermore, high CD66c expression in GEJ was associated with a significantly lower proportion of plasma cells. The drug-to-antibody ratio (DAR) of CD66c-DXd was determined to be 3.6. CD66c-DXd effectively and selectively ablated multiple human GEJ cell lines (OE-19, OE33 and SK-GT-4) without affecting non-malignant cells (GES-1) in vitro. Eventually, CD66c-DXd mediated potent and durable tumor regression in vivo with excellent safety profiles.</p><p><strong>Conclusions: </strong>This preclinical study provides a strong rationale for the further development of CD66c-DXd as promising therapeutic candidates to treat advanced GEJ cancer. Additionally, the study demonstrates the robustness of the multi-omics data in identifying novel potential ADC targets and payloads.</p>","PeriodicalId":12684,"journal":{"name":"Gastric Cancer","volume":" ","pages":"422-441"},"PeriodicalIF":5.1000,"publicationDate":"2025-05-01","publicationTypes":"Journal Article","fieldsOfStudy":null,"isOpenAccess":false,"openAccessPdf":"https://www.ncbi.nlm.nih.gov/pmc/articles/PMC11993476/pdf/","citationCount":"0","resultStr":"{\"title\":\"Identification of CD66c as a potential target in gastroesophageal junction cancer for antibody-drug conjugate development.\",\"authors\":\"Peng Zhang, Changjuan Tao, Hanfei Xie, Liu Yang, Ye Lu, Yun Xi, Shili Yao, Li Yuan, Peng Guo, Xiangdong Cheng\",\"doi\":\"10.1007/s10120-025-01584-z\",\"DOIUrl\":null,\"url\":null,\"abstract\":\"<p><strong>Background: </strong>Gastroesophageal junction (GEJ) cancer exhibits unique biological characteristics and currently lacks specific targeted therapies. Given the clinical efficacy of antibody-drug conjugates (ADCs) in solid tumor treatment, we aimed to identify a novel ADC target and suitable payload for GEJ-targeted therapy.</p><p><strong>Methods: </strong>In this study, we conducted bioinformatic analyses of multi-omics data, including transcriptomics, proteomics, and phosphoproteomics, to identify CD66c as a promising ADC target for GEJ cancer. We then engineered a CD66c-directed antibody-drug conjugate (CD66c-DXd) incorporating a GGFG linker. The preclinical efficacy of CD66c-DXd was determined in multi GEJ xenograft models.</p><p><strong>Results: </strong>Proteomic analyses of 103 cases of GEJ cancer revealed that CD66c expression was significantly higher in tumoral tissues compared to normal tissues. Proteomic and phosphoproteomic analyses identified deruxtecan (DXd) as a potentially potent payload for ADCs targeting GEJ cancer. Furthermore, high CD66c expression in GEJ was associated with a significantly lower proportion of plasma cells. The drug-to-antibody ratio (DAR) of CD66c-DXd was determined to be 3.6. CD66c-DXd effectively and selectively ablated multiple human GEJ cell lines (OE-19, OE33 and SK-GT-4) without affecting non-malignant cells (GES-1) in vitro. Eventually, CD66c-DXd mediated potent and durable tumor regression in vivo with excellent safety profiles.</p><p><strong>Conclusions: </strong>This preclinical study provides a strong rationale for the further development of CD66c-DXd as promising therapeutic candidates to treat advanced GEJ cancer. Additionally, the study demonstrates the robustness of the multi-omics data in identifying novel potential ADC targets and payloads.</p>\",\"PeriodicalId\":12684,\"journal\":{\"name\":\"Gastric Cancer\",\"volume\":\" \",\"pages\":\"422-441\"},\"PeriodicalIF\":5.1000,\"publicationDate\":\"2025-05-01\",\"publicationTypes\":\"Journal Article\",\"fieldsOfStudy\":null,\"isOpenAccess\":false,\"openAccessPdf\":\"https://www.ncbi.nlm.nih.gov/pmc/articles/PMC11993476/pdf/\",\"citationCount\":\"0\",\"resultStr\":null,\"platform\":\"Semanticscholar\",\"paperid\":null,\"PeriodicalName\":\"Gastric Cancer\",\"FirstCategoryId\":\"3\",\"ListUrlMain\":\"https://doi.org/10.1007/s10120-025-01584-z\",\"RegionNum\":1,\"RegionCategory\":\"医学\",\"ArticlePicture\":[],\"TitleCN\":null,\"AbstractTextCN\":null,\"PMCID\":null,\"EPubDate\":\"2025/2/7 0:00:00\",\"PubModel\":\"Epub\",\"JCR\":\"Q1\",\"JCRName\":\"GASTROENTEROLOGY & HEPATOLOGY\",\"Score\":null,\"Total\":0}","platform":"Semanticscholar","paperid":null,"PeriodicalName":"Gastric Cancer","FirstCategoryId":"3","ListUrlMain":"https://doi.org/10.1007/s10120-025-01584-z","RegionNum":1,"RegionCategory":"医学","ArticlePicture":[],"TitleCN":null,"AbstractTextCN":null,"PMCID":null,"EPubDate":"2025/2/7 0:00:00","PubModel":"Epub","JCR":"Q1","JCRName":"GASTROENTEROLOGY & HEPATOLOGY","Score":null,"Total":0}
引用次数: 0

摘要

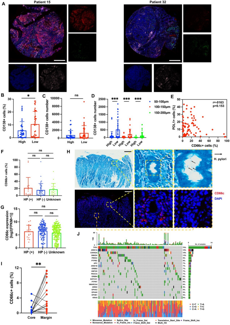
背景:胃食管交界处(GEJ)癌具有独特的生物学特征,目前缺乏特异性靶向治疗。鉴于抗体-药物偶联物(ADC)在实体肿瘤治疗中的临床疗效,我们旨在确定一种新的ADC靶点和适合的gej靶向治疗的有效载荷。方法:在本研究中,我们对多组学数据进行了生物信息学分析,包括转录组学、蛋白质组学和磷酸化蛋白质组学,以确定CD66c是治疗GEJ癌的有希望的ADC靶点。然后,我们设计了一个cd66c导向的抗体-药物偶联物(CD66c-DXd),其中包含GGFG连接物。在多种GEJ异种移植模型中测定CD66c-DXd的临床前疗效。结果:103例GEJ癌的蛋白质组学分析显示,CD66c在肿瘤组织中的表达明显高于正常组织。蛋白质组学和磷酸化蛋白质组学分析发现,德鲁替康(DXd)是一种潜在的有效载荷,可用于靶向GEJ癌的adc。此外,GEJ中CD66c的高表达与浆细胞比例显著降低相关。测定CD66c-DXd的药抗比(DAR)为3.6。CD66c-DXd在体外有效、选择性地吞噬多种人GEJ细胞系(OE-19、OE33和SK-GT-4),而不影响非恶性细胞(GES-1)。最终,CD66c-DXd介导了体内有效和持久的肿瘤消退,具有良好的安全性。结论:这项临床前研究为进一步开发CD66c-DXd作为治疗晚期GEJ癌的有希望的候选药物提供了强有力的理论依据。此外,该研究还证明了多组学数据在识别新的潜在ADC靶点和有效载荷方面的稳健性。
本文章由计算机程序翻译,如有差异,请以英文原文为准。

Identification of CD66c as a potential target in gastroesophageal junction cancer for antibody-drug conjugate development.

Identification of CD66c as a potential target in gastroesophageal junction cancer for antibody-drug conjugate development.

Identification of CD66c as a potential target in gastroesophageal junction cancer for antibody-drug conjugate development.

Identification of CD66c as a potential target in gastroesophageal junction cancer for antibody-drug conjugate development.

Background: Gastroesophageal junction (GEJ) cancer exhibits unique biological characteristics and currently lacks specific targeted therapies. Given the clinical efficacy of antibody-drug conjugates (ADCs) in solid tumor treatment, we aimed to identify a novel ADC target and suitable payload for GEJ-targeted therapy.

Methods: In this study, we conducted bioinformatic analyses of multi-omics data, including transcriptomics, proteomics, and phosphoproteomics, to identify CD66c as a promising ADC target for GEJ cancer. We then engineered a CD66c-directed antibody-drug conjugate (CD66c-DXd) incorporating a GGFG linker. The preclinical efficacy of CD66c-DXd was determined in multi GEJ xenograft models.

Results: Proteomic analyses of 103 cases of GEJ cancer revealed that CD66c expression was significantly higher in tumoral tissues compared to normal tissues. Proteomic and phosphoproteomic analyses identified deruxtecan (DXd) as a potentially potent payload for ADCs targeting GEJ cancer. Furthermore, high CD66c expression in GEJ was associated with a significantly lower proportion of plasma cells. The drug-to-antibody ratio (DAR) of CD66c-DXd was determined to be 3.6. CD66c-DXd effectively and selectively ablated multiple human GEJ cell lines (OE-19, OE33 and SK-GT-4) without affecting non-malignant cells (GES-1) in vitro. Eventually, CD66c-DXd mediated potent and durable tumor regression in vivo with excellent safety profiles.

Conclusions: This preclinical study provides a strong rationale for the further development of CD66c-DXd as promising therapeutic candidates to treat advanced GEJ cancer. Additionally, the study demonstrates the robustness of the multi-omics data in identifying novel potential ADC targets and payloads.

求助全文
通过发布文献求助,成功后即可免费获取论文全文。 去求助
来源期刊
Gastric Cancer
Gastric Cancer 医学-胃肠肝病学
CiteScore
14.70
自引率
2.70%
发文量
80
审稿时长
6-12 weeks
期刊介绍: Gastric Cancer is an esteemed global forum that focuses on various aspects of gastric cancer research, treatment, and biology worldwide. The journal promotes a diverse range of content, including original articles, case reports, short communications, and technical notes. It also welcomes Letters to the Editor discussing published articles or sharing viewpoints on gastric cancer topics. Review articles are predominantly sought after by the Editor, ensuring comprehensive coverage of the field. With a dedicated and knowledgeable editorial team, the journal is committed to providing exceptional support and ensuring high levels of author satisfaction. In fact, over 90% of published authors have expressed their intent to publish again in our esteemed journal.
×
引用
GB/T 7714-2015
复制
MLA
复制
APA
复制
导出至
BibTeX EndNote RefMan NoteFirst NoteExpress
×
提示
您的信息不完整,为了账户安全,请先补充。
现在去补充
×
提示
您因"违规操作"
具体请查看互助需知
我知道了
×
提示
确定
请完成安全验证×
copy
已复制链接
快去分享给好友吧!
我知道了
右上角分享
点击右上角分享
0
联系我们:info@booksci.cn Book学术提供免费学术资源搜索服务,方便国内外学者检索中英文文献。致力于提供最便捷和优质的服务体验。 Copyright © 2023 布克学术 All rights reserved.
京ICP备2023020795号-1
ghs 京公网安备 11010802042870号
Book学术文献互助
Book学术文献互助群
群 号:604180095
Book学术官方微信