缺氧联合辐射通过重塑癌相关成纤维细胞细胞外囊泡介导的miR-23b-5p转移,逆转头颈部鳞状细胞癌的迁移和侵袭

Chuanshi He, Mingzhe Xie, Zhimi Zhang, Bangrong Cao, Huaichao Luo, Guiquan Zhu, Shun Lu, Ling Li
{"title":"缺氧联合辐射通过重塑癌相关成纤维细胞细胞外囊泡介导的miR-23b-5p转移,逆转头颈部鳞状细胞癌的迁移和侵袭","authors":"Chuanshi He,&nbsp;Mingzhe Xie,&nbsp;Zhimi Zhang,&nbsp;Bangrong Cao,&nbsp;Huaichao Luo,&nbsp;Guiquan Zhu,&nbsp;Shun Lu,&nbsp;Ling Li","doi":"10.1002/msp2.44","DOIUrl":null,"url":null,"abstract":"<div>\n \n \n <section>\n \n <h3> Background</h3>\n \n <p>Cancer-associated fibroblasts (CAFs), the main matrix components in the tumor microenvironment (TME), play a crucial role in tumor progression. Extracellular vesicles (EVs) as main mediators in intercellular communication can be regulated by hypoxia or radiation.</p>\n </section>\n \n <section>\n \n <h3> Methods</h3>\n \n <p>CAFs were extracted from head and neck squamous cell carcinoma (HNSCC) tissues and CAF-derived EVs were collected by ultracentrifugation. Bioinformatics analysis determined the role of poly (U)-specific endonuclease (ENDOU) on HNSCC progression and confirmed that ENDOU inhibited HNSCC progression by overexpressing <i>ENDOU</i> in HNSCC. Dual-luciferase activity report assay confirmed that miR-23b-5p was involved in the regulation of <i>ENDOU</i> expression. The migration and invasion of HNSCC cells were verified by transwell assay. Furthermore, tumor-bearing mouse models were used to demonstrate the potential of EVs loaded with miR-23b-5p in HNSCC to promote tumor progression.</p>\n </section>\n \n <section>\n \n <h3> Results</h3>\n \n <p>Our results showed that <i>ENDOU</i> was downregulated in HNSCC and inhibited HNSCC migration and invasion. Hypoxia and radiotherapy reversed CAF-derived EVs to promote migration and invasion of HNSCC. Mechanically, hypoxia and radiation downregulated miR-23b-5p in CAF-derived EVs and then restored <i>ENDOU</i> expression in HNSCC. Finally, CAF-derived EVs carrying miR-23b-5p promoted the progression of HNSCC cells in vivo by regulating <i>ENDOU</i> expression.</p>\n </section>\n \n <section>\n \n <h3> Conclusion</h3>\n \n <p>This study demonstrated that hypoxia combined with radiation reverses the promoting effect of CAFs on HNSCC migration and invasion by reducing the delivery of miR-23b-5p by CAF-derived EVs to decrease the inhibitory effect of <i>ENDOU</i> expression in HNSCC. The results provide a new perspective for better understanding the role of stromal components in TME in tumor regulation. Furthermore, the results provide a strong basis for the possibility of <i>ENDOU</i> as a biomarker for HNSCC.</p>\n </section>\n </div>","PeriodicalId":100882,"journal":{"name":"Malignancy Spectrum","volume":"1 4","pages":"275-289"},"PeriodicalIF":0.0000,"publicationDate":"2024-11-10","publicationTypes":"Journal Article","fieldsOfStudy":null,"isOpenAccess":false,"openAccessPdf":"https://onlinelibrary.wiley.com/doi/epdf/10.1002/msp2.44","citationCount":"0","resultStr":"{\"title\":\"Hypoxia combined with radiation reverses migration and invasion of head and neck squamous cell carcinoma by remodeling extracellular vesicle-mediated transfer of miR-23b-5p from cancer-associated fibroblasts\",\"authors\":\"Chuanshi He,&nbsp;Mingzhe Xie,&nbsp;Zhimi Zhang,&nbsp;Bangrong Cao,&nbsp;Huaichao Luo,&nbsp;Guiquan Zhu,&nbsp;Shun Lu,&nbsp;Ling Li\",\"doi\":\"10.1002/msp2.44\",\"DOIUrl\":null,\"url\":null,\"abstract\":\"<div>\\n \\n \\n <section>\\n \\n <h3> Background</h3>\\n \\n <p>Cancer-associated fibroblasts (CAFs), the main matrix components in the tumor microenvironment (TME), play a crucial role in tumor progression. Extracellular vesicles (EVs) as main mediators in intercellular communication can be regulated by hypoxia or radiation.</p>\\n </section>\\n \\n <section>\\n \\n <h3> Methods</h3>\\n \\n <p>CAFs were extracted from head and neck squamous cell carcinoma (HNSCC) tissues and CAF-derived EVs were collected by ultracentrifugation. Bioinformatics analysis determined the role of poly (U)-specific endonuclease (ENDOU) on HNSCC progression and confirmed that ENDOU inhibited HNSCC progression by overexpressing <i>ENDOU</i> in HNSCC. Dual-luciferase activity report assay confirmed that miR-23b-5p was involved in the regulation of <i>ENDOU</i> expression. The migration and invasion of HNSCC cells were verified by transwell assay. Furthermore, tumor-bearing mouse models were used to demonstrate the potential of EVs loaded with miR-23b-5p in HNSCC to promote tumor progression.</p>\\n </section>\\n \\n <section>\\n \\n <h3> Results</h3>\\n \\n <p>Our results showed that <i>ENDOU</i> was downregulated in HNSCC and inhibited HNSCC migration and invasion. Hypoxia and radiotherapy reversed CAF-derived EVs to promote migration and invasion of HNSCC. Mechanically, hypoxia and radiation downregulated miR-23b-5p in CAF-derived EVs and then restored <i>ENDOU</i> expression in HNSCC. Finally, CAF-derived EVs carrying miR-23b-5p promoted the progression of HNSCC cells in vivo by regulating <i>ENDOU</i> expression.</p>\\n </section>\\n \\n <section>\\n \\n <h3> Conclusion</h3>\\n \\n <p>This study demonstrated that hypoxia combined with radiation reverses the promoting effect of CAFs on HNSCC migration and invasion by reducing the delivery of miR-23b-5p by CAF-derived EVs to decrease the inhibitory effect of <i>ENDOU</i> expression in HNSCC. The results provide a new perspective for better understanding the role of stromal components in TME in tumor regulation. Furthermore, the results provide a strong basis for the possibility of <i>ENDOU</i> as a biomarker for HNSCC.</p>\\n </section>\\n </div>\",\"PeriodicalId\":100882,\"journal\":{\"name\":\"Malignancy Spectrum\",\"volume\":\"1 4\",\"pages\":\"275-289\"},\"PeriodicalIF\":0.0000,\"publicationDate\":\"2024-11-10\",\"publicationTypes\":\"Journal Article\",\"fieldsOfStudy\":null,\"isOpenAccess\":false,\"openAccessPdf\":\"https://onlinelibrary.wiley.com/doi/epdf/10.1002/msp2.44\",\"citationCount\":\"0\",\"resultStr\":null,\"platform\":\"Semanticscholar\",\"paperid\":null,\"PeriodicalName\":\"Malignancy Spectrum\",\"FirstCategoryId\":\"1085\",\"ListUrlMain\":\"https://onlinelibrary.wiley.com/doi/10.1002/msp2.44\",\"RegionNum\":0,\"RegionCategory\":null,\"ArticlePicture\":[],\"TitleCN\":null,\"AbstractTextCN\":null,\"PMCID\":null,\"EPubDate\":\"\",\"PubModel\":\"\",\"JCR\":\"\",\"JCRName\":\"\",\"Score\":null,\"Total\":0}","platform":"Semanticscholar","paperid":null,"PeriodicalName":"Malignancy Spectrum","FirstCategoryId":"1085","ListUrlMain":"https://onlinelibrary.wiley.com/doi/10.1002/msp2.44","RegionNum":0,"RegionCategory":null,"ArticlePicture":[],"TitleCN":null,"AbstractTextCN":null,"PMCID":null,"EPubDate":"","PubModel":"","JCR":"","JCRName":"","Score":null,"Total":0}
引用次数: 0

摘要

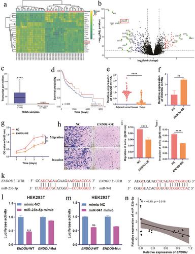
肿瘤相关成纤维细胞(CAFs)是肿瘤微环境(TME)中的主要基质成分,在肿瘤进展中起着至关重要的作用。细胞外囊泡(EVs)作为细胞间通讯的主要媒介,可受缺氧或辐射的调节。方法从头颈部鳞状细胞癌(HNSCC)组织中提取CAFs,用超离心法收集CAFs衍生的ev。生物信息学分析确定了poly (U)特异性内切酶(ENDOU)在HNSCC进展中的作用,并证实ENDOU通过在HNSCC中过表达ENDOU来抑制HNSCC进展。双荧光素酶活性报告实验证实miR-23b-5p参与调控ENDOU的表达。transwell实验证实HNSCC细胞的迁移和侵袭。此外,荷瘤小鼠模型被用来证明在HNSCC中负载miR-23b-5p的ev促进肿瘤进展的潜力。结果ENDOU在HNSCC中表达下调,抑制HNSCC的迁移和侵袭。缺氧和放疗逆转了钙衍生的ev,促进了HNSCC的迁移和侵袭。机械上,缺氧和辐射下调了cafc来源的ev中的miR-23b-5p,然后恢复了HNSCC中的ENDOU表达。最后,携带miR-23b-5p的caf衍生ev通过调节ENDOU的表达在体内促进HNSCC细胞的进展。结论本研究表明,缺氧联合辐射可通过减少cafc衍生ev对miR-23b-5p的传递,从而降低对HNSCC中ENDOU表达的抑制作用,从而逆转CAFs对HNSCC迁移和侵袭的促进作用。这些结果为更好地理解基质成分在TME肿瘤调控中的作用提供了新的视角。此外,该结果为ENDOU作为HNSCC生物标志物的可能性提供了强有力的基础。
本文章由计算机程序翻译,如有差异,请以英文原文为准。

Hypoxia combined with radiation reverses migration and invasion of head and neck squamous cell carcinoma by remodeling extracellular vesicle-mediated transfer of miR-23b-5p from cancer-associated fibroblasts

Hypoxia combined with radiation reverses migration and invasion of head and neck squamous cell carcinoma by remodeling extracellular vesicle-mediated transfer of miR-23b-5p from cancer-associated fibroblasts

Background

Cancer-associated fibroblasts (CAFs), the main matrix components in the tumor microenvironment (TME), play a crucial role in tumor progression. Extracellular vesicles (EVs) as main mediators in intercellular communication can be regulated by hypoxia or radiation.

Methods

CAFs were extracted from head and neck squamous cell carcinoma (HNSCC) tissues and CAF-derived EVs were collected by ultracentrifugation. Bioinformatics analysis determined the role of poly (U)-specific endonuclease (ENDOU) on HNSCC progression and confirmed that ENDOU inhibited HNSCC progression by overexpressing ENDOU in HNSCC. Dual-luciferase activity report assay confirmed that miR-23b-5p was involved in the regulation of ENDOU expression. The migration and invasion of HNSCC cells were verified by transwell assay. Furthermore, tumor-bearing mouse models were used to demonstrate the potential of EVs loaded with miR-23b-5p in HNSCC to promote tumor progression.

Results

Our results showed that ENDOU was downregulated in HNSCC and inhibited HNSCC migration and invasion. Hypoxia and radiotherapy reversed CAF-derived EVs to promote migration and invasion of HNSCC. Mechanically, hypoxia and radiation downregulated miR-23b-5p in CAF-derived EVs and then restored ENDOU expression in HNSCC. Finally, CAF-derived EVs carrying miR-23b-5p promoted the progression of HNSCC cells in vivo by regulating ENDOU expression.

Conclusion

This study demonstrated that hypoxia combined with radiation reverses the promoting effect of CAFs on HNSCC migration and invasion by reducing the delivery of miR-23b-5p by CAF-derived EVs to decrease the inhibitory effect of ENDOU expression in HNSCC. The results provide a new perspective for better understanding the role of stromal components in TME in tumor regulation. Furthermore, the results provide a strong basis for the possibility of ENDOU as a biomarker for HNSCC.

求助全文
通过发布文献求助,成功后即可免费获取论文全文。 去求助
来源期刊
自引率
0.00%
发文量
0
×
引用
GB/T 7714-2015
复制
MLA
复制
APA
复制
导出至
BibTeX EndNote RefMan NoteFirst NoteExpress
×
提示
您的信息不完整,为了账户安全,请先补充。
现在去补充
×
提示
您因"违规操作"
具体请查看互助需知
我知道了
×
提示
确定
请完成安全验证×
copy
已复制链接
快去分享给好友吧!
我知道了
右上角分享
点击右上角分享
0
联系我们:info@booksci.cn Book学术提供免费学术资源搜索服务,方便国内外学者检索中英文文献。致力于提供最便捷和优质的服务体验。 Copyright © 2023 布克学术 All rights reserved.
京ICP备2023020795号-1
ghs 京公网安备 11010802042870号
Book学术文献互助
Book学术文献互助群
群 号:604180095
Book学术官方微信