铅暴露通过Merlin-Hippo信号通路促进nf2野生型脑膜瘤细胞增殖。

IF 2.5 3区 医学 Q1 PUBLIC, ENVIRONMENTAL & OCCUPATIONAL HEALTH
Nenghua Zhang, Xiaohua Shen, Yunnong Yu, Long Xu, Zheng Wang, Jia Zhu
{"title":"铅暴露通过Merlin-Hippo信号通路促进nf2野生型脑膜瘤细胞增殖。","authors":"Nenghua Zhang, Xiaohua Shen, Yunnong Yu, Long Xu, Zheng Wang, Jia Zhu","doi":"10.1265/ehpm.24-00216","DOIUrl":null,"url":null,"abstract":"<p><strong>Background: </strong>Lead is a persistent inorganic environmental pollutant with global implication for human health. Among the diseases associated with lead exposure, the damage to the central nervous system has received considerable attention. It has been reported that long-term lead exposure increases the risk of meningioma; however, the underlying mechanism remains poorly understood. Clinical studies have indicated that loss-of-function and mutations in the neurofibromin-2 (NF2) gene play a crucial role in promoting meningioma formation.</p><p><strong>Methods: </strong>The effect of Pb on meningioma were tested in-vitro and in-vivo. Two human meningioma cell lines were used in this study, including NF2-wildtype IOMM-Lee cell and NF2-null CH157-MN cell. Cell viability, cell cycle and cell size were examined after Pb exposure. The expression of Merlin, mammalian sterile 20-like kinases 1 and 2 (MST1/2) and Yes-associated protein (YAP) from these two meningioma cells were analyzed by Western blot. A xenograft mouse model was constructed by subcutaneous injection of IOMM-Lee meningioma cells.</p><p><strong>Results: </strong>This study demonstrated that treatment with lead induce dose-dependent proliferation in IOMM-Lee cell (with an EC<sub>50</sub> value of 19.6 µM). Moreover, IOMM-Lee cell exhibited augmented cell size in conjunction with elevated levels of phosphorylated histone H3, indicative of altered cell cycle progression resulting from lead exposure. However, no significant change was observed in the CH157-MN cell. Additionally, the Merlin-Hippo signaling pathway was inactivated with decreased Merlin and phosphorylation levels of MST1/2 and YAP, leading to increased YAP nuclear translocation in IOMM-Lee cells. However, there was no change in the Merlin-Hippo signaling pathway in CH157-MN cells after lead treatment. The administration of Pb resulted in an acceleration of the subcutaneous IOMM-Lee meningioma xenograft growth in mice.</p><p><strong>Conclusions: </strong>Overall, the current study elucidates the potential mechanism by which lead exposure promotes the proliferation of meningioma with NF2 expression for the first time.</p>","PeriodicalId":11707,"journal":{"name":"Environmental Health and Preventive Medicine","volume":"30 ","pages":"8"},"PeriodicalIF":2.5000,"publicationDate":"2025-01-01","publicationTypes":"Journal Article","fieldsOfStudy":null,"isOpenAccess":false,"openAccessPdf":"https://www.ncbi.nlm.nih.gov/pmc/articles/PMC11790403/pdf/","citationCount":"0","resultStr":"{\"title\":\"Lead exposure promotes NF2-wildtype meningioma cell proliferation through the Merlin-Hippo signaling pathway.\",\"authors\":\"Nenghua Zhang, Xiaohua Shen, Yunnong Yu, Long Xu, Zheng Wang, Jia Zhu\",\"doi\":\"10.1265/ehpm.24-00216\",\"DOIUrl\":null,\"url\":null,\"abstract\":\"<p><strong>Background: </strong>Lead is a persistent inorganic environmental pollutant with global implication for human health. Among the diseases associated with lead exposure, the damage to the central nervous system has received considerable attention. It has been reported that long-term lead exposure increases the risk of meningioma; however, the underlying mechanism remains poorly understood. Clinical studies have indicated that loss-of-function and mutations in the neurofibromin-2 (NF2) gene play a crucial role in promoting meningioma formation.</p><p><strong>Methods: </strong>The effect of Pb on meningioma were tested in-vitro and in-vivo. Two human meningioma cell lines were used in this study, including NF2-wildtype IOMM-Lee cell and NF2-null CH157-MN cell. Cell viability, cell cycle and cell size were examined after Pb exposure. The expression of Merlin, mammalian sterile 20-like kinases 1 and 2 (MST1/2) and Yes-associated protein (YAP) from these two meningioma cells were analyzed by Western blot. A xenograft mouse model was constructed by subcutaneous injection of IOMM-Lee meningioma cells.</p><p><strong>Results: </strong>This study demonstrated that treatment with lead induce dose-dependent proliferation in IOMM-Lee cell (with an EC<sub>50</sub> value of 19.6 µM). Moreover, IOMM-Lee cell exhibited augmented cell size in conjunction with elevated levels of phosphorylated histone H3, indicative of altered cell cycle progression resulting from lead exposure. However, no significant change was observed in the CH157-MN cell. Additionally, the Merlin-Hippo signaling pathway was inactivated with decreased Merlin and phosphorylation levels of MST1/2 and YAP, leading to increased YAP nuclear translocation in IOMM-Lee cells. However, there was no change in the Merlin-Hippo signaling pathway in CH157-MN cells after lead treatment. The administration of Pb resulted in an acceleration of the subcutaneous IOMM-Lee meningioma xenograft growth in mice.</p><p><strong>Conclusions: </strong>Overall, the current study elucidates the potential mechanism by which lead exposure promotes the proliferation of meningioma with NF2 expression for the first time.</p>\",\"PeriodicalId\":11707,\"journal\":{\"name\":\"Environmental Health and Preventive Medicine\",\"volume\":\"30 \",\"pages\":\"8\"},\"PeriodicalIF\":2.5000,\"publicationDate\":\"2025-01-01\",\"publicationTypes\":\"Journal Article\",\"fieldsOfStudy\":null,\"isOpenAccess\":false,\"openAccessPdf\":\"https://www.ncbi.nlm.nih.gov/pmc/articles/PMC11790403/pdf/\",\"citationCount\":\"0\",\"resultStr\":null,\"platform\":\"Semanticscholar\",\"paperid\":null,\"PeriodicalName\":\"Environmental Health and Preventive Medicine\",\"FirstCategoryId\":\"3\",\"ListUrlMain\":\"https://doi.org/10.1265/ehpm.24-00216\",\"RegionNum\":3,\"RegionCategory\":\"医学\",\"ArticlePicture\":[],\"TitleCN\":null,\"AbstractTextCN\":null,\"PMCID\":null,\"EPubDate\":\"\",\"PubModel\":\"\",\"JCR\":\"Q1\",\"JCRName\":\"PUBLIC, ENVIRONMENTAL & OCCUPATIONAL HEALTH\",\"Score\":null,\"Total\":0}","platform":"Semanticscholar","paperid":null,"PeriodicalName":"Environmental Health and Preventive Medicine","FirstCategoryId":"3","ListUrlMain":"https://doi.org/10.1265/ehpm.24-00216","RegionNum":3,"RegionCategory":"医学","ArticlePicture":[],"TitleCN":null,"AbstractTextCN":null,"PMCID":null,"EPubDate":"","PubModel":"","JCR":"Q1","JCRName":"PUBLIC, ENVIRONMENTAL & OCCUPATIONAL HEALTH","Score":null,"Total":0}
引用次数: 0

摘要

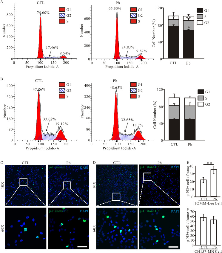
背景:铅是一种对人类健康具有全球性影响的持久性无机环境污染物。在与铅接触有关的疾病中,对中枢神经系统的损害受到了相当大的关注。据报道,长期接触铅会增加脑膜瘤的风险;然而,其潜在的机制仍然知之甚少。临床研究表明,神经纤维蛋白-2 (NF2)基因的功能缺失和突变在促进脑膜瘤形成中起着至关重要的作用。方法:体外和体内观察铅对脑膜瘤的影响。本研究使用了两种人脑膜瘤细胞系,包括nf2野生型iom - lee细胞和nf2无效的CH157-MN细胞。对铅暴露后细胞活力、细胞周期和细胞大小进行检测。Western blot检测两种脑膜瘤细胞中Merlin、哺乳动物不育20样激酶1和2 (MST1/2)和yes相关蛋白(YAP)的表达。皮下注射iom - lee脑膜瘤细胞,建立异种移植小鼠模型。结果:本研究表明,铅处理诱导iom - lee细胞呈剂量依赖性增殖(EC50值为19.6µM)。此外,iom - lee细胞表现出细胞大小增大,磷酸化组蛋白H3水平升高,表明铅暴露导致细胞周期进程改变。然而,在CH157-MN细胞中未观察到明显变化。此外,Merlin- hippo信号通路失活,MST1/2和YAP磷酸化水平降低,导致iom - lee细胞中YAP核易位增加。然而,铅处理后CH157-MN细胞的Merlin-Hippo信号通路没有变化。给药铅导致小鼠皮下iom - lee脑膜瘤异种移植物生长加速。结论:总的来说,目前的研究首次阐明了铅暴露促进NF2表达脑膜瘤增殖的潜在机制。
本文章由计算机程序翻译,如有差异,请以英文原文为准。

Lead exposure promotes NF2-wildtype meningioma cell proliferation through the Merlin-Hippo signaling pathway.

Lead exposure promotes NF2-wildtype meningioma cell proliferation through the Merlin-Hippo signaling pathway.

Lead exposure promotes NF2-wildtype meningioma cell proliferation through the Merlin-Hippo signaling pathway.

Lead exposure promotes NF2-wildtype meningioma cell proliferation through the Merlin-Hippo signaling pathway.

Background: Lead is a persistent inorganic environmental pollutant with global implication for human health. Among the diseases associated with lead exposure, the damage to the central nervous system has received considerable attention. It has been reported that long-term lead exposure increases the risk of meningioma; however, the underlying mechanism remains poorly understood. Clinical studies have indicated that loss-of-function and mutations in the neurofibromin-2 (NF2) gene play a crucial role in promoting meningioma formation.

Methods: The effect of Pb on meningioma were tested in-vitro and in-vivo. Two human meningioma cell lines were used in this study, including NF2-wildtype IOMM-Lee cell and NF2-null CH157-MN cell. Cell viability, cell cycle and cell size were examined after Pb exposure. The expression of Merlin, mammalian sterile 20-like kinases 1 and 2 (MST1/2) and Yes-associated protein (YAP) from these two meningioma cells were analyzed by Western blot. A xenograft mouse model was constructed by subcutaneous injection of IOMM-Lee meningioma cells.

Results: This study demonstrated that treatment with lead induce dose-dependent proliferation in IOMM-Lee cell (with an EC50 value of 19.6 µM). Moreover, IOMM-Lee cell exhibited augmented cell size in conjunction with elevated levels of phosphorylated histone H3, indicative of altered cell cycle progression resulting from lead exposure. However, no significant change was observed in the CH157-MN cell. Additionally, the Merlin-Hippo signaling pathway was inactivated with decreased Merlin and phosphorylation levels of MST1/2 and YAP, leading to increased YAP nuclear translocation in IOMM-Lee cells. However, there was no change in the Merlin-Hippo signaling pathway in CH157-MN cells after lead treatment. The administration of Pb resulted in an acceleration of the subcutaneous IOMM-Lee meningioma xenograft growth in mice.

Conclusions: Overall, the current study elucidates the potential mechanism by which lead exposure promotes the proliferation of meningioma with NF2 expression for the first time.

求助全文
通过发布文献求助,成功后即可免费获取论文全文。 去求助
来源期刊
Environmental Health and Preventive Medicine
Environmental Health and Preventive Medicine PUBLIC, ENVIRONMENTAL & OCCUPATIONAL HEALTH -
CiteScore
7.90
自引率
2.10%
发文量
44
审稿时长
10 weeks
期刊介绍: The official journal of the Japanese Society for Hygiene, Environmental Health and Preventive Medicine (EHPM) brings a comprehensive approach to prevention and environmental health related to medical, biological, molecular biological, genetic, physical, psychosocial, chemical, and other environmental factors. Environmental Health and Preventive Medicine features definitive studies on human health sciences and provides comprehensive and unique information to a worldwide readership.
×
引用
GB/T 7714-2015
复制
MLA
复制
APA
复制
导出至
BibTeX EndNote RefMan NoteFirst NoteExpress
×
提示
您的信息不完整,为了账户安全,请先补充。
现在去补充
×
提示
您因"违规操作"
具体请查看互助需知
我知道了
×
提示
确定
请完成安全验证×
copy
已复制链接
快去分享给好友吧!
我知道了
右上角分享
点击右上角分享
0
联系我们:info@booksci.cn Book学术提供免费学术资源搜索服务,方便国内外学者检索中英文文献。致力于提供最便捷和优质的服务体验。 Copyright © 2023 布克学术 All rights reserved.
京ICP备2023020795号-1
ghs 京公网安备 11010802042870号
Book学术文献互助
Book学术文献互助群
群 号:604180095
Book学术官方微信