锰暴露通过Serpina3n-TFEB-v/p- atp酶信号介导的溶酶体功能障碍诱导帕金森样症状。

IF 5.9 2区 医学 Q2 CELL BIOLOGY
Huihui Hong, Sicheng Liu, Ting Yang, Jinxian Lin, Kun Luo, Yudong Xu, Ting Li, Yu Xi, Lingling Yang, Yuan-Qiang Lu, Wei Yuan, Zhou Zhou
{"title":"锰暴露通过Serpina3n-TFEB-v/p- atp酶信号介导的溶酶体功能障碍诱导帕金森样症状。","authors":"Huihui Hong, Sicheng Liu, Ting Yang, Jinxian Lin, Kun Luo, Yudong Xu, Ting Li, Yu Xi, Lingling Yang, Yuan-Qiang Lu, Wei Yuan, Zhou Zhou","doi":"10.1007/s10565-025-09989-3","DOIUrl":null,"url":null,"abstract":"<p><p>Manganese (Mn) is a neurotoxin that has been etiologically linked to the development of neurodegenerative diseases in the case of overexposure. It is widely accepted that overexposure to Mn leads to manganism, which has clinical symptoms similar to Parkinson's disease (PD), and is referred to as parkinsonism. Astrocytes have been reported to scavenge and degrade extracellular α-synuclein (α-Syn) in the brain. However, the mechanisms of Mn-induced neurotoxicity associated with PD remain unclear. Serpina3n is highly expressed in astrocytes and has been implicated in several neuropathologies. The role Serpina3n plays in Mn neurotoxicity and PD pathogenesis is still unknown. Here, we used wild-type and Serpina3n knockout (KO) C57BL/6 J mice with i.p. injection of 32.5 mg/kg MnCl<sub>2</sub> once a day for 6 weeks to elucidate the role of Serpina3n in Mn-caused neurotoxicity regarding parkinsonism pathogenesis. We performed behavioral tests (open field, suspension and pole-climbing tests) to observe Mn-induced motor changes, immunohistochemistry to detect Mn-induced midbrain changes, and Western blot to detect Mn-induced changes of protein expression. It was found that Serpina3n KO markedly alleviated Mn neurotoxicity in mice by attenuating midbrain dopaminergic neuron damage and ameliorating motor deficits. Furthermore, using immunofluorescence colocalization analysis, Western blot and quantitative real-time PCR on Mn-treated C8-D1A cells, we found that Serpina3n KO significantly improved astrocytic α-Syn clearance by suppressing Mn-induced lysosomal dysfunction. Reduced transcription factor EB (TFEB)-v/p-ATPase signaling is responsible for the impairment of the lysosomal acidic environment. These novel findings highlight Serpina3n as a detrimental factor in Mn neurotoxicity associated with parkinsonism, capture the novel role of Serpina3n in regulating lysosomal function, and provide a potential target for antagonizing Mn neurotoxicity and curing parkinsonism in humans.</p>","PeriodicalId":9672,"journal":{"name":"Cell Biology and Toxicology","volume":"41 1","pages":"34"},"PeriodicalIF":5.9000,"publicationDate":"2025-01-23","publicationTypes":"Journal Article","fieldsOfStudy":null,"isOpenAccess":false,"openAccessPdf":"https://www.ncbi.nlm.nih.gov/pmc/articles/PMC11759460/pdf/","citationCount":"0","resultStr":"{\"title\":\"Manganese exposure induces parkinsonism-like symptoms by Serpina3n-TFEB-v/p-ATPase signaling mediated lysosomal dysfunction.\",\"authors\":\"Huihui Hong, Sicheng Liu, Ting Yang, Jinxian Lin, Kun Luo, Yudong Xu, Ting Li, Yu Xi, Lingling Yang, Yuan-Qiang Lu, Wei Yuan, Zhou Zhou\",\"doi\":\"10.1007/s10565-025-09989-3\",\"DOIUrl\":null,\"url\":null,\"abstract\":\"<p><p>Manganese (Mn) is a neurotoxin that has been etiologically linked to the development of neurodegenerative diseases in the case of overexposure. It is widely accepted that overexposure to Mn leads to manganism, which has clinical symptoms similar to Parkinson's disease (PD), and is referred to as parkinsonism. Astrocytes have been reported to scavenge and degrade extracellular α-synuclein (α-Syn) in the brain. However, the mechanisms of Mn-induced neurotoxicity associated with PD remain unclear. Serpina3n is highly expressed in astrocytes and has been implicated in several neuropathologies. The role Serpina3n plays in Mn neurotoxicity and PD pathogenesis is still unknown. Here, we used wild-type and Serpina3n knockout (KO) C57BL/6 J mice with i.p. injection of 32.5 mg/kg MnCl<sub>2</sub> once a day for 6 weeks to elucidate the role of Serpina3n in Mn-caused neurotoxicity regarding parkinsonism pathogenesis. We performed behavioral tests (open field, suspension and pole-climbing tests) to observe Mn-induced motor changes, immunohistochemistry to detect Mn-induced midbrain changes, and Western blot to detect Mn-induced changes of protein expression. It was found that Serpina3n KO markedly alleviated Mn neurotoxicity in mice by attenuating midbrain dopaminergic neuron damage and ameliorating motor deficits. Furthermore, using immunofluorescence colocalization analysis, Western blot and quantitative real-time PCR on Mn-treated C8-D1A cells, we found that Serpina3n KO significantly improved astrocytic α-Syn clearance by suppressing Mn-induced lysosomal dysfunction. Reduced transcription factor EB (TFEB)-v/p-ATPase signaling is responsible for the impairment of the lysosomal acidic environment. These novel findings highlight Serpina3n as a detrimental factor in Mn neurotoxicity associated with parkinsonism, capture the novel role of Serpina3n in regulating lysosomal function, and provide a potential target for antagonizing Mn neurotoxicity and curing parkinsonism in humans.</p>\",\"PeriodicalId\":9672,\"journal\":{\"name\":\"Cell Biology and Toxicology\",\"volume\":\"41 1\",\"pages\":\"34\"},\"PeriodicalIF\":5.9000,\"publicationDate\":\"2025-01-23\",\"publicationTypes\":\"Journal Article\",\"fieldsOfStudy\":null,\"isOpenAccess\":false,\"openAccessPdf\":\"https://www.ncbi.nlm.nih.gov/pmc/articles/PMC11759460/pdf/\",\"citationCount\":\"0\",\"resultStr\":null,\"platform\":\"Semanticscholar\",\"paperid\":null,\"PeriodicalName\":\"Cell Biology and Toxicology\",\"FirstCategoryId\":\"3\",\"ListUrlMain\":\"https://doi.org/10.1007/s10565-025-09989-3\",\"RegionNum\":2,\"RegionCategory\":\"医学\",\"ArticlePicture\":[],\"TitleCN\":null,\"AbstractTextCN\":null,\"PMCID\":null,\"EPubDate\":\"\",\"PubModel\":\"\",\"JCR\":\"Q2\",\"JCRName\":\"CELL BIOLOGY\",\"Score\":null,\"Total\":0}","platform":"Semanticscholar","paperid":null,"PeriodicalName":"Cell Biology and Toxicology","FirstCategoryId":"3","ListUrlMain":"https://doi.org/10.1007/s10565-025-09989-3","RegionNum":2,"RegionCategory":"医学","ArticlePicture":[],"TitleCN":null,"AbstractTextCN":null,"PMCID":null,"EPubDate":"","PubModel":"","JCR":"Q2","JCRName":"CELL BIOLOGY","Score":null,"Total":0}
引用次数: 0

摘要

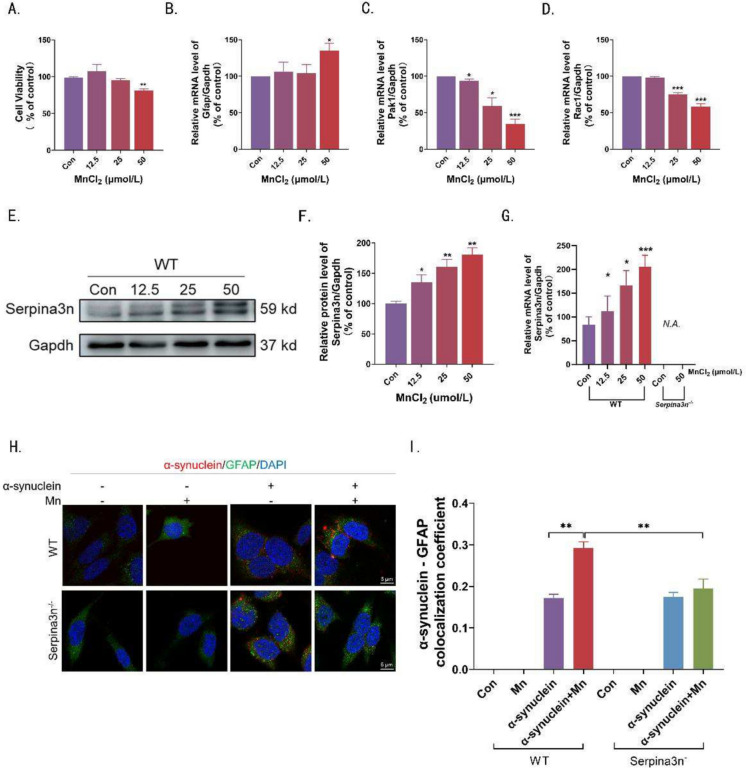
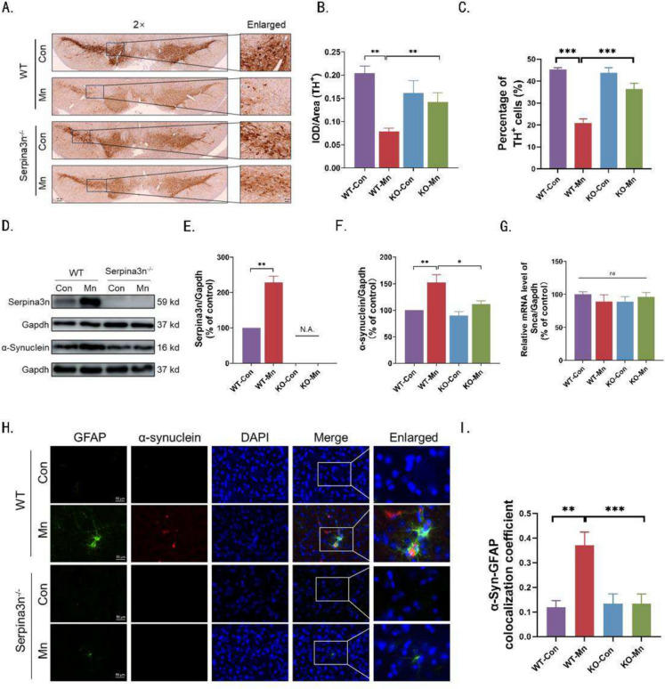
锰(Mn)是一种神经毒素,在过度暴露的情况下与神经退行性疾病的发展有病因学联系。人们普遍认为过量接触锰会导致锰中毒,其临床症状与帕金森病(PD)相似,被称为帕金森病。据报道,星形胶质细胞在大脑中清除和降解细胞外α-突触核蛋白(α-Syn)。然而,与PD相关的mn诱导神经毒性的机制尚不清楚。Serpina3n在星形胶质细胞中高度表达,并与多种神经病变有关。Serpina3n在Mn神经毒性和PD发病机制中的作用尚不清楚。在这里,我们使用野生型和Serpina3n敲除(KO) C57BL/6 J小鼠,每天1次ig注射32.5 mg/kg MnCl2,持续6周,以阐明Serpina3n在mn引起的帕金森病发病机制中的神经毒性作用。我们通过行为学实验(空地、悬浮和爬杆实验)观察mn诱导的运动变化,免疫组化检测mn诱导的中脑变化,Western blot检测mn诱导的蛋白表达变化。结果发现,Serpina3n KO通过减轻中脑多巴胺能神经元损伤和改善运动缺陷,显著减轻小鼠Mn神经毒性。此外,通过对mn处理的C8-D1A细胞进行免疫荧光共定位分析、Western blot和实时荧光定量PCR,我们发现Serpina3n KO通过抑制mn诱导的溶酶体功能障碍,显著提高星形胶质细胞α-Syn清除。转录因子EB (TFEB)-v/p- atp酶信号的减少是导致溶酶体酸性环境受损的原因。这些新发现强调了Serpina3n在与帕金森病相关的Mn神经毒性中是一个有害因子,捕获了Serpina3n在调节溶酶体功能中的新作用,并为拮抗Mn神经毒性和治疗人类帕金森病提供了一个潜在的靶点。
本文章由计算机程序翻译,如有差异,请以英文原文为准。

Manganese exposure induces parkinsonism-like symptoms by Serpina3n-TFEB-v/p-ATPase signaling mediated lysosomal dysfunction.

Manganese exposure induces parkinsonism-like symptoms by Serpina3n-TFEB-v/p-ATPase signaling mediated lysosomal dysfunction.

Manganese exposure induces parkinsonism-like symptoms by Serpina3n-TFEB-v/p-ATPase signaling mediated lysosomal dysfunction.

Manganese exposure induces parkinsonism-like symptoms by Serpina3n-TFEB-v/p-ATPase signaling mediated lysosomal dysfunction.

Manganese (Mn) is a neurotoxin that has been etiologically linked to the development of neurodegenerative diseases in the case of overexposure. It is widely accepted that overexposure to Mn leads to manganism, which has clinical symptoms similar to Parkinson's disease (PD), and is referred to as parkinsonism. Astrocytes have been reported to scavenge and degrade extracellular α-synuclein (α-Syn) in the brain. However, the mechanisms of Mn-induced neurotoxicity associated with PD remain unclear. Serpina3n is highly expressed in astrocytes and has been implicated in several neuropathologies. The role Serpina3n plays in Mn neurotoxicity and PD pathogenesis is still unknown. Here, we used wild-type and Serpina3n knockout (KO) C57BL/6 J mice with i.p. injection of 32.5 mg/kg MnCl2 once a day for 6 weeks to elucidate the role of Serpina3n in Mn-caused neurotoxicity regarding parkinsonism pathogenesis. We performed behavioral tests (open field, suspension and pole-climbing tests) to observe Mn-induced motor changes, immunohistochemistry to detect Mn-induced midbrain changes, and Western blot to detect Mn-induced changes of protein expression. It was found that Serpina3n KO markedly alleviated Mn neurotoxicity in mice by attenuating midbrain dopaminergic neuron damage and ameliorating motor deficits. Furthermore, using immunofluorescence colocalization analysis, Western blot and quantitative real-time PCR on Mn-treated C8-D1A cells, we found that Serpina3n KO significantly improved astrocytic α-Syn clearance by suppressing Mn-induced lysosomal dysfunction. Reduced transcription factor EB (TFEB)-v/p-ATPase signaling is responsible for the impairment of the lysosomal acidic environment. These novel findings highlight Serpina3n as a detrimental factor in Mn neurotoxicity associated with parkinsonism, capture the novel role of Serpina3n in regulating lysosomal function, and provide a potential target for antagonizing Mn neurotoxicity and curing parkinsonism in humans.

求助全文
通过发布文献求助,成功后即可免费获取论文全文。 去求助
来源期刊
Cell Biology and Toxicology
Cell Biology and Toxicology 生物-毒理学
CiteScore
9.90
自引率
4.90%
发文量
101
审稿时长
>12 weeks
期刊介绍: Cell Biology and Toxicology (CBT) is an international journal focused on clinical and translational research with an emphasis on molecular and cell biology, genetic and epigenetic heterogeneity, drug discovery and development, and molecular pharmacology and toxicology. CBT has a disease-specific scope prioritizing publications on gene and protein-based regulation, intracellular signaling pathway dysfunction, cell type-specific function, and systems in biomedicine in drug discovery and development. CBT publishes original articles with outstanding, innovative and significant findings, important reviews on recent research advances and issues of high current interest, opinion articles of leading edge science, and rapid communication or reports, on molecular mechanisms and therapies in diseases.
×
引用
GB/T 7714-2015
复制
MLA
复制
APA
复制
导出至
BibTeX EndNote RefMan NoteFirst NoteExpress
×
提示
您的信息不完整,为了账户安全,请先补充。
现在去补充
×
提示
您因"违规操作"
具体请查看互助需知
我知道了
×
提示
确定
请完成安全验证×
copy
已复制链接
快去分享给好友吧!
我知道了
右上角分享
点击右上角分享
0
联系我们:info@booksci.cn Book学术提供免费学术资源搜索服务,方便国内外学者检索中英文文献。致力于提供最便捷和优质的服务体验。 Copyright © 2023 布克学术 All rights reserved.
京ICP备2023020795号-1
ghs 京公网安备 11010802042870号
Book学术文献互助
Book学术文献互助群
群 号:604180095
Book学术官方微信