建立基于GRU-GCN协调的mirna -疾病关联预测模型。

IF 2.5 Q3 GENETICS & HEREDITY
Kai-Cheng Chuang, Ping-Sung Cheng, Yu-Hung Tsai, Meng-Hsiun Tsai
{"title":"建立基于GRU-GCN协调的mirna -疾病关联预测模型。","authors":"Kai-Cheng Chuang, Ping-Sung Cheng, Yu-Hung Tsai, Meng-Hsiun Tsai","doi":"10.1186/s12863-024-01293-z","DOIUrl":null,"url":null,"abstract":"<p><strong>Background: </strong>miRNAs (microRNAs) are endogenous RNAs with lengths of 18 to 24 nucleotides and play critical roles in gene regulation and disease progression. Although traditional wet-lab experiments provide direct evidence for miRNA-disease associations, they are often time-consuming and complicated to analyze by current bioinformatics tools. In recent years, machine learning (ML) and deep learning (DL) techniques are powerful tools to analyze large-scale biological data. Hence, developing a model to predict, identify, and rank connections in miRNAs and diseases can significantly enhance the precision and efficiency in investigating the relationships between miRNAs and diseases.</p><p><strong>Results: </strong>In this study, we utilized miRNA-disease association data obtained by biotechnological experiments to develop a DL model for miRNA-disease associations. To improve the accuracy of prediction in this model, we introduced two labeling strategies, weight-based and majority-based definitions, to classify miRNA-disease associations. After preprocessing, data was trained with a novel model combining gated recurrent units (GRU) and graph convolutional network (GCN) to predict the level of miRNA-disease associations. The miRNA-disease association datasets were from HMDD (the Human miRNA Disease Database) and categorized by two distinct labeling approaches, weight-based definitions and majority-based definitions. We classified the miRNA-disease associations into three groups, \"upregulated\", \"downregulated\" and \"nonspecific\", by regression analysis and multiclass classification. This GRU-GCN coordinated model achieved a robust area under the curve (AUC) score of 0.8 in all datasets, demonstrating the efficacy in predicting potential miRNA-disease relationships.</p><p><strong>Conclusions: </strong>By introducing innovative label-preprocessing methods, this study addressed the relationships between miRNAs and diseases, and improved the ambiguity of the results in different experiments. Based on these refined label definitions, we developed a DL-based model to refine and predict the results of associations between miRNAs and diseases. This model offers a valuable tool for complementing traditional experimental methods and enhancing our understanding of miRNA-related disease mechanisms.</p>","PeriodicalId":72427,"journal":{"name":"BMC genomic data","volume":"26 1","pages":"4"},"PeriodicalIF":2.5000,"publicationDate":"2025-01-14","publicationTypes":"Journal Article","fieldsOfStudy":null,"isOpenAccess":false,"openAccessPdf":"https://www.ncbi.nlm.nih.gov/pmc/articles/PMC11734345/pdf/","citationCount":"0","resultStr":"{\"title\":\"Establishing a GRU-GCN coordination-based prediction model for miRNA-disease associations.\",\"authors\":\"Kai-Cheng Chuang, Ping-Sung Cheng, Yu-Hung Tsai, Meng-Hsiun Tsai\",\"doi\":\"10.1186/s12863-024-01293-z\",\"DOIUrl\":null,\"url\":null,\"abstract\":\"<p><strong>Background: </strong>miRNAs (microRNAs) are endogenous RNAs with lengths of 18 to 24 nucleotides and play critical roles in gene regulation and disease progression. Although traditional wet-lab experiments provide direct evidence for miRNA-disease associations, they are often time-consuming and complicated to analyze by current bioinformatics tools. In recent years, machine learning (ML) and deep learning (DL) techniques are powerful tools to analyze large-scale biological data. Hence, developing a model to predict, identify, and rank connections in miRNAs and diseases can significantly enhance the precision and efficiency in investigating the relationships between miRNAs and diseases.</p><p><strong>Results: </strong>In this study, we utilized miRNA-disease association data obtained by biotechnological experiments to develop a DL model for miRNA-disease associations. To improve the accuracy of prediction in this model, we introduced two labeling strategies, weight-based and majority-based definitions, to classify miRNA-disease associations. After preprocessing, data was trained with a novel model combining gated recurrent units (GRU) and graph convolutional network (GCN) to predict the level of miRNA-disease associations. The miRNA-disease association datasets were from HMDD (the Human miRNA Disease Database) and categorized by two distinct labeling approaches, weight-based definitions and majority-based definitions. We classified the miRNA-disease associations into three groups, \\\"upregulated\\\", \\\"downregulated\\\" and \\\"nonspecific\\\", by regression analysis and multiclass classification. This GRU-GCN coordinated model achieved a robust area under the curve (AUC) score of 0.8 in all datasets, demonstrating the efficacy in predicting potential miRNA-disease relationships.</p><p><strong>Conclusions: </strong>By introducing innovative label-preprocessing methods, this study addressed the relationships between miRNAs and diseases, and improved the ambiguity of the results in different experiments. Based on these refined label definitions, we developed a DL-based model to refine and predict the results of associations between miRNAs and diseases. This model offers a valuable tool for complementing traditional experimental methods and enhancing our understanding of miRNA-related disease mechanisms.</p>\",\"PeriodicalId\":72427,\"journal\":{\"name\":\"BMC genomic data\",\"volume\":\"26 1\",\"pages\":\"4\"},\"PeriodicalIF\":2.5000,\"publicationDate\":\"2025-01-14\",\"publicationTypes\":\"Journal Article\",\"fieldsOfStudy\":null,\"isOpenAccess\":false,\"openAccessPdf\":\"https://www.ncbi.nlm.nih.gov/pmc/articles/PMC11734345/pdf/\",\"citationCount\":\"0\",\"resultStr\":null,\"platform\":\"Semanticscholar\",\"paperid\":null,\"PeriodicalName\":\"BMC genomic data\",\"FirstCategoryId\":\"1085\",\"ListUrlMain\":\"https://doi.org/10.1186/s12863-024-01293-z\",\"RegionNum\":0,\"RegionCategory\":null,\"ArticlePicture\":[],\"TitleCN\":null,\"AbstractTextCN\":null,\"PMCID\":null,\"EPubDate\":\"\",\"PubModel\":\"\",\"JCR\":\"Q3\",\"JCRName\":\"GENETICS & HEREDITY\",\"Score\":null,\"Total\":0}","platform":"Semanticscholar","paperid":null,"PeriodicalName":"BMC genomic data","FirstCategoryId":"1085","ListUrlMain":"https://doi.org/10.1186/s12863-024-01293-z","RegionNum":0,"RegionCategory":null,"ArticlePicture":[],"TitleCN":null,"AbstractTextCN":null,"PMCID":null,"EPubDate":"","PubModel":"","JCR":"Q3","JCRName":"GENETICS & HEREDITY","Score":null,"Total":0}
引用次数: 0

摘要

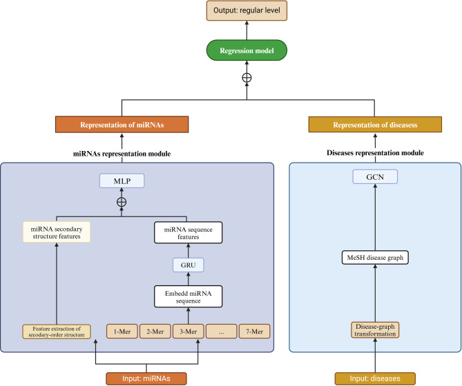
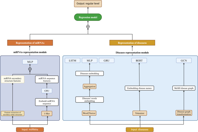
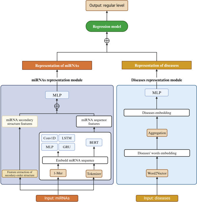
背景:miRNA(microRNA)是长度为 18-24 个核苷酸的内源性 RNA,在基因调控和疾病进展中发挥着关键作用。虽然传统的湿实验室实验为 miRNA 与疾病的关联提供了直接证据,但利用现有的生物信息学工具进行分析往往耗时且复杂。近年来,机器学习(ML)和深度学习(DL)技术成为分析大规模生物数据的强大工具。因此,建立一个模型来预测、识别和排列 miRNA 与疾病的联系,可以大大提高研究 miRNA 与疾病关系的精度和效率:在这项研究中,我们利用生物技术实验获得的 miRNA 与疾病的关联数据,建立了一个 miRNA 与疾病关联的 DL 模型。为了提高该模型的预测准确性,我们引入了两种标记策略,即基于权重和基于多数的定义,来对 miRNA 与疾病的关联进行分类。数据经过预处理后,使用结合了门控递归单元(GRU)和图卷积网络(GCN)的新型模型进行训练,以预测 miRNA 与疾病关联的水平。miRNA 与疾病的关联数据集来自 HMDD(人类 miRNA 疾病数据库),采用两种不同的标记方法进行分类:基于权重的定义和基于多数的定义。我们通过回归分析和多类分类将 miRNA 与疾病的关联分为三类:"上调"、"下调 "和 "非特异性"。该GRU-GCN协调模型在所有数据集上的曲线下面积(AUC)均达到0.8,证明了其在预测潜在的miRNA-疾病关系方面的有效性:本研究通过引入创新的标签预处理方法,解决了 miRNA 与疾病之间的关系问题,并改善了不同实验结果的模糊性。基于这些细化的标签定义,我们开发了一个基于 DL 的模型来细化和预测 miRNA 与疾病之间的关联结果。该模型为补充传统实验方法和加深我们对 miRNA 相关疾病机理的理解提供了宝贵的工具。
本文章由计算机程序翻译,如有差异,请以英文原文为准。

Establishing a GRU-GCN coordination-based prediction model for miRNA-disease associations.

Establishing a GRU-GCN coordination-based prediction model for miRNA-disease associations.

Establishing a GRU-GCN coordination-based prediction model for miRNA-disease associations.

Establishing a GRU-GCN coordination-based prediction model for miRNA-disease associations.

Background: miRNAs (microRNAs) are endogenous RNAs with lengths of 18 to 24 nucleotides and play critical roles in gene regulation and disease progression. Although traditional wet-lab experiments provide direct evidence for miRNA-disease associations, they are often time-consuming and complicated to analyze by current bioinformatics tools. In recent years, machine learning (ML) and deep learning (DL) techniques are powerful tools to analyze large-scale biological data. Hence, developing a model to predict, identify, and rank connections in miRNAs and diseases can significantly enhance the precision and efficiency in investigating the relationships between miRNAs and diseases.

Results: In this study, we utilized miRNA-disease association data obtained by biotechnological experiments to develop a DL model for miRNA-disease associations. To improve the accuracy of prediction in this model, we introduced two labeling strategies, weight-based and majority-based definitions, to classify miRNA-disease associations. After preprocessing, data was trained with a novel model combining gated recurrent units (GRU) and graph convolutional network (GCN) to predict the level of miRNA-disease associations. The miRNA-disease association datasets were from HMDD (the Human miRNA Disease Database) and categorized by two distinct labeling approaches, weight-based definitions and majority-based definitions. We classified the miRNA-disease associations into three groups, "upregulated", "downregulated" and "nonspecific", by regression analysis and multiclass classification. This GRU-GCN coordinated model achieved a robust area under the curve (AUC) score of 0.8 in all datasets, demonstrating the efficacy in predicting potential miRNA-disease relationships.

Conclusions: By introducing innovative label-preprocessing methods, this study addressed the relationships between miRNAs and diseases, and improved the ambiguity of the results in different experiments. Based on these refined label definitions, we developed a DL-based model to refine and predict the results of associations between miRNAs and diseases. This model offers a valuable tool for complementing traditional experimental methods and enhancing our understanding of miRNA-related disease mechanisms.

求助全文
通过发布文献求助,成功后即可免费获取论文全文。 去求助
来源期刊
CiteScore
4.90
自引率
0.00%
发文量
0
×
引用
GB/T 7714-2015
复制
MLA
复制
APA
复制
导出至
BibTeX EndNote RefMan NoteFirst NoteExpress
×
提示
您的信息不完整,为了账户安全,请先补充。
现在去补充
×
提示
您因"违规操作"
具体请查看互助需知
我知道了
×
提示
确定
请完成安全验证×
copy
已复制链接
快去分享给好友吧!
我知道了
右上角分享
点击右上角分享
0
联系我们:info@booksci.cn Book学术提供免费学术资源搜索服务,方便国内外学者检索中英文文献。致力于提供最便捷和优质的服务体验。 Copyright © 2023 布克学术 All rights reserved.
京ICP备2023020795号-1
ghs 京公网安备 11010802042870号
Book学术文献互助
Book学术文献互助群
群 号:604180095
Book学术官方微信