导致常染色体隐性非综合征性听力损失的新型CDH23杂合变异的鉴定。

IF 1.7 4区 生物学 Q4 BIOCHEMISTRY & MOLECULAR BIOLOGY
Genes & genomics Pub Date : 2025-03-01 Epub Date: 2025-01-08 DOI:10.1007/s13258-024-01611-w
Baoqiong Liao, Wuming Xie, Rutian Liu, Qi Zhang, Ting Xie, Dan Jia, Shuwen He, Hailong Huang
{"title":"导致常染色体隐性非综合征性听力损失的新型CDH23杂合变异的鉴定。","authors":"Baoqiong Liao, Wuming Xie, Rutian Liu, Qi Zhang, Ting Xie, Dan Jia, Shuwen He, Hailong Huang","doi":"10.1007/s13258-024-01611-w","DOIUrl":null,"url":null,"abstract":"<p><strong>Background: </strong>Hearing loss adversely impacts language development, acquisition, and the social and cognitive maturation of affected children. The hearing loss etiology mainly includes genetic factors and environmental factors, of which the former account for about 50-60%.</p><p><strong>Objective: </strong>This study aimed to investigate the genetic basis of autosomal recessive non-syndromic hearing loss (NSHL) by identifying and characterizing novel variants in the CDH23 gene. Furthermore, it seeks to determine the pathogenic potential of the noncanonical splice site variant c.2398-6G > A.</p><p><strong>Methods: </strong>Comprehensive clinical evaluation and whole-exome sequencing (WES) were performed on the girl. The WES analysis revealed two novel variants in the CDH23 gene, associated with nonsyndromic deafness 12 (DFNB12). To further explore the pathogenicity of these variants, functional studies involving in vivo splicing analysis were performed on the novel noncanonical splice site variant, c.2398-6G > A, which was initially classified as a variant of uncertain significance (VUS).</p><p><strong>Results: </strong>Whole-exome sequencing of the patient identified two compound heterozygous variants in CDH23: c.2398-6G > A, a noncanonical splice site variant, and c.6068C > A (p. Ser2023Ter), a nonsense mutation. In vitro splicing assays demonstrated that c.2398-6G > A caused aberrant splicing, leading to a frameshift (p. Val800Alafs*6) and the production of a truncated protein, as confirmed by structural protein analysis. The study revealed novel mutations as likely pathogenic, linking both variants to autosomal recessive NSHL.</p><p><strong>Conclusions: </strong>Our analyses revealed novel compound heterozygous mutations in CDH23 associated with autosomal recessive NSHL, thereby expanding the mutational landscape of CDH23-related hearing loss and increasing knowledge about the CDH23 splice site variants.</p>","PeriodicalId":12675,"journal":{"name":"Genes & genomics","volume":" ","pages":"293-305"},"PeriodicalIF":1.7000,"publicationDate":"2025-03-01","publicationTypes":"Journal Article","fieldsOfStudy":null,"isOpenAccess":false,"openAccessPdf":"https://www.ncbi.nlm.nih.gov/pmc/articles/PMC11906507/pdf/","citationCount":"0","resultStr":"{\"title\":\"Identification of novel CDH23 heterozygous variants causing autosomal recessive nonsyndromic hearing loss.\",\"authors\":\"Baoqiong Liao, Wuming Xie, Rutian Liu, Qi Zhang, Ting Xie, Dan Jia, Shuwen He, Hailong Huang\",\"doi\":\"10.1007/s13258-024-01611-w\",\"DOIUrl\":null,\"url\":null,\"abstract\":\"<p><strong>Background: </strong>Hearing loss adversely impacts language development, acquisition, and the social and cognitive maturation of affected children. The hearing loss etiology mainly includes genetic factors and environmental factors, of which the former account for about 50-60%.</p><p><strong>Objective: </strong>This study aimed to investigate the genetic basis of autosomal recessive non-syndromic hearing loss (NSHL) by identifying and characterizing novel variants in the CDH23 gene. Furthermore, it seeks to determine the pathogenic potential of the noncanonical splice site variant c.2398-6G > A.</p><p><strong>Methods: </strong>Comprehensive clinical evaluation and whole-exome sequencing (WES) were performed on the girl. The WES analysis revealed two novel variants in the CDH23 gene, associated with nonsyndromic deafness 12 (DFNB12). To further explore the pathogenicity of these variants, functional studies involving in vivo splicing analysis were performed on the novel noncanonical splice site variant, c.2398-6G > A, which was initially classified as a variant of uncertain significance (VUS).</p><p><strong>Results: </strong>Whole-exome sequencing of the patient identified two compound heterozygous variants in CDH23: c.2398-6G > A, a noncanonical splice site variant, and c.6068C > A (p. Ser2023Ter), a nonsense mutation. In vitro splicing assays demonstrated that c.2398-6G > A caused aberrant splicing, leading to a frameshift (p. Val800Alafs*6) and the production of a truncated protein, as confirmed by structural protein analysis. The study revealed novel mutations as likely pathogenic, linking both variants to autosomal recessive NSHL.</p><p><strong>Conclusions: </strong>Our analyses revealed novel compound heterozygous mutations in CDH23 associated with autosomal recessive NSHL, thereby expanding the mutational landscape of CDH23-related hearing loss and increasing knowledge about the CDH23 splice site variants.</p>\",\"PeriodicalId\":12675,\"journal\":{\"name\":\"Genes & genomics\",\"volume\":\" \",\"pages\":\"293-305\"},\"PeriodicalIF\":1.7000,\"publicationDate\":\"2025-03-01\",\"publicationTypes\":\"Journal Article\",\"fieldsOfStudy\":null,\"isOpenAccess\":false,\"openAccessPdf\":\"https://www.ncbi.nlm.nih.gov/pmc/articles/PMC11906507/pdf/\",\"citationCount\":\"0\",\"resultStr\":null,\"platform\":\"Semanticscholar\",\"paperid\":null,\"PeriodicalName\":\"Genes & genomics\",\"FirstCategoryId\":\"99\",\"ListUrlMain\":\"https://doi.org/10.1007/s13258-024-01611-w\",\"RegionNum\":4,\"RegionCategory\":\"生物学\",\"ArticlePicture\":[],\"TitleCN\":null,\"AbstractTextCN\":null,\"PMCID\":null,\"EPubDate\":\"2025/1/8 0:00:00\",\"PubModel\":\"Epub\",\"JCR\":\"Q4\",\"JCRName\":\"BIOCHEMISTRY & MOLECULAR BIOLOGY\",\"Score\":null,\"Total\":0}","platform":"Semanticscholar","paperid":null,"PeriodicalName":"Genes & genomics","FirstCategoryId":"99","ListUrlMain":"https://doi.org/10.1007/s13258-024-01611-w","RegionNum":4,"RegionCategory":"生物学","ArticlePicture":[],"TitleCN":null,"AbstractTextCN":null,"PMCID":null,"EPubDate":"2025/1/8 0:00:00","PubModel":"Epub","JCR":"Q4","JCRName":"BIOCHEMISTRY & MOLECULAR BIOLOGY","Score":null,"Total":0}
引用次数: 0

摘要

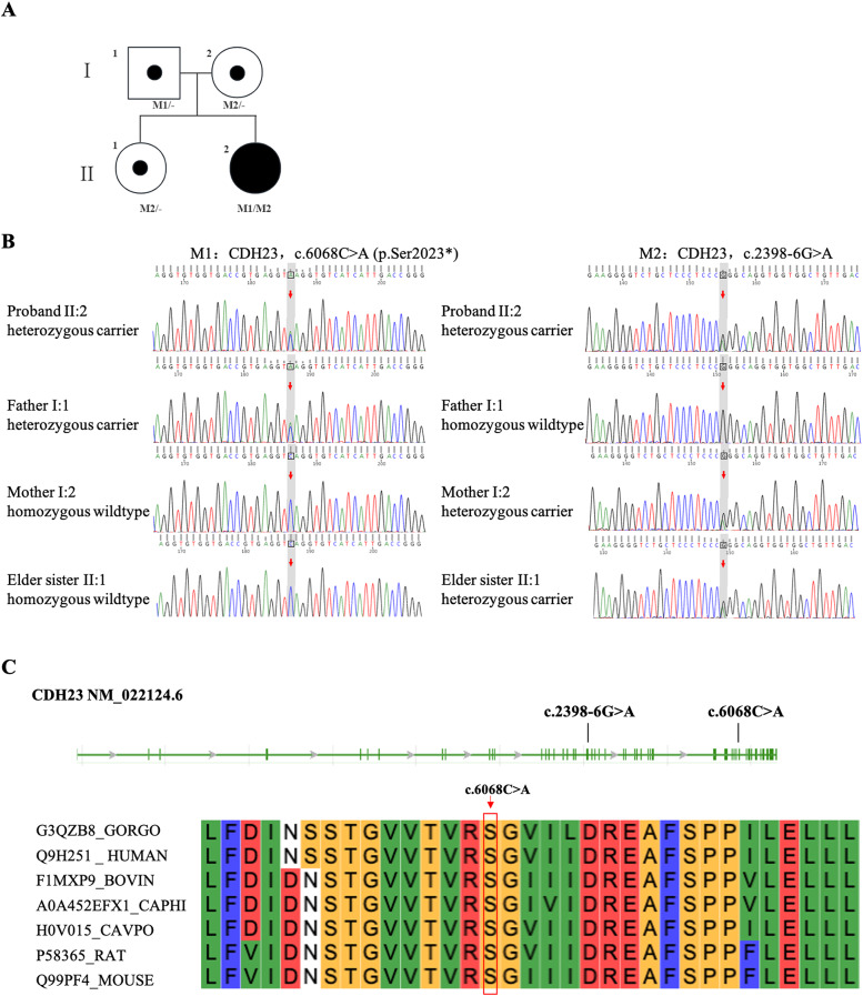
背景:听力损失对儿童的语言发展、习得以及社会和认知成熟有不利影响。听力损失的病因主要包括遗传因素和环境因素,其中遗传因素约占50-60%。目的:通过对常染色体隐性隐性非综合征性听力损失(NSHL)基因CDH23新变异的鉴定和表征,探讨NSHL的遗传基础。此外,它试图确定非规范剪接位点变异c.2398-6G > A的致病潜力。方法:对该女童进行综合临床评价和全外显子组测序(WES)。WES分析揭示了CDH23基因的两个新变体,与非综合征性耳聋12 (DFNB12)相关。为了进一步探索这些变异的致病性,我们对新的非典型剪接位点变异c.2398-6G > A进行了功能研究,包括体内剪接分析,该变异最初被归类为不确定意义变异(VUS)。结果:患者的全外显子组测序鉴定出CDH23的两个复合杂合变异:c.2398-6G > A,非规范剪接位点变异,c.6068C > A (p. Ser2023Ter),无义突变。体外剪接实验表明,c.2398-6G > A引起了异常剪接,导致移码(p. Val800Alafs*6)和产生一个截断的蛋白,结构蛋白分析证实了这一点。该研究揭示了新的突变可能是致病的,将这两种变异与常染色体隐性NSHL联系起来。结论:我们的分析揭示了CDH23与常染色体隐性NSHL相关的新型复合杂合突变,从而扩大了CDH23相关听力损失的突变范围,并增加了对CDH23剪接位点变异的了解。
本文章由计算机程序翻译,如有差异,请以英文原文为准。

Identification of novel CDH23 heterozygous variants causing autosomal recessive nonsyndromic hearing loss.

Identification of novel CDH23 heterozygous variants causing autosomal recessive nonsyndromic hearing loss.

Identification of novel CDH23 heterozygous variants causing autosomal recessive nonsyndromic hearing loss.

Identification of novel CDH23 heterozygous variants causing autosomal recessive nonsyndromic hearing loss.

Background: Hearing loss adversely impacts language development, acquisition, and the social and cognitive maturation of affected children. The hearing loss etiology mainly includes genetic factors and environmental factors, of which the former account for about 50-60%.

Objective: This study aimed to investigate the genetic basis of autosomal recessive non-syndromic hearing loss (NSHL) by identifying and characterizing novel variants in the CDH23 gene. Furthermore, it seeks to determine the pathogenic potential of the noncanonical splice site variant c.2398-6G > A.

Methods: Comprehensive clinical evaluation and whole-exome sequencing (WES) were performed on the girl. The WES analysis revealed two novel variants in the CDH23 gene, associated with nonsyndromic deafness 12 (DFNB12). To further explore the pathogenicity of these variants, functional studies involving in vivo splicing analysis were performed on the novel noncanonical splice site variant, c.2398-6G > A, which was initially classified as a variant of uncertain significance (VUS).

Results: Whole-exome sequencing of the patient identified two compound heterozygous variants in CDH23: c.2398-6G > A, a noncanonical splice site variant, and c.6068C > A (p. Ser2023Ter), a nonsense mutation. In vitro splicing assays demonstrated that c.2398-6G > A caused aberrant splicing, leading to a frameshift (p. Val800Alafs*6) and the production of a truncated protein, as confirmed by structural protein analysis. The study revealed novel mutations as likely pathogenic, linking both variants to autosomal recessive NSHL.

Conclusions: Our analyses revealed novel compound heterozygous mutations in CDH23 associated with autosomal recessive NSHL, thereby expanding the mutational landscape of CDH23-related hearing loss and increasing knowledge about the CDH23 splice site variants.

求助全文
通过发布文献求助,成功后即可免费获取论文全文。 去求助
来源期刊
Genes & genomics
Genes & genomics 生物-生化与分子生物学
CiteScore
3.70
自引率
4.80%
发文量
131
审稿时长
6-12 weeks
期刊介绍: Genes & Genomics is an official journal of the Korean Genetics Society (http://kgenetics.or.kr/). Although it is an official publication of the Genetics Society of Korea, membership of the Society is not required for contributors. It is a peer-reviewed international journal publishing print (ISSN 1976-9571) and online version (E-ISSN 2092-9293). It covers all disciplines of genetics and genomics from prokaryotes to eukaryotes from fundamental heredity to molecular aspects. The articles can be reviews, research articles, and short communications.
×
引用
GB/T 7714-2015
复制
MLA
复制
APA
复制
导出至
BibTeX EndNote RefMan NoteFirst NoteExpress
×
提示
您的信息不完整,为了账户安全,请先补充。
现在去补充
×
提示
您因"违规操作"
具体请查看互助需知
我知道了
×
提示
确定
请完成安全验证×
copy
已复制链接
快去分享给好友吧!
我知道了
右上角分享
点击右上角分享
0
联系我们:info@booksci.cn Book学术提供免费学术资源搜索服务,方便国内外学者检索中英文文献。致力于提供最便捷和优质的服务体验。 Copyright © 2023 布克学术 All rights reserved.
京ICP备2023020795号-1
ghs 京公网安备 11010802042870号
Book学术文献互助
Book学术文献互助群
群 号:604180095
Book学术官方微信