小檗碱通过激活糖尿病小鼠皮肤NRF2减轻衰老诱导的铁下垂。

IF 2.7 4区 医学 Q2 MEDICINE, RESEARCH & EXPERIMENTAL
Experimental Biology and Medicine Pub Date : 2024-12-13 eCollection Date: 2024-01-01 DOI:10.3389/ebm.2024.10280
Chunjie Jiang, Guojuan Lao, Jianmin Ran, Ping Zhu
{"title":"小檗碱通过激活糖尿病小鼠皮肤NRF2减轻衰老诱导的铁下垂。","authors":"Chunjie Jiang, Guojuan Lao, Jianmin Ran, Ping Zhu","doi":"10.3389/ebm.2024.10280","DOIUrl":null,"url":null,"abstract":"<p><p>Advanced glycation end products (AGEs) have adverse effects on the development of diabetic complications. Berberine (BBR), a natural alkaloid, has demonstrated its ability to promote the delayed healing of skin wounds. However, the impact of BBR on AGEs-induced ferroptosis in skin cells and the underlying molecular mechanisms remains unexplored. This study investigated the involvement of ferroptosis in AGEs-induced keratinocyte death, and the impact of BBR on ferroptosis in a db/db mouse model with long-term hyperglycemia was elucidated. A remarkable reduction in cell viability was observed along with increased malondialdehyde (MDA) production in AGEs-induced HaCaT cells. Intracellular reactive oxygen species (ROS) and iron levels were elevated in cells exposed to AGEs. Meanwhile, the protein expression of glutathione peroxidase 4 (GPX4) and ferritin light chain (FTL) was significantly decreased in AGEs-treated cells. However, pretreatment with BBR markedly protected cell viability and inhibited MDA levels, attenuating the intracellular ROS and iron levels and increased expression of GPX4 and FTL <i>in vitro</i>. Significantly diminished antiferroptotic effects of BBR on AGEs-treated keratinocytes were observed upon the knockdown of the nuclear factor E2-related factor 2 (<i>NRF2</i>) gene. <i>In vivo</i>, GPX4, FTL, and FTH expression in the epidermis of diabetic mice was significantly reduced, accompanied by enhanced lipid peroxidation. Treatment with BBR effectively rescued lipid peroxidation accumulation and upregulated GPX4, FTL, FTH, and NRF2 levels in diabetic skin. Collectively, the findings indicate that ferroptosis may play a significant role in AGEs-induced keratinocyte death. BBR protects diabetic keratinocytes against ferroptosis, partly by activating NRF2.</p>","PeriodicalId":12163,"journal":{"name":"Experimental Biology and Medicine","volume":"249 ","pages":"10280"},"PeriodicalIF":2.7000,"publicationDate":"2024-12-13","publicationTypes":"Journal Article","fieldsOfStudy":null,"isOpenAccess":false,"openAccessPdf":"https://www.ncbi.nlm.nih.gov/pmc/articles/PMC11673220/pdf/","citationCount":"0","resultStr":"{\"title\":\"Berberine alleviates AGEs-induced ferroptosis by activating NRF2 in the skin of diabetic mice.\",\"authors\":\"Chunjie Jiang, Guojuan Lao, Jianmin Ran, Ping Zhu\",\"doi\":\"10.3389/ebm.2024.10280\",\"DOIUrl\":null,\"url\":null,\"abstract\":\"<p><p>Advanced glycation end products (AGEs) have adverse effects on the development of diabetic complications. Berberine (BBR), a natural alkaloid, has demonstrated its ability to promote the delayed healing of skin wounds. However, the impact of BBR on AGEs-induced ferroptosis in skin cells and the underlying molecular mechanisms remains unexplored. This study investigated the involvement of ferroptosis in AGEs-induced keratinocyte death, and the impact of BBR on ferroptosis in a db/db mouse model with long-term hyperglycemia was elucidated. A remarkable reduction in cell viability was observed along with increased malondialdehyde (MDA) production in AGEs-induced HaCaT cells. Intracellular reactive oxygen species (ROS) and iron levels were elevated in cells exposed to AGEs. Meanwhile, the protein expression of glutathione peroxidase 4 (GPX4) and ferritin light chain (FTL) was significantly decreased in AGEs-treated cells. However, pretreatment with BBR markedly protected cell viability and inhibited MDA levels, attenuating the intracellular ROS and iron levels and increased expression of GPX4 and FTL <i>in vitro</i>. Significantly diminished antiferroptotic effects of BBR on AGEs-treated keratinocytes were observed upon the knockdown of the nuclear factor E2-related factor 2 (<i>NRF2</i>) gene. <i>In vivo</i>, GPX4, FTL, and FTH expression in the epidermis of diabetic mice was significantly reduced, accompanied by enhanced lipid peroxidation. Treatment with BBR effectively rescued lipid peroxidation accumulation and upregulated GPX4, FTL, FTH, and NRF2 levels in diabetic skin. Collectively, the findings indicate that ferroptosis may play a significant role in AGEs-induced keratinocyte death. BBR protects diabetic keratinocytes against ferroptosis, partly by activating NRF2.</p>\",\"PeriodicalId\":12163,\"journal\":{\"name\":\"Experimental Biology and Medicine\",\"volume\":\"249 \",\"pages\":\"10280\"},\"PeriodicalIF\":2.7000,\"publicationDate\":\"2024-12-13\",\"publicationTypes\":\"Journal Article\",\"fieldsOfStudy\":null,\"isOpenAccess\":false,\"openAccessPdf\":\"https://www.ncbi.nlm.nih.gov/pmc/articles/PMC11673220/pdf/\",\"citationCount\":\"0\",\"resultStr\":null,\"platform\":\"Semanticscholar\",\"paperid\":null,\"PeriodicalName\":\"Experimental Biology and Medicine\",\"FirstCategoryId\":\"3\",\"ListUrlMain\":\"https://doi.org/10.3389/ebm.2024.10280\",\"RegionNum\":4,\"RegionCategory\":\"医学\",\"ArticlePicture\":[],\"TitleCN\":null,\"AbstractTextCN\":null,\"PMCID\":null,\"EPubDate\":\"2024/1/1 0:00:00\",\"PubModel\":\"eCollection\",\"JCR\":\"Q2\",\"JCRName\":\"MEDICINE, RESEARCH & EXPERIMENTAL\",\"Score\":null,\"Total\":0}","platform":"Semanticscholar","paperid":null,"PeriodicalName":"Experimental Biology and Medicine","FirstCategoryId":"3","ListUrlMain":"https://doi.org/10.3389/ebm.2024.10280","RegionNum":4,"RegionCategory":"医学","ArticlePicture":[],"TitleCN":null,"AbstractTextCN":null,"PMCID":null,"EPubDate":"2024/1/1 0:00:00","PubModel":"eCollection","JCR":"Q2","JCRName":"MEDICINE, RESEARCH & EXPERIMENTAL","Score":null,"Total":0}
引用次数: 0

摘要

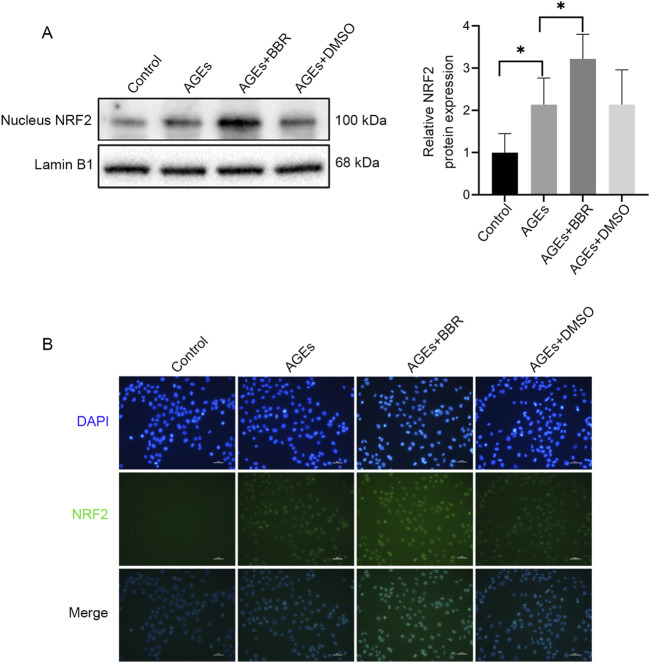
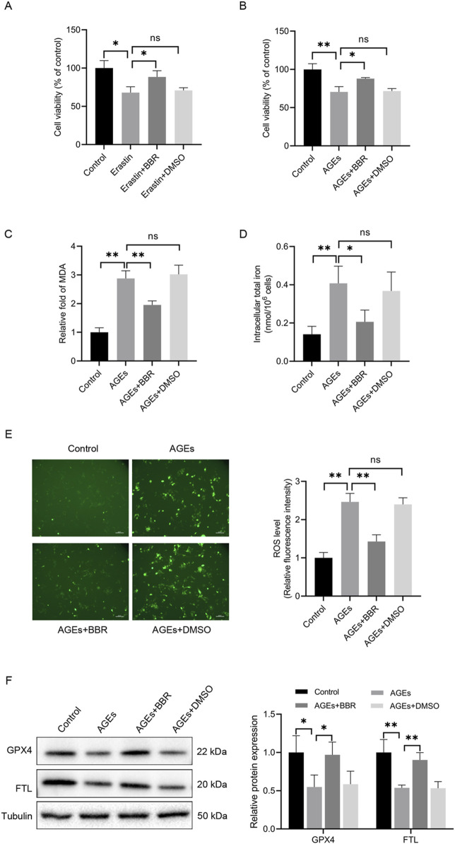
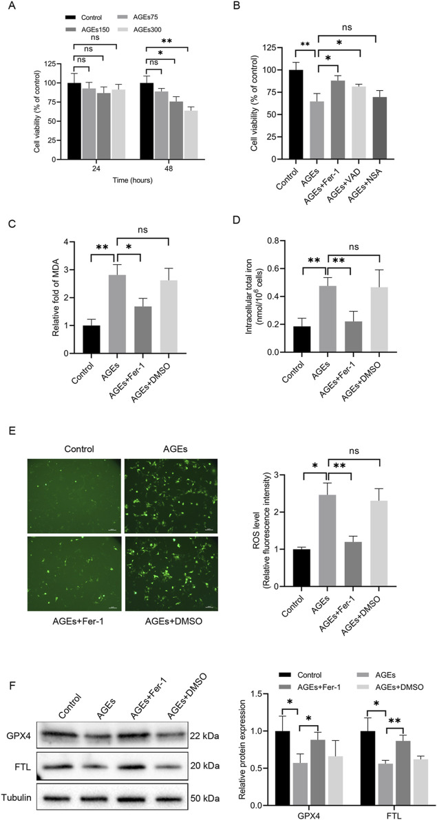
晚期糖基化终产物(AGEs)对糖尿病并发症的发展有不利影响。小檗碱(BBR)是一种天然生物碱,已被证明具有促进皮肤伤口延迟愈合的能力。然而,BBR对age诱导的皮肤细胞铁下垂的影响及其潜在的分子机制仍未被探索。本研究在长期高血糖的db/db小鼠模型中探讨了铁下垂与age诱导的角化细胞死亡的关系,并阐明了BBR对铁下垂的影响。在ages诱导的HaCaT细胞中,观察到细胞活力显著降低,丙二醛(MDA)产生增加。暴露于AGEs的细胞内活性氧(ROS)和铁水平升高。与此同时,ages处理的细胞中谷胱甘肽过氧化物酶4 (GPX4)和铁蛋白轻链(FTL)的蛋白表达显著降低。然而,BBR预处理可显著保护细胞活力,抑制MDA水平,降低细胞内ROS和铁水平,增加GPX4和FTL的体外表达。通过敲低核因子e2相关因子2 (NRF2)基因,观察到BBR对ages处理的角化细胞的抗铁凋亡作用显著减弱。在体内,糖尿病小鼠表皮中GPX4、FTL、FTH的表达显著降低,同时脂质过氧化作用增强。BBR治疗有效地挽救了脂质过氧化积累,上调了糖尿病皮肤的GPX4、FTL、FTH和NRF2水平。总之,研究结果表明,铁下垂可能在年龄诱导的角化细胞死亡中起重要作用。BBR保护糖尿病角化细胞免受铁下垂,部分是通过激活NRF2。
本文章由计算机程序翻译,如有差异,请以英文原文为准。

Berberine alleviates AGEs-induced ferroptosis by activating NRF2 in the skin of diabetic mice.

Berberine alleviates AGEs-induced ferroptosis by activating NRF2 in the skin of diabetic mice.

Berberine alleviates AGEs-induced ferroptosis by activating NRF2 in the skin of diabetic mice.

Berberine alleviates AGEs-induced ferroptosis by activating NRF2 in the skin of diabetic mice.

Advanced glycation end products (AGEs) have adverse effects on the development of diabetic complications. Berberine (BBR), a natural alkaloid, has demonstrated its ability to promote the delayed healing of skin wounds. However, the impact of BBR on AGEs-induced ferroptosis in skin cells and the underlying molecular mechanisms remains unexplored. This study investigated the involvement of ferroptosis in AGEs-induced keratinocyte death, and the impact of BBR on ferroptosis in a db/db mouse model with long-term hyperglycemia was elucidated. A remarkable reduction in cell viability was observed along with increased malondialdehyde (MDA) production in AGEs-induced HaCaT cells. Intracellular reactive oxygen species (ROS) and iron levels were elevated in cells exposed to AGEs. Meanwhile, the protein expression of glutathione peroxidase 4 (GPX4) and ferritin light chain (FTL) was significantly decreased in AGEs-treated cells. However, pretreatment with BBR markedly protected cell viability and inhibited MDA levels, attenuating the intracellular ROS and iron levels and increased expression of GPX4 and FTL in vitro. Significantly diminished antiferroptotic effects of BBR on AGEs-treated keratinocytes were observed upon the knockdown of the nuclear factor E2-related factor 2 (NRF2) gene. In vivo, GPX4, FTL, and FTH expression in the epidermis of diabetic mice was significantly reduced, accompanied by enhanced lipid peroxidation. Treatment with BBR effectively rescued lipid peroxidation accumulation and upregulated GPX4, FTL, FTH, and NRF2 levels in diabetic skin. Collectively, the findings indicate that ferroptosis may play a significant role in AGEs-induced keratinocyte death. BBR protects diabetic keratinocytes against ferroptosis, partly by activating NRF2.

求助全文
通过发布文献求助,成功后即可免费获取论文全文。 去求助
来源期刊
Experimental Biology and Medicine
Experimental Biology and Medicine 医学-医学:研究与实验
CiteScore
6.00
自引率
0.00%
发文量
157
审稿时长
1 months
期刊介绍: Experimental Biology and Medicine (EBM) is a global, peer-reviewed journal dedicated to the publication of multidisciplinary and interdisciplinary research in the biomedical sciences. EBM provides both research and review articles as well as meeting symposia and brief communications. Articles in EBM represent cutting edge research at the overlapping junctions of the biological, physical and engineering sciences that impact upon the health and welfare of the world''s population. Topics covered in EBM include: Anatomy/Pathology; Biochemistry and Molecular Biology; Bioimaging; Biomedical Engineering; Bionanoscience; Cell and Developmental Biology; Endocrinology and Nutrition; Environmental Health/Biomarkers/Precision Medicine; Genomics, Proteomics, and Bioinformatics; Immunology/Microbiology/Virology; Mechanisms of Aging; Neuroscience; Pharmacology and Toxicology; Physiology; Stem Cell Biology; Structural Biology; Systems Biology and Microphysiological Systems; and Translational Research.
×
引用
GB/T 7714-2015
复制
MLA
复制
APA
复制
导出至
BibTeX EndNote RefMan NoteFirst NoteExpress
×
提示
您的信息不完整,为了账户安全,请先补充。
现在去补充
×
提示
您因"违规操作"
具体请查看互助需知
我知道了
×
提示
确定
请完成安全验证×
copy
已复制链接
快去分享给好友吧!
我知道了
右上角分享
点击右上角分享
0
联系我们:info@booksci.cn Book学术提供免费学术资源搜索服务,方便国内外学者检索中英文文献。致力于提供最便捷和优质的服务体验。 Copyright © 2023 布克学术 All rights reserved.
京ICP备2023020795号-1
ghs 京公网安备 11010802042870号
Book学术文献互助
Book学术文献互助群
群 号:604180095
Book学术官方微信