病毒性心肌炎。

IF 3.9 3区 工程技术 Q2 BIOLOGY
Yale Journal of Biology and Medicine Pub Date : 2024-12-19 eCollection Date: 2024-12-01 DOI:10.59249/BSHH8575
Cai Ying
{"title":"病毒性心肌炎。","authors":"Cai Ying","doi":"10.59249/BSHH8575","DOIUrl":null,"url":null,"abstract":"<p><p>Viral myocarditis is associated with the development of dilated cardiomyopathy (DCM), left ventricular dysfunction, and heart failure. This review addresses the mechanisms of viral myocarditis and its treatment.</p>","PeriodicalId":48617,"journal":{"name":"Yale Journal of Biology and Medicine","volume":"97 4","pages":"515-520"},"PeriodicalIF":3.9000,"publicationDate":"2024-12-19","publicationTypes":"Journal Article","fieldsOfStudy":null,"isOpenAccess":false,"openAccessPdf":"https://www.ncbi.nlm.nih.gov/pmc/articles/PMC11650915/pdf/","citationCount":"0","resultStr":"{\"title\":\"Viral Myocarditis.\",\"authors\":\"Cai Ying\",\"doi\":\"10.59249/BSHH8575\",\"DOIUrl\":null,\"url\":null,\"abstract\":\"<p><p>Viral myocarditis is associated with the development of dilated cardiomyopathy (DCM), left ventricular dysfunction, and heart failure. This review addresses the mechanisms of viral myocarditis and its treatment.</p>\",\"PeriodicalId\":48617,\"journal\":{\"name\":\"Yale Journal of Biology and Medicine\",\"volume\":\"97 4\",\"pages\":\"515-520\"},\"PeriodicalIF\":3.9000,\"publicationDate\":\"2024-12-19\",\"publicationTypes\":\"Journal Article\",\"fieldsOfStudy\":null,\"isOpenAccess\":false,\"openAccessPdf\":\"https://www.ncbi.nlm.nih.gov/pmc/articles/PMC11650915/pdf/\",\"citationCount\":\"0\",\"resultStr\":null,\"platform\":\"Semanticscholar\",\"paperid\":null,\"PeriodicalName\":\"Yale Journal of Biology and Medicine\",\"FirstCategoryId\":\"5\",\"ListUrlMain\":\"https://doi.org/10.59249/BSHH8575\",\"RegionNum\":3,\"RegionCategory\":\"工程技术\",\"ArticlePicture\":[],\"TitleCN\":null,\"AbstractTextCN\":null,\"PMCID\":null,\"EPubDate\":\"2024/12/1 0:00:00\",\"PubModel\":\"eCollection\",\"JCR\":\"Q2\",\"JCRName\":\"BIOLOGY\",\"Score\":null,\"Total\":0}","platform":"Semanticscholar","paperid":null,"PeriodicalName":"Yale Journal of Biology and Medicine","FirstCategoryId":"5","ListUrlMain":"https://doi.org/10.59249/BSHH8575","RegionNum":3,"RegionCategory":"工程技术","ArticlePicture":[],"TitleCN":null,"AbstractTextCN":null,"PMCID":null,"EPubDate":"2024/12/1 0:00:00","PubModel":"eCollection","JCR":"Q2","JCRName":"BIOLOGY","Score":null,"Total":0}
引用次数: 0

摘要

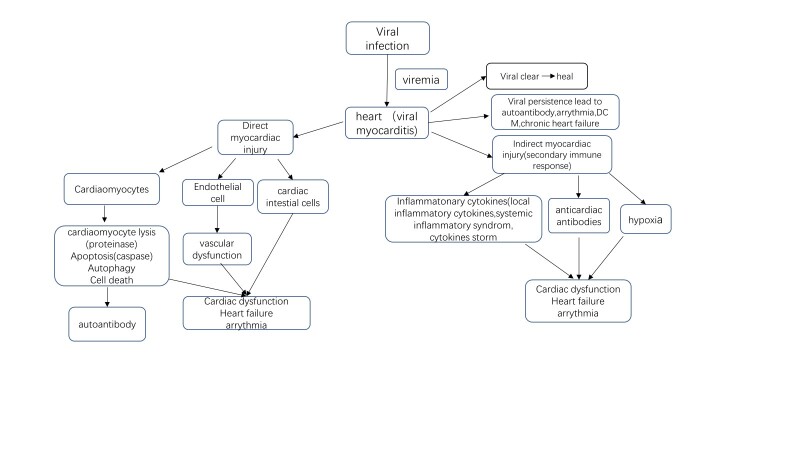
病毒性心肌炎与扩张型心肌病(DCM)、左心室功能障碍和心力衰竭的发生有关。本综述探讨了病毒性心肌炎的发病机制及其治疗方法。
本文章由计算机程序翻译,如有差异,请以英文原文为准。

Viral Myocarditis.

Viral Myocarditis.

Viral myocarditis is associated with the development of dilated cardiomyopathy (DCM), left ventricular dysfunction, and heart failure. This review addresses the mechanisms of viral myocarditis and its treatment.

求助全文
通过发布文献求助,成功后即可免费获取论文全文。 去求助
来源期刊
Yale Journal of Biology and Medicine
Yale Journal of Biology and Medicine Biochemistry, Genetics and Molecular Biology-General Biochemistry,Genetics and Molecular Biology
CiteScore
5.00
自引率
0.00%
发文量
41
期刊介绍: The Yale Journal of Biology and Medicine (YJBM) is a graduate and medical student-run, peer-reviewed, open-access journal dedicated to the publication of original research articles, scientific reviews, articles on medical history, personal perspectives on medicine, policy analyses, case reports, and symposia related to biomedical matters. YJBM is published quarterly and aims to publish articles of interest to both physicians and scientists. YJBM is and has been an internationally distributed journal with a long history of landmark articles. Our contributors feature a notable list of philosophers, statesmen, scientists, and physicians, including Ernst Cassirer, Harvey Cushing, Rene Dubos, Edward Kennedy, Donald Seldin, and Jack Strominger. Our Editorial Board consists of students and faculty members from Yale School of Medicine and Yale University Graduate School of Arts & Sciences. All manuscripts submitted to YJBM are first evaluated on the basis of scientific quality, originality, appropriateness, contribution to the field, and style. Suitable manuscripts are then subject to rigorous, fair, and rapid peer review.
×
引用
GB/T 7714-2015
复制
MLA
复制
APA
复制
导出至
BibTeX EndNote RefMan NoteFirst NoteExpress
×
提示
您的信息不完整,为了账户安全,请先补充。
现在去补充
×
提示
您因"违规操作"
具体请查看互助需知
我知道了
×
提示
确定
请完成安全验证×
copy
已复制链接
快去分享给好友吧!
我知道了
右上角分享
点击右上角分享
0
联系我们:info@booksci.cn Book学术提供免费学术资源搜索服务,方便国内外学者检索中英文文献。致力于提供最便捷和优质的服务体验。 Copyright © 2023 布克学术 All rights reserved.
京ICP备2023020795号-1
ghs 京公网安备 11010802042870号
Book学术文献互助
Book学术文献互助群
群 号:604180095
Book学术官方微信