促进本科科学教育改革的全纳研究型教育共同体模式

IF 1.9 Q2 EDUCATION & EDUCATIONAL RESEARCH
Frontiers in Education Pub Date : 2024-01-01 Epub Date: 2024-08-20 DOI:10.3389/feduc.2024.1442318
Denise L Monti, Julia C Gill, Tamarah L Adair, Sandra D Adams, Yesmi Patricia Ahumada-Santos, Isabel Amaya, Kirk R Anders, Justin R Anderson, Mauricio S Antunes, Mary A Ayuk, Frederick N Baliraine, Tonya C Bates, Andrea R Beyer, Suparna S Bhalla, Tejas Bouklas, Sharon K Bullock, Kristen A Butela, Christine A Byrum, Steven M Caruso, Rebecca A Chong, Hui-Min Chung, Stephanie B Conant, Brett M Condon, Katie E Crump, Tom D'Elia, Megan K Dennis, Linda C DeVeaux, Lautaro Diacovich, Arturo Diaz, Iain Duffy, Dustin C Edwards, Patricia C Fallest-Strobl, Ann M Findley, Matthew R Fisher, Marie P Fogarty, Victoria J Frost, Maria D Gainey, Courtney S Galle, Bryan Gibb, Urszula P Golebiewska, Hugo C Gramajo, Anna S Grinath, Jennifer A Guerrero, Nancy A Guild, Kathryn E Gunn, Susan M Gurney, Lee E Hughes, Pradeepa Jayachandran, Kristen C Johnson, Allison A Johnson, Alison E Kanak, Michelle L Kanther, Rodney A King, Kathryn P Kohl, Julia Y Lee-Soety, Lynn O Lewis, Heather M Lindberg, Jaclyn A Madden, Breonna J Martin, Matthew D Mastropaolo, Sean P McClory, Evan C Merkhofer, Julie A Merkle, Jon C Mitchell, María Alejandra Mussi, Fernando E Nieto-Fernandez, Jillian C Nissen, Imade Y Nsa, Mary G O'Donnell, R Deborah Overath, Shallee T Page, Andrea Panagakis, Jesús Ricardo Parra Unda, Michelle B Pass, Tiara G Perez Morales, Nick T Peters, Ruth Plymale, Richard S Pollenz, Nathan S Reyna, Claire A Rinehart, Jessica M Rocheleau, John S Rombold, Ombeline Rossier, Adam D Rudner, Elizabeth E Rueschhoff, Christopher D Shaffer, Mary Ann V Smith, Amy B Sprenkle, C Nicole Sunnen, Michael A Thomas, Michelle M Tigges, Deborah M Tobiason, Sara S Tolsma, Julie Torruellas Garcia, Peter Uetz, Edwin Vazquez, Catherine M Ward, Vassie C Ware, Jacqueline M Washington, Matthew J Waterman, Daniel E Westholm, Keith A Wheaton, Simon J White, Beth C Williams, Daniel C Williams, Ellen M Wisner, William H Biederman, Steven G Cresawn, Danielle M Heller, Deborah Jacobs-Sera, Daniel A Russell, Graham F Hatfull, David J Asai, David I Hanauer, Mark J Graham, Viknesh Sivanathan
{"title":"促进本科科学教育改革的全纳研究型教育共同体模式","authors":"Denise L Monti, Julia C Gill, Tamarah L Adair, Sandra D Adams, Yesmi Patricia Ahumada-Santos, Isabel Amaya, Kirk R Anders, Justin R Anderson, Mauricio S Antunes, Mary A Ayuk, Frederick N Baliraine, Tonya C Bates, Andrea R Beyer, Suparna S Bhalla, Tejas Bouklas, Sharon K Bullock, Kristen A Butela, Christine A Byrum, Steven M Caruso, Rebecca A Chong, Hui-Min Chung, Stephanie B Conant, Brett M Condon, Katie E Crump, Tom D'Elia, Megan K Dennis, Linda C DeVeaux, Lautaro Diacovich, Arturo Diaz, Iain Duffy, Dustin C Edwards, Patricia C Fallest-Strobl, Ann M Findley, Matthew R Fisher, Marie P Fogarty, Victoria J Frost, Maria D Gainey, Courtney S Galle, Bryan Gibb, Urszula P Golebiewska, Hugo C Gramajo, Anna S Grinath, Jennifer A Guerrero, Nancy A Guild, Kathryn E Gunn, Susan M Gurney, Lee E Hughes, Pradeepa Jayachandran, Kristen C Johnson, Allison A Johnson, Alison E Kanak, Michelle L Kanther, Rodney A King, Kathryn P Kohl, Julia Y Lee-Soety, Lynn O Lewis, Heather M Lindberg, Jaclyn A Madden, Breonna J Martin, Matthew D Mastropaolo, Sean P McClory, Evan C Merkhofer, Julie A Merkle, Jon C Mitchell, María Alejandra Mussi, Fernando E Nieto-Fernandez, Jillian C Nissen, Imade Y Nsa, Mary G O'Donnell, R Deborah Overath, Shallee T Page, Andrea Panagakis, Jesús Ricardo Parra Unda, Michelle B Pass, Tiara G Perez Morales, Nick T Peters, Ruth Plymale, Richard S Pollenz, Nathan S Reyna, Claire A Rinehart, Jessica M Rocheleau, John S Rombold, Ombeline Rossier, Adam D Rudner, Elizabeth E Rueschhoff, Christopher D Shaffer, Mary Ann V Smith, Amy B Sprenkle, C Nicole Sunnen, Michael A Thomas, Michelle M Tigges, Deborah M Tobiason, Sara S Tolsma, Julie Torruellas Garcia, Peter Uetz, Edwin Vazquez, Catherine M Ward, Vassie C Ware, Jacqueline M Washington, Matthew J Waterman, Daniel E Westholm, Keith A Wheaton, Simon J White, Beth C Williams, Daniel C Williams, Ellen M Wisner, William H Biederman, Steven G Cresawn, Danielle M Heller, Deborah Jacobs-Sera, Daniel A Russell, Graham F Hatfull, David J Asai, David I Hanauer, Mark J Graham, Viknesh Sivanathan","doi":"10.3389/feduc.2024.1442318","DOIUrl":null,"url":null,"abstract":"<p><p>Over the last two decades, there have been numerous initiatives to improve undergraduate student outcomes in STEM. One model for scalable reform is the inclusive Research Education Community (iREC). In an iREC, STEM faculty from colleges and universities across the nation are supported to adopt and sustainably implement course-based research - a form of science pedagogy that enhances student learning and persistence in science. In this study, we used pathway modelling to develop a qualitative description that explicates the HHMI Science Education Alliance (SEA) iREC as a model for facilitating the successful adoption and continued advancement of new curricular content and pedagogy. In particular, outcomes that faculty realize through their participation in the SEA iREC were identified, organized by time, and functionally linked. The resulting pathway model was then revised and refined based on several rounds of feedback from over 100 faculty members in the SEA iREC who participated in the study. Our results show that in an iREC, STEM faculty organized as a long-standing community of practice leverage one another, outside expertise, and data to adopt, implement, and iteratively advance their pedagogy. The opportunity to collaborate in this manner and, additionally, to be recognized for pedagogical contributions sustainably engages STEM faculty in the advancement of their pedagogy. Here, we present a detailed pathway model of SEA that, together with underpinning features of an iREC identified in this study, offers a framework to facilitate transformations in undergraduate science education.</p>","PeriodicalId":52290,"journal":{"name":"Frontiers in Education","volume":"9 ","pages":"1442318"},"PeriodicalIF":1.9000,"publicationDate":"2024-01-01","publicationTypes":"Journal Article","fieldsOfStudy":null,"isOpenAccess":false,"openAccessPdf":"https://www.ncbi.nlm.nih.gov/pmc/articles/PMC11649309/pdf/","citationCount":"0","resultStr":"{\"title\":\"An inclusive Research Education Community (iREC) Model to Facilitate Undergraduate Science Education Reform.\",\"authors\":\"Denise L Monti, Julia C Gill, Tamarah L Adair, Sandra D Adams, Yesmi Patricia Ahumada-Santos, Isabel Amaya, Kirk R Anders, Justin R Anderson, Mauricio S Antunes, Mary A Ayuk, Frederick N Baliraine, Tonya C Bates, Andrea R Beyer, Suparna S Bhalla, Tejas Bouklas, Sharon K Bullock, Kristen A Butela, Christine A Byrum, Steven M Caruso, Rebecca A Chong, Hui-Min Chung, Stephanie B Conant, Brett M Condon, Katie E Crump, Tom D'Elia, Megan K Dennis, Linda C DeVeaux, Lautaro Diacovich, Arturo Diaz, Iain Duffy, Dustin C Edwards, Patricia C Fallest-Strobl, Ann M Findley, Matthew R Fisher, Marie P Fogarty, Victoria J Frost, Maria D Gainey, Courtney S Galle, Bryan Gibb, Urszula P Golebiewska, Hugo C Gramajo, Anna S Grinath, Jennifer A Guerrero, Nancy A Guild, Kathryn E Gunn, Susan M Gurney, Lee E Hughes, Pradeepa Jayachandran, Kristen C Johnson, Allison A Johnson, Alison E Kanak, Michelle L Kanther, Rodney A King, Kathryn P Kohl, Julia Y Lee-Soety, Lynn O Lewis, Heather M Lindberg, Jaclyn A Madden, Breonna J Martin, Matthew D Mastropaolo, Sean P McClory, Evan C Merkhofer, Julie A Merkle, Jon C Mitchell, María Alejandra Mussi, Fernando E Nieto-Fernandez, Jillian C Nissen, Imade Y Nsa, Mary G O'Donnell, R Deborah Overath, Shallee T Page, Andrea Panagakis, Jesús Ricardo Parra Unda, Michelle B Pass, Tiara G Perez Morales, Nick T Peters, Ruth Plymale, Richard S Pollenz, Nathan S Reyna, Claire A Rinehart, Jessica M Rocheleau, John S Rombold, Ombeline Rossier, Adam D Rudner, Elizabeth E Rueschhoff, Christopher D Shaffer, Mary Ann V Smith, Amy B Sprenkle, C Nicole Sunnen, Michael A Thomas, Michelle M Tigges, Deborah M Tobiason, Sara S Tolsma, Julie Torruellas Garcia, Peter Uetz, Edwin Vazquez, Catherine M Ward, Vassie C Ware, Jacqueline M Washington, Matthew J Waterman, Daniel E Westholm, Keith A Wheaton, Simon J White, Beth C Williams, Daniel C Williams, Ellen M Wisner, William H Biederman, Steven G Cresawn, Danielle M Heller, Deborah Jacobs-Sera, Daniel A Russell, Graham F Hatfull, David J Asai, David I Hanauer, Mark J Graham, Viknesh Sivanathan\",\"doi\":\"10.3389/feduc.2024.1442318\",\"DOIUrl\":null,\"url\":null,\"abstract\":\"<p><p>Over the last two decades, there have been numerous initiatives to improve undergraduate student outcomes in STEM. One model for scalable reform is the inclusive Research Education Community (iREC). In an iREC, STEM faculty from colleges and universities across the nation are supported to adopt and sustainably implement course-based research - a form of science pedagogy that enhances student learning and persistence in science. In this study, we used pathway modelling to develop a qualitative description that explicates the HHMI Science Education Alliance (SEA) iREC as a model for facilitating the successful adoption and continued advancement of new curricular content and pedagogy. In particular, outcomes that faculty realize through their participation in the SEA iREC were identified, organized by time, and functionally linked. The resulting pathway model was then revised and refined based on several rounds of feedback from over 100 faculty members in the SEA iREC who participated in the study. Our results show that in an iREC, STEM faculty organized as a long-standing community of practice leverage one another, outside expertise, and data to adopt, implement, and iteratively advance their pedagogy. The opportunity to collaborate in this manner and, additionally, to be recognized for pedagogical contributions sustainably engages STEM faculty in the advancement of their pedagogy. Here, we present a detailed pathway model of SEA that, together with underpinning features of an iREC identified in this study, offers a framework to facilitate transformations in undergraduate science education.</p>\",\"PeriodicalId\":52290,\"journal\":{\"name\":\"Frontiers in Education\",\"volume\":\"9 \",\"pages\":\"1442318\"},\"PeriodicalIF\":1.9000,\"publicationDate\":\"2024-01-01\",\"publicationTypes\":\"Journal Article\",\"fieldsOfStudy\":null,\"isOpenAccess\":false,\"openAccessPdf\":\"https://www.ncbi.nlm.nih.gov/pmc/articles/PMC11649309/pdf/\",\"citationCount\":\"0\",\"resultStr\":null,\"platform\":\"Semanticscholar\",\"paperid\":null,\"PeriodicalName\":\"Frontiers in Education\",\"FirstCategoryId\":\"1085\",\"ListUrlMain\":\"https://doi.org/10.3389/feduc.2024.1442318\",\"RegionNum\":0,\"RegionCategory\":null,\"ArticlePicture\":[],\"TitleCN\":null,\"AbstractTextCN\":null,\"PMCID\":null,\"EPubDate\":\"2024/8/20 0:00:00\",\"PubModel\":\"Epub\",\"JCR\":\"Q2\",\"JCRName\":\"EDUCATION & EDUCATIONAL RESEARCH\",\"Score\":null,\"Total\":0}","platform":"Semanticscholar","paperid":null,"PeriodicalName":"Frontiers in Education","FirstCategoryId":"1085","ListUrlMain":"https://doi.org/10.3389/feduc.2024.1442318","RegionNum":0,"RegionCategory":null,"ArticlePicture":[],"TitleCN":null,"AbstractTextCN":null,"PMCID":null,"EPubDate":"2024/8/20 0:00:00","PubModel":"Epub","JCR":"Q2","JCRName":"EDUCATION & EDUCATIONAL RESEARCH","Score":null,"Total":0}
引用次数: 0

摘要

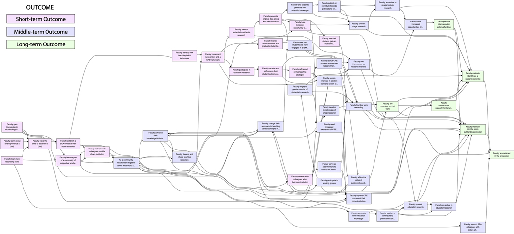
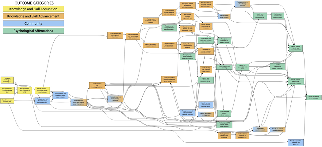
在过去的二十年里,为提高本科生在科学、技术、工程和数学领域的学习成绩,已经采取了许多措施。包容性研究教育社区(iREC)就是一种可推广的改革模式。在 iREC 中,来自全国各高校的 STEM 教师得到支持,以采用和可持续地实施基于课程的研究--这是一种科学教学法,可提高学生的学习成绩和在科学领域的持久性。在本研究中,我们使用路径模型进行定性描述,将 HHMI 科学教育联盟(SEA)iREC 作为一种促进成功采用并持续推进新课程内容和教学法的模式加以阐释。特别是,确定了教师通过参与 SEA iREC 实现的成果,并按时间进行了组织和功能关联。随后,根据参与研究的 100 多名 SEA iREC 教师的多轮反馈意见,对由此产生的路径模型进行了修订和完善。我们的研究结果表明,在 iREC 中,科学、技术、工程和数学教师作为一个长期的实践社区,利用彼此、外部专家和数据来采用、实施和迭代推进他们的教学法。以这种方式开展合作,并因教学贡献而获得认可的机会,可持续地吸引 STEM 教师参与教学法的改进。在此,我们提出了一个详细的 SEA 途径模型,该模型与本研究中确定的 iREC 的基本特征相结合,为促进本科科学教育的转型提供了一个框架。
本文章由计算机程序翻译,如有差异,请以英文原文为准。

An inclusive Research Education Community (iREC) Model to Facilitate Undergraduate Science Education Reform.

An inclusive Research Education Community (iREC) Model to Facilitate Undergraduate Science Education Reform.

An inclusive Research Education Community (iREC) Model to Facilitate Undergraduate Science Education Reform.

An inclusive Research Education Community (iREC) Model to Facilitate Undergraduate Science Education Reform.

Over the last two decades, there have been numerous initiatives to improve undergraduate student outcomes in STEM. One model for scalable reform is the inclusive Research Education Community (iREC). In an iREC, STEM faculty from colleges and universities across the nation are supported to adopt and sustainably implement course-based research - a form of science pedagogy that enhances student learning and persistence in science. In this study, we used pathway modelling to develop a qualitative description that explicates the HHMI Science Education Alliance (SEA) iREC as a model for facilitating the successful adoption and continued advancement of new curricular content and pedagogy. In particular, outcomes that faculty realize through their participation in the SEA iREC were identified, organized by time, and functionally linked. The resulting pathway model was then revised and refined based on several rounds of feedback from over 100 faculty members in the SEA iREC who participated in the study. Our results show that in an iREC, STEM faculty organized as a long-standing community of practice leverage one another, outside expertise, and data to adopt, implement, and iteratively advance their pedagogy. The opportunity to collaborate in this manner and, additionally, to be recognized for pedagogical contributions sustainably engages STEM faculty in the advancement of their pedagogy. Here, we present a detailed pathway model of SEA that, together with underpinning features of an iREC identified in this study, offers a framework to facilitate transformations in undergraduate science education.

求助全文
通过发布文献求助,成功后即可免费获取论文全文。 去求助
来源期刊
Frontiers in Education
Frontiers in Education Social Sciences-Education
CiteScore
2.90
自引率
8.70%
发文量
887
审稿时长
14 weeks
×
引用
GB/T 7714-2015
复制
MLA
复制
APA
复制
导出至
BibTeX EndNote RefMan NoteFirst NoteExpress
×
提示
您的信息不完整,为了账户安全,请先补充。
现在去补充
×
提示
您因"违规操作"
具体请查看互助需知
我知道了
×
提示
确定
请完成安全验证×
copy
已复制链接
快去分享给好友吧!
我知道了
右上角分享
点击右上角分享
0
联系我们:info@booksci.cn Book学术提供免费学术资源搜索服务,方便国内外学者检索中英文文献。致力于提供最便捷和优质的服务体验。 Copyright © 2023 布克学术 All rights reserved.
京ICP备2023020795号-1
ghs 京公网安备 11010802042870号
Book学术文献互助
Book学术文献互助群
群 号:604180095
Book学术官方微信