通过操纵YAP在小鼠尾部模型中进行淋巴水肿治疗来工程ADSCs。

IF 2.7 4区 医学 Q2 MEDICINE, RESEARCH & EXPERIMENTAL
Experimental Biology and Medicine Pub Date : 2024-11-20 eCollection Date: 2024-01-01 DOI:10.3389/ebm.2024.10295
Liru Hu, Nian Zhang, Chengzhi Zhao, Jian Pan
{"title":"通过操纵YAP在小鼠尾部模型中进行淋巴水肿治疗来工程ADSCs。","authors":"Liru Hu, Nian Zhang, Chengzhi Zhao, Jian Pan","doi":"10.3389/ebm.2024.10295","DOIUrl":null,"url":null,"abstract":"<p><p>Secondary lymphedema is a chronic disease associated with deformity of limbs and dysfunction; however, conventional therapies are not curative. Adipose-derived stem cells (ADSCs) based therapy is a promising way, but a single transplantation of ADSCs has limited efficacy. In this study, ADSCs were engineered <i>in vitro</i> and then transplanted into the site of lymphedema. Yes-associated protein (YAP), a crucial regulator of Hippo pathway, plays an important role in regulating stem cell functions. We examined the YAP expression in a mouse tail lymphedema model, and found that transplanted ADSCs exhibited high expression level of YAP and a large number of YAP positive cells existed in lymphedema environment. <i>In vitro</i>, the downregulation of YAP in ADSCs resulted in higher expression levels of genes related to lymphangiogenesis such as Lyve-1, VEGFR-3 and Prox-1. <i>In vivo</i>, YAP-engineered ADSCs generated abundant VEGFR-3-positive lymphatic vessels and significantly improved subcutaneous fibrosis. These results indicated that the transplantation of pre-engineered ADSCs by manipulating YAP is a promising strategy for lymphatic reconstruction.</p>","PeriodicalId":12163,"journal":{"name":"Experimental Biology and Medicine","volume":"249 ","pages":"10295"},"PeriodicalIF":2.7000,"publicationDate":"2024-11-20","publicationTypes":"Journal Article","fieldsOfStudy":null,"isOpenAccess":false,"openAccessPdf":"https://www.ncbi.nlm.nih.gov/pmc/articles/PMC11614642/pdf/","citationCount":"0","resultStr":"{\"title\":\"Engineering ADSCs by manipulating YAP for lymphedema treatment in a mouse tail model.\",\"authors\":\"Liru Hu, Nian Zhang, Chengzhi Zhao, Jian Pan\",\"doi\":\"10.3389/ebm.2024.10295\",\"DOIUrl\":null,\"url\":null,\"abstract\":\"<p><p>Secondary lymphedema is a chronic disease associated with deformity of limbs and dysfunction; however, conventional therapies are not curative. Adipose-derived stem cells (ADSCs) based therapy is a promising way, but a single transplantation of ADSCs has limited efficacy. In this study, ADSCs were engineered <i>in vitro</i> and then transplanted into the site of lymphedema. Yes-associated protein (YAP), a crucial regulator of Hippo pathway, plays an important role in regulating stem cell functions. We examined the YAP expression in a mouse tail lymphedema model, and found that transplanted ADSCs exhibited high expression level of YAP and a large number of YAP positive cells existed in lymphedema environment. <i>In vitro</i>, the downregulation of YAP in ADSCs resulted in higher expression levels of genes related to lymphangiogenesis such as Lyve-1, VEGFR-3 and Prox-1. <i>In vivo</i>, YAP-engineered ADSCs generated abundant VEGFR-3-positive lymphatic vessels and significantly improved subcutaneous fibrosis. These results indicated that the transplantation of pre-engineered ADSCs by manipulating YAP is a promising strategy for lymphatic reconstruction.</p>\",\"PeriodicalId\":12163,\"journal\":{\"name\":\"Experimental Biology and Medicine\",\"volume\":\"249 \",\"pages\":\"10295\"},\"PeriodicalIF\":2.7000,\"publicationDate\":\"2024-11-20\",\"publicationTypes\":\"Journal Article\",\"fieldsOfStudy\":null,\"isOpenAccess\":false,\"openAccessPdf\":\"https://www.ncbi.nlm.nih.gov/pmc/articles/PMC11614642/pdf/\",\"citationCount\":\"0\",\"resultStr\":null,\"platform\":\"Semanticscholar\",\"paperid\":null,\"PeriodicalName\":\"Experimental Biology and Medicine\",\"FirstCategoryId\":\"3\",\"ListUrlMain\":\"https://doi.org/10.3389/ebm.2024.10295\",\"RegionNum\":4,\"RegionCategory\":\"医学\",\"ArticlePicture\":[],\"TitleCN\":null,\"AbstractTextCN\":null,\"PMCID\":null,\"EPubDate\":\"2024/1/1 0:00:00\",\"PubModel\":\"eCollection\",\"JCR\":\"Q2\",\"JCRName\":\"MEDICINE, RESEARCH & EXPERIMENTAL\",\"Score\":null,\"Total\":0}","platform":"Semanticscholar","paperid":null,"PeriodicalName":"Experimental Biology and Medicine","FirstCategoryId":"3","ListUrlMain":"https://doi.org/10.3389/ebm.2024.10295","RegionNum":4,"RegionCategory":"医学","ArticlePicture":[],"TitleCN":null,"AbstractTextCN":null,"PMCID":null,"EPubDate":"2024/1/1 0:00:00","PubModel":"eCollection","JCR":"Q2","JCRName":"MEDICINE, RESEARCH & EXPERIMENTAL","Score":null,"Total":0}
引用次数: 0

摘要

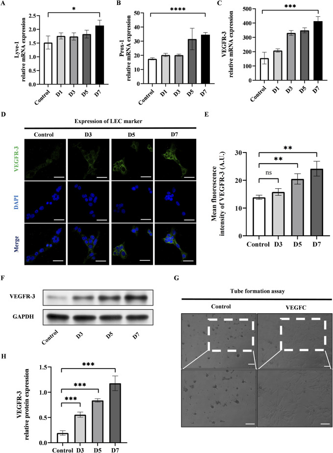
继发性淋巴水肿是一种与肢体畸形和功能障碍相关的慢性疾病;然而,传统疗法并不能治愈。基于脂肪源性干细胞(ADSCs)的治疗是一种很有前途的方法,但单一的ADSCs移植效果有限。在本研究中,我们在体外对ADSCs进行工程化,然后将其移植到淋巴水肿部位。Yes-associated protein (YAP)是Hippo通路的重要调控因子,在干细胞功能调控中起重要作用。我们检测了YAP在小鼠尾部淋巴水肿模型中的表达,发现移植的ADSCs中YAP表达水平较高,淋巴水肿环境中存在大量YAP阳性细胞。体外,在ADSCs中下调YAP导致淋巴管生成相关基因Lyve-1、VEGFR-3和Prox-1的表达水平升高。在体内,yap工程的ADSCs产生了丰富的vegfr -3阳性淋巴管,并显著改善了皮下纤维化。这些结果表明,通过操纵YAP移植预先设计的ADSCs是一种很有前途的淋巴重建策略。
本文章由计算机程序翻译,如有差异,请以英文原文为准。

Engineering ADSCs by manipulating YAP for lymphedema treatment in a mouse tail model.

Engineering ADSCs by manipulating YAP for lymphedema treatment in a mouse tail model.

Engineering ADSCs by manipulating YAP for lymphedema treatment in a mouse tail model.

Engineering ADSCs by manipulating YAP for lymphedema treatment in a mouse tail model.

Secondary lymphedema is a chronic disease associated with deformity of limbs and dysfunction; however, conventional therapies are not curative. Adipose-derived stem cells (ADSCs) based therapy is a promising way, but a single transplantation of ADSCs has limited efficacy. In this study, ADSCs were engineered in vitro and then transplanted into the site of lymphedema. Yes-associated protein (YAP), a crucial regulator of Hippo pathway, plays an important role in regulating stem cell functions. We examined the YAP expression in a mouse tail lymphedema model, and found that transplanted ADSCs exhibited high expression level of YAP and a large number of YAP positive cells existed in lymphedema environment. In vitro, the downregulation of YAP in ADSCs resulted in higher expression levels of genes related to lymphangiogenesis such as Lyve-1, VEGFR-3 and Prox-1. In vivo, YAP-engineered ADSCs generated abundant VEGFR-3-positive lymphatic vessels and significantly improved subcutaneous fibrosis. These results indicated that the transplantation of pre-engineered ADSCs by manipulating YAP is a promising strategy for lymphatic reconstruction.

求助全文
通过发布文献求助,成功后即可免费获取论文全文。 去求助
来源期刊
Experimental Biology and Medicine
Experimental Biology and Medicine 医学-医学:研究与实验
CiteScore
6.00
自引率
0.00%
发文量
157
审稿时长
1 months
期刊介绍: Experimental Biology and Medicine (EBM) is a global, peer-reviewed journal dedicated to the publication of multidisciplinary and interdisciplinary research in the biomedical sciences. EBM provides both research and review articles as well as meeting symposia and brief communications. Articles in EBM represent cutting edge research at the overlapping junctions of the biological, physical and engineering sciences that impact upon the health and welfare of the world''s population. Topics covered in EBM include: Anatomy/Pathology; Biochemistry and Molecular Biology; Bioimaging; Biomedical Engineering; Bionanoscience; Cell and Developmental Biology; Endocrinology and Nutrition; Environmental Health/Biomarkers/Precision Medicine; Genomics, Proteomics, and Bioinformatics; Immunology/Microbiology/Virology; Mechanisms of Aging; Neuroscience; Pharmacology and Toxicology; Physiology; Stem Cell Biology; Structural Biology; Systems Biology and Microphysiological Systems; and Translational Research.
×
引用
GB/T 7714-2015
复制
MLA
复制
APA
复制
导出至
BibTeX EndNote RefMan NoteFirst NoteExpress
×
提示
您的信息不完整,为了账户安全,请先补充。
现在去补充
×
提示
您因"违规操作"
具体请查看互助需知
我知道了
×
提示
确定
请完成安全验证×
copy
已复制链接
快去分享给好友吧!
我知道了
右上角分享
点击右上角分享
0
联系我们:info@booksci.cn Book学术提供免费学术资源搜索服务,方便国内外学者检索中英文文献。致力于提供最便捷和优质的服务体验。 Copyright © 2023 布克学术 All rights reserved.
京ICP备2023020795号-1
ghs 京公网安备 11010802042870号
Book学术文献互助
Book学术文献互助群
群 号:604180095
Book学术官方微信