尼古丁诱导的单核细胞瞬时激活可促进免疫抑制性巨噬细胞极化,从而抑制 T Helper 17 细胞的扩张。

IF 5 2区 医学 Q2 CELL BIOLOGY
Inflammation Pub Date : 2025-08-01 Epub Date: 2024-11-28 DOI:10.1007/s10753-024-02191-3
Lei Zhan, Siwei Luo, Han Wang, Junxia Wang, Xiaowei Pan, Yun Lin, Baofeng Jin, Yaoxing Liang, Chen Peng
{"title":"尼古丁诱导的单核细胞瞬时激活可促进免疫抑制性巨噬细胞极化,从而抑制 T Helper 17 细胞的扩张。","authors":"Lei Zhan, Siwei Luo, Han Wang, Junxia Wang, Xiaowei Pan, Yun Lin, Baofeng Jin, Yaoxing Liang, Chen Peng","doi":"10.1007/s10753-024-02191-3","DOIUrl":null,"url":null,"abstract":"<p><p>Macrophages in smoking environment exhibit a distinct immunosuppressive phenotype, but the mechanisms that allow nicotine to \"educate\" macrophages are incompletely understood. Here, we identified that nicotine transiently activates and subsequently deactivates monocytes, leading to reduced anti-infective capability of macrophages. This deactivation results in a suppression of IL-17-producing cell expansion through decreased IL-1β production. Mechanistically, nicotine induces the expression of IRAK-M in macrophages, which inhibits NF-κB signaling and restrains NLRP3 inflammasome-mediated IL-1β production. Moreover, the induction of IRAK-M by nicotine is mediated through α7 nAChR binding, which activates downstream STAT3 and AKT signaling pathways. Targeting the interaction between nicotine and α7 nAChR can decrease IRAK-M expression and restore LPS-mediated NLRP3 inflammasome-driven IL-1β production. Collectively, these findings elucidate how nicotine modulates macrophage function through complex signaling mechanisms, ultimately impacting their anti-infective responses and inflammatory processes.</p>","PeriodicalId":13524,"journal":{"name":"Inflammation","volume":" ","pages":"2313-2322"},"PeriodicalIF":5.0000,"publicationDate":"2025-08-01","publicationTypes":"Journal Article","fieldsOfStudy":null,"isOpenAccess":false,"openAccessPdf":"https://www.ncbi.nlm.nih.gov/pmc/articles/PMC12336086/pdf/","citationCount":"0","resultStr":"{\"title\":\"Nicotine-Induced Transient Activation of Monocytes Facilitates Immunosuppressive Macrophage Polarization that Restrains T Helper 17 Cell Expansion.\",\"authors\":\"Lei Zhan, Siwei Luo, Han Wang, Junxia Wang, Xiaowei Pan, Yun Lin, Baofeng Jin, Yaoxing Liang, Chen Peng\",\"doi\":\"10.1007/s10753-024-02191-3\",\"DOIUrl\":null,\"url\":null,\"abstract\":\"<p><p>Macrophages in smoking environment exhibit a distinct immunosuppressive phenotype, but the mechanisms that allow nicotine to \\\"educate\\\" macrophages are incompletely understood. Here, we identified that nicotine transiently activates and subsequently deactivates monocytes, leading to reduced anti-infective capability of macrophages. This deactivation results in a suppression of IL-17-producing cell expansion through decreased IL-1β production. Mechanistically, nicotine induces the expression of IRAK-M in macrophages, which inhibits NF-κB signaling and restrains NLRP3 inflammasome-mediated IL-1β production. Moreover, the induction of IRAK-M by nicotine is mediated through α7 nAChR binding, which activates downstream STAT3 and AKT signaling pathways. Targeting the interaction between nicotine and α7 nAChR can decrease IRAK-M expression and restore LPS-mediated NLRP3 inflammasome-driven IL-1β production. Collectively, these findings elucidate how nicotine modulates macrophage function through complex signaling mechanisms, ultimately impacting their anti-infective responses and inflammatory processes.</p>\",\"PeriodicalId\":13524,\"journal\":{\"name\":\"Inflammation\",\"volume\":\" \",\"pages\":\"2313-2322\"},\"PeriodicalIF\":5.0000,\"publicationDate\":\"2025-08-01\",\"publicationTypes\":\"Journal Article\",\"fieldsOfStudy\":null,\"isOpenAccess\":false,\"openAccessPdf\":\"https://www.ncbi.nlm.nih.gov/pmc/articles/PMC12336086/pdf/\",\"citationCount\":\"0\",\"resultStr\":null,\"platform\":\"Semanticscholar\",\"paperid\":null,\"PeriodicalName\":\"Inflammation\",\"FirstCategoryId\":\"3\",\"ListUrlMain\":\"https://doi.org/10.1007/s10753-024-02191-3\",\"RegionNum\":2,\"RegionCategory\":\"医学\",\"ArticlePicture\":[],\"TitleCN\":null,\"AbstractTextCN\":null,\"PMCID\":null,\"EPubDate\":\"2024/11/28 0:00:00\",\"PubModel\":\"Epub\",\"JCR\":\"Q2\",\"JCRName\":\"CELL BIOLOGY\",\"Score\":null,\"Total\":0}","platform":"Semanticscholar","paperid":null,"PeriodicalName":"Inflammation","FirstCategoryId":"3","ListUrlMain":"https://doi.org/10.1007/s10753-024-02191-3","RegionNum":2,"RegionCategory":"医学","ArticlePicture":[],"TitleCN":null,"AbstractTextCN":null,"PMCID":null,"EPubDate":"2024/11/28 0:00:00","PubModel":"Epub","JCR":"Q2","JCRName":"CELL BIOLOGY","Score":null,"Total":0}
引用次数: 0

摘要

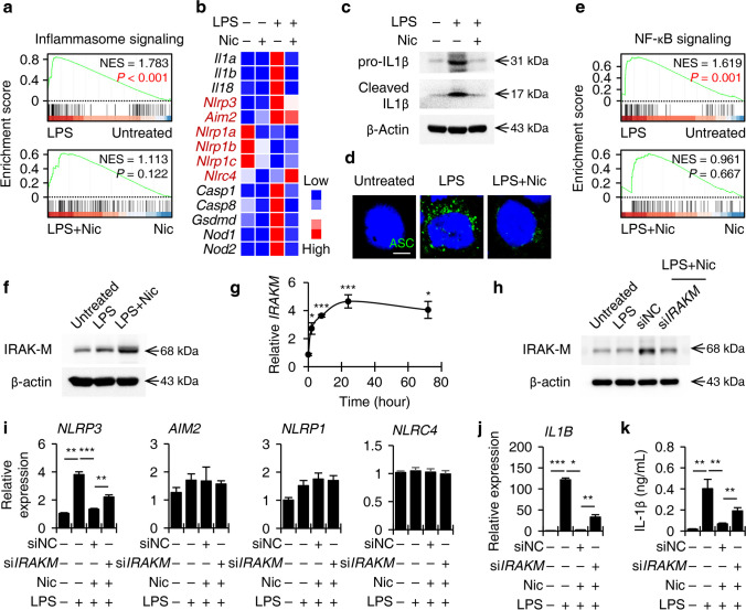
吸烟环境中的巨噬细胞表现出独特的免疫抑制表型,但人们对尼古丁 "教育 "巨噬细胞的机制尚不完全清楚。在这里,我们发现尼古丁可短暂激活单核细胞,随后使其失活,从而降低巨噬细胞的抗感染能力。这种去活化作用通过减少 IL-1β 的产生,抑制了产生 IL-17 的细胞的扩张。从机理上讲,尼古丁会诱导巨噬细胞中 IRAK-M 的表达,从而抑制 NF-κB 信号传导,抑制 NLRP3 炎性体介导的 IL-1β 的产生。此外,尼古丁诱导IRAK-M是通过α7 nAChR结合,激活下游的STAT3和AKT信号通路。针对尼古丁与α7 nAChR之间的相互作用可以减少IRAK-M的表达,恢复LPS介导的NLRP3炎性体驱动的IL-1β的产生。总之,这些发现阐明了尼古丁如何通过复杂的信号机制调节巨噬细胞的功能,最终影响它们的抗感染反应和炎症过程。
本文章由计算机程序翻译,如有差异,请以英文原文为准。

Nicotine-Induced Transient Activation of Monocytes Facilitates Immunosuppressive Macrophage Polarization that Restrains T Helper 17 Cell Expansion.

Nicotine-Induced Transient Activation of Monocytes Facilitates Immunosuppressive Macrophage Polarization that Restrains T Helper 17 Cell Expansion.

Nicotine-Induced Transient Activation of Monocytes Facilitates Immunosuppressive Macrophage Polarization that Restrains T Helper 17 Cell Expansion.

Nicotine-Induced Transient Activation of Monocytes Facilitates Immunosuppressive Macrophage Polarization that Restrains T Helper 17 Cell Expansion.

Macrophages in smoking environment exhibit a distinct immunosuppressive phenotype, but the mechanisms that allow nicotine to "educate" macrophages are incompletely understood. Here, we identified that nicotine transiently activates and subsequently deactivates monocytes, leading to reduced anti-infective capability of macrophages. This deactivation results in a suppression of IL-17-producing cell expansion through decreased IL-1β production. Mechanistically, nicotine induces the expression of IRAK-M in macrophages, which inhibits NF-κB signaling and restrains NLRP3 inflammasome-mediated IL-1β production. Moreover, the induction of IRAK-M by nicotine is mediated through α7 nAChR binding, which activates downstream STAT3 and AKT signaling pathways. Targeting the interaction between nicotine and α7 nAChR can decrease IRAK-M expression and restore LPS-mediated NLRP3 inflammasome-driven IL-1β production. Collectively, these findings elucidate how nicotine modulates macrophage function through complex signaling mechanisms, ultimately impacting their anti-infective responses and inflammatory processes.

求助全文
通过发布文献求助,成功后即可免费获取论文全文。 去求助
来源期刊
Inflammation
Inflammation 医学-免疫学
CiteScore
9.70
自引率
0.00%
发文量
168
审稿时长
3.0 months
期刊介绍: Inflammation publishes the latest international advances in experimental and clinical research on the physiology, biochemistry, cell biology, and pharmacology of inflammation. Contributions include full-length scientific reports, short definitive articles, and papers from meetings and symposia proceedings. The journal''s coverage includes acute and chronic inflammation; mediators of inflammation; mechanisms of tissue injury and cytotoxicity; pharmacology of inflammation; and clinical studies of inflammation and its modification.
×
引用
GB/T 7714-2015
复制
MLA
复制
APA
复制
导出至
BibTeX EndNote RefMan NoteFirst NoteExpress
×
提示
您的信息不完整,为了账户安全,请先补充。
现在去补充
×
提示
您因"违规操作"
具体请查看互助需知
我知道了
×
提示
确定
请完成安全验证×
copy
已复制链接
快去分享给好友吧!
我知道了
右上角分享
点击右上角分享
0
联系我们:info@booksci.cn Book学术提供免费学术资源搜索服务,方便国内外学者检索中英文文献。致力于提供最便捷和优质的服务体验。 Copyright © 2023 布克学术 All rights reserved.
京ICP备2023020795号-1
ghs 京公网安备 11010802042870号
Book学术文献互助
Book学术文献互助群
群 号:604180095
Book学术官方微信