表皮生长因子受体基因改变实体瘤诊断与治疗专家共识》。

IF 1.5 Q4 GENETICS & HEREDITY
Global Medical Genetics Pub Date : 2024-09-16 eCollection Date: 2024-12-01 DOI:10.1055/s-0044-1790230
Chunwei Xu, Bin Lian, Juanjuan Ou, Qian Wang, Wenxian Wang, Ke Wang, Dong Wang, Zhengbo Song, Aijun Liu, Jinpu Yu, Wenzhao Zhong, Zhijie Wang, Yongchang Zhang, Jingjing Liu, Shirong Zhang, Xiuyu Cai, Anwen Liu, Wen Li, Lili Mao, Ping Zhan, Hongbing Liu, Tangfeng Lv, Liyun Miao, Lingfeng Min, Yu Chen, Jingping Yuan, Feng Wang, Zhansheng Jiang, Gen Lin, Long Huang, Xingxiang Pu, Rongbo Lin, Weifeng Liu, Chuangzhou Rao, Dongqing Lv, Zongyang Yu, Xiaoyan Li, Chuanhao Tang, Chengzhi Zhou, Junping Zhang, Junli Xue, Hui Guo, Qian Chu, Rui Meng, Jingxun Wu, Rui Zhang, Jin Zhou, Zhengfei Zhu, Yongheng Li, Hong Qiu, Fan Xia, Yuanyuan Lu, Xiaofeng Chen, Rui Ge, Enyong Dai, Yu Han, Weiwei Pan, Fei Pang, Jintao Huang, Kai Wang, Fan Wu, Bingwei Xu, Liping Wang, Youcai Zhu, Li Lin, Yanru Xie, Xinqing Lin, Jing Cai, Ling Xu, Jisheng Li, Xiaodong Jiao, Kainan Li, Jia Wei, Huijing Feng, Lin Wang, Yingying Du, Wang Yao, Xuefei Shi, Xiaomin Niu, Dongmei Yuan, Yanwen Yao, Jianhui Huang, Yue Feng, Yinbin Zhang, Pingli Sun, Hong Wang, Mingxiang Ye, Zhaofeng Wang, Yue Hao, Zhen Wang, Bin Wan, Donglai Lv, Zhanqiang Zhai, Shengjie Yang, Jing Kang, Jiatao Zhang, Chao Zhang, Lin Shi, Yina Wang, Bihui Li, Zhang Zhang, Zhongwu Li, Zhefeng Liu, Nong Yang, Lin Wu, Huijuan Wang, Gu Jin, Guansong Wang, Jiandong Wang, Meiyu Fang, Yong Fang, Yuan Li, Xiaojia Wang, Jing Chen, Yiping Zhang, Xixu Zhu, Yi Shen, Shenglin Ma, Biyun Wang, Lu Si, Yuanzhi Lu, Ziming Li, Wenfeng Fang, Yong Song
{"title":"表皮生长因子受体基因改变实体瘤诊断与治疗专家共识》。","authors":"Chunwei Xu, Bin Lian, Juanjuan Ou, Qian Wang, Wenxian Wang, Ke Wang, Dong Wang, Zhengbo Song, Aijun Liu, Jinpu Yu, Wenzhao Zhong, Zhijie Wang, Yongchang Zhang, Jingjing Liu, Shirong Zhang, Xiuyu Cai, Anwen Liu, Wen Li, Lili Mao, Ping Zhan, Hongbing Liu, Tangfeng Lv, Liyun Miao, Lingfeng Min, Yu Chen, Jingping Yuan, Feng Wang, Zhansheng Jiang, Gen Lin, Long Huang, Xingxiang Pu, Rongbo Lin, Weifeng Liu, Chuangzhou Rao, Dongqing Lv, Zongyang Yu, Xiaoyan Li, Chuanhao Tang, Chengzhi Zhou, Junping Zhang, Junli Xue, Hui Guo, Qian Chu, Rui Meng, Jingxun Wu, Rui Zhang, Jin Zhou, Zhengfei Zhu, Yongheng Li, Hong Qiu, Fan Xia, Yuanyuan Lu, Xiaofeng Chen, Rui Ge, Enyong Dai, Yu Han, Weiwei Pan, Fei Pang, Jintao Huang, Kai Wang, Fan Wu, Bingwei Xu, Liping Wang, Youcai Zhu, Li Lin, Yanru Xie, Xinqing Lin, Jing Cai, Ling Xu, Jisheng Li, Xiaodong Jiao, Kainan Li, Jia Wei, Huijing Feng, Lin Wang, Yingying Du, Wang Yao, Xuefei Shi, Xiaomin Niu, Dongmei Yuan, Yanwen Yao, Jianhui Huang, Yue Feng, Yinbin Zhang, Pingli Sun, Hong Wang, Mingxiang Ye, Zhaofeng Wang, Yue Hao, Zhen Wang, Bin Wan, Donglai Lv, Zhanqiang Zhai, Shengjie Yang, Jing Kang, Jiatao Zhang, Chao Zhang, Lin Shi, Yina Wang, Bihui Li, Zhang Zhang, Zhongwu Li, Zhefeng Liu, Nong Yang, Lin Wu, Huijuan Wang, Gu Jin, Guansong Wang, Jiandong Wang, Meiyu Fang, Yong Fang, Yuan Li, Xiaojia Wang, Jing Chen, Yiping Zhang, Xixu Zhu, Yi Shen, Shenglin Ma, Biyun Wang, Lu Si, Yuanzhi Lu, Ziming Li, Wenfeng Fang, Yong Song","doi":"10.1055/s-0044-1790230","DOIUrl":null,"url":null,"abstract":"<p><p>The fibroblast growth factor receptor (FGFR) is a crucial receptor tyrosine kinase involved in essential biological processes, including growth, development, and tissue repair. However, FGFR gene mutations, including amplification, fusion, and mutation, can disrupt epigenetics, transcriptional regulation, and tumor microenvironment interactions, leading to cancer development. Targeting these kinase mutations with small molecule drugs or antibodies has shown clinical benefits. For example, erdafitinib is approved for treating locally advanced or metastatic urothelial cancer patients with FGFR2/FGFR3 mutations, and pemigatinib is approved for treating cholangiocarcinoma with FGFR2 fusion/rearrangement. Effective screening of FGFR variant patients is crucial for the clinical application of FGFR inhibitors. Various detection methods, such as polymerase chain reaction, next-generation sequencing, fluorescence in situ hybridization, and immunohistochemistry, are available, and their selection should be based on diagnostic and treatment decision-making needs. Our developed expert consensus aims to standardize the diagnosis and treatment process for FGFR gene mutations and facilitate the practical application of FGFR inhibitors in clinical practice.</p>","PeriodicalId":40142,"journal":{"name":"Global Medical Genetics","volume":"11 4","pages":"330-343"},"PeriodicalIF":1.5000,"publicationDate":"2024-09-16","publicationTypes":"Journal Article","fieldsOfStudy":null,"isOpenAccess":false,"openAccessPdf":"https://www.ncbi.nlm.nih.gov/pmc/articles/PMC11405117/pdf/","citationCount":"0","resultStr":"{\"title\":\"Expert Consensus on the Diagnosis and Treatment of FGFR Gene-Altered Solid Tumors.\",\"authors\":\"Chunwei Xu, Bin Lian, Juanjuan Ou, Qian Wang, Wenxian Wang, Ke Wang, Dong Wang, Zhengbo Song, Aijun Liu, Jinpu Yu, Wenzhao Zhong, Zhijie Wang, Yongchang Zhang, Jingjing Liu, Shirong Zhang, Xiuyu Cai, Anwen Liu, Wen Li, Lili Mao, Ping Zhan, Hongbing Liu, Tangfeng Lv, Liyun Miao, Lingfeng Min, Yu Chen, Jingping Yuan, Feng Wang, Zhansheng Jiang, Gen Lin, Long Huang, Xingxiang Pu, Rongbo Lin, Weifeng Liu, Chuangzhou Rao, Dongqing Lv, Zongyang Yu, Xiaoyan Li, Chuanhao Tang, Chengzhi Zhou, Junping Zhang, Junli Xue, Hui Guo, Qian Chu, Rui Meng, Jingxun Wu, Rui Zhang, Jin Zhou, Zhengfei Zhu, Yongheng Li, Hong Qiu, Fan Xia, Yuanyuan Lu, Xiaofeng Chen, Rui Ge, Enyong Dai, Yu Han, Weiwei Pan, Fei Pang, Jintao Huang, Kai Wang, Fan Wu, Bingwei Xu, Liping Wang, Youcai Zhu, Li Lin, Yanru Xie, Xinqing Lin, Jing Cai, Ling Xu, Jisheng Li, Xiaodong Jiao, Kainan Li, Jia Wei, Huijing Feng, Lin Wang, Yingying Du, Wang Yao, Xuefei Shi, Xiaomin Niu, Dongmei Yuan, Yanwen Yao, Jianhui Huang, Yue Feng, Yinbin Zhang, Pingli Sun, Hong Wang, Mingxiang Ye, Zhaofeng Wang, Yue Hao, Zhen Wang, Bin Wan, Donglai Lv, Zhanqiang Zhai, Shengjie Yang, Jing Kang, Jiatao Zhang, Chao Zhang, Lin Shi, Yina Wang, Bihui Li, Zhang Zhang, Zhongwu Li, Zhefeng Liu, Nong Yang, Lin Wu, Huijuan Wang, Gu Jin, Guansong Wang, Jiandong Wang, Meiyu Fang, Yong Fang, Yuan Li, Xiaojia Wang, Jing Chen, Yiping Zhang, Xixu Zhu, Yi Shen, Shenglin Ma, Biyun Wang, Lu Si, Yuanzhi Lu, Ziming Li, Wenfeng Fang, Yong Song\",\"doi\":\"10.1055/s-0044-1790230\",\"DOIUrl\":null,\"url\":null,\"abstract\":\"<p><p>The fibroblast growth factor receptor (FGFR) is a crucial receptor tyrosine kinase involved in essential biological processes, including growth, development, and tissue repair. However, FGFR gene mutations, including amplification, fusion, and mutation, can disrupt epigenetics, transcriptional regulation, and tumor microenvironment interactions, leading to cancer development. Targeting these kinase mutations with small molecule drugs or antibodies has shown clinical benefits. For example, erdafitinib is approved for treating locally advanced or metastatic urothelial cancer patients with FGFR2/FGFR3 mutations, and pemigatinib is approved for treating cholangiocarcinoma with FGFR2 fusion/rearrangement. Effective screening of FGFR variant patients is crucial for the clinical application of FGFR inhibitors. Various detection methods, such as polymerase chain reaction, next-generation sequencing, fluorescence in situ hybridization, and immunohistochemistry, are available, and their selection should be based on diagnostic and treatment decision-making needs. Our developed expert consensus aims to standardize the diagnosis and treatment process for FGFR gene mutations and facilitate the practical application of FGFR inhibitors in clinical practice.</p>\",\"PeriodicalId\":40142,\"journal\":{\"name\":\"Global Medical Genetics\",\"volume\":\"11 4\",\"pages\":\"330-343\"},\"PeriodicalIF\":1.5000,\"publicationDate\":\"2024-09-16\",\"publicationTypes\":\"Journal Article\",\"fieldsOfStudy\":null,\"isOpenAccess\":false,\"openAccessPdf\":\"https://www.ncbi.nlm.nih.gov/pmc/articles/PMC11405117/pdf/\",\"citationCount\":\"0\",\"resultStr\":null,\"platform\":\"Semanticscholar\",\"paperid\":null,\"PeriodicalName\":\"Global Medical Genetics\",\"FirstCategoryId\":\"1085\",\"ListUrlMain\":\"https://doi.org/10.1055/s-0044-1790230\",\"RegionNum\":0,\"RegionCategory\":null,\"ArticlePicture\":[],\"TitleCN\":null,\"AbstractTextCN\":null,\"PMCID\":null,\"EPubDate\":\"2024/12/1 0:00:00\",\"PubModel\":\"eCollection\",\"JCR\":\"Q4\",\"JCRName\":\"GENETICS & HEREDITY\",\"Score\":null,\"Total\":0}","platform":"Semanticscholar","paperid":null,"PeriodicalName":"Global Medical Genetics","FirstCategoryId":"1085","ListUrlMain":"https://doi.org/10.1055/s-0044-1790230","RegionNum":0,"RegionCategory":null,"ArticlePicture":[],"TitleCN":null,"AbstractTextCN":null,"PMCID":null,"EPubDate":"2024/12/1 0:00:00","PubModel":"eCollection","JCR":"Q4","JCRName":"GENETICS & HEREDITY","Score":null,"Total":0}
引用次数: 0

摘要

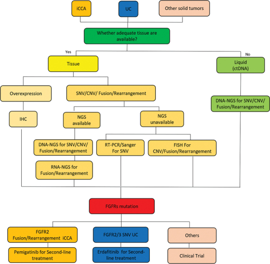
成纤维细胞生长因子受体(FGFR)是一种重要的受体酪氨酸激酶,参与生长、发育和组织修复等重要生物过程。然而,成纤维细胞生长因子受体基因突变(包括扩增、融合和突变)会破坏表观遗传学、转录调控和肿瘤微环境相互作用,从而导致癌症的发生。用小分子药物或抗体靶向这些激酶突变已显示出临床疗效。例如,厄达非替尼被批准用于治疗FGFR2/FGFR3突变的局部晚期或转移性尿路癌患者,而佩米加替尼被批准用于治疗FGFR2融合/重排的胆管癌。有效筛查 FGFR 变异患者对于 FGFR 抑制剂的临床应用至关重要。目前有多种检测方法,如聚合酶链反应、新一代测序、荧光原位杂交和免疫组化等,应根据诊断和治疗决策的需要进行选择。我们制定的专家共识旨在规范表皮生长因子受体基因突变的诊断和治疗流程,促进表皮生长因子受体抑制剂在临床实践中的实际应用。
本文章由计算机程序翻译,如有差异,请以英文原文为准。

Expert Consensus on the Diagnosis and Treatment of FGFR Gene-Altered Solid Tumors.

Expert Consensus on the Diagnosis and Treatment of FGFR Gene-Altered Solid Tumors.

Expert Consensus on the Diagnosis and Treatment of FGFR Gene-Altered Solid Tumors.

Expert Consensus on the Diagnosis and Treatment of FGFR Gene-Altered Solid Tumors.

The fibroblast growth factor receptor (FGFR) is a crucial receptor tyrosine kinase involved in essential biological processes, including growth, development, and tissue repair. However, FGFR gene mutations, including amplification, fusion, and mutation, can disrupt epigenetics, transcriptional regulation, and tumor microenvironment interactions, leading to cancer development. Targeting these kinase mutations with small molecule drugs or antibodies has shown clinical benefits. For example, erdafitinib is approved for treating locally advanced or metastatic urothelial cancer patients with FGFR2/FGFR3 mutations, and pemigatinib is approved for treating cholangiocarcinoma with FGFR2 fusion/rearrangement. Effective screening of FGFR variant patients is crucial for the clinical application of FGFR inhibitors. Various detection methods, such as polymerase chain reaction, next-generation sequencing, fluorescence in situ hybridization, and immunohistochemistry, are available, and their selection should be based on diagnostic and treatment decision-making needs. Our developed expert consensus aims to standardize the diagnosis and treatment process for FGFR gene mutations and facilitate the practical application of FGFR inhibitors in clinical practice.

求助全文
通过发布文献求助,成功后即可免费获取论文全文。 去求助
来源期刊
Global Medical Genetics
Global Medical Genetics GENETICS & HEREDITY-
自引率
11.80%
发文量
30
审稿时长
14 weeks
×
引用
GB/T 7714-2015
复制
MLA
复制
APA
复制
导出至
BibTeX EndNote RefMan NoteFirst NoteExpress
×
提示
您的信息不完整,为了账户安全,请先补充。
现在去补充
×
提示
您因"违规操作"
具体请查看互助需知
我知道了
×
提示
确定
请完成安全验证×
copy
已复制链接
快去分享给好友吧!
我知道了
右上角分享
点击右上角分享
0
联系我们:info@booksci.cn Book学术提供免费学术资源搜索服务,方便国内外学者检索中英文文献。致力于提供最便捷和优质的服务体验。 Copyright © 2023 布克学术 All rights reserved.
京ICP备2023020795号-1
ghs 京公网安备 11010802042870号
Book学术文献互助
Book学术文献互助群
群 号:604180095
Book学术官方微信