基于深度学习的急诊科院内心脏骤停评分(Deep EDICAS),用于急诊科心脏骤停和心肺复苏的早期预测。

IF 6.1 3区 生物学 Q1 MATHEMATICAL & COMPUTATIONAL BIOLOGY
Yuan-Xiang Deng, Jyun-Yi Wang, Chia-Hsin Ko, Chien-Hua Huang, Chu-Lin Tsai, Li-Chen Fu
{"title":"基于深度学习的急诊科院内心脏骤停评分(Deep EDICAS),用于急诊科心脏骤停和心肺复苏的早期预测。","authors":"Yuan-Xiang Deng, Jyun-Yi Wang, Chia-Hsin Ko, Chien-Hua Huang, Chu-Lin Tsai, Li-Chen Fu","doi":"10.1186/s13040-024-00407-8","DOIUrl":null,"url":null,"abstract":"<p><strong>Background: </strong>Timely identification of deteriorating patients is crucial to prevent the progression to cardiac arrest. However, current methods predicting emergency department cardiac arrest are primarily static, rule-based with limited precision and cannot accommodate time-series data. Deep learning has the potential to continuously update data and provide more precise predictions throughout the emergency department stay.</p><p><strong>Methods: </strong>We developed and internally validated a deep learning-based scoring system, the Deep EDICAS for early prediction of cardiac arrest and a subset of arrest, cardiopulmonary resuscitation (CPR), in the emergency department. Our proposed model effectively integrates tabular and time series data to enhance predictive accuracy. To address data imbalance and bolster early prediction capabilities, we implemented data augmentation techniques.</p><p><strong>Results: </strong>Our system achieved an AUPRC of 0.5178 and an AUROC of 0.9388 on on data from the National Taiwan University Hospital. For early prediction, our system achieved an AUPRC of 0.2798 and an AUROC of 0.9046, demonstrating superiority over other early warning scores. Moerover, Deep EDICAS offers interpretability through feature importance analysis.</p><p><strong>Conclusion: </strong>Our study demonstrates the effectiveness of deep learning in predicting cardiac arrest in emergency department. Despite the higher clinical value associated with detecting patients requiring CPR, there is a scarcity of literature utilizing deep learning in CPR detection tasks. Therefore, this study embarks on an initial exploration into the task of CPR detection.</p>","PeriodicalId":48947,"journal":{"name":"Biodata Mining","volume":"17 1","pages":"52"},"PeriodicalIF":6.1000,"publicationDate":"2024-11-23","publicationTypes":"Journal Article","fieldsOfStudy":null,"isOpenAccess":false,"openAccessPdf":"https://www.ncbi.nlm.nih.gov/pmc/articles/PMC11585162/pdf/","citationCount":"0","resultStr":"{\"title\":\"Deep learning-based Emergency Department In-hospital Cardiac Arrest Score (Deep EDICAS) for early prediction of cardiac arrest and cardiopulmonary resuscitation in the emergency department.\",\"authors\":\"Yuan-Xiang Deng, Jyun-Yi Wang, Chia-Hsin Ko, Chien-Hua Huang, Chu-Lin Tsai, Li-Chen Fu\",\"doi\":\"10.1186/s13040-024-00407-8\",\"DOIUrl\":null,\"url\":null,\"abstract\":\"<p><strong>Background: </strong>Timely identification of deteriorating patients is crucial to prevent the progression to cardiac arrest. However, current methods predicting emergency department cardiac arrest are primarily static, rule-based with limited precision and cannot accommodate time-series data. Deep learning has the potential to continuously update data and provide more precise predictions throughout the emergency department stay.</p><p><strong>Methods: </strong>We developed and internally validated a deep learning-based scoring system, the Deep EDICAS for early prediction of cardiac arrest and a subset of arrest, cardiopulmonary resuscitation (CPR), in the emergency department. Our proposed model effectively integrates tabular and time series data to enhance predictive accuracy. To address data imbalance and bolster early prediction capabilities, we implemented data augmentation techniques.</p><p><strong>Results: </strong>Our system achieved an AUPRC of 0.5178 and an AUROC of 0.9388 on on data from the National Taiwan University Hospital. For early prediction, our system achieved an AUPRC of 0.2798 and an AUROC of 0.9046, demonstrating superiority over other early warning scores. Moerover, Deep EDICAS offers interpretability through feature importance analysis.</p><p><strong>Conclusion: </strong>Our study demonstrates the effectiveness of deep learning in predicting cardiac arrest in emergency department. Despite the higher clinical value associated with detecting patients requiring CPR, there is a scarcity of literature utilizing deep learning in CPR detection tasks. Therefore, this study embarks on an initial exploration into the task of CPR detection.</p>\",\"PeriodicalId\":48947,\"journal\":{\"name\":\"Biodata Mining\",\"volume\":\"17 1\",\"pages\":\"52\"},\"PeriodicalIF\":6.1000,\"publicationDate\":\"2024-11-23\",\"publicationTypes\":\"Journal Article\",\"fieldsOfStudy\":null,\"isOpenAccess\":false,\"openAccessPdf\":\"https://www.ncbi.nlm.nih.gov/pmc/articles/PMC11585162/pdf/\",\"citationCount\":\"0\",\"resultStr\":null,\"platform\":\"Semanticscholar\",\"paperid\":null,\"PeriodicalName\":\"Biodata Mining\",\"FirstCategoryId\":\"99\",\"ListUrlMain\":\"https://doi.org/10.1186/s13040-024-00407-8\",\"RegionNum\":3,\"RegionCategory\":\"生物学\",\"ArticlePicture\":[],\"TitleCN\":null,\"AbstractTextCN\":null,\"PMCID\":null,\"EPubDate\":\"\",\"PubModel\":\"\",\"JCR\":\"Q1\",\"JCRName\":\"MATHEMATICAL & COMPUTATIONAL BIOLOGY\",\"Score\":null,\"Total\":0}","platform":"Semanticscholar","paperid":null,"PeriodicalName":"Biodata Mining","FirstCategoryId":"99","ListUrlMain":"https://doi.org/10.1186/s13040-024-00407-8","RegionNum":3,"RegionCategory":"生物学","ArticlePicture":[],"TitleCN":null,"AbstractTextCN":null,"PMCID":null,"EPubDate":"","PubModel":"","JCR":"Q1","JCRName":"MATHEMATICAL & COMPUTATIONAL BIOLOGY","Score":null,"Total":0}
引用次数: 0

摘要

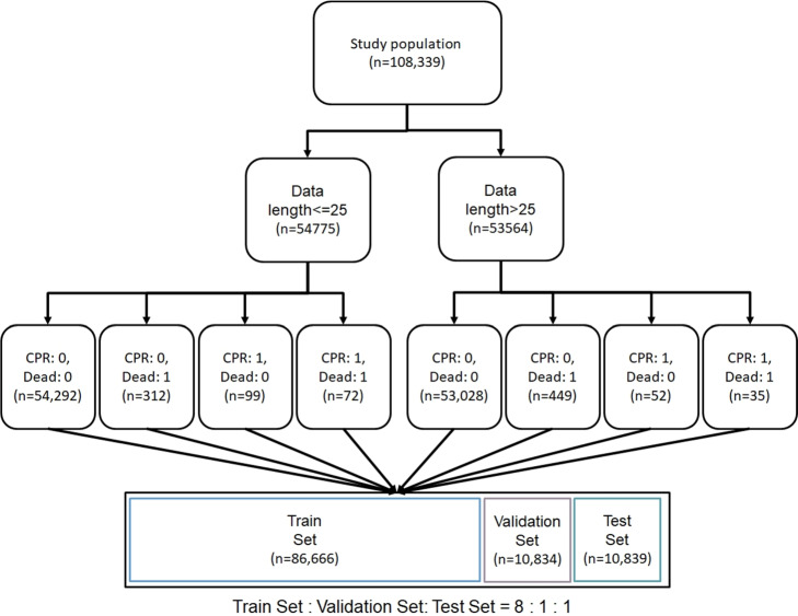
背景:及时发现病情恶化的患者对于防止病情恶化导致心脏骤停至关重要。然而,目前预测急诊科心脏骤停的方法主要是静态的、基于规则的,精确度有限,而且无法适应时间序列数据。深度学习有可能持续更新数据,并在急诊科住院期间提供更精确的预测:我们开发并在内部验证了一种基于深度学习的评分系统--深度 EDICAS,用于早期预测急诊科的心脏骤停和骤停的子集--心肺复苏(CPR)。我们提出的模型有效整合了表格数据和时间序列数据,从而提高了预测准确性。为了解决数据不平衡问题并增强早期预测能力,我们采用了数据增强技术:我们的系统在台大医院的数据上取得了 0.5178 的 AUPRC 和 0.9388 的 AUROC。在早期预测方面,我们的系统达到了 0.2798 的 AUPRC 和 0.9046 的 AUROC,显示出优于其他早期预警评分。此外,深度EDICAS还通过特征重要性分析提供了可解释性:我们的研究证明了深度学习在预测急诊科心脏骤停方面的有效性。尽管检测需要心肺复苏的患者具有更高的临床价值,但在心肺复苏检测任务中利用深度学习的文献却很少。因此,本研究开始了对心肺复苏检测任务的初步探索。
本文章由计算机程序翻译,如有差异,请以英文原文为准。

Deep learning-based Emergency Department In-hospital Cardiac Arrest Score (Deep EDICAS) for early prediction of cardiac arrest and cardiopulmonary resuscitation in the emergency department.

Deep learning-based Emergency Department In-hospital Cardiac Arrest Score (Deep EDICAS) for early prediction of cardiac arrest and cardiopulmonary resuscitation in the emergency department.

Deep learning-based Emergency Department In-hospital Cardiac Arrest Score (Deep EDICAS) for early prediction of cardiac arrest and cardiopulmonary resuscitation in the emergency department.

Deep learning-based Emergency Department In-hospital Cardiac Arrest Score (Deep EDICAS) for early prediction of cardiac arrest and cardiopulmonary resuscitation in the emergency department.

Background: Timely identification of deteriorating patients is crucial to prevent the progression to cardiac arrest. However, current methods predicting emergency department cardiac arrest are primarily static, rule-based with limited precision and cannot accommodate time-series data. Deep learning has the potential to continuously update data and provide more precise predictions throughout the emergency department stay.

Methods: We developed and internally validated a deep learning-based scoring system, the Deep EDICAS for early prediction of cardiac arrest and a subset of arrest, cardiopulmonary resuscitation (CPR), in the emergency department. Our proposed model effectively integrates tabular and time series data to enhance predictive accuracy. To address data imbalance and bolster early prediction capabilities, we implemented data augmentation techniques.

Results: Our system achieved an AUPRC of 0.5178 and an AUROC of 0.9388 on on data from the National Taiwan University Hospital. For early prediction, our system achieved an AUPRC of 0.2798 and an AUROC of 0.9046, demonstrating superiority over other early warning scores. Moerover, Deep EDICAS offers interpretability through feature importance analysis.

Conclusion: Our study demonstrates the effectiveness of deep learning in predicting cardiac arrest in emergency department. Despite the higher clinical value associated with detecting patients requiring CPR, there is a scarcity of literature utilizing deep learning in CPR detection tasks. Therefore, this study embarks on an initial exploration into the task of CPR detection.

求助全文
通过发布文献求助,成功后即可免费获取论文全文。 去求助
来源期刊
Biodata Mining
Biodata Mining MATHEMATICAL & COMPUTATIONAL BIOLOGY-
CiteScore
7.90
自引率
0.00%
发文量
28
审稿时长
23 weeks
期刊介绍: BioData Mining is an open access, open peer-reviewed journal encompassing research on all aspects of data mining applied to high-dimensional biological and biomedical data, focusing on computational aspects of knowledge discovery from large-scale genetic, transcriptomic, genomic, proteomic, and metabolomic data. Topical areas include, but are not limited to: -Development, evaluation, and application of novel data mining and machine learning algorithms. -Adaptation, evaluation, and application of traditional data mining and machine learning algorithms. -Open-source software for the application of data mining and machine learning algorithms. -Design, development and integration of databases, software and web services for the storage, management, retrieval, and analysis of data from large scale studies. -Pre-processing, post-processing, modeling, and interpretation of data mining and machine learning results for biological interpretation and knowledge discovery.
×
引用
GB/T 7714-2015
复制
MLA
复制
APA
复制
导出至
BibTeX EndNote RefMan NoteFirst NoteExpress
×
提示
您的信息不完整,为了账户安全,请先补充。
现在去补充
×
提示
您因"违规操作"
具体请查看互助需知
我知道了
×
提示
确定
请完成安全验证×
copy
已复制链接
快去分享给好友吧!
我知道了
右上角分享
点击右上角分享
0
联系我们:info@booksci.cn Book学术提供免费学术资源搜索服务,方便国内外学者检索中英文文献。致力于提供最便捷和优质的服务体验。 Copyright © 2023 布克学术 All rights reserved.
京ICP备2023020795号-1
ghs 京公网安备 11010802042870号
Book学术文献互助
Book学术文献互助群
群 号:604180095
Book学术官方微信