Rasopathy相关突变Ptpn11D61Y对突触小泡再循环的影响与年龄有关

IF 4.8 4区 医学 Q3 CELL BIOLOGY
Debarpan Guhathakurta, Franziska Selzam, Aneta Petrušková, Eva-Maria Weiss, Enes Yağız Akdaş, Carolina Montenegro-Venegas, Martin Zenker, Anna Fejtová
{"title":"Rasopathy相关突变Ptpn11D61Y对突触小泡再循环的影响与年龄有关","authors":"Debarpan Guhathakurta, Franziska Selzam, Aneta Petrušková, Eva-Maria Weiss, Enes Yağız Akdaş, Carolina Montenegro-Venegas, Martin Zenker, Anna Fejtová","doi":"10.1007/s10571-024-01505-1","DOIUrl":null,"url":null,"abstract":"<p><p>Rasopathies are genetic disorders often associated with developmental delay and intellectual disability. Noonan syndrome (NS) is one of the most common Rasopathies, caused by mutations in PTPN11 in more than 50% of cases. In mammalian neurons, PTPN11 controls the trafficking of postsynaptic glutamate receptors. This process is disrupted in neurons expressing PTPN11 variants associated with Rasopathies and is thought to contribute to the cognitive impairments in Noonan syndrome. Recent work revealed presynaptic impairments upon expression of RASopathy-linked PTPN11 variants in Drosophila. However, the presynaptic role of PTPN11 has not yet been addressed in mammals. Here, we investigated membrane trafficking of synaptic vesicles in cultured mouse cortical neurons expressing Rasopathy-associated PTPN11<sup>D61Y</sup> variant. We observed a significantly smaller readily releasable and total recycling pool of synaptic vesicles. The drop in synaptic vesicle release competence was accompanied by a decreased rate of SV retrieval. Interestingly, the presynaptic phenotype was evident in mature (DIV21) but not in immature (DIV12) neurons. Thus, our data reveal importance of balanced PTPN11 activity for normal trafficking of neurotransmitter-filled synaptic vesicles in the presynaptic ending of mature neurons.</p>","PeriodicalId":9742,"journal":{"name":"Cellular and Molecular Neurobiology","volume":"44 1","pages":"77"},"PeriodicalIF":4.8000,"publicationDate":"2024-11-21","publicationTypes":"Journal Article","fieldsOfStudy":null,"isOpenAccess":false,"openAccessPdf":"https://www.ncbi.nlm.nih.gov/pmc/articles/PMC11582327/pdf/","citationCount":"0","resultStr":"{\"title\":\"Rasopathy-Associated Mutation Ptpn11<sup>D61Y</sup> has Age-Dependent Effect on Synaptic Vesicle Recycling.\",\"authors\":\"Debarpan Guhathakurta, Franziska Selzam, Aneta Petrušková, Eva-Maria Weiss, Enes Yağız Akdaş, Carolina Montenegro-Venegas, Martin Zenker, Anna Fejtová\",\"doi\":\"10.1007/s10571-024-01505-1\",\"DOIUrl\":null,\"url\":null,\"abstract\":\"<p><p>Rasopathies are genetic disorders often associated with developmental delay and intellectual disability. Noonan syndrome (NS) is one of the most common Rasopathies, caused by mutations in PTPN11 in more than 50% of cases. In mammalian neurons, PTPN11 controls the trafficking of postsynaptic glutamate receptors. This process is disrupted in neurons expressing PTPN11 variants associated with Rasopathies and is thought to contribute to the cognitive impairments in Noonan syndrome. Recent work revealed presynaptic impairments upon expression of RASopathy-linked PTPN11 variants in Drosophila. However, the presynaptic role of PTPN11 has not yet been addressed in mammals. Here, we investigated membrane trafficking of synaptic vesicles in cultured mouse cortical neurons expressing Rasopathy-associated PTPN11<sup>D61Y</sup> variant. We observed a significantly smaller readily releasable and total recycling pool of synaptic vesicles. The drop in synaptic vesicle release competence was accompanied by a decreased rate of SV retrieval. Interestingly, the presynaptic phenotype was evident in mature (DIV21) but not in immature (DIV12) neurons. Thus, our data reveal importance of balanced PTPN11 activity for normal trafficking of neurotransmitter-filled synaptic vesicles in the presynaptic ending of mature neurons.</p>\",\"PeriodicalId\":9742,\"journal\":{\"name\":\"Cellular and Molecular Neurobiology\",\"volume\":\"44 1\",\"pages\":\"77\"},\"PeriodicalIF\":4.8000,\"publicationDate\":\"2024-11-21\",\"publicationTypes\":\"Journal Article\",\"fieldsOfStudy\":null,\"isOpenAccess\":false,\"openAccessPdf\":\"https://www.ncbi.nlm.nih.gov/pmc/articles/PMC11582327/pdf/\",\"citationCount\":\"0\",\"resultStr\":null,\"platform\":\"Semanticscholar\",\"paperid\":null,\"PeriodicalName\":\"Cellular and Molecular Neurobiology\",\"FirstCategoryId\":\"3\",\"ListUrlMain\":\"https://doi.org/10.1007/s10571-024-01505-1\",\"RegionNum\":4,\"RegionCategory\":\"医学\",\"ArticlePicture\":[],\"TitleCN\":null,\"AbstractTextCN\":null,\"PMCID\":null,\"EPubDate\":\"\",\"PubModel\":\"\",\"JCR\":\"Q3\",\"JCRName\":\"CELL BIOLOGY\",\"Score\":null,\"Total\":0}","platform":"Semanticscholar","paperid":null,"PeriodicalName":"Cellular and Molecular Neurobiology","FirstCategoryId":"3","ListUrlMain":"https://doi.org/10.1007/s10571-024-01505-1","RegionNum":4,"RegionCategory":"医学","ArticlePicture":[],"TitleCN":null,"AbstractTextCN":null,"PMCID":null,"EPubDate":"","PubModel":"","JCR":"Q3","JCRName":"CELL BIOLOGY","Score":null,"Total":0}
引用次数: 0

摘要

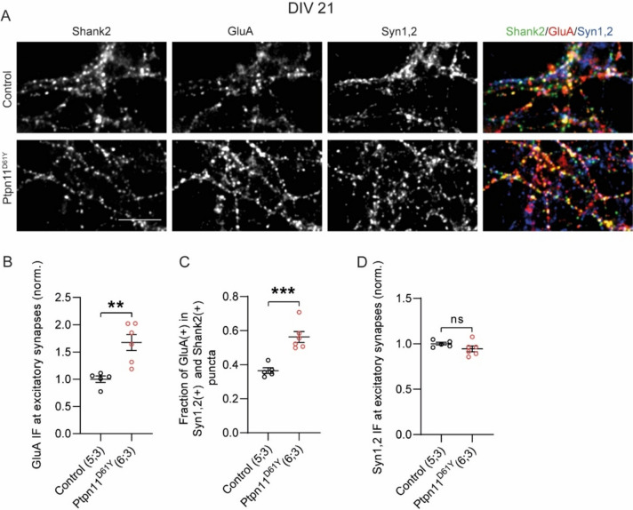
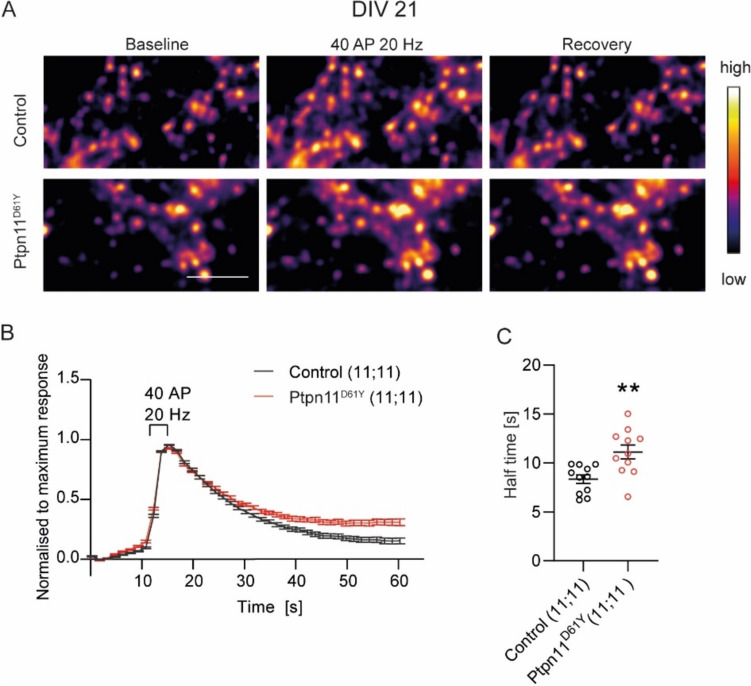
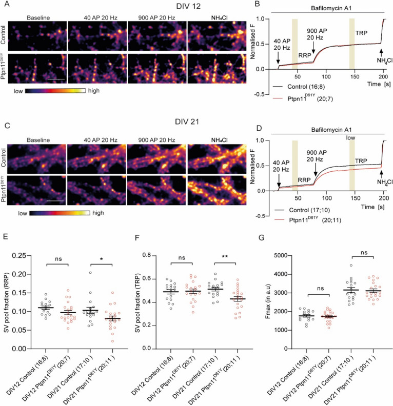
拉索病是一种遗传性疾病,通常与发育迟缓和智力障碍有关。努南综合征(NS)是最常见的拉索病之一,50% 以上的病例是由 PTPN11 基因突变引起的。在哺乳动物神经元中,PTPN11 控制突触后谷氨酸受体的贩运。在表达与拉索病相关的 PTPN11 变体的神经元中,这一过程被破坏,并被认为是造成努南综合征认知障碍的原因。最近的研究发现,果蝇在表达与 RAS 病相关的 PTPN11 变体时会出现突触前损伤。然而,PTPN11 在哺乳动物中的突触前作用尚未得到研究。在这里,我们研究了在表达 Rasopathy 相关 PTPN11D61Y 变体的培养小鼠皮质神经元中突触小泡的膜贩运。我们观察到突触囊泡的易释放性和总循环池明显减少。突触小泡释放能力的下降伴随着 SV 回收率的降低。有趣的是,突触前表型在成熟(DIV21)神经元中很明显,而在未成熟(DIV12)神经元中却不明显。因此,我们的数据揭示了平衡的 PTPN11 活性对成熟神经元突触前末端神经递质填充突触小泡正常贩运的重要性。
本文章由计算机程序翻译,如有差异,请以英文原文为准。

Rasopathy-Associated Mutation Ptpn11<sup>D61Y</sup> has Age-Dependent Effect on Synaptic Vesicle Recycling.

Rasopathy-Associated Mutation Ptpn11<sup>D61Y</sup> has Age-Dependent Effect on Synaptic Vesicle Recycling.

Rasopathy-Associated Mutation Ptpn11<sup>D61Y</sup> has Age-Dependent Effect on Synaptic Vesicle Recycling.

Rasopathy-Associated Mutation Ptpn11D61Y has Age-Dependent Effect on Synaptic Vesicle Recycling.

Rasopathies are genetic disorders often associated with developmental delay and intellectual disability. Noonan syndrome (NS) is one of the most common Rasopathies, caused by mutations in PTPN11 in more than 50% of cases. In mammalian neurons, PTPN11 controls the trafficking of postsynaptic glutamate receptors. This process is disrupted in neurons expressing PTPN11 variants associated with Rasopathies and is thought to contribute to the cognitive impairments in Noonan syndrome. Recent work revealed presynaptic impairments upon expression of RASopathy-linked PTPN11 variants in Drosophila. However, the presynaptic role of PTPN11 has not yet been addressed in mammals. Here, we investigated membrane trafficking of synaptic vesicles in cultured mouse cortical neurons expressing Rasopathy-associated PTPN11D61Y variant. We observed a significantly smaller readily releasable and total recycling pool of synaptic vesicles. The drop in synaptic vesicle release competence was accompanied by a decreased rate of SV retrieval. Interestingly, the presynaptic phenotype was evident in mature (DIV21) but not in immature (DIV12) neurons. Thus, our data reveal importance of balanced PTPN11 activity for normal trafficking of neurotransmitter-filled synaptic vesicles in the presynaptic ending of mature neurons.

求助全文
通过发布文献求助,成功后即可免费获取论文全文。 去求助
来源期刊
CiteScore
7.70
自引率
0.00%
发文量
137
审稿时长
4-8 weeks
期刊介绍: Cellular and Molecular Neurobiology publishes original research concerned with the analysis of neuronal and brain function at the cellular and subcellular levels. The journal offers timely, peer-reviewed articles that describe anatomic, genetic, physiologic, pharmacologic, and biochemical approaches to the study of neuronal function and the analysis of elementary mechanisms. Studies are presented on isolated mammalian tissues and intact animals, with investigations aimed at the molecular mechanisms or neuronal responses at the level of single cells. Cellular and Molecular Neurobiology also presents studies of the effects of neurons on other organ systems, such as analysis of the electrical or biochemical response to neurotransmitters or neurohormones on smooth muscle or gland cells.
×
引用
GB/T 7714-2015
复制
MLA
复制
APA
复制
导出至
BibTeX EndNote RefMan NoteFirst NoteExpress
×
提示
您的信息不完整,为了账户安全,请先补充。
现在去补充
×
提示
您因"违规操作"
具体请查看互助需知
我知道了
×
提示
确定
请完成安全验证×
copy
已复制链接
快去分享给好友吧!
我知道了
右上角分享
点击右上角分享
0
联系我们:info@booksci.cn Book学术提供免费学术资源搜索服务,方便国内外学者检索中英文文献。致力于提供最便捷和优质的服务体验。 Copyright © 2023 布克学术 All rights reserved.
京ICP备2023020795号-1
ghs 京公网安备 11010802042870号
Book学术文献互助
Book学术文献互助群
群 号:604180095
Book学术官方微信