通过调节血管平滑肌细胞的表型,拮抗矿质皮质激素受体可减轻动静脉瘘管狭窄。

IF 5.6 2区 医学 Q1 TRANSPLANTATION
Yamin Liu, Bohan Chen, Kai Chen, Yufei Wang, Chunyu Zhou, Xianhui Liang, Kai Wang, Pei Wang
{"title":"通过调节血管平滑肌细胞的表型,拮抗矿质皮质激素受体可减轻动静脉瘘管狭窄。","authors":"Yamin Liu, Bohan Chen, Kai Chen, Yufei Wang, Chunyu Zhou, Xianhui Liang, Kai Wang, Pei Wang","doi":"10.1093/ndt/gfae247","DOIUrl":null,"url":null,"abstract":"<p><strong>Background: </strong>Fistula stenosis is a primary contributor to arteriovenous fistula (AVF) failure in maintenance hemodialysis patients. Emerging data indicated excessive fibrotic remodeling was the primarily contributor to fistula stenosis during AVF remodeling. The mineralocorticoid receptor (MR) has been implicated in vascular remodeling across various cardiovascular pathologies. However, its role in AVF remodeling, particularly concerning fibrotic remodeling, remains elusive.</p><p><strong>Methods: </strong>MR expression and the phenotypes of vascular smooth muscle cells (VSMC) were assessed in dysfunctional AVF. The effects of MR on VSMC phenotypic switching were examined in vitro, and the protective effects of MR antagonists on AVF outcome were evaluated in a rat AVF model.</p><p><strong>Results: </strong>Dysfunctional fistula exhibited significant medial fibrosis and extracellular matrix deposition, alongside markedly increased MR activity. In the dysfunctional fistula vessels, VSMC displayed reduced expression of the contractile marker SMMHC and features characteristic of a synthetic phenotype, including increased osteopontin expression and heightened proliferation. In vitro studies with cultured VSMC revealed that MR overactivity induced by aldosterone led to phenotypic switching from contractile to synthetic state, concomitant with EGFR-ERK1/2 pathway overactivation. These effects were largely abolished by the MR antagonist finerenone. Knockdown of EGFR expression abrogated ERK1/2 phosphorylation and inhibited the VSMC phenotypic switching. Conversely, ectopic overexpression of EGFR in VSMC diminished the protective effect of finerenone. In rat AVF models, pharmacologic targeting of MR with finerenone significantly improved AVF outcomes, characterized by increased luminal diameters and flow volume, reduced medial fibrosis, and inhibited VSMC phenotypic switching. These beneficial outcomes were likely attributable to a restrained activity of the EGFR-ERK1/2 pathway in VSMC.</p><p><strong>Conclusions: </strong>Our study demonstrated that therapeutic targeting of MR may improve AVF outcome by modulating VSMC phenotypic switching. These findings offer promising avenues for further clinical investigations aimed at optimizing AVF outcomes in the hemodialysis population.</p>","PeriodicalId":19078,"journal":{"name":"Nephrology Dialysis Transplantation","volume":" ","pages":"1124-1136"},"PeriodicalIF":5.6000,"publicationDate":"2025-05-30","publicationTypes":"Journal Article","fieldsOfStudy":null,"isOpenAccess":false,"openAccessPdf":"https://www.ncbi.nlm.nih.gov/pmc/articles/PMC12123322/pdf/","citationCount":"0","resultStr":"{\"title\":\"Mineralocorticoid receptor antagonism attenuates arteriovenous fistula stenosis by modulating the phenotype of vascular smooth muscle cells.\",\"authors\":\"Yamin Liu, Bohan Chen, Kai Chen, Yufei Wang, Chunyu Zhou, Xianhui Liang, Kai Wang, Pei Wang\",\"doi\":\"10.1093/ndt/gfae247\",\"DOIUrl\":null,\"url\":null,\"abstract\":\"<p><strong>Background: </strong>Fistula stenosis is a primary contributor to arteriovenous fistula (AVF) failure in maintenance hemodialysis patients. Emerging data indicated excessive fibrotic remodeling was the primarily contributor to fistula stenosis during AVF remodeling. The mineralocorticoid receptor (MR) has been implicated in vascular remodeling across various cardiovascular pathologies. However, its role in AVF remodeling, particularly concerning fibrotic remodeling, remains elusive.</p><p><strong>Methods: </strong>MR expression and the phenotypes of vascular smooth muscle cells (VSMC) were assessed in dysfunctional AVF. The effects of MR on VSMC phenotypic switching were examined in vitro, and the protective effects of MR antagonists on AVF outcome were evaluated in a rat AVF model.</p><p><strong>Results: </strong>Dysfunctional fistula exhibited significant medial fibrosis and extracellular matrix deposition, alongside markedly increased MR activity. In the dysfunctional fistula vessels, VSMC displayed reduced expression of the contractile marker SMMHC and features characteristic of a synthetic phenotype, including increased osteopontin expression and heightened proliferation. In vitro studies with cultured VSMC revealed that MR overactivity induced by aldosterone led to phenotypic switching from contractile to synthetic state, concomitant with EGFR-ERK1/2 pathway overactivation. These effects were largely abolished by the MR antagonist finerenone. Knockdown of EGFR expression abrogated ERK1/2 phosphorylation and inhibited the VSMC phenotypic switching. Conversely, ectopic overexpression of EGFR in VSMC diminished the protective effect of finerenone. In rat AVF models, pharmacologic targeting of MR with finerenone significantly improved AVF outcomes, characterized by increased luminal diameters and flow volume, reduced medial fibrosis, and inhibited VSMC phenotypic switching. These beneficial outcomes were likely attributable to a restrained activity of the EGFR-ERK1/2 pathway in VSMC.</p><p><strong>Conclusions: </strong>Our study demonstrated that therapeutic targeting of MR may improve AVF outcome by modulating VSMC phenotypic switching. These findings offer promising avenues for further clinical investigations aimed at optimizing AVF outcomes in the hemodialysis population.</p>\",\"PeriodicalId\":19078,\"journal\":{\"name\":\"Nephrology Dialysis Transplantation\",\"volume\":\" \",\"pages\":\"1124-1136\"},\"PeriodicalIF\":5.6000,\"publicationDate\":\"2025-05-30\",\"publicationTypes\":\"Journal Article\",\"fieldsOfStudy\":null,\"isOpenAccess\":false,\"openAccessPdf\":\"https://www.ncbi.nlm.nih.gov/pmc/articles/PMC12123322/pdf/\",\"citationCount\":\"0\",\"resultStr\":null,\"platform\":\"Semanticscholar\",\"paperid\":null,\"PeriodicalName\":\"Nephrology Dialysis Transplantation\",\"FirstCategoryId\":\"3\",\"ListUrlMain\":\"https://doi.org/10.1093/ndt/gfae247\",\"RegionNum\":2,\"RegionCategory\":\"医学\",\"ArticlePicture\":[],\"TitleCN\":null,\"AbstractTextCN\":null,\"PMCID\":null,\"EPubDate\":\"\",\"PubModel\":\"\",\"JCR\":\"Q1\",\"JCRName\":\"TRANSPLANTATION\",\"Score\":null,\"Total\":0}","platform":"Semanticscholar","paperid":null,"PeriodicalName":"Nephrology Dialysis Transplantation","FirstCategoryId":"3","ListUrlMain":"https://doi.org/10.1093/ndt/gfae247","RegionNum":2,"RegionCategory":"医学","ArticlePicture":[],"TitleCN":null,"AbstractTextCN":null,"PMCID":null,"EPubDate":"","PubModel":"","JCR":"Q1","JCRName":"TRANSPLANTATION","Score":null,"Total":0}
引用次数: 0

摘要

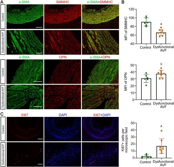
背景:瘘管狭窄是导致维持性血液透析患者动静脉瘘(AVF)失败的主要原因。最新数据显示,在动静脉内瘘重塑过程中,过度纤维化重塑是造成瘘管狭窄的主要原因。矿物皮质激素受体(MR)与各种心血管疾病的血管重塑有关。然而,MR 在动静脉瘘重塑中的作用,尤其是在纤维化重塑中的作用,仍然难以捉摸:方法:在功能障碍的动静脉瘘中评估了 MR 的表达和血管平滑肌细胞(VSMC)的表型。在体外检测了 MR 对 VSMC 表型转换的影响,并在大鼠动静脉瘘模型中评估了 MR 拮抗剂对动静脉瘘结局的保护作用:结果:功能障碍的瘘管表现出明显的内侧纤维化和细胞外基质沉积,同时 MR 活性明显增加。在功能障碍的瘘管中,VSMC 的收缩标志物 SMMHC 表达减少,并具有合成表型的特征,包括骨素表达增加和增殖加快。对培养的 VSMC 进行体外研究发现,醛固酮诱导的 MR 过度活跃导致表型从收缩状态转变为合成状态,同时表皮生长因子受体-ERK1/2 通路过度激活。MR拮抗剂非奈罗酮在很大程度上消除了这些影响。阻断表皮生长因子受体的表达可抑制 ERK1/2 磷酸化并抑制 VSMC 表型转换。相反,表皮生长因子受体在血管内皮细胞中的异位过表达削弱了非奈酮的保护作用。在大鼠动静脉瘘模型中,非奈伦酮对 MR 的药理学靶向作用显著改善了动静脉瘘的预后,其特点是增加了管腔直径和血流量,减少了内侧纤维化,抑制了 VSMC 表型转换。这些有益的结果可能归因于血管内皮细胞中表皮生长因子受体-ERK1/2通路的活性受到抑制以及内皮细胞中氮氧化物的生成增加:我们的研究表明,针对 MR 的治疗可通过调节 VSMC 表型转换改善动静脉瘘的预后。这些发现为进一步开展临床研究,优化血液透析人群的动静脉瘘预后提供了前景广阔的途径。
本文章由计算机程序翻译,如有差异,请以英文原文为准。

Mineralocorticoid receptor antagonism attenuates arteriovenous fistula stenosis by modulating the phenotype of vascular smooth muscle cells.

Mineralocorticoid receptor antagonism attenuates arteriovenous fistula stenosis by modulating the phenotype of vascular smooth muscle cells.

Mineralocorticoid receptor antagonism attenuates arteriovenous fistula stenosis by modulating the phenotype of vascular smooth muscle cells.

Mineralocorticoid receptor antagonism attenuates arteriovenous fistula stenosis by modulating the phenotype of vascular smooth muscle cells.

Background: Fistula stenosis is a primary contributor to arteriovenous fistula (AVF) failure in maintenance hemodialysis patients. Emerging data indicated excessive fibrotic remodeling was the primarily contributor to fistula stenosis during AVF remodeling. The mineralocorticoid receptor (MR) has been implicated in vascular remodeling across various cardiovascular pathologies. However, its role in AVF remodeling, particularly concerning fibrotic remodeling, remains elusive.

Methods: MR expression and the phenotypes of vascular smooth muscle cells (VSMC) were assessed in dysfunctional AVF. The effects of MR on VSMC phenotypic switching were examined in vitro, and the protective effects of MR antagonists on AVF outcome were evaluated in a rat AVF model.

Results: Dysfunctional fistula exhibited significant medial fibrosis and extracellular matrix deposition, alongside markedly increased MR activity. In the dysfunctional fistula vessels, VSMC displayed reduced expression of the contractile marker SMMHC and features characteristic of a synthetic phenotype, including increased osteopontin expression and heightened proliferation. In vitro studies with cultured VSMC revealed that MR overactivity induced by aldosterone led to phenotypic switching from contractile to synthetic state, concomitant with EGFR-ERK1/2 pathway overactivation. These effects were largely abolished by the MR antagonist finerenone. Knockdown of EGFR expression abrogated ERK1/2 phosphorylation and inhibited the VSMC phenotypic switching. Conversely, ectopic overexpression of EGFR in VSMC diminished the protective effect of finerenone. In rat AVF models, pharmacologic targeting of MR with finerenone significantly improved AVF outcomes, characterized by increased luminal diameters and flow volume, reduced medial fibrosis, and inhibited VSMC phenotypic switching. These beneficial outcomes were likely attributable to a restrained activity of the EGFR-ERK1/2 pathway in VSMC.

Conclusions: Our study demonstrated that therapeutic targeting of MR may improve AVF outcome by modulating VSMC phenotypic switching. These findings offer promising avenues for further clinical investigations aimed at optimizing AVF outcomes in the hemodialysis population.

求助全文
通过发布文献求助,成功后即可免费获取论文全文。 去求助
来源期刊
Nephrology Dialysis Transplantation
Nephrology Dialysis Transplantation 医学-泌尿学与肾脏学
CiteScore
10.10
自引率
4.90%
发文量
1431
审稿时长
1.7 months
期刊介绍: Nephrology Dialysis Transplantation (ndt) is the leading nephrology journal in Europe and renowned worldwide, devoted to original clinical and laboratory research in nephrology, dialysis and transplantation. ndt is an official journal of the [ERA-EDTA](http://www.era-edta.org/) (European Renal Association-European Dialysis and Transplant Association). Published monthly, the journal provides an essential resource for researchers and clinicians throughout the world. All research articles in this journal have undergone peer review. Print ISSN: 0931-0509.
×
引用
GB/T 7714-2015
复制
MLA
复制
APA
复制
导出至
BibTeX EndNote RefMan NoteFirst NoteExpress
×
提示
您的信息不完整,为了账户安全,请先补充。
现在去补充
×
提示
您因"违规操作"
具体请查看互助需知
我知道了
×
提示
确定
请完成安全验证×
copy
已复制链接
快去分享给好友吧!
我知道了
右上角分享
点击右上角分享
0
联系我们:info@booksci.cn Book学术提供免费学术资源搜索服务,方便国内外学者检索中英文文献。致力于提供最便捷和优质的服务体验。 Copyright © 2023 布克学术 All rights reserved.
京ICP备2023020795号-1
ghs 京公网安备 11010802042870号
Book学术文献互助
Book学术文献互助群
群 号:604180095
Book学术官方微信