治疗青光眼的局部眼用前列腺素药物的不良事件:基于 FAERS 数据库的药物警戒研究。

IF 3.4 3区 医学 Q2 PHARMACOLOGY & PHARMACY
Therapeutic Advances in Drug Safety Pub Date : 2024-10-16 eCollection Date: 2024-01-01 DOI:10.1177/20420986241285929
Shi-Nan Wu, Caihong Huang, Yu-Qian Wang, Xiang Li, Si-Qi Zhang, Xiao-Dong Chen, Dan-Yi Qin, Linfangzi Zhu, Jia-Yi Wen, Na-Chuan Luo, Jiaoyue Hu, Zuguo Liu
{"title":"治疗青光眼的局部眼用前列腺素药物的不良事件:基于 FAERS 数据库的药物警戒研究。","authors":"Shi-Nan Wu, Caihong Huang, Yu-Qian Wang, Xiang Li, Si-Qi Zhang, Xiao-Dong Chen, Dan-Yi Qin, Linfangzi Zhu, Jia-Yi Wen, Na-Chuan Luo, Jiaoyue Hu, Zuguo Liu","doi":"10.1177/20420986241285929","DOIUrl":null,"url":null,"abstract":"<p><strong>Background: </strong>As prostaglandin medications, crucial in glaucoma treatment, become more widely used, their local adverse events are increasingly observed.</p><p><strong>Objectives: </strong>To evaluate the common adverse events of four clinically commonly used prostaglandin F (FP) receptor agonists in the treatment of glaucoma in the Food and Drug Administration Adverse Event Reporting System (FAERS) database.</p><p><strong>Design: </strong>We screened and analyzed the generic and brand names of latanoprost, bimatoprost, travoprost, and tafluprost in the FAERS database and summarized and cleaned the baseline information of subjects receiving the above-mentioned drugs.</p><p><strong>Methods: </strong>Perform descriptive statistical analysis on the baseline information of subjects using the drugs. Conduct disproportionality analysis of drug-related adverse events. The criteria for positive signals of adverse events are established by simultaneously meeting the thresholds set by four methods: the ratio of reported odds, proportional reporting ratio, Bayesian confidence propagation neural network, and multi-item gamma Poisson shrinker. Additionally, assess the cumulative risk curves for drug-induced time of the aforementioned drugs and use one-way ANOVA to compare differences in drug-induced time across different groups.</p><p><strong>Results: </strong>The study included 1567 latanoprost, 1517 bimatoprost, 696 travoprost, and 82 tafluprost subjects. Adverse events mainly affected eye disorders, with significant issues in iris hyperpigmentation, ocular pemphigoid, corneal endothelial cell loss, periorbital fat atrophy, corneal irritation, eyelash growth, and ocular hyperemia. The time to onset varied among drugs, with latanoprost showing the longest (mean days = 344.37) and bimatoprost the shortest duration (mean days = 155.65; <i>p</i> < 0.001).</p><p><strong>Conclusion: </strong>Although signal detection analysis based on the FAERS database cannot establish a definitive causal relationship, our study found that FP receptor agonists used in glaucoma can cause various adverse events. Assessing their clinical suitability and potential side effects is crucial for providing personalized treatment and ensuring medication safety.</p>","PeriodicalId":23012,"journal":{"name":"Therapeutic Advances in Drug Safety","volume":"15 ","pages":"20420986241285929"},"PeriodicalIF":3.4000,"publicationDate":"2024-10-16","publicationTypes":"Journal Article","fieldsOfStudy":null,"isOpenAccess":false,"openAccessPdf":"https://www.ncbi.nlm.nih.gov/pmc/articles/PMC11487502/pdf/","citationCount":"0","resultStr":"{\"title\":\"Adverse events of topical ocular prostaglandin medications for glaucoma treatment: a pharmacovigilance study based on the FAERS database.\",\"authors\":\"Shi-Nan Wu, Caihong Huang, Yu-Qian Wang, Xiang Li, Si-Qi Zhang, Xiao-Dong Chen, Dan-Yi Qin, Linfangzi Zhu, Jia-Yi Wen, Na-Chuan Luo, Jiaoyue Hu, Zuguo Liu\",\"doi\":\"10.1177/20420986241285929\",\"DOIUrl\":null,\"url\":null,\"abstract\":\"<p><strong>Background: </strong>As prostaglandin medications, crucial in glaucoma treatment, become more widely used, their local adverse events are increasingly observed.</p><p><strong>Objectives: </strong>To evaluate the common adverse events of four clinically commonly used prostaglandin F (FP) receptor agonists in the treatment of glaucoma in the Food and Drug Administration Adverse Event Reporting System (FAERS) database.</p><p><strong>Design: </strong>We screened and analyzed the generic and brand names of latanoprost, bimatoprost, travoprost, and tafluprost in the FAERS database and summarized and cleaned the baseline information of subjects receiving the above-mentioned drugs.</p><p><strong>Methods: </strong>Perform descriptive statistical analysis on the baseline information of subjects using the drugs. Conduct disproportionality analysis of drug-related adverse events. The criteria for positive signals of adverse events are established by simultaneously meeting the thresholds set by four methods: the ratio of reported odds, proportional reporting ratio, Bayesian confidence propagation neural network, and multi-item gamma Poisson shrinker. Additionally, assess the cumulative risk curves for drug-induced time of the aforementioned drugs and use one-way ANOVA to compare differences in drug-induced time across different groups.</p><p><strong>Results: </strong>The study included 1567 latanoprost, 1517 bimatoprost, 696 travoprost, and 82 tafluprost subjects. Adverse events mainly affected eye disorders, with significant issues in iris hyperpigmentation, ocular pemphigoid, corneal endothelial cell loss, periorbital fat atrophy, corneal irritation, eyelash growth, and ocular hyperemia. The time to onset varied among drugs, with latanoprost showing the longest (mean days = 344.37) and bimatoprost the shortest duration (mean days = 155.65; <i>p</i> < 0.001).</p><p><strong>Conclusion: </strong>Although signal detection analysis based on the FAERS database cannot establish a definitive causal relationship, our study found that FP receptor agonists used in glaucoma can cause various adverse events. Assessing their clinical suitability and potential side effects is crucial for providing personalized treatment and ensuring medication safety.</p>\",\"PeriodicalId\":23012,\"journal\":{\"name\":\"Therapeutic Advances in Drug Safety\",\"volume\":\"15 \",\"pages\":\"20420986241285929\"},\"PeriodicalIF\":3.4000,\"publicationDate\":\"2024-10-16\",\"publicationTypes\":\"Journal Article\",\"fieldsOfStudy\":null,\"isOpenAccess\":false,\"openAccessPdf\":\"https://www.ncbi.nlm.nih.gov/pmc/articles/PMC11487502/pdf/\",\"citationCount\":\"0\",\"resultStr\":null,\"platform\":\"Semanticscholar\",\"paperid\":null,\"PeriodicalName\":\"Therapeutic Advances in Drug Safety\",\"FirstCategoryId\":\"3\",\"ListUrlMain\":\"https://doi.org/10.1177/20420986241285929\",\"RegionNum\":3,\"RegionCategory\":\"医学\",\"ArticlePicture\":[],\"TitleCN\":null,\"AbstractTextCN\":null,\"PMCID\":null,\"EPubDate\":\"2024/1/1 0:00:00\",\"PubModel\":\"eCollection\",\"JCR\":\"Q2\",\"JCRName\":\"PHARMACOLOGY & PHARMACY\",\"Score\":null,\"Total\":0}","platform":"Semanticscholar","paperid":null,"PeriodicalName":"Therapeutic Advances in Drug Safety","FirstCategoryId":"3","ListUrlMain":"https://doi.org/10.1177/20420986241285929","RegionNum":3,"RegionCategory":"医学","ArticlePicture":[],"TitleCN":null,"AbstractTextCN":null,"PMCID":null,"EPubDate":"2024/1/1 0:00:00","PubModel":"eCollection","JCR":"Q2","JCRName":"PHARMACOLOGY & PHARMACY","Score":null,"Total":0}
引用次数: 0

摘要

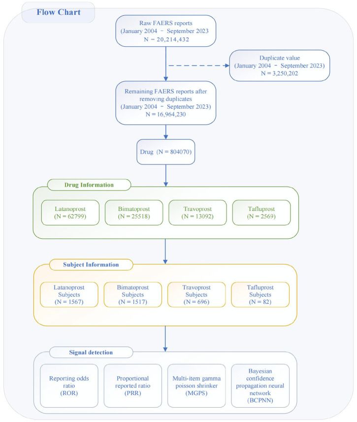
背景:前列腺素药物是治疗青光眼的关键药物,随着前列腺素药物的广泛应用,其局部不良反应也越来越多:目的:评估食品药品管理局不良事件报告系统(FAERS)数据库中四种临床常用的前列腺素 F(FP)受体激动剂治疗青光眼的常见不良事件:筛选并分析FAERS数据库中拉坦前列素、比马前列素、曲伏前列素、他氟前列素的通用名和品牌名,总结并清理接受上述药物治疗的受试者的基线信息:对使用药物的受试者基线信息进行描述性统计分析。对药物相关不良事件进行比例失调分析。通过同时满足报告几率比、比例报告比、贝叶斯置信度传播神经网络和多项目伽马泊松收缩器四种方法设定的阈值,建立不良事件阳性信号的标准。此外,评估上述药物诱发时间的累积风险曲线,并使用单因素方差分析比较不同组间药物诱发时间的差异:研究纳入了1567名拉坦前列素、1517名比马前列素、696名曲伏前列素和82名他氟前列素受试者。不良事件主要影响眼部疾病,其中虹膜色素沉着、眼部丘疹性荨麻疹、角膜内皮细胞脱落、眶周脂肪萎缩、角膜刺激、睫毛生长和眼部充血问题突出。不同药物的发病时间各不相同,拉坦前列腺素的发病时间最长(平均天数=344.37 天),而比马前列腺素的发病时间最短(平均天数=155.65 天;P 结论:虽然基于 FAERS 数据库的信号检测分析不能确定明确的因果关系,但我们的研究发现,用于青光眼的 FP 受体激动剂可导致各种不良事件。评估这些药物的临床适用性和潜在副作用对于提供个性化治疗和确保用药安全至关重要。
本文章由计算机程序翻译,如有差异,请以英文原文为准。

Adverse events of topical ocular prostaglandin medications for glaucoma treatment: a pharmacovigilance study based on the FAERS database.

Adverse events of topical ocular prostaglandin medications for glaucoma treatment: a pharmacovigilance study based on the FAERS database.

Adverse events of topical ocular prostaglandin medications for glaucoma treatment: a pharmacovigilance study based on the FAERS database.

Adverse events of topical ocular prostaglandin medications for glaucoma treatment: a pharmacovigilance study based on the FAERS database.

Background: As prostaglandin medications, crucial in glaucoma treatment, become more widely used, their local adverse events are increasingly observed.

Objectives: To evaluate the common adverse events of four clinically commonly used prostaglandin F (FP) receptor agonists in the treatment of glaucoma in the Food and Drug Administration Adverse Event Reporting System (FAERS) database.

Design: We screened and analyzed the generic and brand names of latanoprost, bimatoprost, travoprost, and tafluprost in the FAERS database and summarized and cleaned the baseline information of subjects receiving the above-mentioned drugs.

Methods: Perform descriptive statistical analysis on the baseline information of subjects using the drugs. Conduct disproportionality analysis of drug-related adverse events. The criteria for positive signals of adverse events are established by simultaneously meeting the thresholds set by four methods: the ratio of reported odds, proportional reporting ratio, Bayesian confidence propagation neural network, and multi-item gamma Poisson shrinker. Additionally, assess the cumulative risk curves for drug-induced time of the aforementioned drugs and use one-way ANOVA to compare differences in drug-induced time across different groups.

Results: The study included 1567 latanoprost, 1517 bimatoprost, 696 travoprost, and 82 tafluprost subjects. Adverse events mainly affected eye disorders, with significant issues in iris hyperpigmentation, ocular pemphigoid, corneal endothelial cell loss, periorbital fat atrophy, corneal irritation, eyelash growth, and ocular hyperemia. The time to onset varied among drugs, with latanoprost showing the longest (mean days = 344.37) and bimatoprost the shortest duration (mean days = 155.65; p < 0.001).

Conclusion: Although signal detection analysis based on the FAERS database cannot establish a definitive causal relationship, our study found that FP receptor agonists used in glaucoma can cause various adverse events. Assessing their clinical suitability and potential side effects is crucial for providing personalized treatment and ensuring medication safety.

求助全文
通过发布文献求助,成功后即可免费获取论文全文。 去求助
来源期刊
Therapeutic Advances in Drug Safety
Therapeutic Advances in Drug Safety Medicine-Pharmacology (medical)
CiteScore
6.70
自引率
4.50%
发文量
31
审稿时长
9 weeks
期刊介绍: Therapeutic Advances in Drug Safety delivers the highest quality peer-reviewed articles, reviews, and scholarly comment on pioneering efforts and innovative studies pertaining to the safe use of drugs in patients. The journal has a strong clinical and pharmacological focus and is aimed at clinicians and researchers in drug safety, providing a forum in print and online for publishing the highest quality articles in this area. The editors welcome articles of current interest on research across all areas of drug safety, including therapeutic drug monitoring, pharmacoepidemiology, adverse drug reactions, drug interactions, pharmacokinetics, pharmacovigilance, medication/prescribing errors, risk management, ethics and regulation.
×
引用
GB/T 7714-2015
复制
MLA
复制
APA
复制
导出至
BibTeX EndNote RefMan NoteFirst NoteExpress
×
提示
您的信息不完整,为了账户安全,请先补充。
现在去补充
×
提示
您因"违规操作"
具体请查看互助需知
我知道了
×
提示
确定
请完成安全验证×
copy
已复制链接
快去分享给好友吧!
我知道了
右上角分享
点击右上角分享
0
联系我们:info@booksci.cn Book学术提供免费学术资源搜索服务,方便国内外学者检索中英文文献。致力于提供最便捷和优质的服务体验。 Copyright © 2023 布克学术 All rights reserved.
京ICP备2023020795号-1
ghs 京公网安备 11010802042870号
Book学术文献互助
Book学术文献互助群
群 号:604180095
Book学术官方微信