在病毒进入过程中,Rab6a 可使 BICD2/dynein 介导的人类乳头瘤病毒从跨高尔基体网络转运。

IF 4.7 1区 生物学 Q1 MICROBIOLOGY
mBio Pub Date : 2024-11-13 Epub Date: 2024-10-21 DOI:10.1128/mbio.02811-24
Jeongjoon Choi, Kaitlyn Speckhart, Billy Tsai, Daniel DiMaio
{"title":"在病毒进入过程中,Rab6a 可使 BICD2/dynein 介导的人类乳头瘤病毒从跨高尔基体网络转运。","authors":"Jeongjoon Choi, Kaitlyn Speckhart, Billy Tsai, Daniel DiMaio","doi":"10.1128/mbio.02811-24","DOIUrl":null,"url":null,"abstract":"<p><p>Rab GTPases control intracellular vesicular transport, including retrograde trafficking of human papillomavirus (HPV) during cell entry, guiding the virus from the endosome to the <i>trans-</i>Golgi network (TGN), the Golgi apparatus, and eventually the nucleus. Rab proteins have been identified that act prior to the arrival of HPV at the TGN, but Rab proteins operating in later stages of entry remain elusive. Here, we report that knockdown of Rab6a impairs HPV entry by preventing HPV exit from the TGN and impeding intra-Golgi transport of the incoming virus. Rab6a supports HPV trafficking by facilitating the association of HPV with dynein, a motor protein complex, and BICD2, a dynein adaptor, in the TGN. L2 can bind directly to GTP-Rab6a <i>in vitro</i>, and excess of either GTP-Rab6a or GDP-Rab6 inhibits HPV entry, suggesting that cycling between GDP-Rab6 and GTP-Rab6 is critical. Notably, Rab6a is crucial for HPV-BICD2 and HPV-dynein association in the TGN of infected cells but not in the endosome. Our findings reveal important features of the molecular basis of HPV infection, including the discovery that HPV uses different mechanisms to engage dynein at different times during entry, and identify potential targets for therapeutic approaches to inhibit HPV infection.</p><p><strong>Importance: </strong>Human papillomaviruses (HPVs) are small, non-enveloped DNA viruses that cause approximately 5% of human cancer. Like most other DNA viruses, HPV traffics to the nucleus during virus entry to successfully infect cells. We show here that HPV utilizes a cellular enzyme, Rab6a, during virus entry to engage the dynein molecular motor for transport along microtubules. Rab6a is required for complex formation between the HPV L2 capsid protein, dynein, and the dynein adaptor BICD2 in the <i>trans</i>-Golgi network (TGN). This complex is required for transport of the incoming virus out of the TGN as it journeys to the nucleus. Our findings identify potential targets for therapeutic approaches.</p>","PeriodicalId":18315,"journal":{"name":"mBio","volume":" ","pages":"e0281124"},"PeriodicalIF":4.7000,"publicationDate":"2024-11-13","publicationTypes":"Journal Article","fieldsOfStudy":null,"isOpenAccess":false,"openAccessPdf":"https://www.ncbi.nlm.nih.gov/pmc/articles/PMC11559006/pdf/","citationCount":"0","resultStr":"{\"title\":\"Rab6a enables BICD2/dynein-mediated trafficking of human papillomavirus from the <i>trans-</i>Golgi network during virus entry.\",\"authors\":\"Jeongjoon Choi, Kaitlyn Speckhart, Billy Tsai, Daniel DiMaio\",\"doi\":\"10.1128/mbio.02811-24\",\"DOIUrl\":null,\"url\":null,\"abstract\":\"<p><p>Rab GTPases control intracellular vesicular transport, including retrograde trafficking of human papillomavirus (HPV) during cell entry, guiding the virus from the endosome to the <i>trans-</i>Golgi network (TGN), the Golgi apparatus, and eventually the nucleus. Rab proteins have been identified that act prior to the arrival of HPV at the TGN, but Rab proteins operating in later stages of entry remain elusive. Here, we report that knockdown of Rab6a impairs HPV entry by preventing HPV exit from the TGN and impeding intra-Golgi transport of the incoming virus. Rab6a supports HPV trafficking by facilitating the association of HPV with dynein, a motor protein complex, and BICD2, a dynein adaptor, in the TGN. L2 can bind directly to GTP-Rab6a <i>in vitro</i>, and excess of either GTP-Rab6a or GDP-Rab6 inhibits HPV entry, suggesting that cycling between GDP-Rab6 and GTP-Rab6 is critical. Notably, Rab6a is crucial for HPV-BICD2 and HPV-dynein association in the TGN of infected cells but not in the endosome. Our findings reveal important features of the molecular basis of HPV infection, including the discovery that HPV uses different mechanisms to engage dynein at different times during entry, and identify potential targets for therapeutic approaches to inhibit HPV infection.</p><p><strong>Importance: </strong>Human papillomaviruses (HPVs) are small, non-enveloped DNA viruses that cause approximately 5% of human cancer. Like most other DNA viruses, HPV traffics to the nucleus during virus entry to successfully infect cells. We show here that HPV utilizes a cellular enzyme, Rab6a, during virus entry to engage the dynein molecular motor for transport along microtubules. Rab6a is required for complex formation between the HPV L2 capsid protein, dynein, and the dynein adaptor BICD2 in the <i>trans</i>-Golgi network (TGN). This complex is required for transport of the incoming virus out of the TGN as it journeys to the nucleus. Our findings identify potential targets for therapeutic approaches.</p>\",\"PeriodicalId\":18315,\"journal\":{\"name\":\"mBio\",\"volume\":\" \",\"pages\":\"e0281124\"},\"PeriodicalIF\":4.7000,\"publicationDate\":\"2024-11-13\",\"publicationTypes\":\"Journal Article\",\"fieldsOfStudy\":null,\"isOpenAccess\":false,\"openAccessPdf\":\"https://www.ncbi.nlm.nih.gov/pmc/articles/PMC11559006/pdf/\",\"citationCount\":\"0\",\"resultStr\":null,\"platform\":\"Semanticscholar\",\"paperid\":null,\"PeriodicalName\":\"mBio\",\"FirstCategoryId\":\"99\",\"ListUrlMain\":\"https://doi.org/10.1128/mbio.02811-24\",\"RegionNum\":1,\"RegionCategory\":\"生物学\",\"ArticlePicture\":[],\"TitleCN\":null,\"AbstractTextCN\":null,\"PMCID\":null,\"EPubDate\":\"2024/10/21 0:00:00\",\"PubModel\":\"Epub\",\"JCR\":\"Q1\",\"JCRName\":\"MICROBIOLOGY\",\"Score\":null,\"Total\":0}","platform":"Semanticscholar","paperid":null,"PeriodicalName":"mBio","FirstCategoryId":"99","ListUrlMain":"https://doi.org/10.1128/mbio.02811-24","RegionNum":1,"RegionCategory":"生物学","ArticlePicture":[],"TitleCN":null,"AbstractTextCN":null,"PMCID":null,"EPubDate":"2024/10/21 0:00:00","PubModel":"Epub","JCR":"Q1","JCRName":"MICROBIOLOGY","Score":null,"Total":0}
引用次数: 0

摘要

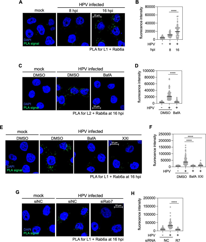
Rab GTP酶控制着细胞内的囊泡运输,包括人乳头瘤病毒(HPV)在细胞进入过程中的逆行运输,引导病毒从内质体进入跨高尔基体网络(TGN)、高尔基体,最终进入细胞核。目前已经发现了在 HPV 到达 TGN 之前起作用的 Rab 蛋白,但在进入细胞后期起作用的 Rab 蛋白仍未发现。在这里,我们报告了通过阻止 HPV 从 TGN 退出并阻碍进入的病毒在高尔基体内的转运,敲除 Rab6a 会损害 HPV 的进入。Rab6a通过促进HPV与TGN中的运动蛋白复合物Dynein和Dynein适配体BICD2的结合来支持HPV的转运。L2 在体外可直接与 GTP-Rab6a 结合,过量的 GTP-Rab6a 或 GDP-Rab6 都会抑制 HPV 的进入,这表明 GDP-Rab6 和 GTP-Rab6 之间的循环至关重要。值得注意的是,Rab6a 对感染细胞的 TGN 中 HPV-BICD2 和 HPV-dynein 的结合至关重要,但在内质体中则不然。我们的发现揭示了 HPV 感染分子基础的重要特征,包括发现 HPV 在进入过程中的不同时间使用不同的机制与动力蛋白结合,并确定了抑制 HPV 感染的治疗方法的潜在靶点:人类乳头瘤病毒(HPV)是一种小型、无包膜的 DNA 病毒,可导致约 5% 的人类癌症。与大多数其他 DNA 病毒一样,HPV 在病毒进入细胞核时会成功感染细胞。我们在此研究中发现,HPV 在病毒进入细胞时利用一种细胞酶 Rab6a 与动力蛋白分子马达结合,沿着微管进行运输。Rab6a 是 HPV L2 包膜蛋白、动力蛋白和动力蛋白适配器 BICD2 在跨高尔基网络(TGN)中形成复合物的必要条件。这种复合物是将进入的病毒从 TGN 运输到细胞核的必要条件。我们的研究发现了治疗方法的潜在靶点。
本文章由计算机程序翻译,如有差异,请以英文原文为准。

Rab6a enables BICD2/dynein-mediated trafficking of human papillomavirus from the <i>trans-</i>Golgi network during virus entry.

Rab6a enables BICD2/dynein-mediated trafficking of human papillomavirus from the <i>trans-</i>Golgi network during virus entry.

Rab6a enables BICD2/dynein-mediated trafficking of human papillomavirus from the <i>trans-</i>Golgi network during virus entry.

Rab6a enables BICD2/dynein-mediated trafficking of human papillomavirus from the trans-Golgi network during virus entry.

Rab GTPases control intracellular vesicular transport, including retrograde trafficking of human papillomavirus (HPV) during cell entry, guiding the virus from the endosome to the trans-Golgi network (TGN), the Golgi apparatus, and eventually the nucleus. Rab proteins have been identified that act prior to the arrival of HPV at the TGN, but Rab proteins operating in later stages of entry remain elusive. Here, we report that knockdown of Rab6a impairs HPV entry by preventing HPV exit from the TGN and impeding intra-Golgi transport of the incoming virus. Rab6a supports HPV trafficking by facilitating the association of HPV with dynein, a motor protein complex, and BICD2, a dynein adaptor, in the TGN. L2 can bind directly to GTP-Rab6a in vitro, and excess of either GTP-Rab6a or GDP-Rab6 inhibits HPV entry, suggesting that cycling between GDP-Rab6 and GTP-Rab6 is critical. Notably, Rab6a is crucial for HPV-BICD2 and HPV-dynein association in the TGN of infected cells but not in the endosome. Our findings reveal important features of the molecular basis of HPV infection, including the discovery that HPV uses different mechanisms to engage dynein at different times during entry, and identify potential targets for therapeutic approaches to inhibit HPV infection.

Importance: Human papillomaviruses (HPVs) are small, non-enveloped DNA viruses that cause approximately 5% of human cancer. Like most other DNA viruses, HPV traffics to the nucleus during virus entry to successfully infect cells. We show here that HPV utilizes a cellular enzyme, Rab6a, during virus entry to engage the dynein molecular motor for transport along microtubules. Rab6a is required for complex formation between the HPV L2 capsid protein, dynein, and the dynein adaptor BICD2 in the trans-Golgi network (TGN). This complex is required for transport of the incoming virus out of the TGN as it journeys to the nucleus. Our findings identify potential targets for therapeutic approaches.

求助全文
通过发布文献求助,成功后即可免费获取论文全文。 去求助
来源期刊
mBio
mBio MICROBIOLOGY-
CiteScore
10.50
自引率
3.10%
发文量
762
审稿时长
1 months
期刊介绍: mBio® is ASM''s first broad-scope, online-only, open access journal. mBio offers streamlined review and publication of the best research in microbiology and allied fields.
×
引用
GB/T 7714-2015
复制
MLA
复制
APA
复制
导出至
BibTeX EndNote RefMan NoteFirst NoteExpress
×
提示
您的信息不完整,为了账户安全,请先补充。
现在去补充
×
提示
您因"违规操作"
具体请查看互助需知
我知道了
×
提示
确定
请完成安全验证×
copy
已复制链接
快去分享给好友吧!
我知道了
右上角分享
点击右上角分享
0
联系我们:info@booksci.cn Book学术提供免费学术资源搜索服务,方便国内外学者检索中英文文献。致力于提供最便捷和优质的服务体验。 Copyright © 2023 布克学术 All rights reserved.
京ICP备2023020795号-1
ghs 京公网安备 11010802042870号
Book学术文献互助
Book学术文献互助群
群 号:604180095
Book学术官方微信