护理专业学生从临床环境中的学生工作中获得的生活体验:诠释现象学研究》。

Journal of caring sciences Pub Date : 2024-05-21 eCollection Date: 2024-07-01 DOI:10.34172/jcs.33241
Hamidreza Haririan, Hadi Hassankhani, Joanne E Porter
{"title":"护理专业学生从临床环境中的学生工作中获得的生活体验:诠释现象学研究》。","authors":"Hamidreza Haririan, Hadi Hassankhani, Joanne E Porter","doi":"10.34172/jcs.33241","DOIUrl":null,"url":null,"abstract":"<p><strong>Introduction: </strong>Undergraduate nursing students often work part-time or even full-time while studying at university completing their bachelor's degrees. The aim of this study is to explain the meaning of the lived experiences of nursing students working as students in clinical field.</p><p><strong>Methods: </strong>A phenomenological study was conducted at the nursing and midwifery school of Tabriz, Iran. Purposefully, 20 baccalaureate nursing students with experience working as student worker nurses were recruited. The sample size was determined according to data saturation. Semi-structured, face-to-face interviews were held with the participants over 3 months (April 2020 to June 2020), and Van Manen's hermeneutic phenomenological approach was used to analyze the data.</p><p><strong>Results: </strong>Five main themes extracted from the data analysis, including \"students' clinical competency\", \"nurse-student relationships\", \"shift work\", \"mislearning\", and \"chaotic wards\". A further 12 sub-themes extracted under the five main themes.</p><p><strong>Conclusion: </strong>The work of nursing students in clinical environments as student worker nurses is a two-dimensional phenomenon with advantages and disadvantages. The benefits are improving the nursing students' clinical and communication skills, increasing their self-confidence, learning and practicing discipline and nursing responsibilities, and the disadvantages are facing reality shock stress, and mislearning.</p>","PeriodicalId":516530,"journal":{"name":"Journal of caring sciences","volume":"13 2","pages":"138-145"},"PeriodicalIF":0.0000,"publicationDate":"2024-05-21","publicationTypes":"Journal Article","fieldsOfStudy":null,"isOpenAccess":false,"openAccessPdf":"https://www.ncbi.nlm.nih.gov/pmc/articles/PMC11417296/pdf/","citationCount":"0","resultStr":"{\"title\":\"The Lived Experience of Nursing Students from Student Work in Clinical Environments: A Hermeneutic Phenomenological Study.\",\"authors\":\"Hamidreza Haririan, Hadi Hassankhani, Joanne E Porter\",\"doi\":\"10.34172/jcs.33241\",\"DOIUrl\":null,\"url\":null,\"abstract\":\"<p><strong>Introduction: </strong>Undergraduate nursing students often work part-time or even full-time while studying at university completing their bachelor's degrees. The aim of this study is to explain the meaning of the lived experiences of nursing students working as students in clinical field.</p><p><strong>Methods: </strong>A phenomenological study was conducted at the nursing and midwifery school of Tabriz, Iran. Purposefully, 20 baccalaureate nursing students with experience working as student worker nurses were recruited. The sample size was determined according to data saturation. Semi-structured, face-to-face interviews were held with the participants over 3 months (April 2020 to June 2020), and Van Manen's hermeneutic phenomenological approach was used to analyze the data.</p><p><strong>Results: </strong>Five main themes extracted from the data analysis, including \\\"students' clinical competency\\\", \\\"nurse-student relationships\\\", \\\"shift work\\\", \\\"mislearning\\\", and \\\"chaotic wards\\\". A further 12 sub-themes extracted under the five main themes.</p><p><strong>Conclusion: </strong>The work of nursing students in clinical environments as student worker nurses is a two-dimensional phenomenon with advantages and disadvantages. The benefits are improving the nursing students' clinical and communication skills, increasing their self-confidence, learning and practicing discipline and nursing responsibilities, and the disadvantages are facing reality shock stress, and mislearning.</p>\",\"PeriodicalId\":516530,\"journal\":{\"name\":\"Journal of caring sciences\",\"volume\":\"13 2\",\"pages\":\"138-145\"},\"PeriodicalIF\":0.0000,\"publicationDate\":\"2024-05-21\",\"publicationTypes\":\"Journal Article\",\"fieldsOfStudy\":null,\"isOpenAccess\":false,\"openAccessPdf\":\"https://www.ncbi.nlm.nih.gov/pmc/articles/PMC11417296/pdf/\",\"citationCount\":\"0\",\"resultStr\":null,\"platform\":\"Semanticscholar\",\"paperid\":null,\"PeriodicalName\":\"Journal of caring sciences\",\"FirstCategoryId\":\"1085\",\"ListUrlMain\":\"https://doi.org/10.34172/jcs.33241\",\"RegionNum\":0,\"RegionCategory\":null,\"ArticlePicture\":[],\"TitleCN\":null,\"AbstractTextCN\":null,\"PMCID\":null,\"EPubDate\":\"2024/7/1 0:00:00\",\"PubModel\":\"eCollection\",\"JCR\":\"\",\"JCRName\":\"\",\"Score\":null,\"Total\":0}","platform":"Semanticscholar","paperid":null,"PeriodicalName":"Journal of caring sciences","FirstCategoryId":"1085","ListUrlMain":"https://doi.org/10.34172/jcs.33241","RegionNum":0,"RegionCategory":null,"ArticlePicture":[],"TitleCN":null,"AbstractTextCN":null,"PMCID":null,"EPubDate":"2024/7/1 0:00:00","PubModel":"eCollection","JCR":"","JCRName":"","Score":null,"Total":0}
引用次数: 0

摘要

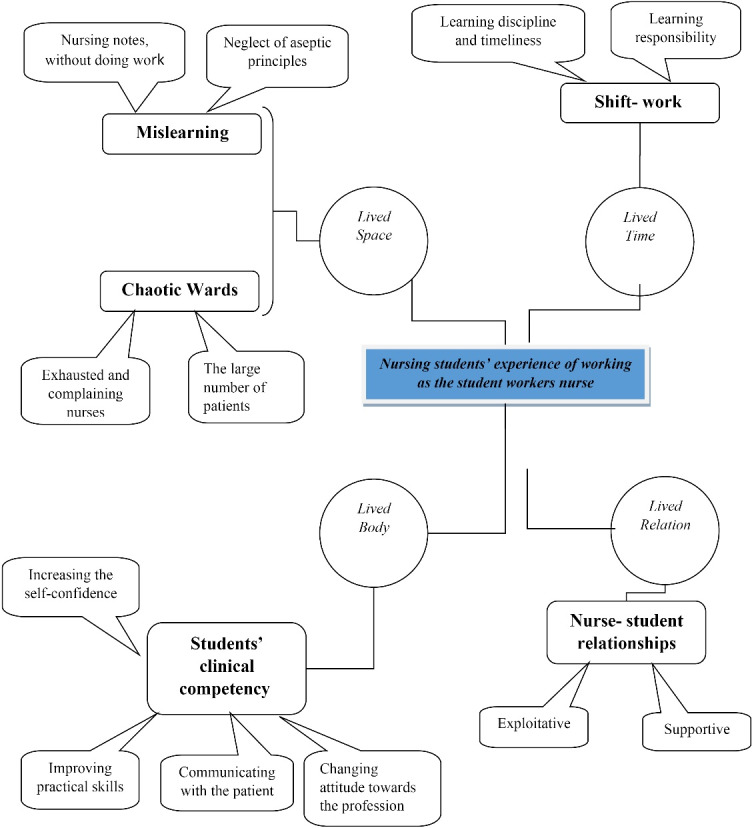
导言:护理专业的本科生在大学攻读学士学位期间经常会兼职甚至全职工作。本研究旨在解释护理专业学生在临床工作中的生活经历的意义:在伊朗大不里士的护理和助产学校开展了一项现象学研究。有目的性地招募了 20 名具有实习护士工作经验的护理专业本科学生。样本量根据数据饱和度确定。对参与者进行了为期 3 个月(2020 年 4 月至 2020 年 6 月)的半结构化面对面访谈,并采用范马南的诠释现象学方法对数据进行分析:从数据分析中提取了五大主题,包括 "学生的临床能力"、"护士与学生的关系"、"轮班工作"、"错误学习 "和 "混乱的病房"。在五大主题下又提取了 12 个次主题:护生在临床环境中作为实习护生的工作是一个有利有弊的两维现象。利在于提高护生的临床能力和沟通能力,增强自信心,学习和实践纪律和护理责任,弊在于面对现实冲击压力和学习误区。
本文章由计算机程序翻译,如有差异,请以英文原文为准。

The Lived Experience of Nursing Students from Student Work in Clinical Environments: A Hermeneutic Phenomenological Study.

The Lived Experience of Nursing Students from Student Work in Clinical Environments: A Hermeneutic Phenomenological Study.

Introduction: Undergraduate nursing students often work part-time or even full-time while studying at university completing their bachelor's degrees. The aim of this study is to explain the meaning of the lived experiences of nursing students working as students in clinical field.

Methods: A phenomenological study was conducted at the nursing and midwifery school of Tabriz, Iran. Purposefully, 20 baccalaureate nursing students with experience working as student worker nurses were recruited. The sample size was determined according to data saturation. Semi-structured, face-to-face interviews were held with the participants over 3 months (April 2020 to June 2020), and Van Manen's hermeneutic phenomenological approach was used to analyze the data.

Results: Five main themes extracted from the data analysis, including "students' clinical competency", "nurse-student relationships", "shift work", "mislearning", and "chaotic wards". A further 12 sub-themes extracted under the five main themes.

Conclusion: The work of nursing students in clinical environments as student worker nurses is a two-dimensional phenomenon with advantages and disadvantages. The benefits are improving the nursing students' clinical and communication skills, increasing their self-confidence, learning and practicing discipline and nursing responsibilities, and the disadvantages are facing reality shock stress, and mislearning.

求助全文
通过发布文献求助,成功后即可免费获取论文全文。 去求助
来源期刊
CiteScore
2.40
自引率
0.00%
发文量
0
×
引用
GB/T 7714-2015
复制
MLA
复制
APA
复制
导出至
BibTeX EndNote RefMan NoteFirst NoteExpress
×
提示
您的信息不完整,为了账户安全,请先补充。
现在去补充
×
提示
您因"违规操作"
具体请查看互助需知
我知道了
×
提示
确定
请完成安全验证×
copy
已复制链接
快去分享给好友吧!
我知道了
右上角分享
点击右上角分享
0
联系我们:info@booksci.cn Book学术提供免费学术资源搜索服务,方便国内外学者检索中英文文献。致力于提供最便捷和优质的服务体验。 Copyright © 2023 布克学术 All rights reserved.
京ICP备2023020795号-1
ghs 京公网安备 11010802042870号
Book学术文献互助
Book学术文献互助群
群 号:604180095
Book学术官方微信