利用可通用的真实世界眼科大数据:博迪亚眼科联盟合作研究模式的描述性分析。

IF 1.1
Ishaana Sood, Shalinder Sabherwal, Umang Mathur, Elesh Jain, Madhu Bhadauria, Deepshikha Agrawal, Ashi Khurana, Vikas Mittal, Avinash Mahindrakar, Vishal Govindahari, Sucheta Kulkarni, Ken K Nischal
{"title":"利用可通用的真实世界眼科大数据:博迪亚眼科联盟合作研究模式的描述性分析。","authors":"Ishaana Sood, Shalinder Sabherwal, Umang Mathur, Elesh Jain, Madhu Bhadauria, Deepshikha Agrawal, Ashi Khurana, Vikas Mittal, Avinash Mahindrakar, Vishal Govindahari, Sucheta Kulkarni, Ken K Nischal","doi":"10.2196/53370","DOIUrl":null,"url":null,"abstract":"<p><strong>Background: </strong>Eye care organizations and professionals worldwide are increasingly focusing on bridging the gap between population health and medical practice. Recent advances in genomics and anthropology have revealed that most Indian groups trace their ancestry to a blend of 2 genetically distinct populations: Ancestral North Indians, who share genetic affinities with Central Asians, Middle Easterners, Caucasians, and Europeans; and Ancestral South Indians, genetically distinct from groups outside the Indian subcontinent. Studies conducted among North Indian populations can therefore offer insights that are potentially applicable to these diverse global populations, underscoring significant implications for global health.</p><p><strong>Objective: </strong>The Bodhya Eye Consortium is a collaboration among 8 high-volume nonprofit eyecare organizations from across North India. The consortium aims to harness real-world data consistently and with assured quality for collaborative research. This paper outlines the formation of the consortium as a proposed model for controlled collaborative research among the leading eyecare organizations of North India.</p><p><strong>Methods: </strong>We detail the creation and effective implementation of a consortium following a structured road map that included planning and assessment, establishing an exploratory task force, defining specialty areas, setting objectives and priorities, and conducting a SWOT (strengths, weaknesses, opportunities, and threats) analysis. Central to this process was a comprehensive data audit aimed at standardizing data collection across all participating organizations.</p><p><strong>Results: </strong>The consortium currently comprises 9 organizations, each represented in the governance structure by the Governing Council. Scientific standards for published research are established and overseen by the Scientific Committee, while the Conflict Resolution Committee manages any unresolved disputes. The consortium's working groups, organized by various eyecare specialties, collaborate on research projects through virtual interactions. A foundational step in this process was the organizationwide data audit, which revealed that most organizations complied with accurate and standardized data collection practices. Organizations with deficiencies in data completeness developed action plans to address them. Subsequently, the consortium adopted data collection proformas, contributing to the publication of high-quality manuscripts characterized by low dropout rates.</p><p><strong>Conclusions: </strong>The collaborative research conducted by the Bodhya Eye Consortium-a group of high-volume eyecare organizations primarily from North India-offers a unique opportunity to contribute to scientific knowledge across various domains of eyecare. By leveraging the established heterogeneity of anthropological and genomic origins within the population, the findings can be generalizable, to some extent, to European, Middle Eastern, and European American populations. This access to potentially invaluable, generalizable data has significant global health implications and opens possibilities for broader collaboration. The model outlined in this descriptive paper can serve as a blueprint for other health care organizations looking to develop similar collaborations for research and knowledge sharing.</p>","PeriodicalId":74345,"journal":{"name":"Online journal of public health informatics","volume":"16 ","pages":"e53370"},"PeriodicalIF":1.1000,"publicationDate":"2024-09-30","publicationTypes":"Journal Article","fieldsOfStudy":null,"isOpenAccess":false,"openAccessPdf":"https://www.ncbi.nlm.nih.gov/pmc/articles/PMC11474137/pdf/","citationCount":"0","resultStr":"{\"title\":\"Harnessing Generalizable Real-World Ophthalmic Big Data: Descriptive Analysis of the Bodhya Eye Consortium Model for Collaborative Research.\",\"authors\":\"Ishaana Sood, Shalinder Sabherwal, Umang Mathur, Elesh Jain, Madhu Bhadauria, Deepshikha Agrawal, Ashi Khurana, Vikas Mittal, Avinash Mahindrakar, Vishal Govindahari, Sucheta Kulkarni, Ken K Nischal\",\"doi\":\"10.2196/53370\",\"DOIUrl\":null,\"url\":null,\"abstract\":\"<p><strong>Background: </strong>Eye care organizations and professionals worldwide are increasingly focusing on bridging the gap between population health and medical practice. Recent advances in genomics and anthropology have revealed that most Indian groups trace their ancestry to a blend of 2 genetically distinct populations: Ancestral North Indians, who share genetic affinities with Central Asians, Middle Easterners, Caucasians, and Europeans; and Ancestral South Indians, genetically distinct from groups outside the Indian subcontinent. Studies conducted among North Indian populations can therefore offer insights that are potentially applicable to these diverse global populations, underscoring significant implications for global health.</p><p><strong>Objective: </strong>The Bodhya Eye Consortium is a collaboration among 8 high-volume nonprofit eyecare organizations from across North India. The consortium aims to harness real-world data consistently and with assured quality for collaborative research. This paper outlines the formation of the consortium as a proposed model for controlled collaborative research among the leading eyecare organizations of North India.</p><p><strong>Methods: </strong>We detail the creation and effective implementation of a consortium following a structured road map that included planning and assessment, establishing an exploratory task force, defining specialty areas, setting objectives and priorities, and conducting a SWOT (strengths, weaknesses, opportunities, and threats) analysis. Central to this process was a comprehensive data audit aimed at standardizing data collection across all participating organizations.</p><p><strong>Results: </strong>The consortium currently comprises 9 organizations, each represented in the governance structure by the Governing Council. Scientific standards for published research are established and overseen by the Scientific Committee, while the Conflict Resolution Committee manages any unresolved disputes. The consortium's working groups, organized by various eyecare specialties, collaborate on research projects through virtual interactions. A foundational step in this process was the organizationwide data audit, which revealed that most organizations complied with accurate and standardized data collection practices. Organizations with deficiencies in data completeness developed action plans to address them. Subsequently, the consortium adopted data collection proformas, contributing to the publication of high-quality manuscripts characterized by low dropout rates.</p><p><strong>Conclusions: </strong>The collaborative research conducted by the Bodhya Eye Consortium-a group of high-volume eyecare organizations primarily from North India-offers a unique opportunity to contribute to scientific knowledge across various domains of eyecare. By leveraging the established heterogeneity of anthropological and genomic origins within the population, the findings can be generalizable, to some extent, to European, Middle Eastern, and European American populations. This access to potentially invaluable, generalizable data has significant global health implications and opens possibilities for broader collaboration. The model outlined in this descriptive paper can serve as a blueprint for other health care organizations looking to develop similar collaborations for research and knowledge sharing.</p>\",\"PeriodicalId\":74345,\"journal\":{\"name\":\"Online journal of public health informatics\",\"volume\":\"16 \",\"pages\":\"e53370\"},\"PeriodicalIF\":1.1000,\"publicationDate\":\"2024-09-30\",\"publicationTypes\":\"Journal Article\",\"fieldsOfStudy\":null,\"isOpenAccess\":false,\"openAccessPdf\":\"https://www.ncbi.nlm.nih.gov/pmc/articles/PMC11474137/pdf/\",\"citationCount\":\"0\",\"resultStr\":null,\"platform\":\"Semanticscholar\",\"paperid\":null,\"PeriodicalName\":\"Online journal of public health informatics\",\"FirstCategoryId\":\"1085\",\"ListUrlMain\":\"https://doi.org/10.2196/53370\",\"RegionNum\":0,\"RegionCategory\":null,\"ArticlePicture\":[],\"TitleCN\":null,\"AbstractTextCN\":null,\"PMCID\":null,\"EPubDate\":\"\",\"PubModel\":\"\",\"JCR\":\"\",\"JCRName\":\"\",\"Score\":null,\"Total\":0}","platform":"Semanticscholar","paperid":null,"PeriodicalName":"Online journal of public health informatics","FirstCategoryId":"1085","ListUrlMain":"https://doi.org/10.2196/53370","RegionNum":0,"RegionCategory":null,"ArticlePicture":[],"TitleCN":null,"AbstractTextCN":null,"PMCID":null,"EPubDate":"","PubModel":"","JCR":"","JCRName":"","Score":null,"Total":0}
引用次数: 0

摘要

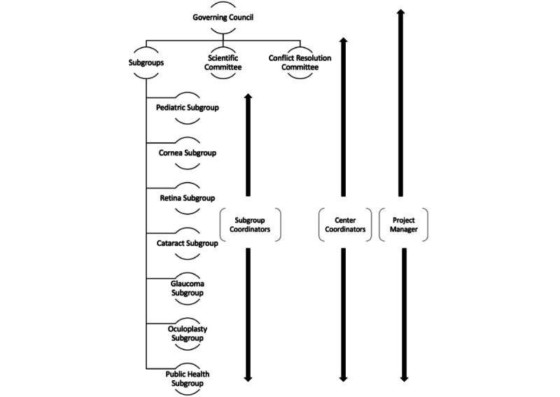
背景:全世界的眼科医疗机构和专业人士越来越重视缩小人口健康与医疗实践之间的差距。基因组学和人类学的最新进展表明,大多数印度群体的祖先是由两个不同基因的人群融合而成的:祖先是北印度人,他们与中亚人、中东人、高加索人和欧洲人有着共同的基因亲缘关系;祖先是南印度人,他们的基因与印度次大陆以外的群体截然不同。因此,在北印度人群中进行的研究可以为这些不同的全球人群提供潜在的适用见解,从而强调对全球健康的重要影响:Bodhya 眼科联盟是由来自北印度的 8 家高容量非营利性眼科医疗机构组成的一个合作组织。该联盟旨在持续利用真实世界的数据,并确保数据质量,以开展合作研究。本文概述了该联盟的成立过程,并将其作为北印度主要眼科医疗机构之间开展受控合作研究的建议模式:我们详细介绍了联合体的创建和有效实施过程,该过程遵循结构化路线图,包括规划和评估、建立探索性工作组、确定专业领域、设定目标和优先事项,以及进行 SWOT(优势、劣势、机会和威胁)分析。这一过程的核心是进行一次全面的数据审计,目的是使所有参与组织的数据收集标准化:结果:该联盟目前由 9 个组织组成,每个组织在管理结构中都由理事会代表。科学委员会负责制定和监督发表研究成果的科学标准,而冲突解决委员会则负责处理任何尚未解决的争议。联盟的工作组按不同的眼科护理专业划分,通过虚拟互动合作开展研究项目。全组织数据审计是这一过程的基础步骤,审计结果表明,大多数组织都遵守了准确和标准化的数据收集做法。在数据完整性方面存在缺陷的组织制定了行动计划来解决这些问题。随后,联合体采用了数据收集格式,从而发表了以低辍稿率为特点的高质量手稿:博迪亚眼科联盟是由主要来自印度北部的高流量眼科医疗机构组成的一个团体,该联盟开展的合作研究为我们提供了一个独特的机会,可以为眼科医疗各个领域的科学知识做出贡献。通过利用人群中已确立的人类学和基因组起源的异质性,研究结果在一定程度上可以推广到欧洲、中东和欧美人群。这种获取潜在的宝贵、可推广数据的方式对全球健康具有重大影响,并为更广泛的合作提供了可能性。这篇描述性论文中概述的模式可以作为其他医疗保健机构的蓝图,帮助它们开展类似的研究和知识共享合作。
本文章由计算机程序翻译,如有差异,请以英文原文为准。

Harnessing Generalizable Real-World Ophthalmic Big Data: Descriptive Analysis of the Bodhya Eye Consortium Model for Collaborative Research.

Harnessing Generalizable Real-World Ophthalmic Big Data: Descriptive Analysis of the Bodhya Eye Consortium Model for Collaborative Research.

Background: Eye care organizations and professionals worldwide are increasingly focusing on bridging the gap between population health and medical practice. Recent advances in genomics and anthropology have revealed that most Indian groups trace their ancestry to a blend of 2 genetically distinct populations: Ancestral North Indians, who share genetic affinities with Central Asians, Middle Easterners, Caucasians, and Europeans; and Ancestral South Indians, genetically distinct from groups outside the Indian subcontinent. Studies conducted among North Indian populations can therefore offer insights that are potentially applicable to these diverse global populations, underscoring significant implications for global health.

Objective: The Bodhya Eye Consortium is a collaboration among 8 high-volume nonprofit eyecare organizations from across North India. The consortium aims to harness real-world data consistently and with assured quality for collaborative research. This paper outlines the formation of the consortium as a proposed model for controlled collaborative research among the leading eyecare organizations of North India.

Methods: We detail the creation and effective implementation of a consortium following a structured road map that included planning and assessment, establishing an exploratory task force, defining specialty areas, setting objectives and priorities, and conducting a SWOT (strengths, weaknesses, opportunities, and threats) analysis. Central to this process was a comprehensive data audit aimed at standardizing data collection across all participating organizations.

Results: The consortium currently comprises 9 organizations, each represented in the governance structure by the Governing Council. Scientific standards for published research are established and overseen by the Scientific Committee, while the Conflict Resolution Committee manages any unresolved disputes. The consortium's working groups, organized by various eyecare specialties, collaborate on research projects through virtual interactions. A foundational step in this process was the organizationwide data audit, which revealed that most organizations complied with accurate and standardized data collection practices. Organizations with deficiencies in data completeness developed action plans to address them. Subsequently, the consortium adopted data collection proformas, contributing to the publication of high-quality manuscripts characterized by low dropout rates.

Conclusions: The collaborative research conducted by the Bodhya Eye Consortium-a group of high-volume eyecare organizations primarily from North India-offers a unique opportunity to contribute to scientific knowledge across various domains of eyecare. By leveraging the established heterogeneity of anthropological and genomic origins within the population, the findings can be generalizable, to some extent, to European, Middle Eastern, and European American populations. This access to potentially invaluable, generalizable data has significant global health implications and opens possibilities for broader collaboration. The model outlined in this descriptive paper can serve as a blueprint for other health care organizations looking to develop similar collaborations for research and knowledge sharing.

求助全文
通过发布文献求助,成功后即可免费获取论文全文。 去求助
来源期刊
自引率
0.00%
发文量
0
审稿时长
10 weeks
×
引用
GB/T 7714-2015
复制
MLA
复制
APA
复制
导出至
BibTeX EndNote RefMan NoteFirst NoteExpress
×
提示
您的信息不完整,为了账户安全,请先补充。
现在去补充
×
提示
您因"违规操作"
具体请查看互助需知
我知道了
×
提示
确定
请完成安全验证×
copy
已复制链接
快去分享给好友吧!
我知道了
右上角分享
点击右上角分享
0
联系我们:info@booksci.cn Book学术提供免费学术资源搜索服务,方便国内外学者检索中英文文献。致力于提供最便捷和优质的服务体验。 Copyright © 2023 布克学术 All rights reserved.
京ICP备2023020795号-1
ghs 京公网安备 11010802042870号
Book学术文献互助
Book学术文献互助群
群 号:604180095
Book学术官方微信