VSV 感染和 LPS 处理会改变小鼠的血清胆汁酸谱、胆汁酸生物合成和胆汁酸受体。

IF 3.8 2区 生物学 Q2 MICROBIOLOGY
Microbiology spectrum Pub Date : 2024-11-05 Epub Date: 2024-09-17 DOI:10.1128/spectrum.00836-24
Yamei Li, Yan Luo, Chao Wang, Lei Xu, Xinhua Dai, Yunfei An, Lin He, Dongmei Zeng, Yangjuan Bai, Hua Zhang
{"title":"VSV 感染和 LPS 处理会改变小鼠的血清胆汁酸谱、胆汁酸生物合成和胆汁酸受体。","authors":"Yamei Li, Yan Luo, Chao Wang, Lei Xu, Xinhua Dai, Yunfei An, Lin He, Dongmei Zeng, Yangjuan Bai, Hua Zhang","doi":"10.1128/spectrum.00836-24","DOIUrl":null,"url":null,"abstract":"<p><p>Pathogen infections remain a significant public health problem worldwide. Accumulating evidence regarding the crosstalk between bile acid (BA) metabolism and immune response reveals that BA metabolism regulates host immunity and microbial pathogenesis, making it an attractive target for disease prevention and infection control. However, the effect of infection on circulating BA profiles, the biosynthesis-related enzymes, and their receptors remains to be depicted. Here, we investigated the effect of viral (vesicular stomatitis virus, VSV) and bacterial (lipopolysaccharide, LPS) infections on BA metabolism and signaling. Infection models were successfully established by intraperitoneally injecting VSV and LPS, respectively. VSV and LPS injection significantly changed the circulating BA profiles, with highly increased levels of taurine-conjugated BAs and significant decreases in unconjugated BAs. Consistent with the decreased levels of circulating cholic acid (CA) and chenodeoxycholic acid (CDCA), the expression of BA biosynthesis-related rate-limiting enzymes (<i>Cyp7a1</i>, <i>Cyp27a1</i>, <i>Cyp8b1,</i> and <i>Hsd3b7</i>) were significantly reduced. Furthermore, hepatic and pulmonary BA receptors (BARs) expression varied in different infection models. LPS treatment had an extensive impact on tested hepatic and pulmonary BARs, resulting in the upregulation of TGR5, S1PR2, and VDR, while VSV infection only promoted VDR expression. Our study provides insights into the involvement of BA metabolism in the pathophysiology of infection, which may provide potential clues for targeting BA metabolism and BAR signaling to boost innate immunity and control infection.</p><p><strong>Importance: </strong>This study focuses on the crosstalk between bile acid (BA) metabolism and immune response in VSV infection and LPS treatment models and depicts the effect of infection on circulating BA profiles, the biosynthesis-related enzymes, and their receptors. These findings provide insights into the effect of infection on BA metabolism and signaling, adding a more comprehensive understanding to the relationship between infection, BA metabolism and immune responses.</p>","PeriodicalId":18670,"journal":{"name":"Microbiology spectrum","volume":" ","pages":"e0083624"},"PeriodicalIF":3.8000,"publicationDate":"2024-11-05","publicationTypes":"Journal Article","fieldsOfStudy":null,"isOpenAccess":false,"openAccessPdf":"https://www.ncbi.nlm.nih.gov/pmc/articles/PMC11537081/pdf/","citationCount":"0","resultStr":"{\"title\":\"VSV infection and LPS treatment alter serum bile acid profiles, bile acid biosynthesis, and bile acid receptors in mice.\",\"authors\":\"Yamei Li, Yan Luo, Chao Wang, Lei Xu, Xinhua Dai, Yunfei An, Lin He, Dongmei Zeng, Yangjuan Bai, Hua Zhang\",\"doi\":\"10.1128/spectrum.00836-24\",\"DOIUrl\":null,\"url\":null,\"abstract\":\"<p><p>Pathogen infections remain a significant public health problem worldwide. Accumulating evidence regarding the crosstalk between bile acid (BA) metabolism and immune response reveals that BA metabolism regulates host immunity and microbial pathogenesis, making it an attractive target for disease prevention and infection control. However, the effect of infection on circulating BA profiles, the biosynthesis-related enzymes, and their receptors remains to be depicted. Here, we investigated the effect of viral (vesicular stomatitis virus, VSV) and bacterial (lipopolysaccharide, LPS) infections on BA metabolism and signaling. Infection models were successfully established by intraperitoneally injecting VSV and LPS, respectively. VSV and LPS injection significantly changed the circulating BA profiles, with highly increased levels of taurine-conjugated BAs and significant decreases in unconjugated BAs. Consistent with the decreased levels of circulating cholic acid (CA) and chenodeoxycholic acid (CDCA), the expression of BA biosynthesis-related rate-limiting enzymes (<i>Cyp7a1</i>, <i>Cyp27a1</i>, <i>Cyp8b1,</i> and <i>Hsd3b7</i>) were significantly reduced. Furthermore, hepatic and pulmonary BA receptors (BARs) expression varied in different infection models. LPS treatment had an extensive impact on tested hepatic and pulmonary BARs, resulting in the upregulation of TGR5, S1PR2, and VDR, while VSV infection only promoted VDR expression. Our study provides insights into the involvement of BA metabolism in the pathophysiology of infection, which may provide potential clues for targeting BA metabolism and BAR signaling to boost innate immunity and control infection.</p><p><strong>Importance: </strong>This study focuses on the crosstalk between bile acid (BA) metabolism and immune response in VSV infection and LPS treatment models and depicts the effect of infection on circulating BA profiles, the biosynthesis-related enzymes, and their receptors. These findings provide insights into the effect of infection on BA metabolism and signaling, adding a more comprehensive understanding to the relationship between infection, BA metabolism and immune responses.</p>\",\"PeriodicalId\":18670,\"journal\":{\"name\":\"Microbiology spectrum\",\"volume\":\" \",\"pages\":\"e0083624\"},\"PeriodicalIF\":3.8000,\"publicationDate\":\"2024-11-05\",\"publicationTypes\":\"Journal Article\",\"fieldsOfStudy\":null,\"isOpenAccess\":false,\"openAccessPdf\":\"https://www.ncbi.nlm.nih.gov/pmc/articles/PMC11537081/pdf/\",\"citationCount\":\"0\",\"resultStr\":null,\"platform\":\"Semanticscholar\",\"paperid\":null,\"PeriodicalName\":\"Microbiology spectrum\",\"FirstCategoryId\":\"99\",\"ListUrlMain\":\"https://doi.org/10.1128/spectrum.00836-24\",\"RegionNum\":2,\"RegionCategory\":\"生物学\",\"ArticlePicture\":[],\"TitleCN\":null,\"AbstractTextCN\":null,\"PMCID\":null,\"EPubDate\":\"2024/9/17 0:00:00\",\"PubModel\":\"Epub\",\"JCR\":\"Q2\",\"JCRName\":\"MICROBIOLOGY\",\"Score\":null,\"Total\":0}","platform":"Semanticscholar","paperid":null,"PeriodicalName":"Microbiology spectrum","FirstCategoryId":"99","ListUrlMain":"https://doi.org/10.1128/spectrum.00836-24","RegionNum":2,"RegionCategory":"生物学","ArticlePicture":[],"TitleCN":null,"AbstractTextCN":null,"PMCID":null,"EPubDate":"2024/9/17 0:00:00","PubModel":"Epub","JCR":"Q2","JCRName":"MICROBIOLOGY","Score":null,"Total":0}
引用次数: 0

摘要

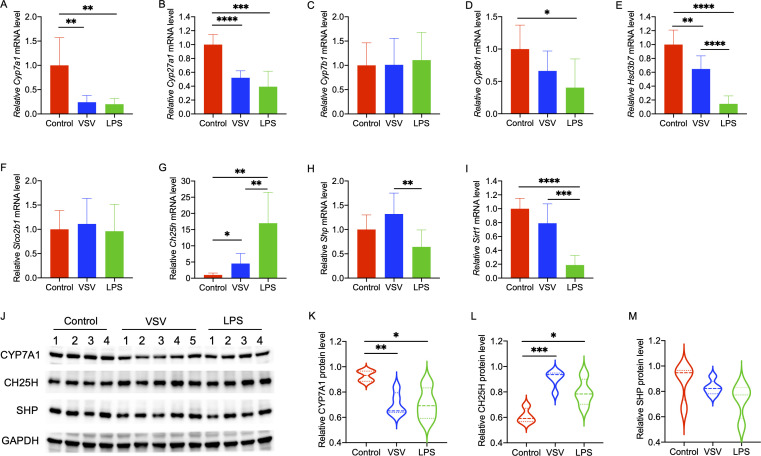
病原体感染仍然是全球重大的公共卫生问题。有关胆汁酸(BA)代谢和免疫反应之间相互影响的证据不断积累,揭示了胆汁酸代谢调节宿主免疫和微生物致病机理,使其成为疾病预防和感染控制的一个有吸引力的靶点。然而,感染对循环 BA 图谱、生物合成相关酶及其受体的影响仍有待研究。在这里,我们研究了病毒(水泡性口炎病毒,VSV)和细菌(脂多糖,LPS)感染对 BA 代谢和信号转导的影响。分别通过腹腔注射 VSV 和 LPS 成功建立了感染模型。注射 VSV 和 LPS 后,循环中 BA 的分布发生了显著变化,牛磺酸结合型 BA 的水平大幅上升,而非结合型 BA 则显著下降。与循环胆酸(CA)和去氧胆酸(CDCA)水平下降相一致的是,与 BA 生物合成相关的限速酶(Cyp7a1、Cyp27a1、Cyp8b1 和 Hsd3b7)的表达也明显降低。此外,肝和肺 BA 受体(BARs)的表达在不同的感染模型中也有所不同。LPS 处理对测试的肝和肺 BA 受体有广泛影响,导致 TGR5、S1PR2 和 VDR 上调,而 VSV 感染只促进 VDR 的表达。我们的研究深入揭示了BA代谢参与感染的病理生理学过程,这可能为靶向BA代谢和BAR信号转导以提高先天免疫力和控制感染提供了潜在的线索:本研究重点研究了VSV感染和LPS治疗模型中胆汁酸(BA)代谢与免疫应答之间的相互关系,并描述了感染对循环胆汁酸谱、生物合成相关酶及其受体的影响。这些发现深入揭示了感染对胆汁酸代谢和信号转导的影响,从而更全面地了解了感染、胆汁酸代谢和免疫反应之间的关系。
本文章由计算机程序翻译,如有差异,请以英文原文为准。

VSV infection and LPS treatment alter serum bile acid profiles, bile acid biosynthesis, and bile acid receptors in mice.

VSV infection and LPS treatment alter serum bile acid profiles, bile acid biosynthesis, and bile acid receptors in mice.

VSV infection and LPS treatment alter serum bile acid profiles, bile acid biosynthesis, and bile acid receptors in mice.

VSV infection and LPS treatment alter serum bile acid profiles, bile acid biosynthesis, and bile acid receptors in mice.

Pathogen infections remain a significant public health problem worldwide. Accumulating evidence regarding the crosstalk between bile acid (BA) metabolism and immune response reveals that BA metabolism regulates host immunity and microbial pathogenesis, making it an attractive target for disease prevention and infection control. However, the effect of infection on circulating BA profiles, the biosynthesis-related enzymes, and their receptors remains to be depicted. Here, we investigated the effect of viral (vesicular stomatitis virus, VSV) and bacterial (lipopolysaccharide, LPS) infections on BA metabolism and signaling. Infection models were successfully established by intraperitoneally injecting VSV and LPS, respectively. VSV and LPS injection significantly changed the circulating BA profiles, with highly increased levels of taurine-conjugated BAs and significant decreases in unconjugated BAs. Consistent with the decreased levels of circulating cholic acid (CA) and chenodeoxycholic acid (CDCA), the expression of BA biosynthesis-related rate-limiting enzymes (Cyp7a1, Cyp27a1, Cyp8b1, and Hsd3b7) were significantly reduced. Furthermore, hepatic and pulmonary BA receptors (BARs) expression varied in different infection models. LPS treatment had an extensive impact on tested hepatic and pulmonary BARs, resulting in the upregulation of TGR5, S1PR2, and VDR, while VSV infection only promoted VDR expression. Our study provides insights into the involvement of BA metabolism in the pathophysiology of infection, which may provide potential clues for targeting BA metabolism and BAR signaling to boost innate immunity and control infection.

Importance: This study focuses on the crosstalk between bile acid (BA) metabolism and immune response in VSV infection and LPS treatment models and depicts the effect of infection on circulating BA profiles, the biosynthesis-related enzymes, and their receptors. These findings provide insights into the effect of infection on BA metabolism and signaling, adding a more comprehensive understanding to the relationship between infection, BA metabolism and immune responses.

求助全文
通过发布文献求助,成功后即可免费获取论文全文。 去求助
来源期刊
Microbiology spectrum
Microbiology spectrum Biochemistry, Genetics and Molecular Biology-Genetics
CiteScore
3.20
自引率
5.40%
发文量
1800
期刊介绍: Microbiology Spectrum publishes commissioned review articles on topics in microbiology representing ten content areas: Archaea; Food Microbiology; Bacterial Genetics, Cell Biology, and Physiology; Clinical Microbiology; Environmental Microbiology and Ecology; Eukaryotic Microbes; Genomics, Computational, and Synthetic Microbiology; Immunology; Pathogenesis; and Virology. Reviews are interrelated, with each review linking to other related content. A large board of Microbiology Spectrum editors aids in the development of topics for potential reviews and in the identification of an editor, or editors, who shepherd each collection.
×
引用
GB/T 7714-2015
复制
MLA
复制
APA
复制
导出至
BibTeX EndNote RefMan NoteFirst NoteExpress
×
提示
您的信息不完整,为了账户安全,请先补充。
现在去补充
×
提示
您因"违规操作"
具体请查看互助需知
我知道了
×
提示
确定
请完成安全验证×
copy
已复制链接
快去分享给好友吧!
我知道了
右上角分享
点击右上角分享
0
联系我们:info@booksci.cn Book学术提供免费学术资源搜索服务,方便国内外学者检索中英文文献。致力于提供最便捷和优质的服务体验。 Copyright © 2023 布克学术 All rights reserved.
京ICP备2023020795号-1
ghs 京公网安备 11010802042870号
Book学术文献互助
Book学术文献互助群
群 号:604180095
Book学术官方微信