PAF1/HIF1α轴重构了糖代谢,助长了胰腺癌的侵袭性。

IF 5.3 3区 医学 Q1 CELL BIOLOGY
Ayoola O Ogunleye, Neelanjana Gayen, Sanchita Rauth, Saravanakumar Marimuthu, Rama Krishna Nimmakayala, Zahraa W Alsafwani, Jesse L Cox, Surinder K Batra, Moorthy P Ponnusamy
{"title":"PAF1/HIF1α轴重构了糖代谢,助长了胰腺癌的侵袭性。","authors":"Ayoola O Ogunleye, Neelanjana Gayen, Sanchita Rauth, Saravanakumar Marimuthu, Rama Krishna Nimmakayala, Zahraa W Alsafwani, Jesse L Cox, Surinder K Batra, Moorthy P Ponnusamy","doi":"10.1186/s40170-024-00354-2","DOIUrl":null,"url":null,"abstract":"<p><strong>Background: </strong>PAF1/PD2 deregulation contributes to tumorigenesis, drug resistance, and cancer stem cell maintenance in Pancreatic Cancer (PC). Recent studies demonstrate that metabolic reprogramming plays a role in PC progression, but the mechanism is poorly understood. Here, we focused on examining the role of PAF1/PD2 in the metabolic rewiring of PC.</p><p><strong>Methods: </strong>Cell lines were transfected with shRNAs to knockdown PAF1/PD2. Metabolic genes regulated by PAF1/PD2 were identified by qPCR/western blot, and metabolic assays were performed. Immunoprecipitations/ChIP were performed to identify PAF1/PD2 protein partners and confirm PAF1/HIF1α sub-complex binding to LDHA.</p><p><strong>Results: </strong>PAF1 and LDHA showed progressively increased expression in human pancreatic tumor sections. Aerobic glycolysis genes were downregulated in PAF1-depleted PC cells. Metabolic assays indicated a decreased lactate production and glucose uptake in knockdown cells. Furthermore, PAF1/PD2 depletion showed a reduced glycolytic rate and increased oxidative phosphorylation by ECAR and OCR analysis. Interestingly, we identified that HIF1α interacts and co-localizes with PAF1, specifically in PC cells. We also observed that the PAF1/PD2-HIF1α complex binds to the LDHA promoter to regulate its expression, reprogramming the metabolism to utilize the aerobic glycolysis pathway preferentially.</p><p><strong>Conclusion: </strong>Overall, the results indicate that PAF1/PD2 rewires PC metabolism by interacting with HIF1α to regulate the expression of LDHA.</p>","PeriodicalId":9418,"journal":{"name":"Cancer & Metabolism","volume":"12 1","pages":"26"},"PeriodicalIF":5.3000,"publicationDate":"2024-09-06","publicationTypes":"Journal Article","fieldsOfStudy":null,"isOpenAccess":false,"openAccessPdf":"https://www.ncbi.nlm.nih.gov/pmc/articles/PMC11380429/pdf/","citationCount":"0","resultStr":"{\"title\":\"PAF1/HIF1α axis rewires the glycolytic metabolism to fuel aggressiveness of pancreatic cancer.\",\"authors\":\"Ayoola O Ogunleye, Neelanjana Gayen, Sanchita Rauth, Saravanakumar Marimuthu, Rama Krishna Nimmakayala, Zahraa W Alsafwani, Jesse L Cox, Surinder K Batra, Moorthy P Ponnusamy\",\"doi\":\"10.1186/s40170-024-00354-2\",\"DOIUrl\":null,\"url\":null,\"abstract\":\"<p><strong>Background: </strong>PAF1/PD2 deregulation contributes to tumorigenesis, drug resistance, and cancer stem cell maintenance in Pancreatic Cancer (PC). Recent studies demonstrate that metabolic reprogramming plays a role in PC progression, but the mechanism is poorly understood. Here, we focused on examining the role of PAF1/PD2 in the metabolic rewiring of PC.</p><p><strong>Methods: </strong>Cell lines were transfected with shRNAs to knockdown PAF1/PD2. Metabolic genes regulated by PAF1/PD2 were identified by qPCR/western blot, and metabolic assays were performed. Immunoprecipitations/ChIP were performed to identify PAF1/PD2 protein partners and confirm PAF1/HIF1α sub-complex binding to LDHA.</p><p><strong>Results: </strong>PAF1 and LDHA showed progressively increased expression in human pancreatic tumor sections. Aerobic glycolysis genes were downregulated in PAF1-depleted PC cells. Metabolic assays indicated a decreased lactate production and glucose uptake in knockdown cells. Furthermore, PAF1/PD2 depletion showed a reduced glycolytic rate and increased oxidative phosphorylation by ECAR and OCR analysis. Interestingly, we identified that HIF1α interacts and co-localizes with PAF1, specifically in PC cells. We also observed that the PAF1/PD2-HIF1α complex binds to the LDHA promoter to regulate its expression, reprogramming the metabolism to utilize the aerobic glycolysis pathway preferentially.</p><p><strong>Conclusion: </strong>Overall, the results indicate that PAF1/PD2 rewires PC metabolism by interacting with HIF1α to regulate the expression of LDHA.</p>\",\"PeriodicalId\":9418,\"journal\":{\"name\":\"Cancer & Metabolism\",\"volume\":\"12 1\",\"pages\":\"26\"},\"PeriodicalIF\":5.3000,\"publicationDate\":\"2024-09-06\",\"publicationTypes\":\"Journal Article\",\"fieldsOfStudy\":null,\"isOpenAccess\":false,\"openAccessPdf\":\"https://www.ncbi.nlm.nih.gov/pmc/articles/PMC11380429/pdf/\",\"citationCount\":\"0\",\"resultStr\":null,\"platform\":\"Semanticscholar\",\"paperid\":null,\"PeriodicalName\":\"Cancer & Metabolism\",\"FirstCategoryId\":\"3\",\"ListUrlMain\":\"https://doi.org/10.1186/s40170-024-00354-2\",\"RegionNum\":3,\"RegionCategory\":\"医学\",\"ArticlePicture\":[],\"TitleCN\":null,\"AbstractTextCN\":null,\"PMCID\":null,\"EPubDate\":\"\",\"PubModel\":\"\",\"JCR\":\"Q1\",\"JCRName\":\"CELL BIOLOGY\",\"Score\":null,\"Total\":0}","platform":"Semanticscholar","paperid":null,"PeriodicalName":"Cancer & Metabolism","FirstCategoryId":"3","ListUrlMain":"https://doi.org/10.1186/s40170-024-00354-2","RegionNum":3,"RegionCategory":"医学","ArticlePicture":[],"TitleCN":null,"AbstractTextCN":null,"PMCID":null,"EPubDate":"","PubModel":"","JCR":"Q1","JCRName":"CELL BIOLOGY","Score":null,"Total":0}
引用次数: 0

摘要

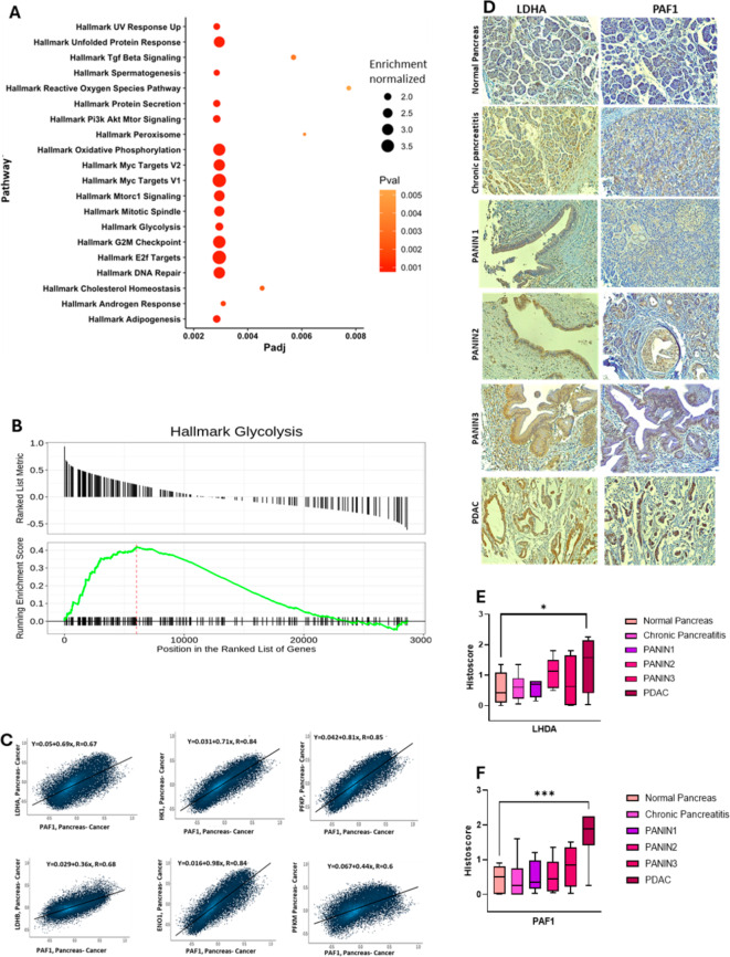
背景:PAF1/PD2失调导致了胰腺癌(PC)的肿瘤发生、耐药性和癌症干细胞的维持。最近的研究表明,代谢重编程在胰腺癌的进展中起着一定的作用,但对其机制还不甚了解。在此,我们重点研究了 PAF1/PD2 在 PC 代谢重构中的作用:方法:用 shRNA 转染细胞系以敲除 PAF1/PD2。方法:用 shRNAs 转染细胞株以敲除 PAF1/PD2,通过 qPCR/western 印迹鉴定受 PAF1/PD2 调控的代谢基因,并进行代谢测定。通过免疫沉淀/ChIP鉴定PAF1/PD2蛋白伴侣并确认PAF1/HIF1α亚复合物与LDHA的结合:结果:PAF1和LDHA在人胰腺肿瘤切片中的表达逐渐增加。在 PAF1 缺失的 PC 细胞中,有氧糖酵解基因下调。代谢测定显示,基因敲除细胞的乳酸生成和葡萄糖摄取均有所减少。此外,通过 ECAR 和 OCR 分析,PAF1/PD2 缺失显示糖酵解率降低,氧化磷酸化增加。有趣的是,我们发现 HIF1α 与 PAF1 相互作用并共定位,特别是在 PC 细胞中。我们还观察到,PAF1/PD2-HIF1α复合物与LDHA启动子结合,调控其表达,使新陈代谢重编程,优先利用有氧糖酵解途径:总之,研究结果表明,PAF1/PD2 通过与 HIF1α 相互作用来调节 LDHA 的表达,从而重塑了 PC 的新陈代谢。
本文章由计算机程序翻译,如有差异,请以英文原文为准。

PAF1/HIF1α axis rewires the glycolytic metabolism to fuel aggressiveness of pancreatic cancer.

PAF1/HIF1α axis rewires the glycolytic metabolism to fuel aggressiveness of pancreatic cancer.

PAF1/HIF1α axis rewires the glycolytic metabolism to fuel aggressiveness of pancreatic cancer.

PAF1/HIF1α axis rewires the glycolytic metabolism to fuel aggressiveness of pancreatic cancer.

Background: PAF1/PD2 deregulation contributes to tumorigenesis, drug resistance, and cancer stem cell maintenance in Pancreatic Cancer (PC). Recent studies demonstrate that metabolic reprogramming plays a role in PC progression, but the mechanism is poorly understood. Here, we focused on examining the role of PAF1/PD2 in the metabolic rewiring of PC.

Methods: Cell lines were transfected with shRNAs to knockdown PAF1/PD2. Metabolic genes regulated by PAF1/PD2 were identified by qPCR/western blot, and metabolic assays were performed. Immunoprecipitations/ChIP were performed to identify PAF1/PD2 protein partners and confirm PAF1/HIF1α sub-complex binding to LDHA.

Results: PAF1 and LDHA showed progressively increased expression in human pancreatic tumor sections. Aerobic glycolysis genes were downregulated in PAF1-depleted PC cells. Metabolic assays indicated a decreased lactate production and glucose uptake in knockdown cells. Furthermore, PAF1/PD2 depletion showed a reduced glycolytic rate and increased oxidative phosphorylation by ECAR and OCR analysis. Interestingly, we identified that HIF1α interacts and co-localizes with PAF1, specifically in PC cells. We also observed that the PAF1/PD2-HIF1α complex binds to the LDHA promoter to regulate its expression, reprogramming the metabolism to utilize the aerobic glycolysis pathway preferentially.

Conclusion: Overall, the results indicate that PAF1/PD2 rewires PC metabolism by interacting with HIF1α to regulate the expression of LDHA.

求助全文
通过发布文献求助,成功后即可免费获取论文全文。 去求助
来源期刊
自引率
1.70%
发文量
17
审稿时长
14 weeks
期刊介绍: Cancer & Metabolism welcomes studies on all aspects of the relationship between cancer and metabolism, including: -Molecular biology and genetics of cancer metabolism -Whole-body metabolism, including diabetes and obesity, in relation to cancer -Metabolomics in relation to cancer; -Metabolism-based imaging -Preclinical and clinical studies of metabolism-related cancer therapies.
×
引用
GB/T 7714-2015
复制
MLA
复制
APA
复制
导出至
BibTeX EndNote RefMan NoteFirst NoteExpress
×
提示
您的信息不完整,为了账户安全,请先补充。
现在去补充
×
提示
您因"违规操作"
具体请查看互助需知
我知道了
×
提示
确定
请完成安全验证×
copy
已复制链接
快去分享给好友吧!
我知道了
右上角分享
点击右上角分享
0
联系我们:info@booksci.cn Book学术提供免费学术资源搜索服务,方便国内外学者检索中英文文献。致力于提供最便捷和优质的服务体验。 Copyright © 2023 布克学术 All rights reserved.
京ICP备2023020795号-1
ghs 京公网安备 11010802042870号
Book学术文献互助
Book学术文献互助群
群 号:604180095
Book学术官方微信