空间转录组学并不需要建立零膨胀模型。

IF 12.3 1区 生物学 Q1 Agricultural and Biological Sciences
Peiyao Zhao, Jiaqiang Zhu, Ying Ma, Xiang Zhou
{"title":"空间转录组学并不需要建立零膨胀模型。","authors":"Peiyao Zhao, Jiaqiang Zhu, Ying Ma, Xiang Zhou","doi":"10.1186/s13059-022-02684-0","DOIUrl":null,"url":null,"abstract":"<p><strong>Background: </strong>Spatial transcriptomics are a set of new technologies that profile gene expression on tissues with spatial localization information. With technological advances, recent spatial transcriptomics data are often in the form of sparse counts with an excessive amount of zero values.</p><p><strong>Results: </strong>We perform a comprehensive analysis on 20 spatial transcriptomics datasets collected from 11 distinct technologies to characterize the distributional properties of the expression count data and understand the statistical nature of the zero values. Across datasets, we show that a substantial fraction of genes displays overdispersion and/or zero inflation that cannot be accounted for by a Poisson model, with genes displaying overdispersion substantially overlapped with genes displaying zero inflation. In addition, we find that either the Poisson or the negative binomial model is sufficient for modeling the majority of genes across most spatial transcriptomics technologies. We further show major sources of overdispersion and zero inflation in spatial transcriptomics including gene expression heterogeneity across tissue locations and spatial distribution of cell types. In particular, when we focus on a relatively homogeneous set of tissue locations or control for cell type compositions, the number of detected overdispersed and/or zero-inflated genes is substantially reduced, and a simple Poisson model is often sufficient to fit the gene expression data there.</p><p><strong>Conclusions: </strong>Our study provides the first comprehensive evidence that excessive zeros in spatial transcriptomics are not due to zero inflation, supporting the use of count models without a zero inflation component for modeling spatial transcriptomics.</p>","PeriodicalId":48922,"journal":{"name":"Genome Biology","volume":"23 1","pages":"118"},"PeriodicalIF":12.3000,"publicationDate":"2022-05-18","publicationTypes":"Journal Article","fieldsOfStudy":null,"isOpenAccess":false,"openAccessPdf":"https://www.ncbi.nlm.nih.gov/pmc/articles/PMC9116027/pdf/","citationCount":"0","resultStr":"{\"title\":\"Modeling zero inflation is not necessary for spatial transcriptomics.\",\"authors\":\"Peiyao Zhao, Jiaqiang Zhu, Ying Ma, Xiang Zhou\",\"doi\":\"10.1186/s13059-022-02684-0\",\"DOIUrl\":null,\"url\":null,\"abstract\":\"<p><strong>Background: </strong>Spatial transcriptomics are a set of new technologies that profile gene expression on tissues with spatial localization information. With technological advances, recent spatial transcriptomics data are often in the form of sparse counts with an excessive amount of zero values.</p><p><strong>Results: </strong>We perform a comprehensive analysis on 20 spatial transcriptomics datasets collected from 11 distinct technologies to characterize the distributional properties of the expression count data and understand the statistical nature of the zero values. Across datasets, we show that a substantial fraction of genes displays overdispersion and/or zero inflation that cannot be accounted for by a Poisson model, with genes displaying overdispersion substantially overlapped with genes displaying zero inflation. In addition, we find that either the Poisson or the negative binomial model is sufficient for modeling the majority of genes across most spatial transcriptomics technologies. We further show major sources of overdispersion and zero inflation in spatial transcriptomics including gene expression heterogeneity across tissue locations and spatial distribution of cell types. In particular, when we focus on a relatively homogeneous set of tissue locations or control for cell type compositions, the number of detected overdispersed and/or zero-inflated genes is substantially reduced, and a simple Poisson model is often sufficient to fit the gene expression data there.</p><p><strong>Conclusions: </strong>Our study provides the first comprehensive evidence that excessive zeros in spatial transcriptomics are not due to zero inflation, supporting the use of count models without a zero inflation component for modeling spatial transcriptomics.</p>\",\"PeriodicalId\":48922,\"journal\":{\"name\":\"Genome Biology\",\"volume\":\"23 1\",\"pages\":\"118\"},\"PeriodicalIF\":12.3000,\"publicationDate\":\"2022-05-18\",\"publicationTypes\":\"Journal Article\",\"fieldsOfStudy\":null,\"isOpenAccess\":false,\"openAccessPdf\":\"https://www.ncbi.nlm.nih.gov/pmc/articles/PMC9116027/pdf/\",\"citationCount\":\"0\",\"resultStr\":null,\"platform\":\"Semanticscholar\",\"paperid\":null,\"PeriodicalName\":\"Genome Biology\",\"FirstCategoryId\":\"99\",\"ListUrlMain\":\"https://doi.org/10.1186/s13059-022-02684-0\",\"RegionNum\":1,\"RegionCategory\":\"生物学\",\"ArticlePicture\":[],\"TitleCN\":null,\"AbstractTextCN\":null,\"PMCID\":null,\"EPubDate\":\"\",\"PubModel\":\"\",\"JCR\":\"Q1\",\"JCRName\":\"Agricultural and Biological Sciences\",\"Score\":null,\"Total\":0}","platform":"Semanticscholar","paperid":null,"PeriodicalName":"Genome Biology","FirstCategoryId":"99","ListUrlMain":"https://doi.org/10.1186/s13059-022-02684-0","RegionNum":1,"RegionCategory":"生物学","ArticlePicture":[],"TitleCN":null,"AbstractTextCN":null,"PMCID":null,"EPubDate":"","PubModel":"","JCR":"Q1","JCRName":"Agricultural and Biological Sciences","Score":null,"Total":0}
引用次数: 0

摘要

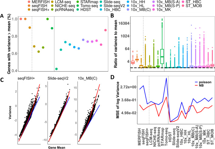
背景:空间转录组学是一套利用空间定位信息分析组织中基因表达的新技术。随着技术的进步,最近的空间转录组学数据往往以稀疏计数的形式出现,其中存在过多的零值:我们对从 11 种不同技术中收集的 20 个空间转录组学数据集进行了全面分析,以确定表达计数数据的分布特性,并了解零值的统计性质。在所有数据集中,我们发现有相当一部分基因表现出波松模型无法解释的过度分散和/或零膨胀,表现出过度分散的基因与表现出零膨胀的基因基本重叠。此外,我们还发现泊松模型或负二项模型足以为大多数空间转录组学技术中的大部分基因建模。我们进一步展示了空间转录组学中过度分散和零膨胀的主要来源,包括不同组织位置的基因表达异质性和细胞类型的空间分布。特别是,当我们关注一组相对同质的组织位置或控制细胞类型组成时,检测到的过度分散和/或零膨胀基因的数量就会大大减少,而一个简单的泊松模型往往就足以拟合那里的基因表达数据:我们的研究首次提供了全面的证据,证明空间转录组学中过多的零不是由于零膨胀造成的,从而支持使用不包含零膨胀成分的计数模型来建立空间转录组学模型。
本文章由计算机程序翻译,如有差异,请以英文原文为准。

Modeling zero inflation is not necessary for spatial transcriptomics.

Modeling zero inflation is not necessary for spatial transcriptomics.

Modeling zero inflation is not necessary for spatial transcriptomics.

Modeling zero inflation is not necessary for spatial transcriptomics.

Background: Spatial transcriptomics are a set of new technologies that profile gene expression on tissues with spatial localization information. With technological advances, recent spatial transcriptomics data are often in the form of sparse counts with an excessive amount of zero values.

Results: We perform a comprehensive analysis on 20 spatial transcriptomics datasets collected from 11 distinct technologies to characterize the distributional properties of the expression count data and understand the statistical nature of the zero values. Across datasets, we show that a substantial fraction of genes displays overdispersion and/or zero inflation that cannot be accounted for by a Poisson model, with genes displaying overdispersion substantially overlapped with genes displaying zero inflation. In addition, we find that either the Poisson or the negative binomial model is sufficient for modeling the majority of genes across most spatial transcriptomics technologies. We further show major sources of overdispersion and zero inflation in spatial transcriptomics including gene expression heterogeneity across tissue locations and spatial distribution of cell types. In particular, when we focus on a relatively homogeneous set of tissue locations or control for cell type compositions, the number of detected overdispersed and/or zero-inflated genes is substantially reduced, and a simple Poisson model is often sufficient to fit the gene expression data there.

Conclusions: Our study provides the first comprehensive evidence that excessive zeros in spatial transcriptomics are not due to zero inflation, supporting the use of count models without a zero inflation component for modeling spatial transcriptomics.

求助全文
通过发布文献求助,成功后即可免费获取论文全文。 去求助
来源期刊
Genome Biology
Genome Biology BIOTECHNOLOGY & APPLIED MICROBIOLOGY-GENETICS & HEREDITY
CiteScore
25.50
自引率
3.30%
发文量
0
审稿时长
14 weeks
期刊介绍: Genome Biology is a leading research journal that focuses on the study of biology and biomedicine from a genomic and post-genomic standpoint. The journal consistently publishes outstanding research across various areas within these fields. With an impressive impact factor of 12.3 (2022), Genome Biology has earned its place as the 3rd highest-ranked research journal in the Genetics and Heredity category, according to Thomson Reuters. Additionally, it is ranked 2nd among research journals in the Biotechnology and Applied Microbiology category. It is important to note that Genome Biology is the top-ranking open access journal in this category. In summary, Genome Biology sets a high standard for scientific publications in the field, showcasing cutting-edge research and earning recognition among its peers.
×
引用
GB/T 7714-2015
复制
MLA
复制
APA
复制
导出至
BibTeX EndNote RefMan NoteFirst NoteExpress
×
提示
您的信息不完整,为了账户安全,请先补充。
现在去补充
×
提示
您因"违规操作"
具体请查看互助需知
我知道了
×
提示
确定
请完成安全验证×
copy
已复制链接
快去分享给好友吧!
我知道了
右上角分享
点击右上角分享
0
联系我们:info@booksci.cn Book学术提供免费学术资源搜索服务,方便国内外学者检索中英文文献。致力于提供最便捷和优质的服务体验。 Copyright © 2023 布克学术 All rights reserved.
京ICP备2023020795号-1
ghs 京公网安备 11010802042870号
Book学术文献互助
Book学术文献互助群
群 号:604180095
Book学术官方微信