通过多组学分析,PRCP 是治疗颅内动脉瘤破裂的有望药物靶点。

IF 4.9 1区 医学
Jinghao Wu, Yunyun Mei, XinYu Li, Wen-Kai Yu, Zi Han Zhou, Yinghao Yang, Pengpeng Niu, Yunchao Wang, Chang-He Shi, Hanghang Zhu, Wenjun He, Yuan Gao, Yuming Xu, Yusheng Li
{"title":"通过多组学分析,PRCP 是治疗颅内动脉瘤破裂的有望药物靶点。","authors":"Jinghao Wu, Yunyun Mei, XinYu Li, Wen-Kai Yu, Zi Han Zhou, Yinghao Yang, Pengpeng Niu, Yunchao Wang, Chang-He Shi, Hanghang Zhu, Wenjun He, Yuan Gao, Yuming Xu, Yusheng Li","doi":"10.1136/svn-2023-003076","DOIUrl":null,"url":null,"abstract":"<p><strong>Background: </strong>Cerebral aneurysms are life-threatening cerebrovascular disorders. Currently, there are no effective treatments for preventing disease progression. Mendelian randomisation (MR) is widely used to repurify licensed drugs and identify new therapeutic targets. Therefore, this study aims to investigate effective drug targets for preventing the formation and rupture of cerebral aneurysms and analyse their potential mechanisms.</p><p><strong>Methods: </strong>We performed a comprehensive study integrating two-sample MR analysis, colocalisation analysis and summary data-based Mendelian randomisation (SMR) to assess the causal effects of blood and brain druggable cis-expression quantitative trait loci (cis-eQTLs) on intracranial aneurysm (IA), unruptured intracranial aneurysm (UIA) and subarachnoid haemorrhage of IA rupture (SAH). Druggable genes were obtained from the study by Chris Finan <i>et al</i>, cis-eQTLs from the eQTLGen and PsychENCODE consortia. Results were validated using proteomic and transcriptomic data. Single-gene functional analyses probed potential mechanisms, culminating in the construction of a drug-gene regulation network.</p><p><strong>Results: </strong>Through the MR analysis, we identified four potential drug targets in the blood, including prolylcarboxypeptidase (PRCP), proteasome 20S subunit alpha 4 (PSMA4), LTBP4 and GPR160 for SAH. Furthermore, two potential drug targets (PSMA4 and SLC22A4) were identified for IA and one potential drug target (KL) for UIA after accounting for multiple testing (P(inverse-variance weighted)<8.28e-6). Strong evidence of colocalisation and SMR analysis confirmed the relevance of PSMA4 and PRCP in outcomes. Elevated PRCP circulating proteins correlated with a lower SAH risk. PRCP gene expression was significantly downregulated in the disease cohort.</p><p><strong>Conclusions: </strong>This study supports that elevated PRCP gene expression in blood is causally associated with the decreased risk of IA rupture. Conversely, increased PSMA4 expression in the blood is causally related to an increased risk of IA rupture and formation.</p>","PeriodicalId":48733,"journal":{"name":"Journal of Investigative Medicine","volume":" ","pages":""},"PeriodicalIF":4.9000,"publicationDate":"2025-04-29","publicationTypes":"Journal Article","fieldsOfStudy":null,"isOpenAccess":false,"openAccessPdf":"https://www.ncbi.nlm.nih.gov/pmc/articles/PMC12107461/pdf/","citationCount":"0","resultStr":"{\"title\":\"PRCP is a promising drug target for intracranial aneurysm rupture supported via multi-omics analysis.\",\"authors\":\"Jinghao Wu, Yunyun Mei, XinYu Li, Wen-Kai Yu, Zi Han Zhou, Yinghao Yang, Pengpeng Niu, Yunchao Wang, Chang-He Shi, Hanghang Zhu, Wenjun He, Yuan Gao, Yuming Xu, Yusheng Li\",\"doi\":\"10.1136/svn-2023-003076\",\"DOIUrl\":null,\"url\":null,\"abstract\":\"<p><strong>Background: </strong>Cerebral aneurysms are life-threatening cerebrovascular disorders. Currently, there are no effective treatments for preventing disease progression. Mendelian randomisation (MR) is widely used to repurify licensed drugs and identify new therapeutic targets. Therefore, this study aims to investigate effective drug targets for preventing the formation and rupture of cerebral aneurysms and analyse their potential mechanisms.</p><p><strong>Methods: </strong>We performed a comprehensive study integrating two-sample MR analysis, colocalisation analysis and summary data-based Mendelian randomisation (SMR) to assess the causal effects of blood and brain druggable cis-expression quantitative trait loci (cis-eQTLs) on intracranial aneurysm (IA), unruptured intracranial aneurysm (UIA) and subarachnoid haemorrhage of IA rupture (SAH). Druggable genes were obtained from the study by Chris Finan <i>et al</i>, cis-eQTLs from the eQTLGen and PsychENCODE consortia. Results were validated using proteomic and transcriptomic data. Single-gene functional analyses probed potential mechanisms, culminating in the construction of a drug-gene regulation network.</p><p><strong>Results: </strong>Through the MR analysis, we identified four potential drug targets in the blood, including prolylcarboxypeptidase (PRCP), proteasome 20S subunit alpha 4 (PSMA4), LTBP4 and GPR160 for SAH. Furthermore, two potential drug targets (PSMA4 and SLC22A4) were identified for IA and one potential drug target (KL) for UIA after accounting for multiple testing (P(inverse-variance weighted)<8.28e-6). Strong evidence of colocalisation and SMR analysis confirmed the relevance of PSMA4 and PRCP in outcomes. Elevated PRCP circulating proteins correlated with a lower SAH risk. PRCP gene expression was significantly downregulated in the disease cohort.</p><p><strong>Conclusions: </strong>This study supports that elevated PRCP gene expression in blood is causally associated with the decreased risk of IA rupture. Conversely, increased PSMA4 expression in the blood is causally related to an increased risk of IA rupture and formation.</p>\",\"PeriodicalId\":48733,\"journal\":{\"name\":\"Journal of Investigative Medicine\",\"volume\":\" \",\"pages\":\"\"},\"PeriodicalIF\":4.9000,\"publicationDate\":\"2025-04-29\",\"publicationTypes\":\"Journal Article\",\"fieldsOfStudy\":null,\"isOpenAccess\":false,\"openAccessPdf\":\"https://www.ncbi.nlm.nih.gov/pmc/articles/PMC12107461/pdf/\",\"citationCount\":\"0\",\"resultStr\":null,\"platform\":\"Semanticscholar\",\"paperid\":null,\"PeriodicalName\":\"Journal of Investigative Medicine\",\"FirstCategoryId\":\"3\",\"ListUrlMain\":\"https://doi.org/10.1136/svn-2023-003076\",\"RegionNum\":1,\"RegionCategory\":\"医学\",\"ArticlePicture\":[],\"TitleCN\":null,\"AbstractTextCN\":null,\"PMCID\":null,\"EPubDate\":\"\",\"PubModel\":\"\",\"JCR\":\"\",\"JCRName\":\"\",\"Score\":null,\"Total\":0}","platform":"Semanticscholar","paperid":null,"PeriodicalName":"Journal of Investigative Medicine","FirstCategoryId":"3","ListUrlMain":"https://doi.org/10.1136/svn-2023-003076","RegionNum":1,"RegionCategory":"医学","ArticlePicture":[],"TitleCN":null,"AbstractTextCN":null,"PMCID":null,"EPubDate":"","PubModel":"","JCR":"","JCRName":"","Score":null,"Total":0}
引用次数: 0

摘要

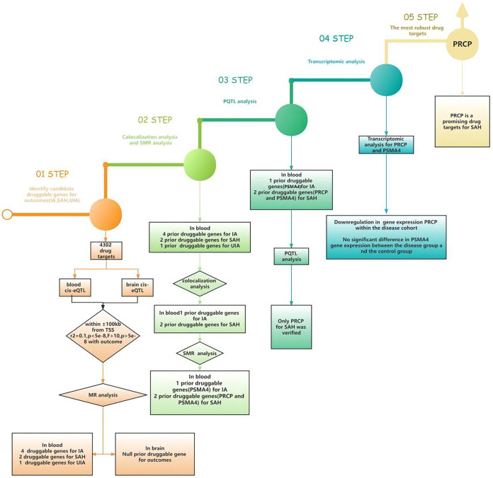
背景:脑动脉瘤是一种危及生命的脑血管疾病。目前,还没有有效的治疗方法来预防疾病进展。孟德尔随机化(MR)被广泛用于再纯化已获许可的药物和确定新的治疗靶点。因此,本研究旨在研究预防脑动脉瘤形成和破裂的有效药物靶点,并分析其潜在机制:我们进行了一项综合研究,整合了双样本磁共振分析、共定位分析和基于汇总数据的孟德尔随机化(SMR),以评估血液和大脑中可药用顺式表达定量性状位点(cis-eQTLs)对颅内动脉瘤(IA)、未破裂颅内动脉瘤(UIA)和颅内动脉瘤破裂蛛网膜下腔出血(SAH)的因果效应。可药用基因来自 Chris Finan 等人的研究,顺式-eQTLs 来自 eQTLGen 和 PsychENCODE 联盟。利用蛋白质组和转录组数据对结果进行了验证。单基因功能分析探究了潜在的机制,最终构建了药物基因调控网络:通过磁共振分析,我们发现了血液中的四个潜在药物靶点,包括前羧肽酶(Prolylcarboxypeptidase,PRCP)、蛋白酶体20S亚基α4(PSMA4)、LTBP4和GPR160。此外,在考虑多重检测(P(逆方差加权))后,IA 发现了两个潜在的药物靶点(PSMA4 和 SLC22A4),UIA 发现了一个潜在的药物靶点(KL):本研究证实,血液中 PRCP 基因表达的升高与 IA 破裂风险的降低存在因果关系。相反,血液中 PSMA4 表达的增加与 IA 破裂和形成风险的增加存在因果关系。
本文章由计算机程序翻译,如有差异,请以英文原文为准。

PRCP is a promising drug target for intracranial aneurysm rupture supported via multi-omics analysis.

PRCP is a promising drug target for intracranial aneurysm rupture supported via multi-omics analysis.

PRCP is a promising drug target for intracranial aneurysm rupture supported via multi-omics analysis.

PRCP is a promising drug target for intracranial aneurysm rupture supported via multi-omics analysis.

Background: Cerebral aneurysms are life-threatening cerebrovascular disorders. Currently, there are no effective treatments for preventing disease progression. Mendelian randomisation (MR) is widely used to repurify licensed drugs and identify new therapeutic targets. Therefore, this study aims to investigate effective drug targets for preventing the formation and rupture of cerebral aneurysms and analyse their potential mechanisms.

Methods: We performed a comprehensive study integrating two-sample MR analysis, colocalisation analysis and summary data-based Mendelian randomisation (SMR) to assess the causal effects of blood and brain druggable cis-expression quantitative trait loci (cis-eQTLs) on intracranial aneurysm (IA), unruptured intracranial aneurysm (UIA) and subarachnoid haemorrhage of IA rupture (SAH). Druggable genes were obtained from the study by Chris Finan et al, cis-eQTLs from the eQTLGen and PsychENCODE consortia. Results were validated using proteomic and transcriptomic data. Single-gene functional analyses probed potential mechanisms, culminating in the construction of a drug-gene regulation network.

Results: Through the MR analysis, we identified four potential drug targets in the blood, including prolylcarboxypeptidase (PRCP), proteasome 20S subunit alpha 4 (PSMA4), LTBP4 and GPR160 for SAH. Furthermore, two potential drug targets (PSMA4 and SLC22A4) were identified for IA and one potential drug target (KL) for UIA after accounting for multiple testing (P(inverse-variance weighted)<8.28e-6). Strong evidence of colocalisation and SMR analysis confirmed the relevance of PSMA4 and PRCP in outcomes. Elevated PRCP circulating proteins correlated with a lower SAH risk. PRCP gene expression was significantly downregulated in the disease cohort.

Conclusions: This study supports that elevated PRCP gene expression in blood is causally associated with the decreased risk of IA rupture. Conversely, increased PSMA4 expression in the blood is causally related to an increased risk of IA rupture and formation.

求助全文
通过发布文献求助,成功后即可免费获取论文全文。 去求助
来源期刊
Journal of Investigative Medicine
Journal of Investigative Medicine MEDICINE, GENERAL & INTERNALMEDICINE, RESE-MEDICINE, RESEARCH & EXPERIMENTAL
自引率
0.00%
发文量
111
期刊介绍: Journal of Investigative Medicine (JIM) is the official publication of the American Federation for Medical Research. The journal is peer-reviewed and publishes high-quality original articles and reviews in the areas of basic, clinical, and translational medical research. JIM publishes on all topics and specialty areas that are critical to the conduct of the entire spectrum of biomedical research: from the translation of clinical observations at the bedside, to basic and animal research to clinical research and the implementation of innovative medical care.
×
引用
GB/T 7714-2015
复制
MLA
复制
APA
复制
导出至
BibTeX EndNote RefMan NoteFirst NoteExpress
×
提示
您的信息不完整,为了账户安全,请先补充。
现在去补充
×
提示
您因"违规操作"
具体请查看互助需知
我知道了
×
提示
确定
请完成安全验证×
copy
已复制链接
快去分享给好友吧!
我知道了
右上角分享
点击右上角分享
0
联系我们:info@booksci.cn Book学术提供免费学术资源搜索服务,方便国内外学者检索中英文文献。致力于提供最便捷和优质的服务体验。 Copyright © 2023 布克学术 All rights reserved.
京ICP备2023020795号-1
ghs 京公网安备 11010802042870号
Book学术文献互助
Book学术文献互助群
群 号:604180095
Book学术官方微信