子宫内膜基质血清素平衡失调导致磷脂酰胆碱代谢异常,从而影响反复种植失败患者的蜕膜形成。

IF 11.1 Q1 OBSTETRICS & GYNECOLOGY
Human reproduction open Pub Date : 2024-06-20 eCollection Date: 2024-01-01 DOI:10.1093/hropen/hoae042
Jiao Tian, Zhe Zhang, Jie Mei, Na Kong, Yuan Yan, Xiaoyue Shen, Jidong Zhou, Yang Zhang, Nannan Kang, Xin Zhen, Lijun Ding, Guijun Yan, Haixiang Sun, Xiaoqiang Sheng
{"title":"子宫内膜基质血清素平衡失调导致磷脂酰胆碱代谢异常,从而影响反复种植失败患者的蜕膜形成。","authors":"Jiao Tian, Zhe Zhang, Jie Mei, Na Kong, Yuan Yan, Xiaoyue Shen, Jidong Zhou, Yang Zhang, Nannan Kang, Xin Zhen, Lijun Ding, Guijun Yan, Haixiang Sun, Xiaoqiang Sheng","doi":"10.1093/hropen/hoae042","DOIUrl":null,"url":null,"abstract":"<p><strong>Study question: </strong>Does abnormal serotonin homeostasis contribute to impaired endometrial decidualization in patients with recurrent implantation failure (RIF)?</p><p><strong>Summary answer: </strong>Abnormal serotonin homeostasis in patients with RIF, which is accompanied by decreased monoamine oxidase (MAO) expression, affects the decidualization of endometrial stromal cells and leads to embryo implantation failure.</p><p><strong>What is known already: </strong>Previous studies have indicated that the expression of MAO, which metabolizes serotonin, is reduced in the endometrium of patients with RIF, and serotonin can induce disruption of implantation in rats. However, whether abnormal serotonin homeostasis leads to impaired decidualization in patients with RIF and, if so, the mechanism involved, remains unclear.</p><p><strong>Study design size duration: </strong>Endometrial samples from 25 patients with RIF and 25 fertile patients were used to investigate the expression levels of monoamine oxidase A (MAOA), monoamine oxidase B (MAOB), and serotonin. We isolated human endometrial stromal cells to investigate the role of MAOA, MAOB, and serotonin in inducing decidualization <i>in vitro</i> and further explored the underlying mechanism using RNA-sequencing (RNA-seq) and liquid chromatography-mass spectrometry (LC/MS) analyses.</p><p><strong>Participants/materials setting methods: </strong>The levels of serotonin in the endometrium of patients with RIF were detected by ELISA and immunohistofluorescence, and the key genes involved in abnormal serotonin metabolism were analyzed via combination with single-cell sequencing data. The effects of MAOA or MAOB on the decidualization of stromal cells were investigated using an <i>in vitro</i> human endometrial stromal cell-induced decidualization model and a mouse artificially induced decidualization model. The potential mechanisms by which MAOA and MAOB regulate decidualization were explored by RNA-seq and LC/MS analysis.</p><p><strong>Main results and the role of chance: </strong>We found that women with RIF have abnormal serotonin metabolism in the endometrium and attenuated MAO in endometrial stromal cells. Endometrial decidualization was accompanied by increased MAO <i>in vivo</i> and <i>in vitro</i>. However attenuated MAO caused an increased local serotonin content in the endometrium, impairing stromal cell decidualization. RNA-seq and LC/MS analyses showed that abnormal lipid metabolism, especially phosphatidylcholine metabolism, was involved in the defective decidualization caused by MAO deficiency. Furthermore, decidualization defects were rescued by phosphatidylcholine supplementation.</p><p><strong>Large scale data: </strong>RNA-seq information and raw data can be found at NCBI Bioproject number PRJNA892255.</p><p><strong>Limitations reasons for caution: </strong>This study revealed that impaired serotonin metabolic homeostasis and abnormally reduced MAO expression were among the reasons for RIF. However, the source and other potential functions of serotonin in the endometrium remain to be further explored.</p><p><strong>Wider implications of the findings: </strong>This study provides new insights into the mechanisms of serotonin homeostasis in human endometrial decidualization and new biomarkers or targets for the treatment of patients with RIF.</p><p><strong>Study funding/competing interests: </strong>X. Sheng is supported by grants from the National Natural Science Foundation of China (82001629), the Wenzhou Basic Public Welfare Research Project (Y20240030), the Youth Program of Natural Science Foundation of Jiangsu Province (BK20200116), and Jiangsu Province Postdoctoral Research Funding (2021K277B). H.S. is supported by grants from the National Natural Science Foundation of China (82030040). G.Y. is supported by grants from the National Natural Science Foundation of China (82171653). The authors declare no conflicts of interest.</p>","PeriodicalId":73264,"journal":{"name":"Human reproduction open","volume":"2024 3","pages":"hoae042"},"PeriodicalIF":11.1000,"publicationDate":"2024-06-20","publicationTypes":"Journal Article","fieldsOfStudy":null,"isOpenAccess":false,"openAccessPdf":"https://www.ncbi.nlm.nih.gov/pmc/articles/PMC11293872/pdf/","citationCount":"0","resultStr":"{\"title\":\"Dysregulation of endometrial stromal serotonin homeostasis leading to abnormal phosphatidylcholine metabolism impairs decidualization in patients with recurrent implantation failure.\",\"authors\":\"Jiao Tian, Zhe Zhang, Jie Mei, Na Kong, Yuan Yan, Xiaoyue Shen, Jidong Zhou, Yang Zhang, Nannan Kang, Xin Zhen, Lijun Ding, Guijun Yan, Haixiang Sun, Xiaoqiang Sheng\",\"doi\":\"10.1093/hropen/hoae042\",\"DOIUrl\":null,\"url\":null,\"abstract\":\"<p><strong>Study question: </strong>Does abnormal serotonin homeostasis contribute to impaired endometrial decidualization in patients with recurrent implantation failure (RIF)?</p><p><strong>Summary answer: </strong>Abnormal serotonin homeostasis in patients with RIF, which is accompanied by decreased monoamine oxidase (MAO) expression, affects the decidualization of endometrial stromal cells and leads to embryo implantation failure.</p><p><strong>What is known already: </strong>Previous studies have indicated that the expression of MAO, which metabolizes serotonin, is reduced in the endometrium of patients with RIF, and serotonin can induce disruption of implantation in rats. However, whether abnormal serotonin homeostasis leads to impaired decidualization in patients with RIF and, if so, the mechanism involved, remains unclear.</p><p><strong>Study design size duration: </strong>Endometrial samples from 25 patients with RIF and 25 fertile patients were used to investigate the expression levels of monoamine oxidase A (MAOA), monoamine oxidase B (MAOB), and serotonin. We isolated human endometrial stromal cells to investigate the role of MAOA, MAOB, and serotonin in inducing decidualization <i>in vitro</i> and further explored the underlying mechanism using RNA-sequencing (RNA-seq) and liquid chromatography-mass spectrometry (LC/MS) analyses.</p><p><strong>Participants/materials setting methods: </strong>The levels of serotonin in the endometrium of patients with RIF were detected by ELISA and immunohistofluorescence, and the key genes involved in abnormal serotonin metabolism were analyzed via combination with single-cell sequencing data. The effects of MAOA or MAOB on the decidualization of stromal cells were investigated using an <i>in vitro</i> human endometrial stromal cell-induced decidualization model and a mouse artificially induced decidualization model. The potential mechanisms by which MAOA and MAOB regulate decidualization were explored by RNA-seq and LC/MS analysis.</p><p><strong>Main results and the role of chance: </strong>We found that women with RIF have abnormal serotonin metabolism in the endometrium and attenuated MAO in endometrial stromal cells. Endometrial decidualization was accompanied by increased MAO <i>in vivo</i> and <i>in vitro</i>. However attenuated MAO caused an increased local serotonin content in the endometrium, impairing stromal cell decidualization. RNA-seq and LC/MS analyses showed that abnormal lipid metabolism, especially phosphatidylcholine metabolism, was involved in the defective decidualization caused by MAO deficiency. Furthermore, decidualization defects were rescued by phosphatidylcholine supplementation.</p><p><strong>Large scale data: </strong>RNA-seq information and raw data can be found at NCBI Bioproject number PRJNA892255.</p><p><strong>Limitations reasons for caution: </strong>This study revealed that impaired serotonin metabolic homeostasis and abnormally reduced MAO expression were among the reasons for RIF. However, the source and other potential functions of serotonin in the endometrium remain to be further explored.</p><p><strong>Wider implications of the findings: </strong>This study provides new insights into the mechanisms of serotonin homeostasis in human endometrial decidualization and new biomarkers or targets for the treatment of patients with RIF.</p><p><strong>Study funding/competing interests: </strong>X. Sheng is supported by grants from the National Natural Science Foundation of China (82001629), the Wenzhou Basic Public Welfare Research Project (Y20240030), the Youth Program of Natural Science Foundation of Jiangsu Province (BK20200116), and Jiangsu Province Postdoctoral Research Funding (2021K277B). H.S. is supported by grants from the National Natural Science Foundation of China (82030040). G.Y. is supported by grants from the National Natural Science Foundation of China (82171653). The authors declare no conflicts of interest.</p>\",\"PeriodicalId\":73264,\"journal\":{\"name\":\"Human reproduction open\",\"volume\":\"2024 3\",\"pages\":\"hoae042\"},\"PeriodicalIF\":11.1000,\"publicationDate\":\"2024-06-20\",\"publicationTypes\":\"Journal Article\",\"fieldsOfStudy\":null,\"isOpenAccess\":false,\"openAccessPdf\":\"https://www.ncbi.nlm.nih.gov/pmc/articles/PMC11293872/pdf/\",\"citationCount\":\"0\",\"resultStr\":null,\"platform\":\"Semanticscholar\",\"paperid\":null,\"PeriodicalName\":\"Human reproduction open\",\"FirstCategoryId\":\"1085\",\"ListUrlMain\":\"https://doi.org/10.1093/hropen/hoae042\",\"RegionNum\":0,\"RegionCategory\":null,\"ArticlePicture\":[],\"TitleCN\":null,\"AbstractTextCN\":null,\"PMCID\":null,\"EPubDate\":\"2024/1/1 0:00:00\",\"PubModel\":\"eCollection\",\"JCR\":\"Q1\",\"JCRName\":\"OBSTETRICS & GYNECOLOGY\",\"Score\":null,\"Total\":0}","platform":"Semanticscholar","paperid":null,"PeriodicalName":"Human reproduction open","FirstCategoryId":"1085","ListUrlMain":"https://doi.org/10.1093/hropen/hoae042","RegionNum":0,"RegionCategory":null,"ArticlePicture":[],"TitleCN":null,"AbstractTextCN":null,"PMCID":null,"EPubDate":"2024/1/1 0:00:00","PubModel":"eCollection","JCR":"Q1","JCRName":"OBSTETRICS & GYNECOLOGY","Score":null,"Total":0}
引用次数: 0

摘要

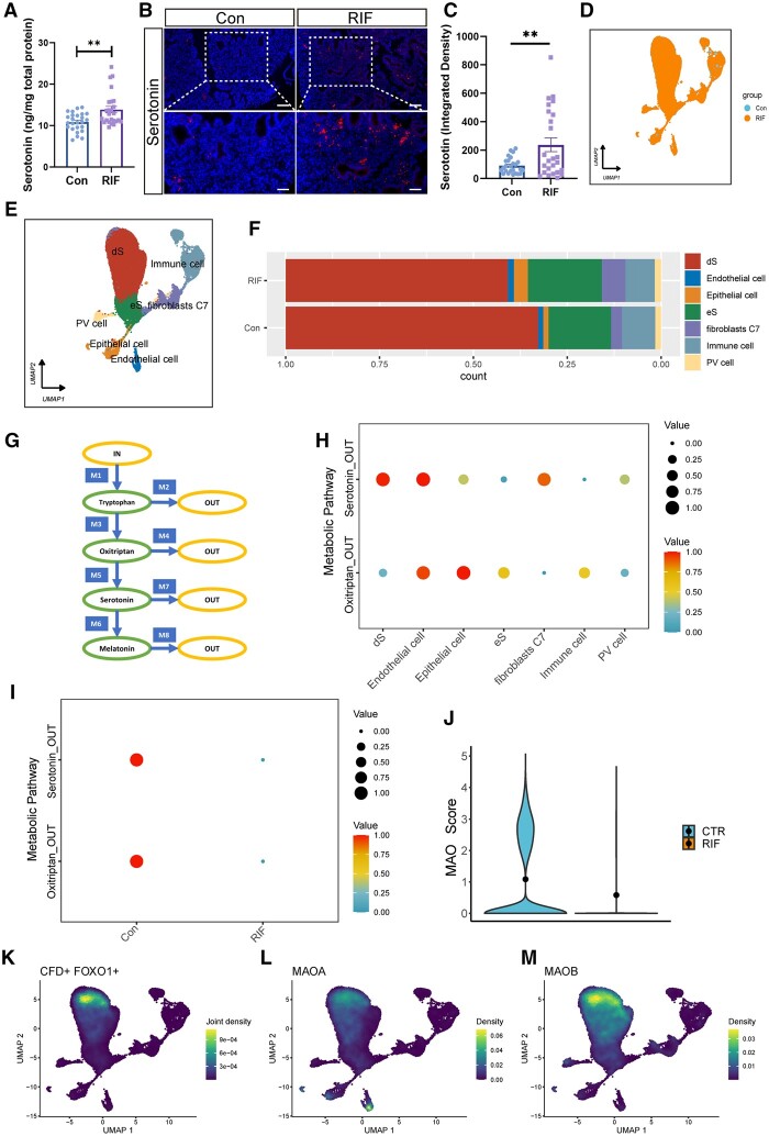
研究问题:5-羟色胺稳态异常是否会导致复发性着床失败(RIF)患者的子宫内膜蜕膜化受损?RIF患者的血清素平衡异常伴随着单胺氧化酶(MAO)表达的降低,会影响子宫内膜基质细胞的蜕膜化,导致胚胎植入失败:既往研究表明,RIF 患者子宫内膜中代谢羟色胺的 MAO 表达减少,羟色胺可诱导大鼠着床障碍。然而,血清素平衡异常是否会导致RIF患者的蜕膜形成受损,如果是,其机制是什么,目前仍不清楚:研究使用了 25 名 RIF 患者和 25 名育龄患者的子宫内膜样本,以调查单胺氧化酶 A(MAOA)、单胺氧化酶 B(MAOB)和血清素的表达水平。我们分离了人类子宫内膜基质细胞,以研究 MAOA、MAOB 和血清素在体外诱导蜕膜化中的作用,并使用 RNA 序列(RNA-seq)和液相色谱-质谱(LC/MS)分析进一步探索其潜在机制:通过ELISA和免疫组化荧光法检测RIF患者子宫内膜中5-羟色胺的水平,并结合单细胞测序数据分析参与5-羟色胺代谢异常的关键基因。通过体外人类子宫内膜基质细胞诱导蜕膜化模型和小鼠人工诱导蜕膜化模型,研究了MAOA或MAOB对基质细胞蜕膜化的影响。通过RNA-seq和LC/MS分析探讨了MAOA和MAOB调控蜕膜化的潜在机制:我们发现,患有 RIF 的妇女子宫内膜中的血清素代谢异常,子宫内膜基质细胞中的 MAO 功能减弱。子宫内膜蜕膜化伴随着体内和体外 MAO 的增加。然而,MAO的减弱会导致子宫内膜局部血清素含量增加,从而影响基质细胞的蜕膜化。RNA-seq和LC/MS分析表明,脂质代谢异常,尤其是磷脂酰胆碱代谢异常,与MAO缺乏导致的蜕膜化缺陷有关。此外,补充磷脂酰胆碱可挽救蜕皮缺陷:RNA-seq信息和原始数据可在NCBI生物项目编号PRJNA892255中找到:本研究发现,血清素代谢平衡受损和 MAO 表达异常减少是导致 RIF 的原因之一。然而,血清素在子宫内膜中的来源和其他潜在功能仍有待进一步探索:这项研究为人类子宫内膜蜕膜化过程中血清素的平衡机制提供了新的见解,也为治疗RIF患者提供了新的生物标志物或靶点:X.Sheng受到国家自然科学基金(82001629)、温州市基础公益研究项目(Y20240030)、江苏省自然科学基金青年项目(BK20200116)和江苏省博士后科研基金(2021K277B)的资助。H.S. 受国家自然科学基金资助(82030040)。G.Y. 受国家自然科学基金资助(82171653)。作者声明无利益冲突。
本文章由计算机程序翻译,如有差异,请以英文原文为准。

Dysregulation of endometrial stromal serotonin homeostasis leading to abnormal phosphatidylcholine metabolism impairs decidualization in patients with recurrent implantation failure.

Dysregulation of endometrial stromal serotonin homeostasis leading to abnormal phosphatidylcholine metabolism impairs decidualization in patients with recurrent implantation failure.

Dysregulation of endometrial stromal serotonin homeostasis leading to abnormal phosphatidylcholine metabolism impairs decidualization in patients with recurrent implantation failure.

Dysregulation of endometrial stromal serotonin homeostasis leading to abnormal phosphatidylcholine metabolism impairs decidualization in patients with recurrent implantation failure.

Study question: Does abnormal serotonin homeostasis contribute to impaired endometrial decidualization in patients with recurrent implantation failure (RIF)?

Summary answer: Abnormal serotonin homeostasis in patients with RIF, which is accompanied by decreased monoamine oxidase (MAO) expression, affects the decidualization of endometrial stromal cells and leads to embryo implantation failure.

What is known already: Previous studies have indicated that the expression of MAO, which metabolizes serotonin, is reduced in the endometrium of patients with RIF, and serotonin can induce disruption of implantation in rats. However, whether abnormal serotonin homeostasis leads to impaired decidualization in patients with RIF and, if so, the mechanism involved, remains unclear.

Study design size duration: Endometrial samples from 25 patients with RIF and 25 fertile patients were used to investigate the expression levels of monoamine oxidase A (MAOA), monoamine oxidase B (MAOB), and serotonin. We isolated human endometrial stromal cells to investigate the role of MAOA, MAOB, and serotonin in inducing decidualization in vitro and further explored the underlying mechanism using RNA-sequencing (RNA-seq) and liquid chromatography-mass spectrometry (LC/MS) analyses.

Participants/materials setting methods: The levels of serotonin in the endometrium of patients with RIF were detected by ELISA and immunohistofluorescence, and the key genes involved in abnormal serotonin metabolism were analyzed via combination with single-cell sequencing data. The effects of MAOA or MAOB on the decidualization of stromal cells were investigated using an in vitro human endometrial stromal cell-induced decidualization model and a mouse artificially induced decidualization model. The potential mechanisms by which MAOA and MAOB regulate decidualization were explored by RNA-seq and LC/MS analysis.

Main results and the role of chance: We found that women with RIF have abnormal serotonin metabolism in the endometrium and attenuated MAO in endometrial stromal cells. Endometrial decidualization was accompanied by increased MAO in vivo and in vitro. However attenuated MAO caused an increased local serotonin content in the endometrium, impairing stromal cell decidualization. RNA-seq and LC/MS analyses showed that abnormal lipid metabolism, especially phosphatidylcholine metabolism, was involved in the defective decidualization caused by MAO deficiency. Furthermore, decidualization defects were rescued by phosphatidylcholine supplementation.

Large scale data: RNA-seq information and raw data can be found at NCBI Bioproject number PRJNA892255.

Limitations reasons for caution: This study revealed that impaired serotonin metabolic homeostasis and abnormally reduced MAO expression were among the reasons for RIF. However, the source and other potential functions of serotonin in the endometrium remain to be further explored.

Wider implications of the findings: This study provides new insights into the mechanisms of serotonin homeostasis in human endometrial decidualization and new biomarkers or targets for the treatment of patients with RIF.

Study funding/competing interests: X. Sheng is supported by grants from the National Natural Science Foundation of China (82001629), the Wenzhou Basic Public Welfare Research Project (Y20240030), the Youth Program of Natural Science Foundation of Jiangsu Province (BK20200116), and Jiangsu Province Postdoctoral Research Funding (2021K277B). H.S. is supported by grants from the National Natural Science Foundation of China (82030040). G.Y. is supported by grants from the National Natural Science Foundation of China (82171653). The authors declare no conflicts of interest.

求助全文
通过发布文献求助,成功后即可免费获取论文全文。 去求助
来源期刊
CiteScore
15.50
自引率
0.00%
发文量
0
审稿时长
12 weeks
×
引用
GB/T 7714-2015
复制
MLA
复制
APA
复制
导出至
BibTeX EndNote RefMan NoteFirst NoteExpress
×
提示
您的信息不完整,为了账户安全,请先补充。
现在去补充
×
提示
您因"违规操作"
具体请查看互助需知
我知道了
×
提示
确定
请完成安全验证×
copy
已复制链接
快去分享给好友吧!
我知道了
右上角分享
点击右上角分享
0
联系我们:info@booksci.cn Book学术提供免费学术资源搜索服务,方便国内外学者检索中英文文献。致力于提供最便捷和优质的服务体验。 Copyright © 2023 布克学术 All rights reserved.
京ICP备2023020795号-1
ghs 京公网安备 11010802042870号
Book学术文献互助
Book学术文献互助群
群 号:604180095
Book学术官方微信