澳大利亚中部地区 HTLV-1 亚型-C 的 orf-I p12 和 hbz 基因存在高度基因组差异。

IF 3.9 3区 医学 Q3 VIROLOGY
Ashley Hirons, David Yurick, Natasha Jansz, Paula Ellenberg, Genoveffa Franchini, Lloyd Einsiedel, Georges Khoury, Damian F J Purcell
{"title":"澳大利亚中部地区 HTLV-1 亚型-C 的 orf-I p12 和 hbz 基因存在高度基因组差异。","authors":"Ashley Hirons, David Yurick, Natasha Jansz, Paula Ellenberg, Genoveffa Franchini, Lloyd Einsiedel, Georges Khoury, Damian F J Purcell","doi":"10.1186/s12977-024-00647-w","DOIUrl":null,"url":null,"abstract":"<p><strong>Background: </strong>Human T cell lymphotropic virus type 1 (HTLV-1) infection remains a largely neglected public health problem, particularly in resource-poor areas with high burden of communicable and non-communicable diseases, such as some remote populations in Central Australia where an estimated 37% of adults are infected with HTLV-1. Most of our understanding of HTLV-1 infection comes from studies of the globally spread subtype-A (HTLV-1a), with few molecular studies reported with the Austral-Melanesian subtype-C (HTLV-1c) predominant in the Indo-Pacific and Oceania regions.</p><p><strong>Results: </strong>Using a primer walking strategy and direct sequencing, we constructed HTLV-1c genomic consensus sequences from 22 First Nations participants living with HTLV-1c in Central Australia. Phylogenetic and pairwise analysis of this subtype-C proviral gDNA showed higher levels of genomic divergence in comparison to previously published HTLV-1a genomes. While the overall genomic homology between subtypes was 92.5%, the lowest nucleotide and amino acid sequence identity occurred near the 3' end of the proviral genome coding regulatory genes, especially overlapping hbz (85.37%, 77.46%, respectively) and orf-I product p12 (82.00%, 70.30%, respectively). Strikingly, the HTLV-1c genomic consensus sequences uniformly showed a defective translation start codon for the immune regulatory proteins p12/p8 encoded by the HTLV-1A orf-I. Deletions in the proviral genome were detected in many subjects, particularly in the structural gag, pol and env genes. Similarly, using a droplet digital PCR assay measuring the copies of gag and tax per reference host genome, we quantitatively confirmed that provirus retains the tax gene region at higher levels than gag.</p><p><strong>Conclusions: </strong>Our genomic analysis of HTLV-1c in Central Australia in conjunction with earlier Melanesian HTLV-1c sequences, elucidate substantial differences with respect to the globally spread HTLV-1a. Future studies should address the impact these genomic differences have on infection and the regionally distinctive frequency of associated pulmonary disease. Understanding the host and virus subtype factors which contribute to the differential morbidity observed, is crucial for the development of much needed therapeutics and vaccine strategies against this highly endemic infection in remote First Nations communities in Central Australia.</p>","PeriodicalId":21123,"journal":{"name":"Retrovirology","volume":"21 1","pages":"14"},"PeriodicalIF":3.9000,"publicationDate":"2024-07-17","publicationTypes":"Journal Article","fieldsOfStudy":null,"isOpenAccess":false,"openAccessPdf":"https://www.ncbi.nlm.nih.gov/pmc/articles/PMC11253349/pdf/","citationCount":"0","resultStr":"{\"title\":\"High level of genomic divergence in orf-I p12 and hbz genes of HTLV-1 subtype-C in Central Australia.\",\"authors\":\"Ashley Hirons, David Yurick, Natasha Jansz, Paula Ellenberg, Genoveffa Franchini, Lloyd Einsiedel, Georges Khoury, Damian F J Purcell\",\"doi\":\"10.1186/s12977-024-00647-w\",\"DOIUrl\":null,\"url\":null,\"abstract\":\"<p><strong>Background: </strong>Human T cell lymphotropic virus type 1 (HTLV-1) infection remains a largely neglected public health problem, particularly in resource-poor areas with high burden of communicable and non-communicable diseases, such as some remote populations in Central Australia where an estimated 37% of adults are infected with HTLV-1. Most of our understanding of HTLV-1 infection comes from studies of the globally spread subtype-A (HTLV-1a), with few molecular studies reported with the Austral-Melanesian subtype-C (HTLV-1c) predominant in the Indo-Pacific and Oceania regions.</p><p><strong>Results: </strong>Using a primer walking strategy and direct sequencing, we constructed HTLV-1c genomic consensus sequences from 22 First Nations participants living with HTLV-1c in Central Australia. Phylogenetic and pairwise analysis of this subtype-C proviral gDNA showed higher levels of genomic divergence in comparison to previously published HTLV-1a genomes. While the overall genomic homology between subtypes was 92.5%, the lowest nucleotide and amino acid sequence identity occurred near the 3' end of the proviral genome coding regulatory genes, especially overlapping hbz (85.37%, 77.46%, respectively) and orf-I product p12 (82.00%, 70.30%, respectively). Strikingly, the HTLV-1c genomic consensus sequences uniformly showed a defective translation start codon for the immune regulatory proteins p12/p8 encoded by the HTLV-1A orf-I. Deletions in the proviral genome were detected in many subjects, particularly in the structural gag, pol and env genes. Similarly, using a droplet digital PCR assay measuring the copies of gag and tax per reference host genome, we quantitatively confirmed that provirus retains the tax gene region at higher levels than gag.</p><p><strong>Conclusions: </strong>Our genomic analysis of HTLV-1c in Central Australia in conjunction with earlier Melanesian HTLV-1c sequences, elucidate substantial differences with respect to the globally spread HTLV-1a. Future studies should address the impact these genomic differences have on infection and the regionally distinctive frequency of associated pulmonary disease. Understanding the host and virus subtype factors which contribute to the differential morbidity observed, is crucial for the development of much needed therapeutics and vaccine strategies against this highly endemic infection in remote First Nations communities in Central Australia.</p>\",\"PeriodicalId\":21123,\"journal\":{\"name\":\"Retrovirology\",\"volume\":\"21 1\",\"pages\":\"14\"},\"PeriodicalIF\":3.9000,\"publicationDate\":\"2024-07-17\",\"publicationTypes\":\"Journal Article\",\"fieldsOfStudy\":null,\"isOpenAccess\":false,\"openAccessPdf\":\"https://www.ncbi.nlm.nih.gov/pmc/articles/PMC11253349/pdf/\",\"citationCount\":\"0\",\"resultStr\":null,\"platform\":\"Semanticscholar\",\"paperid\":null,\"PeriodicalName\":\"Retrovirology\",\"FirstCategoryId\":\"3\",\"ListUrlMain\":\"https://doi.org/10.1186/s12977-024-00647-w\",\"RegionNum\":3,\"RegionCategory\":\"医学\",\"ArticlePicture\":[],\"TitleCN\":null,\"AbstractTextCN\":null,\"PMCID\":null,\"EPubDate\":\"\",\"PubModel\":\"\",\"JCR\":\"Q3\",\"JCRName\":\"VIROLOGY\",\"Score\":null,\"Total\":0}","platform":"Semanticscholar","paperid":null,"PeriodicalName":"Retrovirology","FirstCategoryId":"3","ListUrlMain":"https://doi.org/10.1186/s12977-024-00647-w","RegionNum":3,"RegionCategory":"医学","ArticlePicture":[],"TitleCN":null,"AbstractTextCN":null,"PMCID":null,"EPubDate":"","PubModel":"","JCR":"Q3","JCRName":"VIROLOGY","Score":null,"Total":0}
引用次数: 0

摘要

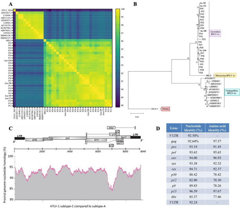
背景:人类 T 细胞淋巴细胞病毒 1 型(HTLV-1)感染在很大程度上仍是一个被忽视的公共卫生问题,尤其是在传染性和非传染性疾病负担较重的资源贫乏地区,如澳大利亚中部的一些偏远地区,估计有 37% 的成年人感染了 HTLV-1。我们对 HTLV-1 感染的了解大多来自于对全球传播的亚型-A(HTLV-1a)的研究,而对印度洋-太平洋和大洋洲地区流行的澳大拉西亚-美拉尼西亚亚型-C(HTLV-1c)的分子研究报道很少:结果:我们采用引物游走策略和直接测序方法,从澳大利亚中部 22 名感染 HTLV-1c 的原住民参与者中构建了 HTLV-1c 基因组共识序列。与之前发表的 HTLV-1a 基因组相比,该亚型-C 前病毒 gDNA 的系统发育和配对分析表明了更高程度的基因组差异。虽然亚型之间的总体基因组同源性为 92.5%,但核苷酸和氨基酸序列的最低一致性出现在前病毒基因组编码调控基因的 3' 端附近,尤其是重叠的 hbz(分别为 85.37%和 77.46%)和 orf-I 产物 p12(分别为 82.00%和 70.30%)。引人注目的是,HTLV-1c 基因组共识序列一致显示 HTLV-1A orf-I 编码的免疫调节蛋白 p12/p8 的翻译起始密码子有缺陷。在许多受试者中检测到了病毒基因组的缺失,尤其是结构性 gag、pol 和 env 基因。同样,通过使用液滴数字 PCR 检测法测量每个参考宿主基因组中 gag 和 tax 的拷贝数,我们定量地证实了前病毒保留 tax 基因区域的水平高于 gag:结论:我们对澳大利亚中部 HTLV-1c 的基因组分析与早期美拉尼西亚 HTLV-1c 序列相结合,阐明了与全球传播的 HTLV-1a 的实质性差异。未来的研究应探讨这些基因组差异对感染的影响,以及不同地区相关肺病的发病率。了解导致不同发病率的宿主和病毒亚型因素,对于针对澳大利亚中部偏远原住民社区的这种高流行性感染开发急需的疗法和疫苗策略至关重要。
本文章由计算机程序翻译,如有差异,请以英文原文为准。

High level of genomic divergence in orf-I p12 and hbz genes of HTLV-1 subtype-C in Central Australia.

High level of genomic divergence in orf-I p12 and hbz genes of HTLV-1 subtype-C in Central Australia.

High level of genomic divergence in orf-I p12 and hbz genes of HTLV-1 subtype-C in Central Australia.

High level of genomic divergence in orf-I p12 and hbz genes of HTLV-1 subtype-C in Central Australia.

Background: Human T cell lymphotropic virus type 1 (HTLV-1) infection remains a largely neglected public health problem, particularly in resource-poor areas with high burden of communicable and non-communicable diseases, such as some remote populations in Central Australia where an estimated 37% of adults are infected with HTLV-1. Most of our understanding of HTLV-1 infection comes from studies of the globally spread subtype-A (HTLV-1a), with few molecular studies reported with the Austral-Melanesian subtype-C (HTLV-1c) predominant in the Indo-Pacific and Oceania regions.

Results: Using a primer walking strategy and direct sequencing, we constructed HTLV-1c genomic consensus sequences from 22 First Nations participants living with HTLV-1c in Central Australia. Phylogenetic and pairwise analysis of this subtype-C proviral gDNA showed higher levels of genomic divergence in comparison to previously published HTLV-1a genomes. While the overall genomic homology between subtypes was 92.5%, the lowest nucleotide and amino acid sequence identity occurred near the 3' end of the proviral genome coding regulatory genes, especially overlapping hbz (85.37%, 77.46%, respectively) and orf-I product p12 (82.00%, 70.30%, respectively). Strikingly, the HTLV-1c genomic consensus sequences uniformly showed a defective translation start codon for the immune regulatory proteins p12/p8 encoded by the HTLV-1A orf-I. Deletions in the proviral genome were detected in many subjects, particularly in the structural gag, pol and env genes. Similarly, using a droplet digital PCR assay measuring the copies of gag and tax per reference host genome, we quantitatively confirmed that provirus retains the tax gene region at higher levels than gag.

Conclusions: Our genomic analysis of HTLV-1c in Central Australia in conjunction with earlier Melanesian HTLV-1c sequences, elucidate substantial differences with respect to the globally spread HTLV-1a. Future studies should address the impact these genomic differences have on infection and the regionally distinctive frequency of associated pulmonary disease. Understanding the host and virus subtype factors which contribute to the differential morbidity observed, is crucial for the development of much needed therapeutics and vaccine strategies against this highly endemic infection in remote First Nations communities in Central Australia.

求助全文
通过发布文献求助,成功后即可免费获取论文全文。 去求助
来源期刊
Retrovirology
Retrovirology 医学-病毒学
CiteScore
5.80
自引率
3.00%
发文量
24
审稿时长
>0 weeks
期刊介绍: Retrovirology is an open access, online journal that publishes stringently peer-reviewed, high-impact articles on host-pathogen interactions, fundamental mechanisms of replication, immune defenses, animal models, and clinical science relating to retroviruses. Retroviruses are pleiotropically found in animals. Well-described examples include avian, murine and primate retroviruses. Two human retroviruses are especially important pathogens. These are the human immunodeficiency virus, HIV, and the human T-cell leukemia virus, HTLV. HIV causes AIDS while HTLV-1 is the etiological agent for adult T-cell leukemia and HTLV-1-associated myelopathy/tropical spastic paraparesis. Retrovirology aims to cover comprehensively all aspects of human and animal retrovirus research.
×
引用
GB/T 7714-2015
复制
MLA
复制
APA
复制
导出至
BibTeX EndNote RefMan NoteFirst NoteExpress
×
提示
您的信息不完整,为了账户安全,请先补充。
现在去补充
×
提示
您因"违规操作"
具体请查看互助需知
我知道了
×
提示
确定
请完成安全验证×
copy
已复制链接
快去分享给好友吧!
我知道了
右上角分享
点击右上角分享
0
联系我们:info@booksci.cn Book学术提供免费学术资源搜索服务,方便国内外学者检索中英文文献。致力于提供最便捷和优质的服务体验。 Copyright © 2023 布克学术 All rights reserved.
京ICP备2023020795号-1
ghs 京公网安备 11010802042870号
Book学术文献互助
Book学术文献互助群
群 号:604180095
Book学术官方微信