前列腺癌细胞对碳离子和光子照射的转录组反应,重点关注雄激素受体和 TP53 信号转导。

IF 3.3 2区 医学 Q2 ONCOLOGY
Jörg Hänze, Lilly M Mengen, Marco Mernberger, Dinesh Kumar Tiwari, Thomas Plagge, Andrea Nist, Florentine S B Subtil, Ulrike Theiss, Fabian Eberle, Katrin Roth, Matthias Lauth, Rainer Hofmann, Rita Engenhart-Cabillic, Thorsten Stiewe, Axel Hegele
{"title":"前列腺癌细胞对碳离子和光子照射的转录组反应,重点关注雄激素受体和 TP53 信号转导。","authors":"Jörg Hänze, Lilly M Mengen, Marco Mernberger, Dinesh Kumar Tiwari, Thomas Plagge, Andrea Nist, Florentine S B Subtil, Ulrike Theiss, Fabian Eberle, Katrin Roth, Matthias Lauth, Rainer Hofmann, Rita Engenhart-Cabillic, Thorsten Stiewe, Axel Hegele","doi":"10.1186/s13014-024-02480-z","DOIUrl":null,"url":null,"abstract":"<p><strong>Background: </strong>Radiotherapy is essential in the treatment of prostate cancer. An alternative to conventional photon radiotherapy is the application of carbon ions, which provide a superior intratumoral dose distribution and less induced damage to adjacent healthy tissue. A common characteristic of prostate cancer cells is their dependence on androgens which is exploited therapeutically by androgen deprivation therapy in the advanced prostate cancer stage. Here, we aimed to analyze the transcriptomic response of prostate cancer cells to irradiation by photons in comparison to carbon ions, focusing on DNA damage, DNA repair and androgen receptor signaling.</p><p><strong>Methods: </strong>Prostate cancer cell lines LNCaP (functional TP53 and androgen receptor signaling) and DU145 (dysfunctional TP53 and androgen receptor signaling) were irradiated by photons or carbon ions and the subsequent DNA damage was assessed by immuno-cytofluorescence. Furthermore, the cells were treated with an androgen-receptor agonist. The effects of irradiation and androgen treatment on the gene regulation and the transcriptome were investigated by RT-qPCR and RNA sequencing, followed by bioinformatic analysis.</p><p><strong>Results: </strong>Following photon or carbon ion irradiation, both LNCaP and DU145 cells showed a dose-dependent amount of visible DNA damage that decreased over time, indicating occurring DNA repair. In terms of gene regulation, mRNAs involved in the TP53-dependent DNA damage response were significantly upregulated by photons and carbon ions in LNCaP but not in DU145 cells, which generally showed low levels of gene regulation after irradiation. Both LNCaP and DU145 cells responded to photons and carbon ions by downregulation of genes involved in DNA repair and cell cycle, partially resembling the transcriptome response to the applied androgen receptor agonist. Neither photons nor carbon ions significantly affected canonical androgen receptor-dependent gene regulation. Furthermore, certain genes that were specifically regulated by either photon or carbon ion irradiation were identified.</p><p><strong>Conclusion: </strong>Photon and carbon ion irradiation showed a significant congruence in terms of induced signaling pathways and transcriptomic responses. These responses were strongly impacted by the TP53 status. Nevertheless, irradiation mode-dependent distinct gene regulations with undefined implication for radiotherapy outcome were revealed. Androgen receptor signaling and irradiations shared regulation of certain genes with respect to DNA-repair and cell-cycle.</p>","PeriodicalId":49639,"journal":{"name":"Radiation Oncology","volume":"19 1","pages":"85"},"PeriodicalIF":3.3000,"publicationDate":"2024-07-02","publicationTypes":"Journal Article","fieldsOfStudy":null,"isOpenAccess":false,"openAccessPdf":"https://www.ncbi.nlm.nih.gov/pmc/articles/PMC11218163/pdf/","citationCount":"0","resultStr":"{\"title\":\"Transcriptomic response of prostate cancer cells to carbon ion and photon irradiation with focus on androgen receptor and TP53 signaling.\",\"authors\":\"Jörg Hänze, Lilly M Mengen, Marco Mernberger, Dinesh Kumar Tiwari, Thomas Plagge, Andrea Nist, Florentine S B Subtil, Ulrike Theiss, Fabian Eberle, Katrin Roth, Matthias Lauth, Rainer Hofmann, Rita Engenhart-Cabillic, Thorsten Stiewe, Axel Hegele\",\"doi\":\"10.1186/s13014-024-02480-z\",\"DOIUrl\":null,\"url\":null,\"abstract\":\"<p><strong>Background: </strong>Radiotherapy is essential in the treatment of prostate cancer. An alternative to conventional photon radiotherapy is the application of carbon ions, which provide a superior intratumoral dose distribution and less induced damage to adjacent healthy tissue. A common characteristic of prostate cancer cells is their dependence on androgens which is exploited therapeutically by androgen deprivation therapy in the advanced prostate cancer stage. Here, we aimed to analyze the transcriptomic response of prostate cancer cells to irradiation by photons in comparison to carbon ions, focusing on DNA damage, DNA repair and androgen receptor signaling.</p><p><strong>Methods: </strong>Prostate cancer cell lines LNCaP (functional TP53 and androgen receptor signaling) and DU145 (dysfunctional TP53 and androgen receptor signaling) were irradiated by photons or carbon ions and the subsequent DNA damage was assessed by immuno-cytofluorescence. Furthermore, the cells were treated with an androgen-receptor agonist. The effects of irradiation and androgen treatment on the gene regulation and the transcriptome were investigated by RT-qPCR and RNA sequencing, followed by bioinformatic analysis.</p><p><strong>Results: </strong>Following photon or carbon ion irradiation, both LNCaP and DU145 cells showed a dose-dependent amount of visible DNA damage that decreased over time, indicating occurring DNA repair. In terms of gene regulation, mRNAs involved in the TP53-dependent DNA damage response were significantly upregulated by photons and carbon ions in LNCaP but not in DU145 cells, which generally showed low levels of gene regulation after irradiation. Both LNCaP and DU145 cells responded to photons and carbon ions by downregulation of genes involved in DNA repair and cell cycle, partially resembling the transcriptome response to the applied androgen receptor agonist. Neither photons nor carbon ions significantly affected canonical androgen receptor-dependent gene regulation. Furthermore, certain genes that were specifically regulated by either photon or carbon ion irradiation were identified.</p><p><strong>Conclusion: </strong>Photon and carbon ion irradiation showed a significant congruence in terms of induced signaling pathways and transcriptomic responses. These responses were strongly impacted by the TP53 status. Nevertheless, irradiation mode-dependent distinct gene regulations with undefined implication for radiotherapy outcome were revealed. Androgen receptor signaling and irradiations shared regulation of certain genes with respect to DNA-repair and cell-cycle.</p>\",\"PeriodicalId\":49639,\"journal\":{\"name\":\"Radiation Oncology\",\"volume\":\"19 1\",\"pages\":\"85\"},\"PeriodicalIF\":3.3000,\"publicationDate\":\"2024-07-02\",\"publicationTypes\":\"Journal Article\",\"fieldsOfStudy\":null,\"isOpenAccess\":false,\"openAccessPdf\":\"https://www.ncbi.nlm.nih.gov/pmc/articles/PMC11218163/pdf/\",\"citationCount\":\"0\",\"resultStr\":null,\"platform\":\"Semanticscholar\",\"paperid\":null,\"PeriodicalName\":\"Radiation Oncology\",\"FirstCategoryId\":\"3\",\"ListUrlMain\":\"https://doi.org/10.1186/s13014-024-02480-z\",\"RegionNum\":2,\"RegionCategory\":\"医学\",\"ArticlePicture\":[],\"TitleCN\":null,\"AbstractTextCN\":null,\"PMCID\":null,\"EPubDate\":\"\",\"PubModel\":\"\",\"JCR\":\"Q2\",\"JCRName\":\"ONCOLOGY\",\"Score\":null,\"Total\":0}","platform":"Semanticscholar","paperid":null,"PeriodicalName":"Radiation Oncology","FirstCategoryId":"3","ListUrlMain":"https://doi.org/10.1186/s13014-024-02480-z","RegionNum":2,"RegionCategory":"医学","ArticlePicture":[],"TitleCN":null,"AbstractTextCN":null,"PMCID":null,"EPubDate":"","PubModel":"","JCR":"Q2","JCRName":"ONCOLOGY","Score":null,"Total":0}
引用次数: 0

摘要

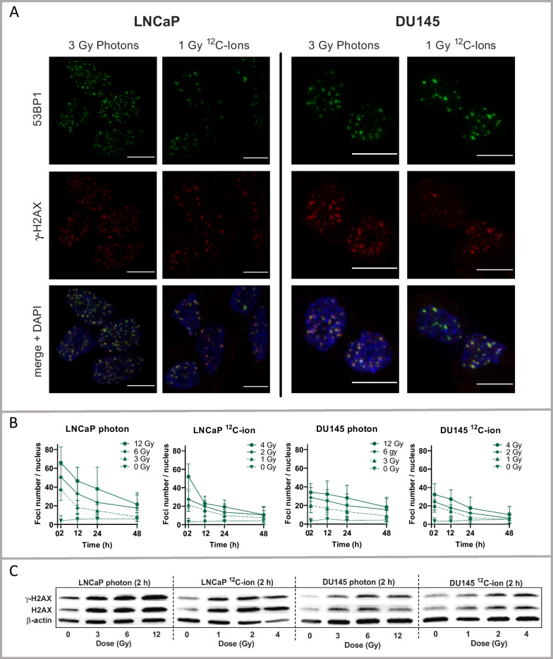
背景:放疗是治疗前列腺癌的关键。碳离子是传统光子放疗的替代疗法,其瘤内剂量分布更均匀,对邻近健康组织的损伤更小。前列腺癌细胞的一个共同特征是对雄激素的依赖性,在前列腺癌晚期,雄激素剥夺疗法可利用这一特征进行治疗。在此,我们旨在分析前列腺癌细胞对光子和碳离子照射的转录组反应,重点是DNA损伤、DNA修复和雄激素受体信号转导:方法:用光子或碳离子照射前列腺癌细胞系 LNCaP(TP53 和雄激素受体信号功能正常)和 DU145(TP53 和雄激素受体信号功能失调),并用免疫荧光评估随后的 DNA 损伤。此外,还用雄激素受体激动剂处理这些细胞。通过 RT-qPCR 和 RNA 测序以及生物信息学分析,研究了辐照和雄激素处理对基因调控和转录组的影响:结果:在光子或碳离子照射后,LNCaP 和 DU145 细胞都出现了与剂量相关的可见 DNA 损伤,且随着时间的推移损伤程度逐渐减轻,这表明 DNA 修复正在发生。在基因调控方面,参与 TP53 依赖性 DNA 损伤反应的 mRNA 在 LNCaP 细胞中受光子和碳离子的影响显著上调,而在 DU145 细胞中则没有,后者在辐照后通常表现出较低的基因调控水平。LNCaP 和 DU145 细胞对光子和碳离子的反应都是下调参与 DNA 修复和细胞周期的基因,这与应用雄激素受体激动剂的转录组反应部分相似。光子和碳离子都不会明显影响典型的雄激素受体依赖性基因调控。此外,还发现了某些基因受光子或碳离子照射的特异性调控:结论:光子和碳离子照射在诱导信号通路和转录组反应方面表现出明显的一致性。这些反应受到 TP53 状态的强烈影响。然而,研究还发现了依赖于辐照模式的不同基因调控,对放疗结果的影响尚不明确。雄激素受体信号转导和辐照共同调控某些基因的DNA修复和细胞周期。
本文章由计算机程序翻译,如有差异,请以英文原文为准。

Transcriptomic response of prostate cancer cells to carbon ion and photon irradiation with focus on androgen receptor and TP53 signaling.

Transcriptomic response of prostate cancer cells to carbon ion and photon irradiation with focus on androgen receptor and TP53 signaling.

Transcriptomic response of prostate cancer cells to carbon ion and photon irradiation with focus on androgen receptor and TP53 signaling.

Transcriptomic response of prostate cancer cells to carbon ion and photon irradiation with focus on androgen receptor and TP53 signaling.

Background: Radiotherapy is essential in the treatment of prostate cancer. An alternative to conventional photon radiotherapy is the application of carbon ions, which provide a superior intratumoral dose distribution and less induced damage to adjacent healthy tissue. A common characteristic of prostate cancer cells is their dependence on androgens which is exploited therapeutically by androgen deprivation therapy in the advanced prostate cancer stage. Here, we aimed to analyze the transcriptomic response of prostate cancer cells to irradiation by photons in comparison to carbon ions, focusing on DNA damage, DNA repair and androgen receptor signaling.

Methods: Prostate cancer cell lines LNCaP (functional TP53 and androgen receptor signaling) and DU145 (dysfunctional TP53 and androgen receptor signaling) were irradiated by photons or carbon ions and the subsequent DNA damage was assessed by immuno-cytofluorescence. Furthermore, the cells were treated with an androgen-receptor agonist. The effects of irradiation and androgen treatment on the gene regulation and the transcriptome were investigated by RT-qPCR and RNA sequencing, followed by bioinformatic analysis.

Results: Following photon or carbon ion irradiation, both LNCaP and DU145 cells showed a dose-dependent amount of visible DNA damage that decreased over time, indicating occurring DNA repair. In terms of gene regulation, mRNAs involved in the TP53-dependent DNA damage response were significantly upregulated by photons and carbon ions in LNCaP but not in DU145 cells, which generally showed low levels of gene regulation after irradiation. Both LNCaP and DU145 cells responded to photons and carbon ions by downregulation of genes involved in DNA repair and cell cycle, partially resembling the transcriptome response to the applied androgen receptor agonist. Neither photons nor carbon ions significantly affected canonical androgen receptor-dependent gene regulation. Furthermore, certain genes that were specifically regulated by either photon or carbon ion irradiation were identified.

Conclusion: Photon and carbon ion irradiation showed a significant congruence in terms of induced signaling pathways and transcriptomic responses. These responses were strongly impacted by the TP53 status. Nevertheless, irradiation mode-dependent distinct gene regulations with undefined implication for radiotherapy outcome were revealed. Androgen receptor signaling and irradiations shared regulation of certain genes with respect to DNA-repair and cell-cycle.

求助全文
通过发布文献求助,成功后即可免费获取论文全文。 去求助
来源期刊
Radiation Oncology
Radiation Oncology ONCOLOGY-RADIOLOGY, NUCLEAR MEDICINE & MEDICAL IMAGING
CiteScore
6.50
自引率
2.80%
发文量
181
审稿时长
3-6 weeks
期刊介绍: Radiation Oncology encompasses all aspects of research that impacts on the treatment of cancer using radiation. It publishes findings in molecular and cellular radiation biology, radiation physics, radiation technology, and clinical oncology.
×
引用
GB/T 7714-2015
复制
MLA
复制
APA
复制
导出至
BibTeX EndNote RefMan NoteFirst NoteExpress
×
提示
您的信息不完整,为了账户安全,请先补充。
现在去补充
×
提示
您因"违规操作"
具体请查看互助需知
我知道了
×
提示
确定
请完成安全验证×
copy
已复制链接
快去分享给好友吧!
我知道了
右上角分享
点击右上角分享
0
联系我们:info@booksci.cn Book学术提供免费学术资源搜索服务,方便国内外学者检索中英文文献。致力于提供最便捷和优质的服务体验。 Copyright © 2023 布克学术 All rights reserved.
京ICP备2023020795号-1
ghs 京公网安备 11010802042870号
Book学术文献互助
Book学术文献互助群
群 号:604180095
Book学术官方微信