穿心莲乙醇粗提取物对乳腺癌细胞脂肪酸合成酶表达的体外和硅学评估

IF 2.5 Q2 MEDICINE, GENERAL & INTERNAL
BioMedicine-Taiwan Pub Date : 2024-06-01 eCollection Date: 2024-01-01 DOI:10.37796/2211-8039.1444
Nur Amanina Johari, Nur Anisa Sapi'i, Alvin Lu Jiunn Hieng, Nurriza Ab Latif, Syazwani Itri Amran, Rosnani Hasham, Khairunadwa Jemon
{"title":"穿心莲乙醇粗提取物对乳腺癌细胞脂肪酸合成酶表达的体外和硅学评估","authors":"Nur Amanina Johari, Nur Anisa Sapi'i, Alvin Lu Jiunn Hieng, Nurriza Ab Latif, Syazwani Itri Amran, Rosnani Hasham, Khairunadwa Jemon","doi":"10.37796/2211-8039.1444","DOIUrl":null,"url":null,"abstract":"<p><strong>Background: </strong>Fatty acid synthase (FASN), a key rate-limiting enzyme in the fatty acid biosynthesis pathway has been identified to be overexpressed in breast cancer. This overexpression has been affiliated with poor prognosis and resistance to chemotherapeutics. Consequently, FASN has come into focus as an appealing potential target for breast cancer treatment. Available FASN inhibitors, however, are unstable and have been correlated with adverse side effects.</p><p><strong>Objective: </strong>This present study aims to investigate the potential of <i>Andrographis paniculata</i> ethanolic crude extract (AP) as a potent FASN inhibitor in breast cancer cells.</p><p><strong>Materials & methods: </strong>This study used MTT assay and flow cytometry analysis to measure cell viability and apoptosis following AP treatment (0-500 μg/mL). Furthermore, FASN protein expression was evaluated using immunocytochemistry whereas lipid droplet formation was quantified using Oil Red O staining. Literature-based identified AP phytochemicals were subjected to the prediction of molecular docking and ADMET properties.</p><p><strong>Results: </strong>This study demonstrated that AP significantly reduced cell viability while inducing apoptosis in breast cancer cells. In addition, for the first time, exposure to AP was demonstrated to drastically reduce intracellular FASN protein expression and lipid droplet accumulation in EMT6 and MCF-7 breast cancer cells. Docking simulation analysis demonstrated AP phytochemicals may have exerted an inhibitory effect by targeting the FASN Thioesterase (TE) domain similarly to the known FASN inhibitor, Orlistat. Moreover, all AP phytochemicals also possessed drug-likeness properties which are in accordance with Lipinski's rule of five.</p><p><strong>Conclusions: </strong>These results highlight the potential of <i>A. paniculata</i> ethanolic crude extract as a FASN inhibitor and hence might have the potential to be further developed as a potent chemotherapeutic drug for breast cancer treatment.</p>","PeriodicalId":51650,"journal":{"name":"BioMedicine-Taiwan","volume":"14 2","pages":"60-73"},"PeriodicalIF":2.5000,"publicationDate":"2024-06-01","publicationTypes":"Journal Article","fieldsOfStudy":null,"isOpenAccess":false,"openAccessPdf":"https://www.ncbi.nlm.nih.gov/pmc/articles/PMC11204123/pdf/","citationCount":"0","resultStr":"{\"title\":\"<i>In vitro</i> and <i>in silico</i> evaluation of <i>Andrographis paniculata</i> ethanolic crude extracts on fatty acid synthase expression on breast cancer cells.\",\"authors\":\"Nur Amanina Johari, Nur Anisa Sapi'i, Alvin Lu Jiunn Hieng, Nurriza Ab Latif, Syazwani Itri Amran, Rosnani Hasham, Khairunadwa Jemon\",\"doi\":\"10.37796/2211-8039.1444\",\"DOIUrl\":null,\"url\":null,\"abstract\":\"<p><strong>Background: </strong>Fatty acid synthase (FASN), a key rate-limiting enzyme in the fatty acid biosynthesis pathway has been identified to be overexpressed in breast cancer. This overexpression has been affiliated with poor prognosis and resistance to chemotherapeutics. Consequently, FASN has come into focus as an appealing potential target for breast cancer treatment. Available FASN inhibitors, however, are unstable and have been correlated with adverse side effects.</p><p><strong>Objective: </strong>This present study aims to investigate the potential of <i>Andrographis paniculata</i> ethanolic crude extract (AP) as a potent FASN inhibitor in breast cancer cells.</p><p><strong>Materials & methods: </strong>This study used MTT assay and flow cytometry analysis to measure cell viability and apoptosis following AP treatment (0-500 μg/mL). Furthermore, FASN protein expression was evaluated using immunocytochemistry whereas lipid droplet formation was quantified using Oil Red O staining. Literature-based identified AP phytochemicals were subjected to the prediction of molecular docking and ADMET properties.</p><p><strong>Results: </strong>This study demonstrated that AP significantly reduced cell viability while inducing apoptosis in breast cancer cells. In addition, for the first time, exposure to AP was demonstrated to drastically reduce intracellular FASN protein expression and lipid droplet accumulation in EMT6 and MCF-7 breast cancer cells. Docking simulation analysis demonstrated AP phytochemicals may have exerted an inhibitory effect by targeting the FASN Thioesterase (TE) domain similarly to the known FASN inhibitor, Orlistat. Moreover, all AP phytochemicals also possessed drug-likeness properties which are in accordance with Lipinski's rule of five.</p><p><strong>Conclusions: </strong>These results highlight the potential of <i>A. paniculata</i> ethanolic crude extract as a FASN inhibitor and hence might have the potential to be further developed as a potent chemotherapeutic drug for breast cancer treatment.</p>\",\"PeriodicalId\":51650,\"journal\":{\"name\":\"BioMedicine-Taiwan\",\"volume\":\"14 2\",\"pages\":\"60-73\"},\"PeriodicalIF\":2.5000,\"publicationDate\":\"2024-06-01\",\"publicationTypes\":\"Journal Article\",\"fieldsOfStudy\":null,\"isOpenAccess\":false,\"openAccessPdf\":\"https://www.ncbi.nlm.nih.gov/pmc/articles/PMC11204123/pdf/\",\"citationCount\":\"0\",\"resultStr\":null,\"platform\":\"Semanticscholar\",\"paperid\":null,\"PeriodicalName\":\"BioMedicine-Taiwan\",\"FirstCategoryId\":\"1085\",\"ListUrlMain\":\"https://doi.org/10.37796/2211-8039.1444\",\"RegionNum\":0,\"RegionCategory\":null,\"ArticlePicture\":[],\"TitleCN\":null,\"AbstractTextCN\":null,\"PMCID\":null,\"EPubDate\":\"2024/1/1 0:00:00\",\"PubModel\":\"eCollection\",\"JCR\":\"Q2\",\"JCRName\":\"MEDICINE, GENERAL & INTERNAL\",\"Score\":null,\"Total\":0}","platform":"Semanticscholar","paperid":null,"PeriodicalName":"BioMedicine-Taiwan","FirstCategoryId":"1085","ListUrlMain":"https://doi.org/10.37796/2211-8039.1444","RegionNum":0,"RegionCategory":null,"ArticlePicture":[],"TitleCN":null,"AbstractTextCN":null,"PMCID":null,"EPubDate":"2024/1/1 0:00:00","PubModel":"eCollection","JCR":"Q2","JCRName":"MEDICINE, GENERAL & INTERNAL","Score":null,"Total":0}
引用次数: 0

摘要

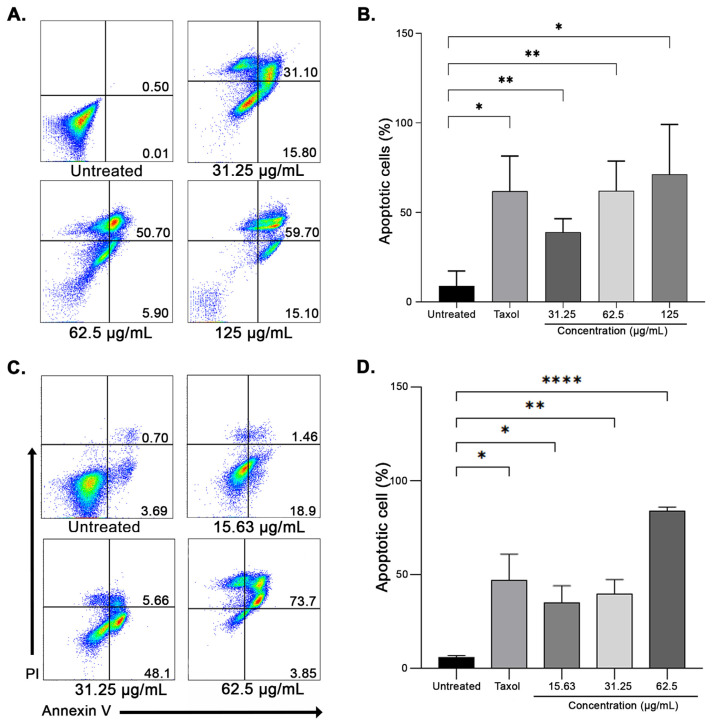
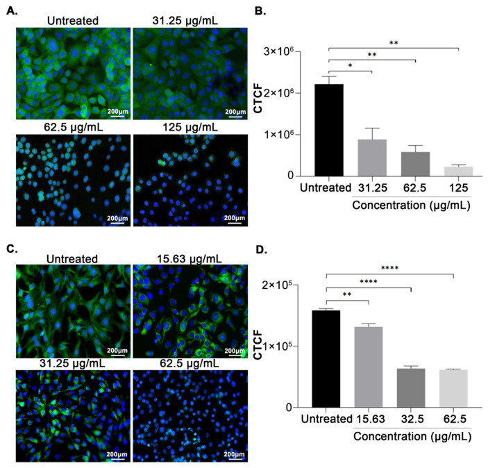
背景:脂肪酸合成酶(FASN)是脂肪酸生物合成途径中的一个关键限速酶,已被确定在乳腺癌中过表达。这种过表达与预后不良和对化疗药物的耐药性有关。因此,FASN 成为治疗乳腺癌的一个有吸引力的潜在靶点。然而,现有的 FASN 抑制剂并不稳定,且存在不良副作用:本研究旨在探讨穿心莲乙醇粗提物(AP)作为乳腺癌细胞 FASN 抑制剂的潜力:本研究使用 MTT 法和流式细胞术分析 AP 处理(0-500 μg/mL)后的细胞活力和凋亡情况。此外,还使用免疫细胞化学法评估了 FASN 蛋白的表达,并使用油红 O 染色法量化了脂滴的形成。根据文献鉴定的 AP 植物化学物质进行了分子对接和 ADMET 特性预测:结果:这项研究表明,AP 在诱导乳腺癌细胞凋亡的同时,还能显著降低细胞活力。此外,研究还首次证明,暴露于 AP 可显著降低 EMT6 和 MCF-7 乳腺癌细胞中细胞内 FASN 蛋白的表达和脂滴的积累。对接模拟分析表明,AP 植物化学物质可能与已知的 FASN 抑制剂奥利司他类似,通过靶向 FASN 硫酯酶(TE)结构域发挥抑制作用。此外,所有 AP 植物化学物质还具有药物相似性,这符合利平斯基的 "5 "法则:这些结果凸显了A. paniculata乙醇粗提取物作为FASN抑制剂的潜力,因此有可能被进一步开发为治疗乳腺癌的强效化疗药物。
本文章由计算机程序翻译,如有差异,请以英文原文为准。

<i>In vitro</i> and <i>in silico</i> evaluation of <i>Andrographis paniculata</i> ethanolic crude extracts on fatty acid synthase expression on breast cancer cells.

<i>In vitro</i> and <i>in silico</i> evaluation of <i>Andrographis paniculata</i> ethanolic crude extracts on fatty acid synthase expression on breast cancer cells.

<i>In vitro</i> and <i>in silico</i> evaluation of <i>Andrographis paniculata</i> ethanolic crude extracts on fatty acid synthase expression on breast cancer cells.

In vitro and in silico evaluation of Andrographis paniculata ethanolic crude extracts on fatty acid synthase expression on breast cancer cells.

Background: Fatty acid synthase (FASN), a key rate-limiting enzyme in the fatty acid biosynthesis pathway has been identified to be overexpressed in breast cancer. This overexpression has been affiliated with poor prognosis and resistance to chemotherapeutics. Consequently, FASN has come into focus as an appealing potential target for breast cancer treatment. Available FASN inhibitors, however, are unstable and have been correlated with adverse side effects.

Objective: This present study aims to investigate the potential of Andrographis paniculata ethanolic crude extract (AP) as a potent FASN inhibitor in breast cancer cells.

Materials & methods: This study used MTT assay and flow cytometry analysis to measure cell viability and apoptosis following AP treatment (0-500 μg/mL). Furthermore, FASN protein expression was evaluated using immunocytochemistry whereas lipid droplet formation was quantified using Oil Red O staining. Literature-based identified AP phytochemicals were subjected to the prediction of molecular docking and ADMET properties.

Results: This study demonstrated that AP significantly reduced cell viability while inducing apoptosis in breast cancer cells. In addition, for the first time, exposure to AP was demonstrated to drastically reduce intracellular FASN protein expression and lipid droplet accumulation in EMT6 and MCF-7 breast cancer cells. Docking simulation analysis demonstrated AP phytochemicals may have exerted an inhibitory effect by targeting the FASN Thioesterase (TE) domain similarly to the known FASN inhibitor, Orlistat. Moreover, all AP phytochemicals also possessed drug-likeness properties which are in accordance with Lipinski's rule of five.

Conclusions: These results highlight the potential of A. paniculata ethanolic crude extract as a FASN inhibitor and hence might have the potential to be further developed as a potent chemotherapeutic drug for breast cancer treatment.

求助全文
通过发布文献求助,成功后即可免费获取论文全文。 去求助
来源期刊
BioMedicine-Taiwan
BioMedicine-Taiwan MEDICINE, GENERAL & INTERNAL-
CiteScore
2.80
自引率
5.90%
发文量
21
审稿时长
24 weeks
×
引用
GB/T 7714-2015
复制
MLA
复制
APA
复制
导出至
BibTeX EndNote RefMan NoteFirst NoteExpress
×
提示
您的信息不完整,为了账户安全,请先补充。
现在去补充
×
提示
您因"违规操作"
具体请查看互助需知
我知道了
×
提示
确定
请完成安全验证×
copy
已复制链接
快去分享给好友吧!
我知道了
右上角分享
点击右上角分享
0
联系我们:info@booksci.cn Book学术提供免费学术资源搜索服务,方便国内外学者检索中英文文献。致力于提供最便捷和优质的服务体验。 Copyright © 2023 布克学术 All rights reserved.
京ICP备2023020795号-1
ghs 京公网安备 11010802042870号
Book学术文献互助
Book学术文献互助群
群 号:604180095
Book学术官方微信