何首乌成分 liquiritigenin 通过抑制 HSP90 和伴侣蛋白介导的自噬抑制乳腺癌细胞的侵袭和迁移

IF 2.2 4区 医学 Q3 PHARMACOLOGY & PHARMACY
Suli Xu, Zhao Ma, Lihua Xing, Weiqing Cheng
{"title":"何首乌成分 liquiritigenin 通过抑制 HSP90 和伴侣蛋白介导的自噬抑制乳腺癌细胞的侵袭和迁移","authors":"Suli Xu, Zhao Ma, Lihua Xing, Weiqing Cheng","doi":"10.4196/kjpp.2024.28.4.379","DOIUrl":null,"url":null,"abstract":"<p><p>Breast cancer (BC) is most commonly diagnosed worldwide. Liquiritigenin is a flavonoid found in various species of the Glycyrrhiza genus, showing anti-tumor activity. This article was to explore the influences of liquiritigenin on the biological behaviors of BC cells and its underlying mechanism. BC cells were treated with liquiritigenin alone or transfected with oe-HSP90 before liquiritigenin treatment. RT-qPCR and Western blotting were employed to examine the levels of HSP90, Snail, E-cadherin, HSC70, and LAMP-2A. Cell viability, proliferation, migration, and invasion were evaluated by performing MTT, colony formation, scratch, and Transwell assays, respectively. Liquiritigenin treatment reduced HSP90 and Snail levels and enhanced E-cadherin expression as well as inhibiting the proliferation, migration, and invasion of BC cells. Moreover, liquiritigenin treatment decreased the expression of HSC70 and LAMP-2A, proteins related to chaperone-mediated autophagy (CMA). HSP90 overexpression promoted the CMA, invasion, and migration of BC cells under liquiritigenin treatment. Liquiritigenin inhibits HSP90-mediated CMA, thereby suppressing BC cell growth.</p>","PeriodicalId":54746,"journal":{"name":"Korean Journal of Physiology & Pharmacology","volume":"28 4","pages":"379-387"},"PeriodicalIF":2.2000,"publicationDate":"2024-07-01","publicationTypes":"Journal Article","fieldsOfStudy":null,"isOpenAccess":false,"openAccessPdf":"https://www.ncbi.nlm.nih.gov/pmc/articles/PMC11211752/pdf/","citationCount":"0","resultStr":"{\"title\":\"Polygonatum sibiricum component liquiritigenin restrains breast cancer cell invasion and migration by inhibiting HSP90 and chaperone-mediated autophagy.\",\"authors\":\"Suli Xu, Zhao Ma, Lihua Xing, Weiqing Cheng\",\"doi\":\"10.4196/kjpp.2024.28.4.379\",\"DOIUrl\":null,\"url\":null,\"abstract\":\"<p><p>Breast cancer (BC) is most commonly diagnosed worldwide. Liquiritigenin is a flavonoid found in various species of the Glycyrrhiza genus, showing anti-tumor activity. This article was to explore the influences of liquiritigenin on the biological behaviors of BC cells and its underlying mechanism. BC cells were treated with liquiritigenin alone or transfected with oe-HSP90 before liquiritigenin treatment. RT-qPCR and Western blotting were employed to examine the levels of HSP90, Snail, E-cadherin, HSC70, and LAMP-2A. Cell viability, proliferation, migration, and invasion were evaluated by performing MTT, colony formation, scratch, and Transwell assays, respectively. Liquiritigenin treatment reduced HSP90 and Snail levels and enhanced E-cadherin expression as well as inhibiting the proliferation, migration, and invasion of BC cells. Moreover, liquiritigenin treatment decreased the expression of HSC70 and LAMP-2A, proteins related to chaperone-mediated autophagy (CMA). HSP90 overexpression promoted the CMA, invasion, and migration of BC cells under liquiritigenin treatment. Liquiritigenin inhibits HSP90-mediated CMA, thereby suppressing BC cell growth.</p>\",\"PeriodicalId\":54746,\"journal\":{\"name\":\"Korean Journal of Physiology & Pharmacology\",\"volume\":\"28 4\",\"pages\":\"379-387\"},\"PeriodicalIF\":2.2000,\"publicationDate\":\"2024-07-01\",\"publicationTypes\":\"Journal Article\",\"fieldsOfStudy\":null,\"isOpenAccess\":false,\"openAccessPdf\":\"https://www.ncbi.nlm.nih.gov/pmc/articles/PMC11211752/pdf/\",\"citationCount\":\"0\",\"resultStr\":null,\"platform\":\"Semanticscholar\",\"paperid\":null,\"PeriodicalName\":\"Korean Journal of Physiology & Pharmacology\",\"FirstCategoryId\":\"3\",\"ListUrlMain\":\"https://doi.org/10.4196/kjpp.2024.28.4.379\",\"RegionNum\":4,\"RegionCategory\":\"医学\",\"ArticlePicture\":[],\"TitleCN\":null,\"AbstractTextCN\":null,\"PMCID\":null,\"EPubDate\":\"\",\"PubModel\":\"\",\"JCR\":\"Q3\",\"JCRName\":\"PHARMACOLOGY & PHARMACY\",\"Score\":null,\"Total\":0}","platform":"Semanticscholar","paperid":null,"PeriodicalName":"Korean Journal of Physiology & Pharmacology","FirstCategoryId":"3","ListUrlMain":"https://doi.org/10.4196/kjpp.2024.28.4.379","RegionNum":4,"RegionCategory":"医学","ArticlePicture":[],"TitleCN":null,"AbstractTextCN":null,"PMCID":null,"EPubDate":"","PubModel":"","JCR":"Q3","JCRName":"PHARMACOLOGY & PHARMACY","Score":null,"Total":0}
引用次数: 0

摘要

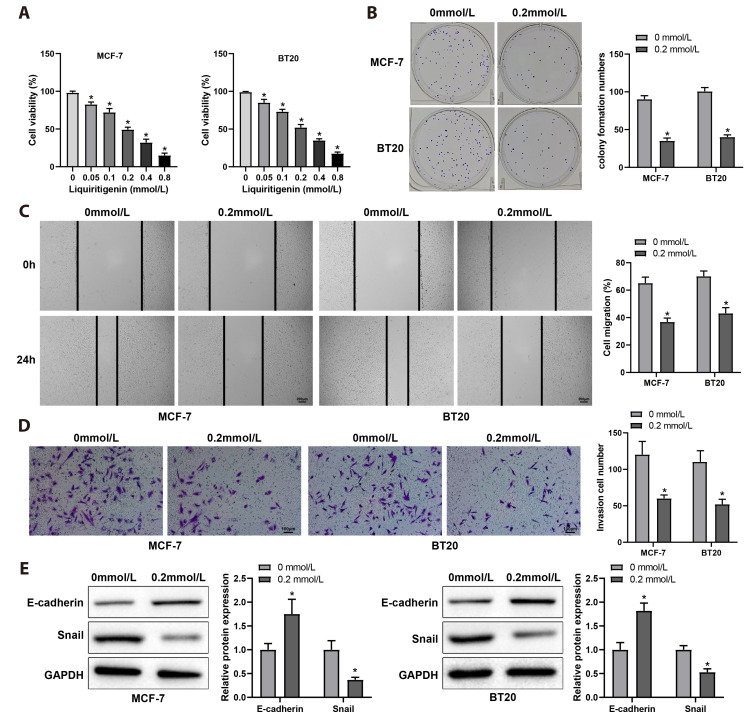
乳腺癌(BC)是全球最常见的癌症。Liquiritigenin是一种存在于甘草属植物中的黄酮类化合物,具有抗肿瘤活性。本文旨在探讨liquiritigenin对乳腺癌细胞生物学行为的影响及其内在机制。研究人员用桔梗甙元单独处理BC细胞,或在桔梗甙元处理前转染oe-HSP90。采用 RT-qPCR 和 Western 印迹技术检测 HSP90、Snail、E-cadherin、HSC70 和 LAMP-2A 的水平。细胞活力、增殖、迁移和侵袭分别通过 MTT、集落形成、划痕和 Transwell 试验进行评估。结果表明,鸢尾甙元能降低 HSP90 和 Snail 的水平,增强 E-cadherin 的表达,抑制 BC 细胞的增殖、迁移和侵袭。此外,Liquiritigenin还能降低与伴侣介导的自噬(CMA)相关的蛋白质HSC70和LAMP-2A的表达。HSP90的过表达促进了Liquiritigenin处理下BC细胞的CMA、侵袭和迁移。Liquiritigenin能抑制HSP90介导的CMA,从而抑制BC细胞的生长。
本文章由计算机程序翻译,如有差异,请以英文原文为准。

Polygonatum sibiricum component liquiritigenin restrains breast cancer cell invasion and migration by inhibiting HSP90 and chaperone-mediated autophagy.

Polygonatum sibiricum component liquiritigenin restrains breast cancer cell invasion and migration by inhibiting HSP90 and chaperone-mediated autophagy.

Polygonatum sibiricum component liquiritigenin restrains breast cancer cell invasion and migration by inhibiting HSP90 and chaperone-mediated autophagy.

Polygonatum sibiricum component liquiritigenin restrains breast cancer cell invasion and migration by inhibiting HSP90 and chaperone-mediated autophagy.

Breast cancer (BC) is most commonly diagnosed worldwide. Liquiritigenin is a flavonoid found in various species of the Glycyrrhiza genus, showing anti-tumor activity. This article was to explore the influences of liquiritigenin on the biological behaviors of BC cells and its underlying mechanism. BC cells were treated with liquiritigenin alone or transfected with oe-HSP90 before liquiritigenin treatment. RT-qPCR and Western blotting were employed to examine the levels of HSP90, Snail, E-cadherin, HSC70, and LAMP-2A. Cell viability, proliferation, migration, and invasion were evaluated by performing MTT, colony formation, scratch, and Transwell assays, respectively. Liquiritigenin treatment reduced HSP90 and Snail levels and enhanced E-cadherin expression as well as inhibiting the proliferation, migration, and invasion of BC cells. Moreover, liquiritigenin treatment decreased the expression of HSC70 and LAMP-2A, proteins related to chaperone-mediated autophagy (CMA). HSP90 overexpression promoted the CMA, invasion, and migration of BC cells under liquiritigenin treatment. Liquiritigenin inhibits HSP90-mediated CMA, thereby suppressing BC cell growth.

求助全文
通过发布文献求助,成功后即可免费获取论文全文。 去求助
来源期刊
Korean Journal of Physiology & Pharmacology
Korean Journal of Physiology & Pharmacology PHARMACOLOGY & PHARMACY-PHYSIOLOGY
CiteScore
3.20
自引率
5.00%
发文量
53
审稿时长
6-12 weeks
期刊介绍: The Korean Journal of Physiology & Pharmacology (Korean J. Physiol. Pharmacol., KJPP) is the official journal of both the Korean Physiological Society (KPS) and the Korean Society of Pharmacology (KSP). The journal launched in 1997 and is published bi-monthly in English. KJPP publishes original, peer-reviewed, scientific research-based articles that report successful advances in physiology and pharmacology. KJPP welcomes the submission of all original research articles in the field of physiology and pharmacology, especially the new and innovative findings. The scope of researches includes the action mechanism, pharmacological effect, utilization, and interaction of chemicals with biological system as well as the development of new drug targets. Theoretical articles that use computational models for further understanding of the physiological or pharmacological processes are also welcomed. Investigative translational research articles on human disease with an emphasis on physiology or pharmacology are also invited. KJPP does not publish work on the actions of crude biological extracts of either unknown chemical composition (e.g. unpurified and unvalidated) or unknown concentration. Reviews are normally commissioned, but consideration will be given to unsolicited contributions. All papers accepted for publication in KJPP will appear simultaneously in the printed Journal and online.
×
引用
GB/T 7714-2015
复制
MLA
复制
APA
复制
导出至
BibTeX EndNote RefMan NoteFirst NoteExpress
×
提示
您的信息不完整,为了账户安全,请先补充。
现在去补充
×
提示
您因"违规操作"
具体请查看互助需知
我知道了
×
提示
确定
请完成安全验证×
copy
已复制链接
快去分享给好友吧!
我知道了
右上角分享
点击右上角分享
0
联系我们:info@booksci.cn Book学术提供免费学术资源搜索服务,方便国内外学者检索中英文文献。致力于提供最便捷和优质的服务体验。 Copyright © 2023 布克学术 All rights reserved.
京ICP备2023020795号-1
ghs 京公网安备 11010802042870号
Book学术文献互助
Book学术文献互助群
群 号:604180095
Book学术官方微信