利用创新帮助满足老年人的需求:实地测试电子工具,以简化各种医疗机构的老年病评估。

IF 4.3 3区 医学 Q1 PRIMARY HEALTH CARE
Limor Adler, Zorian Radomyslsky, Miri Mizrahi Reuveni, Eduardo Schejter, Ilan Yehoshua, Yakov Segal, Sara Kivity, Etti Naimi, Mor Saban
{"title":"利用创新帮助满足老年人的需求:实地测试电子工具,以简化各种医疗机构的老年病评估。","authors":"Limor Adler, Zorian Radomyslsky, Miri Mizrahi Reuveni, Eduardo Schejter, Ilan Yehoshua, Yakov Segal, Sara Kivity, Etti Naimi, Mor Saban","doi":"10.1136/fmch-2024-002729","DOIUrl":null,"url":null,"abstract":"<p><strong>Background: </strong>As populations age globally, effectively managing geriatric health poses challenges for primary care. Comprehensive geriatric assessments (CGAs) aim to address these challenges through multidisciplinary screening and coordinated care planning. However, most CGA tools and workflows have not been optimised for routine primary care delivery.</p><p><strong>Objective: </strong>This study aimed to evaluate the impact of a computerised CGA tool, called the Golden Age Visit, implemented in primary care in Israel.</p><p><strong>Methods: </strong>This study employed a quasiexperimental mixed-methods design to evaluate outcomes associated with the Golden Age electronic health assessment tool. Quantitative analysis used electronic medical records data from Maccabi Healthcare Services, the second largest health management organisation (HMO) in Israel. Patients aged 75 and older were included in analyses from January 2017 to December 2019 and January 2021 to December 2022. For patients, data were also collected on controls who did not participate in the Golden Age Visit programme during the same time period, to allow for comparison of outcomes. For physicians, qualitative data were collected via surveys and interviews with primary care physicians who used the Golden Age Visit SMARTEST e-assessment tool.</p><p><strong>Results: </strong>A total of 9022 community-dwelling adults aged 75 and older were included in the study: 1421 patients received a Golden Age Visit CGA (intervention group), and 7601 patients did not receive the assessment (control group). After CGAs, diagnosis rates increased significantly for neuropsychiatric conditions and falls. Referrals to physiotherapy, occupational therapy, dietetics and geriatric outpatient clinics also rose substantially. However, no differences were found in rates of hip fracture or relocation to long-term care between groups. Surveys among physicians (n=151) found high satisfaction with the programme.</p><p><strong>Conclusion: </strong>Implementation of a large-scale primary care CGA programme was associated with improved diagnosis and management of geriatric conditions. Physicians were also satisfied, suggesting good uptake and feasibility within usual care. Further high-quality studies are still needed but these results provide real-world support for proactively addressing geriatric health needs through structured screening models.</p>","PeriodicalId":44590,"journal":{"name":"Family Medicine and Community Health","volume":"12 2","pages":""},"PeriodicalIF":4.3000,"publicationDate":"2024-05-17","publicationTypes":"Journal Article","fieldsOfStudy":null,"isOpenAccess":false,"openAccessPdf":"https://www.ncbi.nlm.nih.gov/pmc/articles/PMC11103227/pdf/","citationCount":"0","resultStr":"{\"title\":\"Harnessing innovation to help meet the needs of elders: field testing an electronic tool to streamline geriatric assessments across healthcare settings.\",\"authors\":\"Limor Adler, Zorian Radomyslsky, Miri Mizrahi Reuveni, Eduardo Schejter, Ilan Yehoshua, Yakov Segal, Sara Kivity, Etti Naimi, Mor Saban\",\"doi\":\"10.1136/fmch-2024-002729\",\"DOIUrl\":null,\"url\":null,\"abstract\":\"<p><strong>Background: </strong>As populations age globally, effectively managing geriatric health poses challenges for primary care. Comprehensive geriatric assessments (CGAs) aim to address these challenges through multidisciplinary screening and coordinated care planning. However, most CGA tools and workflows have not been optimised for routine primary care delivery.</p><p><strong>Objective: </strong>This study aimed to evaluate the impact of a computerised CGA tool, called the Golden Age Visit, implemented in primary care in Israel.</p><p><strong>Methods: </strong>This study employed a quasiexperimental mixed-methods design to evaluate outcomes associated with the Golden Age electronic health assessment tool. Quantitative analysis used electronic medical records data from Maccabi Healthcare Services, the second largest health management organisation (HMO) in Israel. Patients aged 75 and older were included in analyses from January 2017 to December 2019 and January 2021 to December 2022. For patients, data were also collected on controls who did not participate in the Golden Age Visit programme during the same time period, to allow for comparison of outcomes. For physicians, qualitative data were collected via surveys and interviews with primary care physicians who used the Golden Age Visit SMARTEST e-assessment tool.</p><p><strong>Results: </strong>A total of 9022 community-dwelling adults aged 75 and older were included in the study: 1421 patients received a Golden Age Visit CGA (intervention group), and 7601 patients did not receive the assessment (control group). After CGAs, diagnosis rates increased significantly for neuropsychiatric conditions and falls. Referrals to physiotherapy, occupational therapy, dietetics and geriatric outpatient clinics also rose substantially. However, no differences were found in rates of hip fracture or relocation to long-term care between groups. Surveys among physicians (n=151) found high satisfaction with the programme.</p><p><strong>Conclusion: </strong>Implementation of a large-scale primary care CGA programme was associated with improved diagnosis and management of geriatric conditions. Physicians were also satisfied, suggesting good uptake and feasibility within usual care. Further high-quality studies are still needed but these results provide real-world support for proactively addressing geriatric health needs through structured screening models.</p>\",\"PeriodicalId\":44590,\"journal\":{\"name\":\"Family Medicine and Community Health\",\"volume\":\"12 2\",\"pages\":\"\"},\"PeriodicalIF\":4.3000,\"publicationDate\":\"2024-05-17\",\"publicationTypes\":\"Journal Article\",\"fieldsOfStudy\":null,\"isOpenAccess\":false,\"openAccessPdf\":\"https://www.ncbi.nlm.nih.gov/pmc/articles/PMC11103227/pdf/\",\"citationCount\":\"0\",\"resultStr\":null,\"platform\":\"Semanticscholar\",\"paperid\":null,\"PeriodicalName\":\"Family Medicine and Community Health\",\"FirstCategoryId\":\"3\",\"ListUrlMain\":\"https://doi.org/10.1136/fmch-2024-002729\",\"RegionNum\":3,\"RegionCategory\":\"医学\",\"ArticlePicture\":[],\"TitleCN\":null,\"AbstractTextCN\":null,\"PMCID\":null,\"EPubDate\":\"\",\"PubModel\":\"\",\"JCR\":\"Q1\",\"JCRName\":\"PRIMARY HEALTH CARE\",\"Score\":null,\"Total\":0}","platform":"Semanticscholar","paperid":null,"PeriodicalName":"Family Medicine and Community Health","FirstCategoryId":"3","ListUrlMain":"https://doi.org/10.1136/fmch-2024-002729","RegionNum":3,"RegionCategory":"医学","ArticlePicture":[],"TitleCN":null,"AbstractTextCN":null,"PMCID":null,"EPubDate":"","PubModel":"","JCR":"Q1","JCRName":"PRIMARY HEALTH CARE","Score":null,"Total":0}
引用次数: 0

摘要

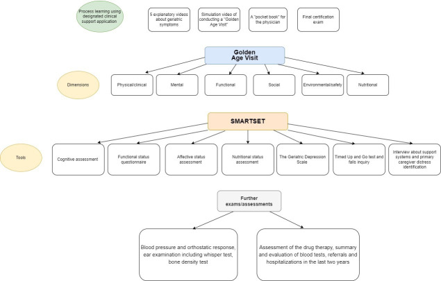
背景:随着全球人口老龄化,有效管理老年健康给初级保健带来了挑战。老年病综合评估(CGA)旨在通过多学科筛查和协调护理规划来应对这些挑战。然而,大多数 CGA 工具和工作流程尚未针对常规初级医疗服务进行优化:本研究旨在评估一种名为 "黄金年龄访问 "的计算机化 CGA 工具在以色列初级保健中实施的影响:本研究采用准实验混合方法设计,评估与黄金时代电子健康评估工具相关的结果。定量分析使用了以色列第二大健康管理组织 Maccabi Healthcare Services 的电子病历数据。2017年1月至2019年12月和2021年1月至2022年12月期间,75岁及以上的患者被纳入分析范围。对于患者,还收集了同一时期未参加黄金年龄访问计划的对照组的数据,以便对结果进行比较。在医生方面,通过对使用 "黄金年龄访问 "SMARTEST 电子评估工具的初级保健医生进行调查和访谈,收集定性数据:共有 9022 名 75 岁及以上居住在社区的成年人参与了研究:其中 1421 名患者接受了黄金年龄访问 CGA(干预组),7 601 名患者未接受评估(对照组)。接受 CGA 评估后,神经精神疾病和跌倒的诊断率明显增加。物理治疗、职业治疗、营养学和老年病门诊的转诊率也大幅上升。不过,在髋部骨折或转入长期护理机构的比例方面,各组之间没有发现差异。对医生(151 人)的调查显示,他们对该计划的满意度很高:结论:大规模初级保健 CGA 计划的实施与老年病诊断和管理的改善有关。医生也很满意,这表明该计划在常规护理中具有良好的接受度和可行性。仍需进一步开展高质量的研究,但这些结果为通过结构化筛查模式主动满足老年健康需求提供了现实支持。
本文章由计算机程序翻译,如有差异,请以英文原文为准。

Harnessing innovation to help meet the needs of elders: field testing an electronic tool to streamline geriatric assessments across healthcare settings.

Harnessing innovation to help meet the needs of elders: field testing an electronic tool to streamline geriatric assessments across healthcare settings.

Harnessing innovation to help meet the needs of elders: field testing an electronic tool to streamline geriatric assessments across healthcare settings.

Background: As populations age globally, effectively managing geriatric health poses challenges for primary care. Comprehensive geriatric assessments (CGAs) aim to address these challenges through multidisciplinary screening and coordinated care planning. However, most CGA tools and workflows have not been optimised for routine primary care delivery.

Objective: This study aimed to evaluate the impact of a computerised CGA tool, called the Golden Age Visit, implemented in primary care in Israel.

Methods: This study employed a quasiexperimental mixed-methods design to evaluate outcomes associated with the Golden Age electronic health assessment tool. Quantitative analysis used electronic medical records data from Maccabi Healthcare Services, the second largest health management organisation (HMO) in Israel. Patients aged 75 and older were included in analyses from January 2017 to December 2019 and January 2021 to December 2022. For patients, data were also collected on controls who did not participate in the Golden Age Visit programme during the same time period, to allow for comparison of outcomes. For physicians, qualitative data were collected via surveys and interviews with primary care physicians who used the Golden Age Visit SMARTEST e-assessment tool.

Results: A total of 9022 community-dwelling adults aged 75 and older were included in the study: 1421 patients received a Golden Age Visit CGA (intervention group), and 7601 patients did not receive the assessment (control group). After CGAs, diagnosis rates increased significantly for neuropsychiatric conditions and falls. Referrals to physiotherapy, occupational therapy, dietetics and geriatric outpatient clinics also rose substantially. However, no differences were found in rates of hip fracture or relocation to long-term care between groups. Surveys among physicians (n=151) found high satisfaction with the programme.

Conclusion: Implementation of a large-scale primary care CGA programme was associated with improved diagnosis and management of geriatric conditions. Physicians were also satisfied, suggesting good uptake and feasibility within usual care. Further high-quality studies are still needed but these results provide real-world support for proactively addressing geriatric health needs through structured screening models.

求助全文
通过发布文献求助,成功后即可免费获取论文全文。 去求助
来源期刊
CiteScore
9.70
自引率
0.00%
发文量
27
审稿时长
19 weeks
期刊介绍: Family Medicine and Community Health (FMCH) is a peer-reviewed, open-access journal focusing on the topics of family medicine, general practice and community health. FMCH strives to be a leading international journal that promotes ‘Health Care for All’ through disseminating novel knowledge and best practices in primary care, family medicine, and community health. FMCH publishes original research, review, methodology, commentary, reflection, and case-study from the lens of population health. FMCH’s Asian Focus section features reports of family medicine development in the Asia-pacific region. FMCH aims to be an exemplary forum for the timely communication of medical knowledge and skills with the goal of promoting improved health care through the practice of family and community-based medicine globally. FMCH aims to serve a diverse audience including researchers, educators, policymakers and leaders of family medicine and community health. We also aim to provide content relevant for researchers working on population health, epidemiology, public policy, disease control and management, preventative medicine and disease burden. FMCH does not impose any article processing charges (APC) or submission charges.
×
引用
GB/T 7714-2015
复制
MLA
复制
APA
复制
导出至
BibTeX EndNote RefMan NoteFirst NoteExpress
×
提示
您的信息不完整,为了账户安全,请先补充。
现在去补充
×
提示
您因"违规操作"
具体请查看互助需知
我知道了
×
提示
确定
请完成安全验证×
copy
已复制链接
快去分享给好友吧!
我知道了
右上角分享
点击右上角分享
0
联系我们:info@booksci.cn Book学术提供免费学术资源搜索服务,方便国内外学者检索中英文文献。致力于提供最便捷和优质的服务体验。 Copyright © 2023 布克学术 All rights reserved.
京ICP备2023020795号-1
ghs 京公网安备 11010802042870号
Book学术文献互助
Book学术文献互助群
群 号:604180095
Book学术官方微信