T淋巴细胞的线粒体促进抗肺癌免疫反应

IF 2.2 Q3 ONCOLOGY
World Journal of Oncology Pub Date : 2024-06-01 Epub Date: 2024-04-15 DOI:10.14740/wjon1841
Minsuk Kim
{"title":"T淋巴细胞的线粒体促进抗肺癌免疫反应","authors":"Minsuk Kim","doi":"10.14740/wjon1841","DOIUrl":null,"url":null,"abstract":"<p><strong>Background: </strong>B-cell lymphoma 2 (Bcl-2), a protein involved in apoptosis, has been proven to have carcinogenic potential and is well documented. With the recent advancement in optical technology, it has become possible to observe subcellular organelles such as mitochondria in real-time without the need for staining. Consequently, we have examined the movement of mitochondria in cancer cells, correlating it with the regulation of Bcl-2.</p><p><strong>Methods: </strong>Using a tomographic microscope, which can detect the internal structure of cells, we observed lung tumor cells. Cells were exposed to a laser beam (λ = 520 nm) inclined at 45°, and holographic images were recorded up to a depth of 30 µm of reconstruction.</p><p><strong>Results: </strong>Intriguingly, lung tumor cells rapidly expelled mitochondria upon the attachment of Bcl-2 or B-cell lymphoma extra-large (Bcl-xL) inhibitors. On the other hand, we observed that tumor cells hijack mitochondria from T cells. The hijacked mitochondria were not immediately linked to tumor cell death, but they played a role in assisting granzyme B-induced tumor cell death. Due to lower levels of Bcl-2 and Bcl-xL on the mitochondria of T cells compared to lung tumor cells, immune cells depleted of Bcl-2 and Bcl-xL were co-cultured with the tumor cells.</p><p><strong>Conclusions: </strong>As a result, a more effective tumor cell death induced by granzyme B was observed. Additionally, further enhanced anticancer immune response was observed <i>in vivo</i>. Together, we show that modified mitochondria of T cells can provide potential novel strategies towards tumor cell death.</p>","PeriodicalId":46797,"journal":{"name":"World Journal of Oncology","volume":"15 3","pages":"472-481"},"PeriodicalIF":2.2000,"publicationDate":"2024-06-01","publicationTypes":"Journal Article","fieldsOfStudy":null,"isOpenAccess":false,"openAccessPdf":"https://www.ncbi.nlm.nih.gov/pmc/articles/PMC11092414/pdf/","citationCount":"0","resultStr":"{\"title\":\"Mitochondria of T Lymphocytes Promote Anti-Pulmonary Tumor Immune Response.\",\"authors\":\"Minsuk Kim\",\"doi\":\"10.14740/wjon1841\",\"DOIUrl\":null,\"url\":null,\"abstract\":\"<p><strong>Background: </strong>B-cell lymphoma 2 (Bcl-2), a protein involved in apoptosis, has been proven to have carcinogenic potential and is well documented. With the recent advancement in optical technology, it has become possible to observe subcellular organelles such as mitochondria in real-time without the need for staining. Consequently, we have examined the movement of mitochondria in cancer cells, correlating it with the regulation of Bcl-2.</p><p><strong>Methods: </strong>Using a tomographic microscope, which can detect the internal structure of cells, we observed lung tumor cells. Cells were exposed to a laser beam (λ = 520 nm) inclined at 45°, and holographic images were recorded up to a depth of 30 µm of reconstruction.</p><p><strong>Results: </strong>Intriguingly, lung tumor cells rapidly expelled mitochondria upon the attachment of Bcl-2 or B-cell lymphoma extra-large (Bcl-xL) inhibitors. On the other hand, we observed that tumor cells hijack mitochondria from T cells. The hijacked mitochondria were not immediately linked to tumor cell death, but they played a role in assisting granzyme B-induced tumor cell death. Due to lower levels of Bcl-2 and Bcl-xL on the mitochondria of T cells compared to lung tumor cells, immune cells depleted of Bcl-2 and Bcl-xL were co-cultured with the tumor cells.</p><p><strong>Conclusions: </strong>As a result, a more effective tumor cell death induced by granzyme B was observed. Additionally, further enhanced anticancer immune response was observed <i>in vivo</i>. Together, we show that modified mitochondria of T cells can provide potential novel strategies towards tumor cell death.</p>\",\"PeriodicalId\":46797,\"journal\":{\"name\":\"World Journal of Oncology\",\"volume\":\"15 3\",\"pages\":\"472-481\"},\"PeriodicalIF\":2.2000,\"publicationDate\":\"2024-06-01\",\"publicationTypes\":\"Journal Article\",\"fieldsOfStudy\":null,\"isOpenAccess\":false,\"openAccessPdf\":\"https://www.ncbi.nlm.nih.gov/pmc/articles/PMC11092414/pdf/\",\"citationCount\":\"0\",\"resultStr\":null,\"platform\":\"Semanticscholar\",\"paperid\":null,\"PeriodicalName\":\"World Journal of Oncology\",\"FirstCategoryId\":\"1085\",\"ListUrlMain\":\"https://doi.org/10.14740/wjon1841\",\"RegionNum\":0,\"RegionCategory\":null,\"ArticlePicture\":[],\"TitleCN\":null,\"AbstractTextCN\":null,\"PMCID\":null,\"EPubDate\":\"2024/4/15 0:00:00\",\"PubModel\":\"Epub\",\"JCR\":\"Q3\",\"JCRName\":\"ONCOLOGY\",\"Score\":null,\"Total\":0}","platform":"Semanticscholar","paperid":null,"PeriodicalName":"World Journal of Oncology","FirstCategoryId":"1085","ListUrlMain":"https://doi.org/10.14740/wjon1841","RegionNum":0,"RegionCategory":null,"ArticlePicture":[],"TitleCN":null,"AbstractTextCN":null,"PMCID":null,"EPubDate":"2024/4/15 0:00:00","PubModel":"Epub","JCR":"Q3","JCRName":"ONCOLOGY","Score":null,"Total":0}
引用次数: 0

摘要

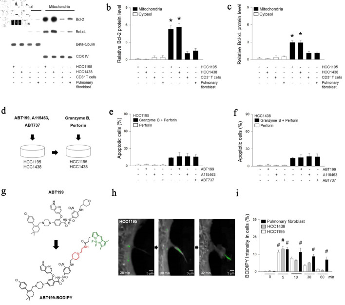
背景:B 细胞淋巴瘤 2(Bcl-2)是一种参与细胞凋亡的蛋白质,已被证实具有致癌潜能,并有大量文献记载。随着近年来光学技术的发展,无需染色就能实时观察线粒体等亚细胞器。因此,我们研究了癌细胞中线粒体的移动,并将其与 Bcl-2 的调控联系起来:我们使用能检测细胞内部结构的断层显微镜观察了肺肿瘤细胞。将细胞置于倾斜 45° 的激光束(λ = 520 nm)下,记录深度为 30 µm 的全息图像:结果:有趣的是,肺肿瘤细胞在附着 Bcl-2 或 B 细胞淋巴瘤特大型(Bcl-xL)抑制剂后,线粒体迅速排出。另一方面,我们观察到肿瘤细胞劫持了 T 细胞的线粒体。被劫持的线粒体不会立即导致肿瘤细胞死亡,但它们在协助颗粒酶 B 诱导的肿瘤细胞死亡中发挥作用。由于T细胞线粒体上的Bcl-2和Bcl-xL水平低于肺部肿瘤细胞,因此将去除了Bcl-2和Bcl-xL的免疫细胞与肿瘤细胞共同培养:因此,观察到颗粒酶 B 能更有效地诱导肿瘤细胞死亡。此外,还观察到体内抗癌免疫反应进一步增强。综上所述,我们发现改造过的 T 细胞线粒体可以为肿瘤细胞的死亡提供潜在的新策略。
本文章由计算机程序翻译,如有差异,请以英文原文为准。

Mitochondria of T Lymphocytes Promote Anti-Pulmonary Tumor Immune Response.

Mitochondria of T Lymphocytes Promote Anti-Pulmonary Tumor Immune Response.

Mitochondria of T Lymphocytes Promote Anti-Pulmonary Tumor Immune Response.

Mitochondria of T Lymphocytes Promote Anti-Pulmonary Tumor Immune Response.

Background: B-cell lymphoma 2 (Bcl-2), a protein involved in apoptosis, has been proven to have carcinogenic potential and is well documented. With the recent advancement in optical technology, it has become possible to observe subcellular organelles such as mitochondria in real-time without the need for staining. Consequently, we have examined the movement of mitochondria in cancer cells, correlating it with the regulation of Bcl-2.

Methods: Using a tomographic microscope, which can detect the internal structure of cells, we observed lung tumor cells. Cells were exposed to a laser beam (λ = 520 nm) inclined at 45°, and holographic images were recorded up to a depth of 30 µm of reconstruction.

Results: Intriguingly, lung tumor cells rapidly expelled mitochondria upon the attachment of Bcl-2 or B-cell lymphoma extra-large (Bcl-xL) inhibitors. On the other hand, we observed that tumor cells hijack mitochondria from T cells. The hijacked mitochondria were not immediately linked to tumor cell death, but they played a role in assisting granzyme B-induced tumor cell death. Due to lower levels of Bcl-2 and Bcl-xL on the mitochondria of T cells compared to lung tumor cells, immune cells depleted of Bcl-2 and Bcl-xL were co-cultured with the tumor cells.

Conclusions: As a result, a more effective tumor cell death induced by granzyme B was observed. Additionally, further enhanced anticancer immune response was observed in vivo. Together, we show that modified mitochondria of T cells can provide potential novel strategies towards tumor cell death.

求助全文
通过发布文献求助,成功后即可免费获取论文全文。 去求助
来源期刊
CiteScore
6.10
自引率
15.40%
发文量
37
期刊介绍: World Journal of Oncology, bimonthly, publishes original contributions describing basic research and clinical investigation of cancer, on the cellular, molecular, prevention, diagnosis, therapy and prognosis aspects. The submissions can be basic research or clinical investigation oriented. This journal welcomes those submissions focused on the clinical trials of new treatment modalities for cancer, and those submissions focused on molecular or cellular research of the oncology pathogenesis. Case reports submitted for consideration of publication should explore either a novel genomic event/description or a new safety signal from an oncolytic agent. The areas of interested manuscripts are these disciplines: tumor immunology and immunotherapy; cancer molecular pharmacology and chemotherapy; drug sensitivity and resistance; cancer epidemiology; clinical trials; cancer pathology; radiobiology and radiation oncology; solid tumor oncology; hematological malignancies; surgical oncology; pediatric oncology; molecular oncology and cancer genes; gene therapy; cancer endocrinology; cancer metastasis; prevention and diagnosis of cancer; other cancer related subjects. The types of manuscripts accepted are original article, review, editorial, short communication, case report, letter to the editor, book review.
×
引用
GB/T 7714-2015
复制
MLA
复制
APA
复制
导出至
BibTeX EndNote RefMan NoteFirst NoteExpress
×
提示
您的信息不完整,为了账户安全,请先补充。
现在去补充
×
提示
您因"违规操作"
具体请查看互助需知
我知道了
×
提示
确定
请完成安全验证×
copy
已复制链接
快去分享给好友吧!
我知道了
右上角分享
点击右上角分享
0
联系我们:info@booksci.cn Book学术提供免费学术资源搜索服务,方便国内外学者检索中英文文献。致力于提供最便捷和优质的服务体验。 Copyright © 2023 布克学术 All rights reserved.
京ICP备2023020795号-1
ghs 京公网安备 11010802042870号
Book学术文献互助
Book学术文献互助群
群 号:604180095
Book学术官方微信