骨质疏松症 GWAS 植入的 DNM3 基因座通过波动的 miR-199a-5p 水平调节间充质干/祖细胞的成骨和软骨命运。

IF 2.4 Q2 ENDOCRINOLOGY & METABOLISM
JBMR Plus Pub Date : 2024-04-10 eCollection Date: 2024-05-01 DOI:10.1093/jbmrpl/ziae051
Gurcharan Kaur, James A Pippin, Solomon Chang, Justin Redmond, Alessandra Chesi, Andrew D Wells, Tristan Maerz, Struan F A Grant, Rhima M Coleman, Kurt D Hankenson, Yadav Wagley
{"title":"骨质疏松症 GWAS 植入的 DNM3 基因座通过波动的 miR-199a-5p 水平调节间充质干/祖细胞的成骨和软骨命运。","authors":"Gurcharan Kaur, James A Pippin, Solomon Chang, Justin Redmond, Alessandra Chesi, Andrew D Wells, Tristan Maerz, Struan F A Grant, Rhima M Coleman, Kurt D Hankenson, Yadav Wagley","doi":"10.1093/jbmrpl/ziae051","DOIUrl":null,"url":null,"abstract":"<p><p>Genome wide association study (GWAS)-implicated bone mineral density (BMD) signals have been shown to localize in cis-regulatory regions of distal effector genes using 3D genomic methods. Detailed characterization of such genes can reveal novel causal genes for BMD determination. Here, we elected to characterize the \"<i>DNM3\"</i> locus on chr1q24, where the long non-coding RNA <i>DNM3OS</i> and the embedded microRNA <i>MIR199A2</i> (miR-199a-5p) are implicated as effector genes contacted by the region harboring variation in linkage disequilibrium with BMD-associated sentinel single nucleotide polymorphism, rs12041600. During osteoblast differentiation of human mesenchymal stem/progenitor cells (hMSC), miR-199a-5p expression was temporally decreased and correlated with the induction of osteoblastic transcription factors RUNX2 and Osterix. Functional relevance of miR-199a-5p downregulation in osteoblastogenesis was investigated by introducing miR-199a-5p mimic into hMSC. Cells overexpressing miR-199a-5p depicted a cobblestone-like morphological change and failed to produce BMP2-dependent extracellular matrix mineralization. Mechanistically, a miR-199a-5p mimic modified hMSC propagated normal SMAD1/5/9 signaling and expressed osteoblastic transcription factors RUNX2 and Osterix but depicted pronounced upregulation of SOX9 and enhanced expression of essential chondrogenic genes <i>ACAN, COMP,</i> and <i>COL10A1</i>. Mineralization defects, morphological changes, and enhanced chondrogenic gene expression associated with miR-199a-5p mimic over-expression were restored with miR-199a-5p inhibitor suggesting specificity of miR-199a-5p in chondrogenic fate specification. The expression of both the <i>DNM3OS</i> and miR-199a-5p temporally increased and correlated with hMSC chondrogenic differentiation. Although miR-199a-5p overexpression failed to further enhance chondrogenesis, blocking miR-199a-5p activity significantly reduced chondrogenic pellet size, extracellular matrix deposition, and chondrogenic gene expression. Taken together, our results indicate that oscillating miR-199a-5p levels dictate hMSC osteoblast or chondrocyte terminal fate. Our study highlights a functional role of miR-199a-5p as a BMD effector gene at the <i>DNM3</i> BMD GWAS locus, where patients with cis-regulatory genetic variation which increases miR-199a-5p expression could lead to reduced osteoblast activity.</p>","PeriodicalId":14611,"journal":{"name":"JBMR Plus","volume":"8 5","pages":"ziae051"},"PeriodicalIF":2.4000,"publicationDate":"2024-04-10","publicationTypes":"Journal Article","fieldsOfStudy":null,"isOpenAccess":false,"openAccessPdf":"https://www.ncbi.nlm.nih.gov/pmc/articles/PMC11056323/pdf/","citationCount":"0","resultStr":"{\"title\":\"Osteoporosis GWAS-implicated <i>DNM3</i> locus contextually regulates osteoblastic and chondrogenic fate of mesenchymal stem/progenitor cells through oscillating miR-199a-5p levels.\",\"authors\":\"Gurcharan Kaur, James A Pippin, Solomon Chang, Justin Redmond, Alessandra Chesi, Andrew D Wells, Tristan Maerz, Struan F A Grant, Rhima M Coleman, Kurt D Hankenson, Yadav Wagley\",\"doi\":\"10.1093/jbmrpl/ziae051\",\"DOIUrl\":null,\"url\":null,\"abstract\":\"<p><p>Genome wide association study (GWAS)-implicated bone mineral density (BMD) signals have been shown to localize in cis-regulatory regions of distal effector genes using 3D genomic methods. Detailed characterization of such genes can reveal novel causal genes for BMD determination. Here, we elected to characterize the \\\"<i>DNM3\\\"</i> locus on chr1q24, where the long non-coding RNA <i>DNM3OS</i> and the embedded microRNA <i>MIR199A2</i> (miR-199a-5p) are implicated as effector genes contacted by the region harboring variation in linkage disequilibrium with BMD-associated sentinel single nucleotide polymorphism, rs12041600. During osteoblast differentiation of human mesenchymal stem/progenitor cells (hMSC), miR-199a-5p expression was temporally decreased and correlated with the induction of osteoblastic transcription factors RUNX2 and Osterix. Functional relevance of miR-199a-5p downregulation in osteoblastogenesis was investigated by introducing miR-199a-5p mimic into hMSC. Cells overexpressing miR-199a-5p depicted a cobblestone-like morphological change and failed to produce BMP2-dependent extracellular matrix mineralization. Mechanistically, a miR-199a-5p mimic modified hMSC propagated normal SMAD1/5/9 signaling and expressed osteoblastic transcription factors RUNX2 and Osterix but depicted pronounced upregulation of SOX9 and enhanced expression of essential chondrogenic genes <i>ACAN, COMP,</i> and <i>COL10A1</i>. Mineralization defects, morphological changes, and enhanced chondrogenic gene expression associated with miR-199a-5p mimic over-expression were restored with miR-199a-5p inhibitor suggesting specificity of miR-199a-5p in chondrogenic fate specification. The expression of both the <i>DNM3OS</i> and miR-199a-5p temporally increased and correlated with hMSC chondrogenic differentiation. Although miR-199a-5p overexpression failed to further enhance chondrogenesis, blocking miR-199a-5p activity significantly reduced chondrogenic pellet size, extracellular matrix deposition, and chondrogenic gene expression. Taken together, our results indicate that oscillating miR-199a-5p levels dictate hMSC osteoblast or chondrocyte terminal fate. Our study highlights a functional role of miR-199a-5p as a BMD effector gene at the <i>DNM3</i> BMD GWAS locus, where patients with cis-regulatory genetic variation which increases miR-199a-5p expression could lead to reduced osteoblast activity.</p>\",\"PeriodicalId\":14611,\"journal\":{\"name\":\"JBMR Plus\",\"volume\":\"8 5\",\"pages\":\"ziae051\"},\"PeriodicalIF\":2.4000,\"publicationDate\":\"2024-04-10\",\"publicationTypes\":\"Journal Article\",\"fieldsOfStudy\":null,\"isOpenAccess\":false,\"openAccessPdf\":\"https://www.ncbi.nlm.nih.gov/pmc/articles/PMC11056323/pdf/\",\"citationCount\":\"0\",\"resultStr\":null,\"platform\":\"Semanticscholar\",\"paperid\":null,\"PeriodicalName\":\"JBMR Plus\",\"FirstCategoryId\":\"1085\",\"ListUrlMain\":\"https://doi.org/10.1093/jbmrpl/ziae051\",\"RegionNum\":0,\"RegionCategory\":null,\"ArticlePicture\":[],\"TitleCN\":null,\"AbstractTextCN\":null,\"PMCID\":null,\"EPubDate\":\"2024/5/1 0:00:00\",\"PubModel\":\"eCollection\",\"JCR\":\"Q2\",\"JCRName\":\"ENDOCRINOLOGY & METABOLISM\",\"Score\":null,\"Total\":0}","platform":"Semanticscholar","paperid":null,"PeriodicalName":"JBMR Plus","FirstCategoryId":"1085","ListUrlMain":"https://doi.org/10.1093/jbmrpl/ziae051","RegionNum":0,"RegionCategory":null,"ArticlePicture":[],"TitleCN":null,"AbstractTextCN":null,"PMCID":null,"EPubDate":"2024/5/1 0:00:00","PubModel":"eCollection","JCR":"Q2","JCRName":"ENDOCRINOLOGY & METABOLISM","Score":null,"Total":0}
引用次数: 0

摘要

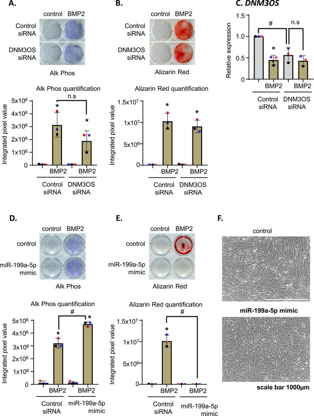
利用三维基因组学方法,已证明基因组广泛关联研究(GWAS)引起的骨矿物质密度(BMD)信号定位于远端效应基因的顺式调控区。对这些基因进行详细表征可以发现决定 BMD 的新的因果基因。在这里,我们选择了 chr1q24 上的 "DNM3 "基因座,其中的长非编码 RNA DNM3OS 和嵌入的 microRNA MIR199A2 (miR-199a-5p)被认为是与 BMD 相关的哨点单核苷酸多态性 rs12041600 存在连锁不平衡变异的区域所接触的效应基因。在人间质干细胞/祖细胞(hMSC)的成骨细胞分化过程中,miR-199a-5p的表达在时间上减少,并与成骨细胞转录因子RUNX2和Osterix的诱导相关。通过向 hMSC 中引入 miR-199a-5p 模拟物,研究了 miR-199a-5p 下调在成骨细胞生成过程中的功能相关性。过表达miR-199a-5p的细胞表现出鹅卵石样的形态变化,并且不能产生依赖于BMP2的细胞外基质矿化。从机理上讲,miR-199a-5p模拟修饰的hMSC可传播正常的SMAD1/5/9信号,表达成骨细胞转录因子RUNX2和Osterix,但SOX9明显上调,软骨生成的重要基因ACAN、COMP和COL10A1表达增强。与 miR-199a-5p 模拟过度表达相关的矿化缺陷、形态学变化和软骨基因表达增强在 miR-199a-5p 抑制剂的作用下得以恢复,这表明 miR-199a-5p 在软骨基因命运规范中具有特异性。DNM3OS和miR-199a-5p的表达均呈时间性增加,并与hMSC的软骨分化相关。虽然miR-199a-5p的过表达不能进一步促进软骨形成,但阻断miR-199a-5p的活性能显著减少软骨形成颗粒的大小、细胞外基质沉积和软骨形成基因的表达。综上所述,我们的研究结果表明,摆动的 miR-199a-5p 水平决定了 hMSC 成骨细胞或软骨细胞的终末命运。我们的研究强调了 miR-199a-5p 在 DNM3 BMD GWAS 基因座上作为 BMD 效应基因的功能作用,在该基因座上,顺式调控基因变异增加了 miR-199a-5p 表达的患者可能会导致成骨细胞活性降低。
本文章由计算机程序翻译,如有差异,请以英文原文为准。

Osteoporosis GWAS-implicated <i>DNM3</i> locus contextually regulates osteoblastic and chondrogenic fate of mesenchymal stem/progenitor cells through oscillating miR-199a-5p levels.

Osteoporosis GWAS-implicated <i>DNM3</i> locus contextually regulates osteoblastic and chondrogenic fate of mesenchymal stem/progenitor cells through oscillating miR-199a-5p levels.

Osteoporosis GWAS-implicated <i>DNM3</i> locus contextually regulates osteoblastic and chondrogenic fate of mesenchymal stem/progenitor cells through oscillating miR-199a-5p levels.

Osteoporosis GWAS-implicated DNM3 locus contextually regulates osteoblastic and chondrogenic fate of mesenchymal stem/progenitor cells through oscillating miR-199a-5p levels.

Genome wide association study (GWAS)-implicated bone mineral density (BMD) signals have been shown to localize in cis-regulatory regions of distal effector genes using 3D genomic methods. Detailed characterization of such genes can reveal novel causal genes for BMD determination. Here, we elected to characterize the "DNM3" locus on chr1q24, where the long non-coding RNA DNM3OS and the embedded microRNA MIR199A2 (miR-199a-5p) are implicated as effector genes contacted by the region harboring variation in linkage disequilibrium with BMD-associated sentinel single nucleotide polymorphism, rs12041600. During osteoblast differentiation of human mesenchymal stem/progenitor cells (hMSC), miR-199a-5p expression was temporally decreased and correlated with the induction of osteoblastic transcription factors RUNX2 and Osterix. Functional relevance of miR-199a-5p downregulation in osteoblastogenesis was investigated by introducing miR-199a-5p mimic into hMSC. Cells overexpressing miR-199a-5p depicted a cobblestone-like morphological change and failed to produce BMP2-dependent extracellular matrix mineralization. Mechanistically, a miR-199a-5p mimic modified hMSC propagated normal SMAD1/5/9 signaling and expressed osteoblastic transcription factors RUNX2 and Osterix but depicted pronounced upregulation of SOX9 and enhanced expression of essential chondrogenic genes ACAN, COMP, and COL10A1. Mineralization defects, morphological changes, and enhanced chondrogenic gene expression associated with miR-199a-5p mimic over-expression were restored with miR-199a-5p inhibitor suggesting specificity of miR-199a-5p in chondrogenic fate specification. The expression of both the DNM3OS and miR-199a-5p temporally increased and correlated with hMSC chondrogenic differentiation. Although miR-199a-5p overexpression failed to further enhance chondrogenesis, blocking miR-199a-5p activity significantly reduced chondrogenic pellet size, extracellular matrix deposition, and chondrogenic gene expression. Taken together, our results indicate that oscillating miR-199a-5p levels dictate hMSC osteoblast or chondrocyte terminal fate. Our study highlights a functional role of miR-199a-5p as a BMD effector gene at the DNM3 BMD GWAS locus, where patients with cis-regulatory genetic variation which increases miR-199a-5p expression could lead to reduced osteoblast activity.

求助全文
通过发布文献求助,成功后即可免费获取论文全文。 去求助
来源期刊
JBMR Plus
JBMR Plus Medicine-Orthopedics and Sports Medicine
CiteScore
5.80
自引率
2.60%
发文量
103
审稿时长
8 weeks
×
引用
GB/T 7714-2015
复制
MLA
复制
APA
复制
导出至
BibTeX EndNote RefMan NoteFirst NoteExpress
×
提示
您的信息不完整,为了账户安全,请先补充。
现在去补充
×
提示
您因"违规操作"
具体请查看互助需知
我知道了
×
提示
确定
请完成安全验证×
copy
已复制链接
快去分享给好友吧!
我知道了
右上角分享
点击右上角分享
0
联系我们:info@booksci.cn Book学术提供免费学术资源搜索服务,方便国内外学者检索中英文文献。致力于提供最便捷和优质的服务体验。 Copyright © 2023 布克学术 All rights reserved.
京ICP备2023020795号-1
ghs 京公网安备 11010802042870号
Book学术文献互助
Book学术文献互助群
群 号:604180095
Book学术官方微信