自发性气胸的临床回顾。

Mediastinum (Hong Kong, China) Pub Date : 2023-10-27 eCollection Date: 2024-01-01 DOI:10.21037/med-23-25
Cynthia J Susai, Kian C Banks, Nathan J Alcasid, Jeffrey B Velotta
{"title":"自发性气胸的临床回顾。","authors":"Cynthia J Susai, Kian C Banks, Nathan J Alcasid, Jeffrey B Velotta","doi":"10.21037/med-23-25","DOIUrl":null,"url":null,"abstract":"<p><p>Primary spontaneous pneumomediastinum is a rare, often benign and self-limited condition defined by air within the mediastinum. However, correctly distinguishing primary spontaneous pneumomediastinum from secondary causes, especially esophageal perforation, remains a diagnostic challenge. There is significant debate regarding the balance of completing a thorough but not overly invasive and costly diagnostic workup. This clinical review aims to gather the limited data regarding spontaneous pneumomediastinum management from case series and retrospective cohort studies, and presents an evaluation algorithm and treatment plan stratified by clinical history. Understanding specifically if the patient presents with coughing versus forceful vomiting is critical to help elucidate the etiology and guide management of pneumomediastinum. Patients who present with forceful vomiting or retching should be considered with higher degree of suspicion for secondary causes of pneumomediastinum, specifically esophageal perforation. However, especially in children, aggressive diagnostic workup is not warranted in every case. After ruling out other etiologies of pneumomediastinum, spontaneous pneumomediastinum can be commonly treated with symptomatic management without the aggressive use of antibiotics or diet restriction. Hospital length of stay may also be minimized on a case-by-case basis. Overall, recurrence of spontaneous pneumomediastinum is rare and outpatient follow up may be safely limited to those at highest risk of recurrence.</p>","PeriodicalId":74139,"journal":{"name":"Mediastinum (Hong Kong, China)","volume":"8 ","pages":"4"},"PeriodicalIF":0.0000,"publicationDate":"2023-10-27","publicationTypes":"Journal Article","fieldsOfStudy":null,"isOpenAccess":false,"openAccessPdf":"https://www.ncbi.nlm.nih.gov/pmc/articles/PMC10839511/pdf/","citationCount":"0","resultStr":"{\"title\":\"A clinical review of spontaneous pneumomediastinum.\",\"authors\":\"Cynthia J Susai, Kian C Banks, Nathan J Alcasid, Jeffrey B Velotta\",\"doi\":\"10.21037/med-23-25\",\"DOIUrl\":null,\"url\":null,\"abstract\":\"<p><p>Primary spontaneous pneumomediastinum is a rare, often benign and self-limited condition defined by air within the mediastinum. However, correctly distinguishing primary spontaneous pneumomediastinum from secondary causes, especially esophageal perforation, remains a diagnostic challenge. There is significant debate regarding the balance of completing a thorough but not overly invasive and costly diagnostic workup. This clinical review aims to gather the limited data regarding spontaneous pneumomediastinum management from case series and retrospective cohort studies, and presents an evaluation algorithm and treatment plan stratified by clinical history. Understanding specifically if the patient presents with coughing versus forceful vomiting is critical to help elucidate the etiology and guide management of pneumomediastinum. Patients who present with forceful vomiting or retching should be considered with higher degree of suspicion for secondary causes of pneumomediastinum, specifically esophageal perforation. However, especially in children, aggressive diagnostic workup is not warranted in every case. After ruling out other etiologies of pneumomediastinum, spontaneous pneumomediastinum can be commonly treated with symptomatic management without the aggressive use of antibiotics or diet restriction. Hospital length of stay may also be minimized on a case-by-case basis. Overall, recurrence of spontaneous pneumomediastinum is rare and outpatient follow up may be safely limited to those at highest risk of recurrence.</p>\",\"PeriodicalId\":74139,\"journal\":{\"name\":\"Mediastinum (Hong Kong, China)\",\"volume\":\"8 \",\"pages\":\"4\"},\"PeriodicalIF\":0.0000,\"publicationDate\":\"2023-10-27\",\"publicationTypes\":\"Journal Article\",\"fieldsOfStudy\":null,\"isOpenAccess\":false,\"openAccessPdf\":\"https://www.ncbi.nlm.nih.gov/pmc/articles/PMC10839511/pdf/\",\"citationCount\":\"0\",\"resultStr\":null,\"platform\":\"Semanticscholar\",\"paperid\":null,\"PeriodicalName\":\"Mediastinum (Hong Kong, China)\",\"FirstCategoryId\":\"1085\",\"ListUrlMain\":\"https://doi.org/10.21037/med-23-25\",\"RegionNum\":0,\"RegionCategory\":null,\"ArticlePicture\":[],\"TitleCN\":null,\"AbstractTextCN\":null,\"PMCID\":null,\"EPubDate\":\"2024/1/1 0:00:00\",\"PubModel\":\"eCollection\",\"JCR\":\"\",\"JCRName\":\"\",\"Score\":null,\"Total\":0}","platform":"Semanticscholar","paperid":null,"PeriodicalName":"Mediastinum (Hong Kong, China)","FirstCategoryId":"1085","ListUrlMain":"https://doi.org/10.21037/med-23-25","RegionNum":0,"RegionCategory":null,"ArticlePicture":[],"TitleCN":null,"AbstractTextCN":null,"PMCID":null,"EPubDate":"2024/1/1 0:00:00","PubModel":"eCollection","JCR":"","JCRName":"","Score":null,"Total":0}
引用次数: 0

摘要

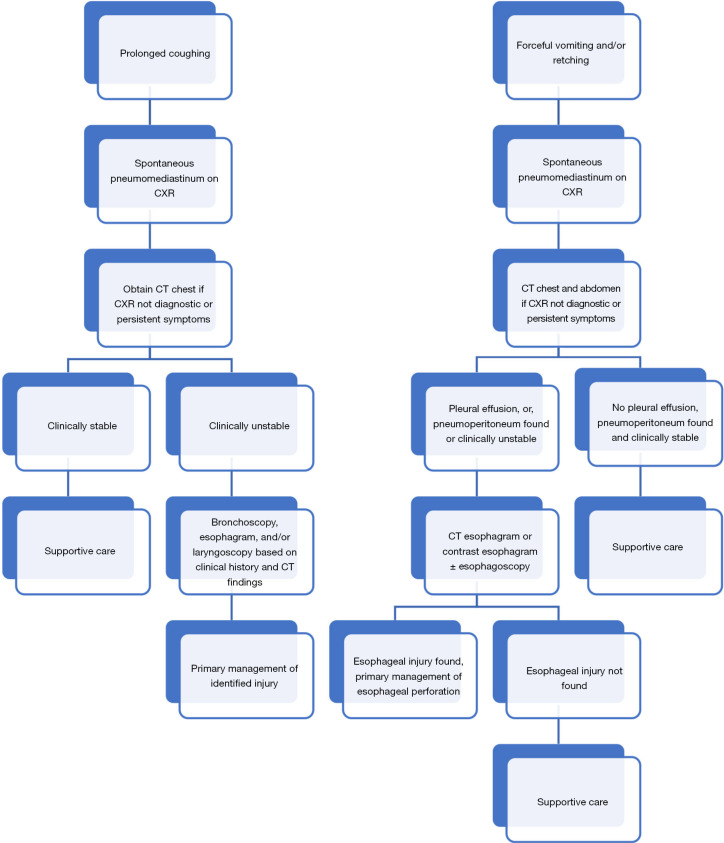
原发性自发性纵隔气胸是一种罕见的、通常是良性的、自限性的疾病,由纵隔内的空气所决定。然而,如何正确区分原发性自发性纵膈气胸和继发性气胸,尤其是食管穿孔,仍然是一项诊断难题。对于如何平衡完成全面但又不过分侵入性和昂贵的诊断工作,存在着很大的争议。本临床综述旨在收集来自病例系列和回顾性队列研究的有关自发性气胸治疗的有限数据,并根据临床病史提出分层评估算法和治疗方案。具体了解患者是否伴有咳嗽或用力呕吐对于阐明病因和指导气胸的治疗至关重要。对于出现剧烈呕吐或反胃的患者,应高度怀疑继发性气胸的病因,特别是食管穿孔。然而,特别是对于儿童患者,并不是每个病例都需要进行积极的诊断检查。在排除了其他导致气胸的病因后,自发性气胸通常可以通过对症治疗来解决,而无需积极使用抗生素或限制饮食。也可根据具体情况尽量缩短住院时间。总的来说,自发性气胸很少复发,因此只需对复发风险最高的患者进行门诊随访即可。
本文章由计算机程序翻译,如有差异,请以英文原文为准。

A clinical review of spontaneous pneumomediastinum.

A clinical review of spontaneous pneumomediastinum.

A clinical review of spontaneous pneumomediastinum.

Primary spontaneous pneumomediastinum is a rare, often benign and self-limited condition defined by air within the mediastinum. However, correctly distinguishing primary spontaneous pneumomediastinum from secondary causes, especially esophageal perforation, remains a diagnostic challenge. There is significant debate regarding the balance of completing a thorough but not overly invasive and costly diagnostic workup. This clinical review aims to gather the limited data regarding spontaneous pneumomediastinum management from case series and retrospective cohort studies, and presents an evaluation algorithm and treatment plan stratified by clinical history. Understanding specifically if the patient presents with coughing versus forceful vomiting is critical to help elucidate the etiology and guide management of pneumomediastinum. Patients who present with forceful vomiting or retching should be considered with higher degree of suspicion for secondary causes of pneumomediastinum, specifically esophageal perforation. However, especially in children, aggressive diagnostic workup is not warranted in every case. After ruling out other etiologies of pneumomediastinum, spontaneous pneumomediastinum can be commonly treated with symptomatic management without the aggressive use of antibiotics or diet restriction. Hospital length of stay may also be minimized on a case-by-case basis. Overall, recurrence of spontaneous pneumomediastinum is rare and outpatient follow up may be safely limited to those at highest risk of recurrence.

求助全文
通过发布文献求助,成功后即可免费获取论文全文。 去求助
来源期刊
CiteScore
1.20
自引率
0.00%
发文量
0
×
引用
GB/T 7714-2015
复制
MLA
复制
APA
复制
导出至
BibTeX EndNote RefMan NoteFirst NoteExpress
×
提示
您的信息不完整,为了账户安全,请先补充。
现在去补充
×
提示
您因"违规操作"
具体请查看互助需知
我知道了
×
提示
确定
请完成安全验证×
copy
已复制链接
快去分享给好友吧!
我知道了
右上角分享
点击右上角分享
0
联系我们:info@booksci.cn Book学术提供免费学术资源搜索服务,方便国内外学者检索中英文文献。致力于提供最便捷和优质的服务体验。 Copyright © 2023 布克学术 All rights reserved.
京ICP备2023020795号-1
ghs 京公网安备 11010802042870号
Book学术文献互助
Book学术文献互助群
群 号:604180095
Book学术官方微信