Hsa_ circ_0006867 通过 miR-499a-3p/ADAM10 轴调节氧化-LDL 诱导的内皮损伤。

IF 2.1 4区 医学 Q3 HEMATOLOGY
Ji-Ge Hong, Hui-Lei Zheng, Peng Wang, Ping Huang, Dan-Ping Gong, Zhi-Yu Zeng
{"title":"Hsa_ circ_0006867 通过 miR-499a-3p/ADAM10 轴调节氧化-LDL 诱导的内皮损伤。","authors":"Ji-Ge Hong, Hui-Lei Zheng, Peng Wang, Ping Huang, Dan-Ping Gong, Zhi-Yu Zeng","doi":"10.3233/CH-231895","DOIUrl":null,"url":null,"abstract":"<p><p>Circular RNAs (circRNAs) have been reported to participate in the development of various diseases. In this study, we investigated the potential mechanism underlying the role of circRNAs in atherosclerosis. Human umbilical vein endothelial cells (HUVECs) were treated with 100 μg/mL oxidized low-density lipoprotein (ox-LDL) to simulate atherosclerosis. We observed that hsa_circ_0006867 (circ_0006867), a circRNA markedly increased in ox-LDL-treated endothelial cells, acted as a molecular sponge of miR-499a-3p and regulated its expression. This interaction led to changes in the downstream target gene ADAM10, thus affecting cell apoptosis and migration. Thus, our study suggests that circ_0006867 regulates ox-LDL-induced endothelial injury via the circ_0006867/miR-499a-3p/ADAM10 axis, indicating its potential as an exploitable therapeutic target for atherosclerosis.</p>","PeriodicalId":10425,"journal":{"name":"Clinical hemorheology and microcirculation","volume":" ","pages":"115-127"},"PeriodicalIF":2.1000,"publicationDate":"2024-01-01","publicationTypes":"Journal Article","fieldsOfStudy":null,"isOpenAccess":false,"openAccessPdf":"https://www.ncbi.nlm.nih.gov/pmc/articles/PMC11491994/pdf/","citationCount":"0","resultStr":"{\"title\":\"Hsa_ circ_0006867 regulates ox-LDL-induced endothelial injury via the miR-499a-3p/ADAM10 axis.\",\"authors\":\"Ji-Ge Hong, Hui-Lei Zheng, Peng Wang, Ping Huang, Dan-Ping Gong, Zhi-Yu Zeng\",\"doi\":\"10.3233/CH-231895\",\"DOIUrl\":null,\"url\":null,\"abstract\":\"<p><p>Circular RNAs (circRNAs) have been reported to participate in the development of various diseases. In this study, we investigated the potential mechanism underlying the role of circRNAs in atherosclerosis. Human umbilical vein endothelial cells (HUVECs) were treated with 100 μg/mL oxidized low-density lipoprotein (ox-LDL) to simulate atherosclerosis. We observed that hsa_circ_0006867 (circ_0006867), a circRNA markedly increased in ox-LDL-treated endothelial cells, acted as a molecular sponge of miR-499a-3p and regulated its expression. This interaction led to changes in the downstream target gene ADAM10, thus affecting cell apoptosis and migration. Thus, our study suggests that circ_0006867 regulates ox-LDL-induced endothelial injury via the circ_0006867/miR-499a-3p/ADAM10 axis, indicating its potential as an exploitable therapeutic target for atherosclerosis.</p>\",\"PeriodicalId\":10425,\"journal\":{\"name\":\"Clinical hemorheology and microcirculation\",\"volume\":\" \",\"pages\":\"115-127\"},\"PeriodicalIF\":2.1000,\"publicationDate\":\"2024-01-01\",\"publicationTypes\":\"Journal Article\",\"fieldsOfStudy\":null,\"isOpenAccess\":false,\"openAccessPdf\":\"https://www.ncbi.nlm.nih.gov/pmc/articles/PMC11491994/pdf/\",\"citationCount\":\"0\",\"resultStr\":null,\"platform\":\"Semanticscholar\",\"paperid\":null,\"PeriodicalName\":\"Clinical hemorheology and microcirculation\",\"FirstCategoryId\":\"3\",\"ListUrlMain\":\"https://doi.org/10.3233/CH-231895\",\"RegionNum\":4,\"RegionCategory\":\"医学\",\"ArticlePicture\":[],\"TitleCN\":null,\"AbstractTextCN\":null,\"PMCID\":null,\"EPubDate\":\"\",\"PubModel\":\"\",\"JCR\":\"Q3\",\"JCRName\":\"HEMATOLOGY\",\"Score\":null,\"Total\":0}","platform":"Semanticscholar","paperid":null,"PeriodicalName":"Clinical hemorheology and microcirculation","FirstCategoryId":"3","ListUrlMain":"https://doi.org/10.3233/CH-231895","RegionNum":4,"RegionCategory":"医学","ArticlePicture":[],"TitleCN":null,"AbstractTextCN":null,"PMCID":null,"EPubDate":"","PubModel":"","JCR":"Q3","JCRName":"HEMATOLOGY","Score":null,"Total":0}
引用次数: 0

摘要

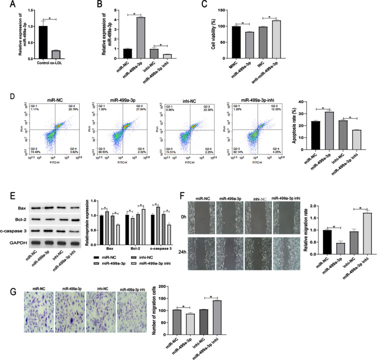
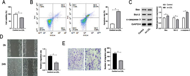
据报道,环状 RNA(circRNA)参与了多种疾病的发病。本研究探讨了环状 RNA 在动脉粥样硬化中发挥作用的潜在机制。用 100 μg/mL 氧化低密度脂蛋白(ox-LDL)处理人脐静脉内皮细胞(HUVECs)以模拟动脉粥样硬化。我们观察到,hsa_circ_0006867(circ_0006867)是一种在氧化-LDL处理的内皮细胞中明显增加的circRNA,它充当了miR-499a-3p的分子海绵并调节其表达。这种相互作用导致下游靶基因 ADAM10 发生变化,从而影响细胞凋亡和迁移。因此,我们的研究表明,circ_0006867 通过 circ_0006867/miR-499a-3p/ADAM10 轴调节氧化-LDL 诱导的内皮损伤,表明它有可能成为动脉粥样硬化的一个可开发的治疗靶点。
本文章由计算机程序翻译,如有差异,请以英文原文为准。

Hsa_ circ_0006867 regulates ox-LDL-induced endothelial injury via the miR-499a-3p/ADAM10 axis.

Hsa_ circ_0006867 regulates ox-LDL-induced endothelial injury via the miR-499a-3p/ADAM10 axis.

Hsa_ circ_0006867 regulates ox-LDL-induced endothelial injury via the miR-499a-3p/ADAM10 axis.

Hsa_ circ_0006867 regulates ox-LDL-induced endothelial injury via the miR-499a-3p/ADAM10 axis.

Circular RNAs (circRNAs) have been reported to participate in the development of various diseases. In this study, we investigated the potential mechanism underlying the role of circRNAs in atherosclerosis. Human umbilical vein endothelial cells (HUVECs) were treated with 100 μg/mL oxidized low-density lipoprotein (ox-LDL) to simulate atherosclerosis. We observed that hsa_circ_0006867 (circ_0006867), a circRNA markedly increased in ox-LDL-treated endothelial cells, acted as a molecular sponge of miR-499a-3p and regulated its expression. This interaction led to changes in the downstream target gene ADAM10, thus affecting cell apoptosis and migration. Thus, our study suggests that circ_0006867 regulates ox-LDL-induced endothelial injury via the circ_0006867/miR-499a-3p/ADAM10 axis, indicating its potential as an exploitable therapeutic target for atherosclerosis.

求助全文
通过发布文献求助,成功后即可免费获取论文全文。 去求助
来源期刊
CiteScore
4.30
自引率
33.30%
发文量
170
期刊介绍: Clinical Hemorheology and Microcirculation, a peer-reviewed international scientific journal, serves as an aid to understanding the flow properties of blood and the relationship to normal and abnormal physiology. The rapidly expanding science of hemorheology concerns blood, its components and the blood vessels with which blood interacts. It includes perihemorheology, i.e., the rheology of fluid and structures in the perivascular and interstitial spaces as well as the lymphatic system. The clinical aspects include pathogenesis, symptomatology and diagnostic methods, and the fields of prophylaxis and therapy in all branches of medicine and surgery, pharmacology and drug research. The endeavour of the Editors-in-Chief and publishers of Clinical Hemorheology and Microcirculation is to bring together contributions from those working in various fields related to blood flow all over the world. The editors of Clinical Hemorheology and Microcirculation are from those countries in Europe, Asia, Australia and America where appreciable work in clinical hemorheology and microcirculation is being carried out. Each editor takes responsibility to decide on the acceptance of a manuscript. He is required to have the manuscript appraised by two referees and may be one of them himself. The executive editorial office, to which the manuscripts have been submitted, is responsible for rapid handling of the reviewing process. Clinical Hemorheology and Microcirculation accepts original papers, brief communications, mini-reports and letters to the Editors-in-Chief. Review articles, providing general views and new insights into related subjects, are regularly invited by the Editors-in-Chief. Proceedings of international and national conferences on clinical hemorheology (in original form or as abstracts) complete the range of editorial features.
×
引用
GB/T 7714-2015
复制
MLA
复制
APA
复制
导出至
BibTeX EndNote RefMan NoteFirst NoteExpress
×
提示
您的信息不完整,为了账户安全,请先补充。
现在去补充
×
提示
您因"违规操作"
具体请查看互助需知
我知道了
×
提示
确定
请完成安全验证×
copy
已复制链接
快去分享给好友吧!
我知道了
右上角分享
点击右上角分享
0
联系我们:info@booksci.cn Book学术提供免费学术资源搜索服务,方便国内外学者检索中英文文献。致力于提供最便捷和优质的服务体验。 Copyright © 2023 布克学术 All rights reserved.
京ICP备2023020795号-1
ghs 京公网安备 11010802042870号
Book学术文献互助
Book学术文献互助群
群 号:604180095
Book学术官方微信