抗原几何结构通过不同的FcεRI聚集和结构变化调节肥大细胞信号传导。

Derek A Rinaldi, William K Kanagy, Rachel M Grattan, Jon Christian David, Hannah C Kaye, Eric A Burns, Marelessis Palomino, Shayna R Lucero, Michael J Wester, Lydia Tapia, Bruna Jacobson, Keith A Lidke, Bridget S Wilson, Diane S Lidke
{"title":"抗原几何结构通过不同的FcεRI聚集和结构变化调节肥大细胞信号传导。","authors":"Derek A Rinaldi, William K Kanagy, Rachel M Grattan, Jon Christian David, Hannah C Kaye, Eric A Burns, Marelessis Palomino, Shayna R Lucero, Michael J Wester, Lydia Tapia, Bruna Jacobson, Keith A Lidke, Bridget S Wilson, Diane S Lidke","doi":"10.1101/2023.08.04.552060","DOIUrl":null,"url":null,"abstract":"<p><p>Fc receptors containing immunoreceptor tyrosine-based activation motifs (ITAMs) are critical components of the innate immune system that bridge adaptive antibody recognition to cellular effector responses. In allergic responses, the high-affinity IgE receptor, FcεRI, is activated when multivalent antigens crosslink receptor-bound IgE, yet the molecular mechanisms linking antigen structure to signaling output remain incompletely understood. Here, we compare two antigens presenting identical IgE-binding haptens but differing in geometry: the high-valency, heterogeneous DNP-BSA and the defined trivalent antigen DF3. We find that these ligands elicit distinct patterns of degranulation and FcεRI γ-chain phosphorylation, correlating with differences in the recruitment of the inhibitory lipid phosphatase SHIP1. Monte Carlo simulations predicted that each antigen generates receptor aggregates with distinct size, complexity, and inter-receptor spacing. Using direct stochastic optical reconstruction microscopy (dSTORM) and Bayesian Grouping of Localizations (BaGoL) analysis, we directly visualized the nanoscale aggregate geometry and found that DF3 induced smaller, more linear aggregates with tighter receptor spacing than DNP-BSA. Together, our results show that antigen properties, including size, valency, and epitope spacing, modulate FcεRI aggregate architecture and tune the balance of positive and negative signaling to ultimately shape mast cell outcomes.</p><p><strong>Statement of significance: </strong>Allergic immune responses are initiated when multivalent antigens aggregate IgE-bound FcεRI on mast cells, yet the relationship between antigen structure and signaling strength remains unclear. This study combines biochemical assays, Monte Carlo modeling, and super-resolution imaging to show that allergen properties, specifically valency and nanoscale epitope spacing, govern the geometry of FcεRI aggregates and the balance of activating and inhibitory signals. These findings establish a direct mechanistic link between antigen structure and immune receptor output, providing new insight into how physical antigen features encode mast cell responses.</p>","PeriodicalId":72407,"journal":{"name":"bioRxiv : the preprint server for biology","volume":" ","pages":""},"PeriodicalIF":0.0000,"publicationDate":"2025-08-02","publicationTypes":"Journal Article","fieldsOfStudy":null,"isOpenAccess":false,"openAccessPdf":"https://ftp.ncbi.nlm.nih.gov/pub/pmc/oa_pdf/c6/59/nihpp-2023.08.04.552060v1.PMC10441289.pdf","citationCount":"0","resultStr":"{\"title\":\"Antigen properties shape organization of FcεRI aggregates to tune mast cell signaling.\",\"authors\":\"Derek A Rinaldi, William K Kanagy, Rachel M Grattan, Jon Christian David, Hannah C Kaye, Eric A Burns, Marelessis Palomino, Shayna R Lucero, Michael J Wester, Lydia Tapia, Bruna Jacobson, Keith A Lidke, Bridget S Wilson, Diane S Lidke\",\"doi\":\"10.1101/2023.08.04.552060\",\"DOIUrl\":null,\"url\":null,\"abstract\":\"<p><p>Fc receptors containing immunoreceptor tyrosine-based activation motifs (ITAMs) are critical components of the innate immune system that bridge adaptive antibody recognition to cellular effector responses. In allergic responses, the high-affinity IgE receptor, FcεRI, is activated when multivalent antigens crosslink receptor-bound IgE, yet the molecular mechanisms linking antigen structure to signaling output remain incompletely understood. Here, we compare two antigens presenting identical IgE-binding haptens but differing in geometry: the high-valency, heterogeneous DNP-BSA and the defined trivalent antigen DF3. We find that these ligands elicit distinct patterns of degranulation and FcεRI γ-chain phosphorylation, correlating with differences in the recruitment of the inhibitory lipid phosphatase SHIP1. Monte Carlo simulations predicted that each antigen generates receptor aggregates with distinct size, complexity, and inter-receptor spacing. Using direct stochastic optical reconstruction microscopy (dSTORM) and Bayesian Grouping of Localizations (BaGoL) analysis, we directly visualized the nanoscale aggregate geometry and found that DF3 induced smaller, more linear aggregates with tighter receptor spacing than DNP-BSA. Together, our results show that antigen properties, including size, valency, and epitope spacing, modulate FcεRI aggregate architecture and tune the balance of positive and negative signaling to ultimately shape mast cell outcomes.</p><p><strong>Statement of significance: </strong>Allergic immune responses are initiated when multivalent antigens aggregate IgE-bound FcεRI on mast cells, yet the relationship between antigen structure and signaling strength remains unclear. This study combines biochemical assays, Monte Carlo modeling, and super-resolution imaging to show that allergen properties, specifically valency and nanoscale epitope spacing, govern the geometry of FcεRI aggregates and the balance of activating and inhibitory signals. These findings establish a direct mechanistic link between antigen structure and immune receptor output, providing new insight into how physical antigen features encode mast cell responses.</p>\",\"PeriodicalId\":72407,\"journal\":{\"name\":\"bioRxiv : the preprint server for biology\",\"volume\":\" \",\"pages\":\"\"},\"PeriodicalIF\":0.0000,\"publicationDate\":\"2025-08-02\",\"publicationTypes\":\"Journal Article\",\"fieldsOfStudy\":null,\"isOpenAccess\":false,\"openAccessPdf\":\"https://ftp.ncbi.nlm.nih.gov/pub/pmc/oa_pdf/c6/59/nihpp-2023.08.04.552060v1.PMC10441289.pdf\",\"citationCount\":\"0\",\"resultStr\":null,\"platform\":\"Semanticscholar\",\"paperid\":null,\"PeriodicalName\":\"bioRxiv : the preprint server for biology\",\"FirstCategoryId\":\"1085\",\"ListUrlMain\":\"https://doi.org/10.1101/2023.08.04.552060\",\"RegionNum\":0,\"RegionCategory\":null,\"ArticlePicture\":[],\"TitleCN\":null,\"AbstractTextCN\":null,\"PMCID\":null,\"EPubDate\":\"\",\"PubModel\":\"\",\"JCR\":\"\",\"JCRName\":\"\",\"Score\":null,\"Total\":0}","platform":"Semanticscholar","paperid":null,"PeriodicalName":"bioRxiv : the preprint server for biology","FirstCategoryId":"1085","ListUrlMain":"https://doi.org/10.1101/2023.08.04.552060","RegionNum":0,"RegionCategory":null,"ArticlePicture":[],"TitleCN":null,"AbstractTextCN":null,"PMCID":null,"EPubDate":"","PubModel":"","JCR":"","JCRName":"","Score":null,"Total":0}
引用次数: 0

摘要

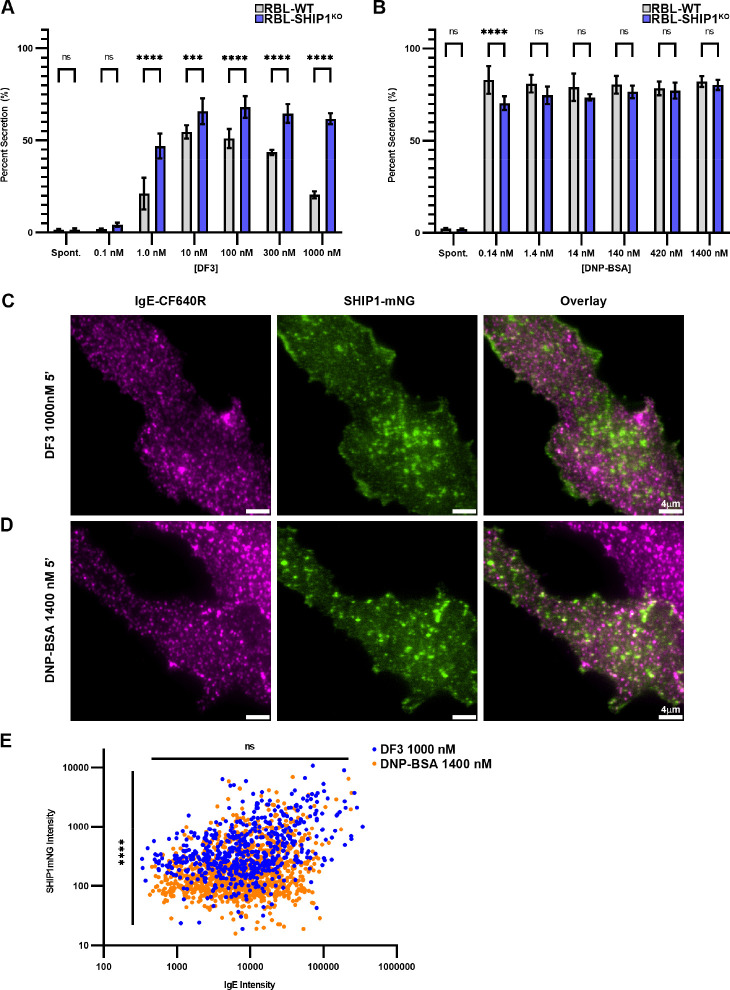
含有免疫受体酪氨酸激活基序(ITAM)的Fc受体是先天免疫系统和适应性免疫系统的关键组成部分。FcεRI通过多价抗原交联IgE结合受体介导过敏反应。然而,控制FcεRI对特定抗原反应的潜在分子机制仍知之甚少。我们比较了两种具有不同几何形状的抗原(高价DNP-BSA和三价DF3)诱导的反应,发现了由于Lyn和SHIP1的不同募集而产生的独特分泌和受体磷酸化谱。为了了解这两种抗原如何导致如此明显的不同结果,我们使用直接随机光学重建显微镜(dSTORM)超分辨率成像结合贝叶斯定位分组(BaGoL)分析来比较FcεRI聚集体的纳米级特征。发现DF3聚集体比DNP-BSA聚集体更小且更密集。使用基于寿命的Förster共振能量转移(FRET)测量,我们发现FcεRI亚基在与任一抗原交联时,以及在与支撑的脂质双层上呈现的单价抗原相互作用时,会发生结构重排。构象变化的程度与信号传导效率呈正相关。最后,我们提供了优化FcεRI信号传导的力的证据,使得将DF3固定在刚性表面上促进脱颗粒,同时增加DNP-BSA的灵活性降低脱颗粒。这些结果提供了过敏原的物理属性(包括大小、形状、价态和灵活性)与FcεRI信号强度之间的联系。因此,抗原通过创造独特的聚集几何形状来调节FcεRI构象、磷酸化和信号伴侣募集,从而调节肥大细胞的结果。
本文章由计算机程序翻译,如有差异,请以英文原文为准。

Antigen properties shape organization of FcεRI aggregates to tune mast cell signaling.

Antigen properties shape organization of FcεRI aggregates to tune mast cell signaling.

Antigen properties shape organization of FcεRI aggregates to tune mast cell signaling.

Antigen properties shape organization of FcεRI aggregates to tune mast cell signaling.

Fc receptors containing immunoreceptor tyrosine-based activation motifs (ITAMs) are critical components of the innate immune system that bridge adaptive antibody recognition to cellular effector responses. In allergic responses, the high-affinity IgE receptor, FcεRI, is activated when multivalent antigens crosslink receptor-bound IgE, yet the molecular mechanisms linking antigen structure to signaling output remain incompletely understood. Here, we compare two antigens presenting identical IgE-binding haptens but differing in geometry: the high-valency, heterogeneous DNP-BSA and the defined trivalent antigen DF3. We find that these ligands elicit distinct patterns of degranulation and FcεRI γ-chain phosphorylation, correlating with differences in the recruitment of the inhibitory lipid phosphatase SHIP1. Monte Carlo simulations predicted that each antigen generates receptor aggregates with distinct size, complexity, and inter-receptor spacing. Using direct stochastic optical reconstruction microscopy (dSTORM) and Bayesian Grouping of Localizations (BaGoL) analysis, we directly visualized the nanoscale aggregate geometry and found that DF3 induced smaller, more linear aggregates with tighter receptor spacing than DNP-BSA. Together, our results show that antigen properties, including size, valency, and epitope spacing, modulate FcεRI aggregate architecture and tune the balance of positive and negative signaling to ultimately shape mast cell outcomes.

Statement of significance: Allergic immune responses are initiated when multivalent antigens aggregate IgE-bound FcεRI on mast cells, yet the relationship between antigen structure and signaling strength remains unclear. This study combines biochemical assays, Monte Carlo modeling, and super-resolution imaging to show that allergen properties, specifically valency and nanoscale epitope spacing, govern the geometry of FcεRI aggregates and the balance of activating and inhibitory signals. These findings establish a direct mechanistic link between antigen structure and immune receptor output, providing new insight into how physical antigen features encode mast cell responses.

求助全文
通过发布文献求助,成功后即可免费获取论文全文。 去求助
来源期刊
自引率
0.00%
发文量
0
×
引用
GB/T 7714-2015
复制
MLA
复制
APA
复制
导出至
BibTeX EndNote RefMan NoteFirst NoteExpress
×
提示
您的信息不完整,为了账户安全,请先补充。
现在去补充
×
提示
您因"违规操作"
具体请查看互助需知
我知道了
×
提示
确定
请完成安全验证×
copy
已复制链接
快去分享给好友吧!
我知道了
右上角分享
点击右上角分享
0
联系我们:info@booksci.cn Book学术提供免费学术资源搜索服务,方便国内外学者检索中英文文献。致力于提供最便捷和优质的服务体验。 Copyright © 2023 布克学术 All rights reserved.
京ICP备2023020795号-1
ghs 京公网安备 11010802042870号
Book学术文献互助
Book学术文献互助群
群 号:604180095
Book学术官方微信