Ras-dependent activation of BMAL2 regulates hypoxic metabolism in pancreatic cancer.

Alvaro Curiel-Garcia, Sam R Holmstrom, Cristina Castillo, Carmine F Palermo, Steven A Sastra, Anthony Andren, Lorenzo Tomassoni, Li Zhang, Tessa Y S Le Large, Irina Sagalovskiy, Daniel R Ross, Winston Wong, Kaitlin Shaw, Jeanine Genkinger, Hanina Hibshoosh, Gulam A Manji, Alina C Iuga, Roland M Schmid, Kristen Johnson, Michael A Badgley, Pasquale Laise, Costas A Lyssiotis, Yatrik M Shah, Andrea Califano, H Carlo Maurer, Kenneth P Olive
{"title":"Ras-dependent activation of BMAL2 regulates hypoxic metabolism in pancreatic cancer.","authors":"Alvaro Curiel-Garcia, Sam R Holmstrom, Cristina Castillo, Carmine F Palermo, Steven A Sastra, Anthony Andren, Lorenzo Tomassoni, Li Zhang, Tessa Y S Le Large, Irina Sagalovskiy, Daniel R Ross, Winston Wong, Kaitlin Shaw, Jeanine Genkinger, Hanina Hibshoosh, Gulam A Manji, Alina C Iuga, Roland M Schmid, Kristen Johnson, Michael A Badgley, Pasquale Laise, Costas A Lyssiotis, Yatrik M Shah, Andrea Califano, H Carlo Maurer, Kenneth P Olive","doi":"10.1101/2023.03.19.533333","DOIUrl":null,"url":null,"abstract":"<p><p>KRAS is the archetypal oncogenic driver of pancreatic cancer. To identify new modulators of KRAS activity in human pancreatic ductal adenocarcinoma (PDAC), we performed regulatory network analysis on a large collection of expression profiles from laser capture microdissected samples of PDAC and benign controls. We discovered that BMAL2, a member of the PAS family of transcription factors, promotes tumor initiation, progression, and post-resection survival, and is highly correlated with KRAS activity. Functional analysis of BMAL2 target genes suggested a role in regulating the hypoxia response, a hallmark of PDAC. Knockout of <i>BMAL2</i> in multiple human PDAC cell lines reduced cancer cell viability, invasion, and glycolysis, leading to broad dysregulation of cellular metabolism, particularly under hypoxic conditions. We find that BMAL2 directly regulates hypoxia-responsive target genes and is necessary for the stabilization of HIF1A under low oxygen conditions, while simultaneously destabilizing HIF2A. Notably, <i>in vivo</i> xenograft studies demonstrated that BMAL2 loss significantly impairs tumor growth and reduces tumor volume, underscoring its functional importance in tumor progression. We conclude that BMAL2 is a master transcriptional regulator of hypoxia responses in PDAC that works downstream of KRAS signaling, possibly serving as a long-sought molecular switch that distinguishes HIF1A- and HIF2A-dependent modes of hypoxic metabolism.</p>","PeriodicalId":72407,"journal":{"name":"bioRxiv : the preprint server for biology","volume":" ","pages":""},"PeriodicalIF":0.0000,"publicationDate":"2025-06-10","publicationTypes":"Journal Article","fieldsOfStudy":null,"isOpenAccess":false,"openAccessPdf":"https://ftp.ncbi.nlm.nih.gov/pub/pmc/oa_pdf/18/7c/nihpp-2023.03.19.533333v1.PMC10055246.pdf","citationCount":"0","resultStr":null,"platform":"Semanticscholar","paperid":null,"PeriodicalName":"bioRxiv : the preprint server for biology","FirstCategoryId":"1085","ListUrlMain":"https://doi.org/10.1101/2023.03.19.533333","RegionNum":0,"RegionCategory":null,"ArticlePicture":[],"TitleCN":null,"AbstractTextCN":null,"PMCID":null,"EPubDate":"","PubModel":"","JCR":"","JCRName":"","Score":null,"Total":0}
引用次数: 0

Abstract

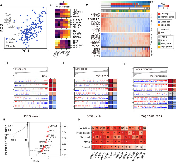
KRAS is the archetypal oncogenic driver of pancreatic cancer. To identify new modulators of KRAS activity in human pancreatic ductal adenocarcinoma (PDAC), we performed regulatory network analysis on a large collection of expression profiles from laser capture microdissected samples of PDAC and benign controls. We discovered that BMAL2, a member of the PAS family of transcription factors, promotes tumor initiation, progression, and post-resection survival, and is highly correlated with KRAS activity. Functional analysis of BMAL2 target genes suggested a role in regulating the hypoxia response, a hallmark of PDAC. Knockout of BMAL2 in multiple human PDAC cell lines reduced cancer cell viability, invasion, and glycolysis, leading to broad dysregulation of cellular metabolism, particularly under hypoxic conditions. We find that BMAL2 directly regulates hypoxia-responsive target genes and is necessary for the stabilization of HIF1A under low oxygen conditions, while simultaneously destabilizing HIF2A. Notably, in vivo xenograft studies demonstrated that BMAL2 loss significantly impairs tumor growth and reduces tumor volume, underscoring its functional importance in tumor progression. We conclude that BMAL2 is a master transcriptional regulator of hypoxia responses in PDAC that works downstream of KRAS signaling, possibly serving as a long-sought molecular switch that distinguishes HIF1A- and HIF2A-dependent modes of hypoxic metabolism.

Abstract Image

Abstract Image

Abstract Image

BMAL2的Ras依赖性激活调节癌症胰腺缺氧代谢。
为了确定胰腺导管腺癌(PDAC)恶性肿瘤的新驱动因素,我们采用了调节网络分析,该分析基于转录因子和其他调节蛋白的阳性和阴性靶基因的整合表达来计算其活性。我们使用197个激光捕获显微切割的人类PDAC样本和45个低级别前体的基因表达数据生成了人类PDAC恶性上皮细胞的调控网络,我们对其进行了组织病理学、临床和流行病学注释。然后,我们确定了与四种恶性表型相关的最高度激活和抑制的调节蛋白(如主调节因子或MRs):前体与PDAC(起始)、低级别与高级组织病理学(进展)、切除后存活率以及与KRAS活性的关联。综合这些表型,发现PDAC恶性肿瘤的最高MR是BMAL2,它是bHLH转录因子PAS家族的一个成员。尽管BMAL2的典型功能与昼夜节律蛋白CLOCK有关,但BMAL2靶基因的注释突出了其在缺氧反应中的潜在作用。我们之前证明了PDAC是血管化不足和灌注不足的,这里表明来自基因工程KPC模型的PDAC存在于极度缺氧的状态下,氧分压为
本文章由计算机程序翻译,如有差异,请以英文原文为准。
求助全文
约1分钟内获得全文 求助全文
来源期刊
自引率
0.00%
发文量
0
×
引用
GB/T 7714-2015
复制
MLA
复制
APA
复制
导出至
BibTeX EndNote RefMan NoteFirst NoteExpress
×
提示
您的信息不完整,为了账户安全,请先补充。
现在去补充
×
提示
您因"违规操作"
具体请查看互助需知
我知道了
×
提示
确定
请完成安全验证×
copy
已复制链接
快去分享给好友吧!
我知道了
右上角分享
点击右上角分享
0
联系我们:info@booksci.cn Book学术提供免费学术资源搜索服务,方便国内外学者检索中英文文献。致力于提供最便捷和优质的服务体验。 Copyright © 2023 布克学术 All rights reserved.
京ICP备2023020795号-1
ghs 京公网安备 11010802042870号
Book学术文献互助
Book学术文献互助群
群 号:604180095
Book学术官方微信