Size tuning of neural response variability in laminar circuits of macaque primary visual cortex.

Lauri Nurminen, Maryam Bijanzadeh, Alessandra Angelucci
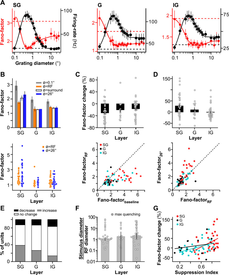
{"title":"Size tuning of neural response variability in laminar circuits of macaque primary visual cortex.","authors":"Lauri Nurminen, Maryam Bijanzadeh, Alessandra Angelucci","doi":"10.1101/2023.01.17.524397","DOIUrl":null,"url":null,"abstract":"<p><p>Surround suppression and neural response variability are two widespread cortical phenomena thought to facilitate and impede, respectively, information processing and perception. Typically, manipulations that elicit neural response suppression quench variability, an observation that has led some to suggest that these two phenomena may share a common origin. However, few studies have systematically examined the relationship between surround suppression and variability. Surround suppression is mediated by multiple circuits and mechanisms that depend on the size of the sensory stimulus, and cortical layer. Variability is also laminar dependent. To understand how surround suppression and variability may influence laminar processing, here we have used electrophysiological laminar recordings to examine how neural response variability and the shared variability among neurons are modulated by visual stimulus size across the layers of macaque primary visual cortex (V1). We find that surround suppression does not always quench variability. Instead, variability is tuned for stimulus size in a layer-dependent manner. In all layers, stimulation of the receptive field (RF) reduced neural response variability, and the shared variability among neurons, relative to their pre-stimulus values. As the stimulus was enlarged beyond the RF, to involve the near RF-surround, both neural response variability and shared variability further decreased in infragranular layers, but did not change in granular and supragranular layers. In contrast, larger stimuli involving the far RF-surround increased both neural response variability and shared variability, relative to their value for a stimulus matched to the RF size, in supragranular layers, but decreased them or did not change them in granular and infragranular layers. Surprisingly, we also found that visual stimuli smaller than the RF could increase variability relative to baseline values, particularly in granular and infragranular layers. Our results point to multiple laminar-specific circuits and mechanisms as the source of variability, and call for new models of neural response variability.</p>","PeriodicalId":72407,"journal":{"name":"bioRxiv : the preprint server for biology","volume":" ","pages":""},"PeriodicalIF":0.0000,"publicationDate":"2025-06-16","publicationTypes":"Journal Article","fieldsOfStudy":null,"isOpenAccess":false,"openAccessPdf":"https://ftp.ncbi.nlm.nih.gov/pub/pmc/oa_pdf/ca/32/nihpp-2023.01.17.524397v1.PMC9882156.pdf","citationCount":"0","resultStr":null,"platform":"Semanticscholar","paperid":null,"PeriodicalName":"bioRxiv : the preprint server for biology","FirstCategoryId":"1085","ListUrlMain":"https://doi.org/10.1101/2023.01.17.524397","RegionNum":0,"RegionCategory":null,"ArticlePicture":[],"TitleCN":null,"AbstractTextCN":null,"PMCID":null,"EPubDate":"","PubModel":"","JCR":"","JCRName":"","Score":null,"Total":0}
引用次数: 0

Abstract

Surround suppression and neural response variability are two widespread cortical phenomena thought to facilitate and impede, respectively, information processing and perception. Typically, manipulations that elicit neural response suppression quench variability, an observation that has led some to suggest that these two phenomena may share a common origin. However, few studies have systematically examined the relationship between surround suppression and variability. Surround suppression is mediated by multiple circuits and mechanisms that depend on the size of the sensory stimulus, and cortical layer. Variability is also laminar dependent. To understand how surround suppression and variability may influence laminar processing, here we have used electrophysiological laminar recordings to examine how neural response variability and the shared variability among neurons are modulated by visual stimulus size across the layers of macaque primary visual cortex (V1). We find that surround suppression does not always quench variability. Instead, variability is tuned for stimulus size in a layer-dependent manner. In all layers, stimulation of the receptive field (RF) reduced neural response variability, and the shared variability among neurons, relative to their pre-stimulus values. As the stimulus was enlarged beyond the RF, to involve the near RF-surround, both neural response variability and shared variability further decreased in infragranular layers, but did not change in granular and supragranular layers. In contrast, larger stimuli involving the far RF-surround increased both neural response variability and shared variability, relative to their value for a stimulus matched to the RF size, in supragranular layers, but decreased them or did not change them in granular and infragranular layers. Surprisingly, we also found that visual stimuli smaller than the RF could increase variability relative to baseline values, particularly in granular and infragranular layers. Our results point to multiple laminar-specific circuits and mechanisms as the source of variability, and call for new models of neural response variability.

Abstract Image

Abstract Image

Abstract Image

猕猴初级视觉皮层层流回路中神经反应变异性的大小调节。
皮层的一个决定性特征是其层状组织,这可能对皮层信息处理至关重要。例如,不同大小的视觉刺激会唤起不同的层流活动模式。视觉信息处理也受到单个神经元的反应可变性以及这种可变性在神经元之间的相关性的影响。为了阐明层流处理,我们研究了视觉刺激大小如何调节猕猴初级视觉皮层各层的神经反应变化。我们的层流记录显示,单个神经元的反应可变性和神经元之间的共享可变性是根据刺激大小而调整的,并且这种大小调整是层依赖性的。在所有层中,感受野(RF)的刺激降低了单个神经元的可变性,以及神经元之间相对于刺激前值的共同可变性。当刺激扩大到RF之外时,单个神经元和共享变异性在颗粒上层都增加了,但在其他层没有改变或减少。令人惊讶的是,我们还发现,相对于基线值,小的视觉刺激会增加可变性。我们的研究结果表明,多个回路和机制是不同层次变异性的来源,并呼吁开发新的神经反应变异性模型。
本文章由计算机程序翻译,如有差异,请以英文原文为准。
求助全文
约1分钟内获得全文 求助全文
来源期刊
自引率
0.00%
发文量
0
×
引用
GB/T 7714-2015
复制
MLA
复制
APA
复制
导出至
BibTeX EndNote RefMan NoteFirst NoteExpress
×
提示
您的信息不完整,为了账户安全,请先补充。
现在去补充
×
提示
您因"违规操作"
具体请查看互助需知
我知道了
×
提示
确定
请完成安全验证×
copy
已复制链接
快去分享给好友吧!
我知道了
右上角分享
点击右上角分享
0
联系我们:info@booksci.cn Book学术提供免费学术资源搜索服务,方便国内外学者检索中英文文献。致力于提供最便捷和优质的服务体验。 Copyright © 2023 布克学术 All rights reserved.
京ICP备2023020795号-1
ghs 京公网安备 11010802042870号
Book学术文献互助
Book学术文献互助群
群 号:604180095
Book学术官方微信