Magnesium and Its Role in Primary Open Angle Glaucoma; A Novel Therapeutic?

4区 农林科学 Q3 Agricultural and Biological Sciences
Genetika-Belgrade Pub Date : 2022-06-09 eCollection Date: 2022-01-01 DOI:10.3389/fopht.2022.897128
Mirna Elghobashy, Hannah C Lamont, Alexander Morelli-Batters, Imran Masood, Lisa J Hill
{"title":"Magnesium and Its Role in Primary Open Angle Glaucoma; A Novel Therapeutic?","authors":"Mirna Elghobashy, Hannah C Lamont, Alexander Morelli-Batters, Imran Masood, Lisa J Hill","doi":"10.3389/fopht.2022.897128","DOIUrl":null,"url":null,"abstract":"<p><p>Glaucoma is the leading cause of irreversible blindness globally, with Primary open angle glaucoma (POAG) being the commonest subtype. POAG is characterized by an increase in intraocular pressure (IOP), leading to optic nerve damage and subsequent visual field defects. Despite the clinical burden this disease poses, current therapies aim to reduce IOP rather than targeting the underling pathogenesis. Although the pathogenesis of POAG is complex, the culprit for this increase in IOP resides in the aqueous humour (AH) outflow pathway; the trabecular meshwork (TM) and Schlemm's canal. Dysfunction in these tissues is due to inherent mitochondrial dysfunction, calcium influx sensitivity, increase in reactive oxygen species (ROS) production, TGFβ-2 induction, leading to a sustained inflammatory response. Magnesium is the second most common intracellular cation, and is a major co-factor in over 300 reactions, being highly conserved within energy-dependent organelles such as the mitochondria. Magnesium deficiency has been observed in POAG and is linked to inflammatory and fibrotic responses, as well as increased oxidative stress (OS). Magnesium supplementation been shown to reduce cellular ROS, alleviate mitochondrial dysregulation and has further antifibrotic and anti-inflammatory properties within ocular tissues, and other soft tissues prone to fibrosis, suggesting that magnesium can improve visual fields in patients with POAG. The link between magnesium deficiency and glaucoma pathogenesis as well as the potential role of magnesium supplementation in the management of patients with POAG will be explored within this review.</p>","PeriodicalId":50423,"journal":{"name":"Genetika-Belgrade","volume":"1 1","pages":"897128"},"PeriodicalIF":0.0000,"publicationDate":"2022-06-09","publicationTypes":"Journal Article","fieldsOfStudy":null,"isOpenAccess":false,"openAccessPdf":"https://www.ncbi.nlm.nih.gov/pmc/articles/PMC11182183/pdf/","citationCount":"0","resultStr":null,"platform":"Semanticscholar","paperid":null,"PeriodicalName":"Genetika-Belgrade","FirstCategoryId":"97","ListUrlMain":"https://doi.org/10.3389/fopht.2022.897128","RegionNum":4,"RegionCategory":"农林科学","ArticlePicture":[],"TitleCN":null,"AbstractTextCN":null,"PMCID":null,"EPubDate":"2022/1/1 0:00:00","PubModel":"eCollection","JCR":"Q3","JCRName":"Agricultural and Biological Sciences","Score":null,"Total":0}
引用次数: 0

Abstract

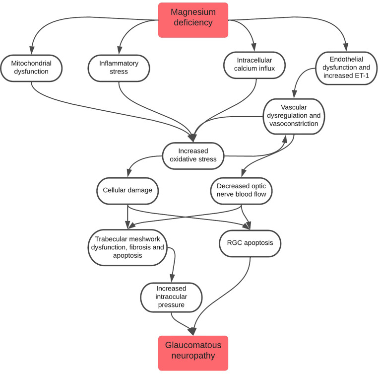
Glaucoma is the leading cause of irreversible blindness globally, with Primary open angle glaucoma (POAG) being the commonest subtype. POAG is characterized by an increase in intraocular pressure (IOP), leading to optic nerve damage and subsequent visual field defects. Despite the clinical burden this disease poses, current therapies aim to reduce IOP rather than targeting the underling pathogenesis. Although the pathogenesis of POAG is complex, the culprit for this increase in IOP resides in the aqueous humour (AH) outflow pathway; the trabecular meshwork (TM) and Schlemm's canal. Dysfunction in these tissues is due to inherent mitochondrial dysfunction, calcium influx sensitivity, increase in reactive oxygen species (ROS) production, TGFβ-2 induction, leading to a sustained inflammatory response. Magnesium is the second most common intracellular cation, and is a major co-factor in over 300 reactions, being highly conserved within energy-dependent organelles such as the mitochondria. Magnesium deficiency has been observed in POAG and is linked to inflammatory and fibrotic responses, as well as increased oxidative stress (OS). Magnesium supplementation been shown to reduce cellular ROS, alleviate mitochondrial dysregulation and has further antifibrotic and anti-inflammatory properties within ocular tissues, and other soft tissues prone to fibrosis, suggesting that magnesium can improve visual fields in patients with POAG. The link between magnesium deficiency and glaucoma pathogenesis as well as the potential role of magnesium supplementation in the management of patients with POAG will be explored within this review.

Abstract Image

镁及其在原发性开角型青光眼中的作用;一种新型疗法?
青光眼是导致全球不可逆失明的主要原因,其中原发性开角型青光眼(POAG)是最常见的亚型。原发性开角型青光眼的特点是眼内压(IOP)升高,导致视神经损伤和随之而来的视野缺损。尽管这种疾病给临床带来沉重负担,但目前的治疗方法旨在降低眼压,而不是针对其发病机制。尽管 POAG 的发病机理十分复杂,但导致眼压升高的罪魁祸首却来自于泪液(AH)流出途径、小梁网(TM)和施莱姆管(Schlemm's canal)。这些组织的功能障碍是由于固有的线粒体功能障碍、钙离子流入敏感性、活性氧(ROS)生成增加、TGFβ-2 诱导,从而导致持续的炎症反应。镁是细胞内第二常见的阳离子,是 300 多种反应的主要辅助因子,在线粒体等依赖能量的细胞器内高度保守。在 POAG 中已观察到镁的缺乏,这与炎症和纤维化反应以及氧化应激(OS)的增加有关。研究表明,补充镁可减少细胞内的 ROS,缓解线粒体失调,并在眼组织和其他易发生纤维化的软组织中进一步发挥抗纤维化和抗炎作用,这表明镁可改善 POAG 患者的视野。本综述将探讨镁缺乏与青光眼发病机制之间的联系,以及镁补充剂在治疗 POAG 患者中的潜在作用。
本文章由计算机程序翻译,如有差异,请以英文原文为准。
求助全文
约1分钟内获得全文 求助全文
来源期刊
Genetika-Belgrade
Genetika-Belgrade AGRONOMY-GENETICS & HEREDITY
CiteScore
1.80
自引率
0.00%
发文量
1
审稿时长
6-12 weeks
期刊介绍: The GENETIKA is dedicated to genetic studies of all organisms including genetics of microorganisms, plant genetics, animal genetics, human genetics, molecular genetics, genomics, functional genomics, plant and animal breeding, population and evolutionary genetics, mutagenesis and genotoxicology and biotechnology.
×
引用
GB/T 7714-2015
复制
MLA
复制
APA
复制
导出至
BibTeX EndNote RefMan NoteFirst NoteExpress
×
提示
您的信息不完整,为了账户安全,请先补充。
现在去补充
×
提示
您因"违规操作"
具体请查看互助需知
我知道了
×
提示
确定
请完成安全验证×
copy
已复制链接
快去分享给好友吧!
我知道了
右上角分享
点击右上角分享
0
联系我们:info@booksci.cn Book学术提供免费学术资源搜索服务,方便国内外学者检索中英文文献。致力于提供最便捷和优质的服务体验。 Copyright © 2023 布克学术 All rights reserved.
京ICP备2023020795号-1
ghs 京公网安备 11010802042870号
Book学术文献互助
Book学术文献互助群
群 号:604180095
Book学术官方微信