Safety switch optimization enhances antibody-mediated elimination of CAR T cells.

Journal of clinical case reports Pub Date : 2022-10-11 eCollection Date: 2022-01-01 DOI:10.3389/fmmed.2022.1026474
Tamer B Shabaneh, Howell F Moffett, Sylvia M Stull, Thomas Derezes, Leah J Tait, Spencer Park, Stan R Riddell, Marc J Lajoie
{"title":"Safety switch optimization enhances antibody-mediated elimination of CAR T cells.","authors":"Tamer B Shabaneh, Howell F Moffett, Sylvia M Stull, Thomas Derezes, Leah J Tait, Spencer Park, Stan R Riddell, Marc J Lajoie","doi":"10.3389/fmmed.2022.1026474","DOIUrl":null,"url":null,"abstract":"<p><p>Activation of a conditional safety switch has the potential to reverse serious toxicities arising from the administration of engineered cellular therapies, including chimeric antigen receptor (CAR) T cells. The functionally inert, non-immunogenic cell surface marker derived from human epidermal growth factor receptor (EGFRt) is a promising safety switch that has been used in multiple clinical constructs and can be targeted by cetuximab, a clinically available monoclonal antibody. However, this approach requires high and persistent cell surface expression of EGFRt to ensure that antibody-mediated depletion of engineered cells is rapid and complete. Here we show that incorporating a short juxtamembrane sequence into the EGFRt polypeptide enhances its expression on the surface of T cells and their susceptibility to antibody-dependent cellular cytotoxicity (ADCC). Incorporating this optimized variant (EGFRopt) into bicistronic and tricistronic CAR designs results in more rapid <i>in vivo</i> elimination of CAR T cells and robust termination of their effector activity compared to EGFRt. These studies establish EGFRopt as a superior safety switch for the development of next-generation cell-based therapeutics.</p>","PeriodicalId":73664,"journal":{"name":"Journal of clinical case reports","volume":"3 1","pages":"1026474"},"PeriodicalIF":0.0000,"publicationDate":"2022-10-11","publicationTypes":"Journal Article","fieldsOfStudy":null,"isOpenAccess":false,"openAccessPdf":"https://www.ncbi.nlm.nih.gov/pmc/articles/PMC11285702/pdf/","citationCount":"0","resultStr":null,"platform":"Semanticscholar","paperid":null,"PeriodicalName":"Journal of clinical case reports","FirstCategoryId":"1085","ListUrlMain":"https://doi.org/10.3389/fmmed.2022.1026474","RegionNum":0,"RegionCategory":null,"ArticlePicture":[],"TitleCN":null,"AbstractTextCN":null,"PMCID":null,"EPubDate":"2022/1/1 0:00:00","PubModel":"eCollection","JCR":"","JCRName":"","Score":null,"Total":0}
引用次数: 0

Abstract

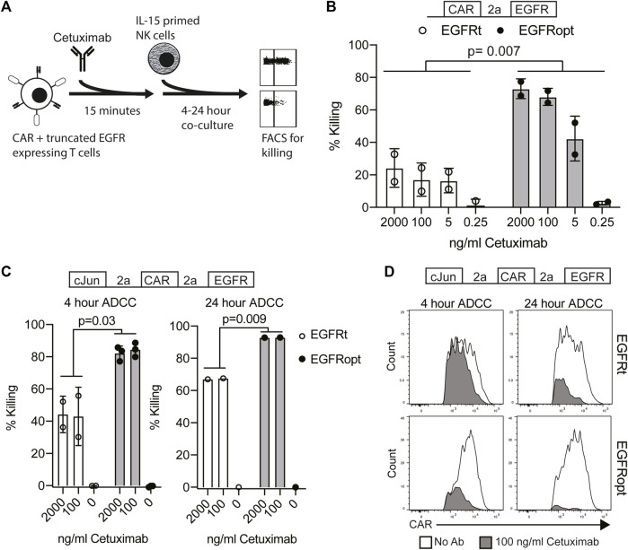
Activation of a conditional safety switch has the potential to reverse serious toxicities arising from the administration of engineered cellular therapies, including chimeric antigen receptor (CAR) T cells. The functionally inert, non-immunogenic cell surface marker derived from human epidermal growth factor receptor (EGFRt) is a promising safety switch that has been used in multiple clinical constructs and can be targeted by cetuximab, a clinically available monoclonal antibody. However, this approach requires high and persistent cell surface expression of EGFRt to ensure that antibody-mediated depletion of engineered cells is rapid and complete. Here we show that incorporating a short juxtamembrane sequence into the EGFRt polypeptide enhances its expression on the surface of T cells and their susceptibility to antibody-dependent cellular cytotoxicity (ADCC). Incorporating this optimized variant (EGFRopt) into bicistronic and tricistronic CAR designs results in more rapid in vivo elimination of CAR T cells and robust termination of their effector activity compared to EGFRt. These studies establish EGFRopt as a superior safety switch for the development of next-generation cell-based therapeutics.

Abstract Image

Abstract Image

Abstract Image

安全开关优化增强了抗体介导的 CAR T 细胞清除能力。
激活条件安全开关有可能逆转因施用工程细胞疗法(包括嵌合抗原受体(CAR)T细胞)而产生的严重毒性。源自人类表皮生长因子受体(EGFRt)的功能惰性、非免疫原性细胞表面标记物是一种很有前景的安全开关,已被用于多种临床构建物中,并可被西妥昔单抗(一种临床可用的单克隆抗体)靶向。然而,这种方法需要 EGFRt 在细胞表面高水平持续表达,以确保抗体介导的工程细胞耗竭迅速而彻底。在这里,我们展示了在表皮生长因子受体t多肽中加入短并膜序列可增强其在T细胞表面的表达以及对抗体依赖性细胞毒性(ADCC)的敏感性。与 EGFRt 相比,将这种优化变体(EGFRopt)纳入双组分和三组分 CAR 设计会更快地在体内消除 CAR T 细胞,并强力终止它们的效应活性。 这些研究确立了 EGFRopt 作为开发下一代细胞疗法的卓越安全开关的地位。
本文章由计算机程序翻译,如有差异,请以英文原文为准。
求助全文
约1分钟内获得全文 求助全文
来源期刊
自引率
0.00%
发文量
0
×
引用
GB/T 7714-2015
复制
MLA
复制
APA
复制
导出至
BibTeX EndNote RefMan NoteFirst NoteExpress
×
提示
您的信息不完整,为了账户安全,请先补充。
现在去补充
×
提示
您因"违规操作"
具体请查看互助需知
我知道了
×
提示
确定
请完成安全验证×
copy
已复制链接
快去分享给好友吧!
我知道了
右上角分享
点击右上角分享
0
联系我们:info@booksci.cn Book学术提供免费学术资源搜索服务,方便国内外学者检索中英文文献。致力于提供最便捷和优质的服务体验。 Copyright © 2023 布克学术 All rights reserved.
京ICP备2023020795号-1
ghs 京公网安备 11010802042870号
Book学术文献互助
Book学术文献互助群
群 号:604180095
Book学术官方微信
小红书