Comprehensive analysis reveals hub genes associated with immune cell infiltration in allergic rhinitis.

Q4 Medicine
Paediatria Croatica Pub Date : 2023-02-22 eCollection Date: 2023-12-01 DOI:10.1002/wjo2.92
Hui Li, Shi-En Huang, Cong-Li Geng, Yu-Xiao Wu, Mu-Han Shi, Min Wang
{"title":"Comprehensive analysis reveals hub genes associated with immune cell infiltration in allergic rhinitis.","authors":"Hui Li, Shi-En Huang, Cong-Li Geng, Yu-Xiao Wu, Mu-Han Shi, Min Wang","doi":"10.1002/wjo2.92","DOIUrl":null,"url":null,"abstract":"<p><strong>Objectives: </strong>Allergic rhinitis (AR) refers to a form of respiratory inflammation that mainly affects the sinonasal mucosa. The purpose of this study was to explore the level of immune cell infiltration and the pathogenesis of AR.</p><p><strong>Methods: </strong>We performed a comprehensive analysis of two gene expression profiles (GSE50223 and GSE50101, a total of 30 patients with AR and 31 healthy controls). CIBERSORT was used to evaluate the immune cell infiltration levels. Weighted gene coexpression network analysis was applied to explore potential genes or gene modules related to immune status, and enrichment analyses including gene ontology, Kyoto Encyclopedia of Genes and Genomes, gene set enrichment analysis, and gene set variation analysis, were performed to analyze the potential mechanisms in AR. A protein-protein interaction network was constructed to investigate the hub genes, and consensus clustering was conducted to identify the molecular subtypes of AR.</p><p><strong>Results: </strong>Compared to the healthy controls, patients with AR had high abundance levels and proportions of CD4<sup>+</sup> memory-activated T cells. One hundred and eight immune-related differentially expressed genes were identified. Enrichment analysis suggested that AR was mainly related to leukocyte cell-cell adhesion, cytokine-cytokine receptor interaction, T-cell activation, and T-cell receptor signaling pathway. Ten hub genes, including <i>TYROBP</i>, <i>CSF1R</i>, <i>TLR8</i>, <i>FCER1G</i>, <i>SPI1</i>, <i>ITGAM</i>, <i>CYBB</i>, <i>FCGR2A</i>, <i>CCR1</i>, and <i>HCK</i>, which were related to immune response, might be crucial to the pathogenesis of AR. Three molecular subtypes with significantly different immune statuses were identified.</p><p><strong>Conclusion: </strong>This study improves our understanding of the molecular mechanisms in AR via comprehensive strategies and provides potential diagnostic biomarkers and therapeutic targets of AR.</p>","PeriodicalId":49715,"journal":{"name":"Paediatria Croatica","volume":"1 1","pages":"340-351"},"PeriodicalIF":0.0000,"publicationDate":"2023-02-22","publicationTypes":"Journal Article","fieldsOfStudy":null,"isOpenAccess":false,"openAccessPdf":"https://www.ncbi.nlm.nih.gov/pmc/articles/PMC10696276/pdf/","citationCount":"0","resultStr":null,"platform":"Semanticscholar","paperid":null,"PeriodicalName":"Paediatria Croatica","FirstCategoryId":"3","ListUrlMain":"https://doi.org/10.1002/wjo2.92","RegionNum":0,"RegionCategory":null,"ArticlePicture":[],"TitleCN":null,"AbstractTextCN":null,"PMCID":null,"EPubDate":"2023/12/1 0:00:00","PubModel":"eCollection","JCR":"Q4","JCRName":"Medicine","Score":null,"Total":0}
引用次数: 0

Abstract

Objectives: Allergic rhinitis (AR) refers to a form of respiratory inflammation that mainly affects the sinonasal mucosa. The purpose of this study was to explore the level of immune cell infiltration and the pathogenesis of AR.

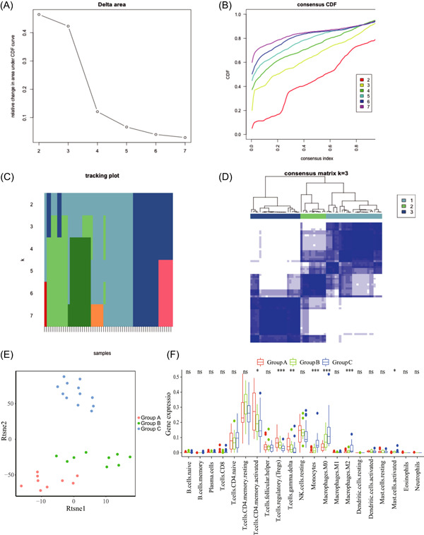
Methods: We performed a comprehensive analysis of two gene expression profiles (GSE50223 and GSE50101, a total of 30 patients with AR and 31 healthy controls). CIBERSORT was used to evaluate the immune cell infiltration levels. Weighted gene coexpression network analysis was applied to explore potential genes or gene modules related to immune status, and enrichment analyses including gene ontology, Kyoto Encyclopedia of Genes and Genomes, gene set enrichment analysis, and gene set variation analysis, were performed to analyze the potential mechanisms in AR. A protein-protein interaction network was constructed to investigate the hub genes, and consensus clustering was conducted to identify the molecular subtypes of AR.

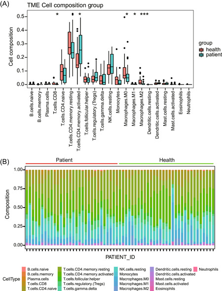
Results: Compared to the healthy controls, patients with AR had high abundance levels and proportions of CD4+ memory-activated T cells. One hundred and eight immune-related differentially expressed genes were identified. Enrichment analysis suggested that AR was mainly related to leukocyte cell-cell adhesion, cytokine-cytokine receptor interaction, T-cell activation, and T-cell receptor signaling pathway. Ten hub genes, including TYROBP, CSF1R, TLR8, FCER1G, SPI1, ITGAM, CYBB, FCGR2A, CCR1, and HCK, which were related to immune response, might be crucial to the pathogenesis of AR. Three molecular subtypes with significantly different immune statuses were identified.

Conclusion: This study improves our understanding of the molecular mechanisms in AR via comprehensive strategies and provides potential diagnostic biomarkers and therapeutic targets of AR.

Abstract Image

Abstract Image

Abstract Image

综合分析发现中枢基因与变应性鼻炎免疫细胞浸润相关。
目的:变应性鼻炎(Allergic rhinitis, AR)是指一种主要影响鼻窦粘膜的呼吸道炎症。方法:对30例AR患者和31例健康对照者的GSE50223和GSE50101基因表达谱进行综合分析。采用CIBERSORT法评价免疫细胞浸润水平。应用加权基因共表达网络分析,探索与免疫状态相关的潜在基因或基因模块,并通过基因本体、京都基因与基因组百科全书、基因集富集分析、基因集变异分析等富集分析,分析AR的潜在机制。构建蛋白-蛋白互作网络,研究中枢基因。结果:与健康对照相比,AR患者CD4+记忆激活T细胞的丰度和比例较高。鉴定出108个免疫相关差异表达基因。富集分析表明,AR主要与白细胞-细胞粘附、细胞因子-细胞因子受体相互作用、t细胞活化和t细胞受体信号通路有关。TYROBP、CSF1R、TLR8、FCER1G、SPI1、ITGAM、CYBB、FCGR2A、CCR1、HCK等10个与免疫应答相关的枢纽基因可能是AR发病的关键基因,鉴定出3种免疫状态差异显著的分子亚型。结论:本研究通过综合策略提高了我们对AR分子机制的认识,并为AR提供了潜在的诊断生物标志物和治疗靶点。
本文章由计算机程序翻译,如有差异,请以英文原文为准。
求助全文
约1分钟内获得全文 求助全文
来源期刊
Paediatria Croatica
Paediatria Croatica 医学-小儿科
CiteScore
0.20
自引率
0.00%
发文量
0
审稿时长
6-12 weeks
期刊介绍: In the inaugural 1956 issue of the journal, the editor Dr Feđa Fischer Sartorius outlined the journal''s vision and objectives saying that the journal will publish original papers on the development, pathology, and health care of children from the prenatal period to their final biological, emotional and social maturity. The journal continues this vision by publishing original research articles, clinical and laboratory observations, case reports and reviews of medical progress in pediatrics and child health.
×
引用
GB/T 7714-2015
复制
MLA
复制
APA
复制
导出至
BibTeX EndNote RefMan NoteFirst NoteExpress
×
提示
您的信息不完整,为了账户安全,请先补充。
现在去补充
×
提示
您因"违规操作"
具体请查看互助需知
我知道了
×
提示
确定
请完成安全验证×
copy
已复制链接
快去分享给好友吧!
我知道了
右上角分享
点击右上角分享
0
联系我们:info@booksci.cn Book学术提供免费学术资源搜索服务,方便国内外学者检索中英文文献。致力于提供最便捷和优质的服务体验。 Copyright © 2023 布克学术 All rights reserved.
京ICP备2023020795号-1
ghs 京公网安备 11010802042870号
Book学术文献互助
Book学术文献互助群
群 号:604180095
Book学术官方微信