Differential Expression of MSTN Isoforms in Muscle between Broiler and Layer Chickens.

Q2 Medicine
Dong-Hwan Kim, Young Min Choi, Joonbum Lee, Sangsu Shin, Sanggu Kim, Yeunsu Suh, Kichoon Lee
{"title":"Differential Expression of MSTN Isoforms in Muscle between Broiler and Layer Chickens.","authors":"Dong-Hwan Kim, Young Min Choi, Joonbum Lee, Sangsu Shin, Sanggu Kim, Yeunsu Suh, Kichoon Lee","doi":"10.3390/ani12050539","DOIUrl":null,"url":null,"abstract":"<p><p>Myostatin (Mstn)-A, the main isoform among Mstn splicing variants, functions as a negative regulator, whereas Mstn-B functions as a positive regulator in muscle development. Because broiler chickens are a fast-growing breed raised for meat production and layer chickens are a slow-growing breed raised for egg production, differences in the expression of <i>Mstn</i> isoforms between the two distinct breeds were analyzed in this study. There was no difference in the expression levels of total <i>Mstn</i> (<i>Mstn-A</i> and <i>-B</i> forms) during embryonic development and at D33 between the two breeds. Interestingly, the ratios of <i>Mstn-B</i> to <i>-A</i> were significantly higher in the broiler compared to the layer at most ages. In pectoralis major muscle (PM) tissue, the cross-sectional area (CSA) of muscle fiber was significantly greater in the broiler. The broiler also showed greater bundle CSA and a similar fiber number per bundle compared to the layer at D5 and D33. These data suggest that the greater bundle CSA with myofiber hypertrophy in the broilers is associated with greater muscle growth. The relationship between the expression of <i>Mstn</i> isoforms and growth rate can be used as a potential genetic marker for the selection of higher muscle growth in chickens.</p>","PeriodicalId":17327,"journal":{"name":"Journal of the Royal Army Medical Corps","volume":"51 1","pages":""},"PeriodicalIF":0.0000,"publicationDate":"2022-02-22","publicationTypes":"Journal Article","fieldsOfStudy":null,"isOpenAccess":false,"openAccessPdf":"https://www.ncbi.nlm.nih.gov/pmc/articles/PMC8908836/pdf/","citationCount":"0","resultStr":null,"platform":"Semanticscholar","paperid":null,"PeriodicalName":"Journal of the Royal Army Medical Corps","FirstCategoryId":"97","ListUrlMain":"https://doi.org/10.3390/ani12050539","RegionNum":0,"RegionCategory":null,"ArticlePicture":[],"TitleCN":null,"AbstractTextCN":null,"PMCID":null,"EPubDate":"","PubModel":"","JCR":"Q2","JCRName":"Medicine","Score":null,"Total":0}
引用次数: 0

Abstract

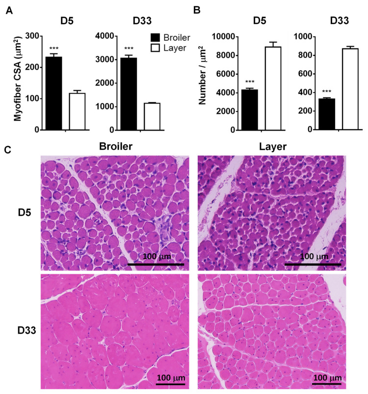
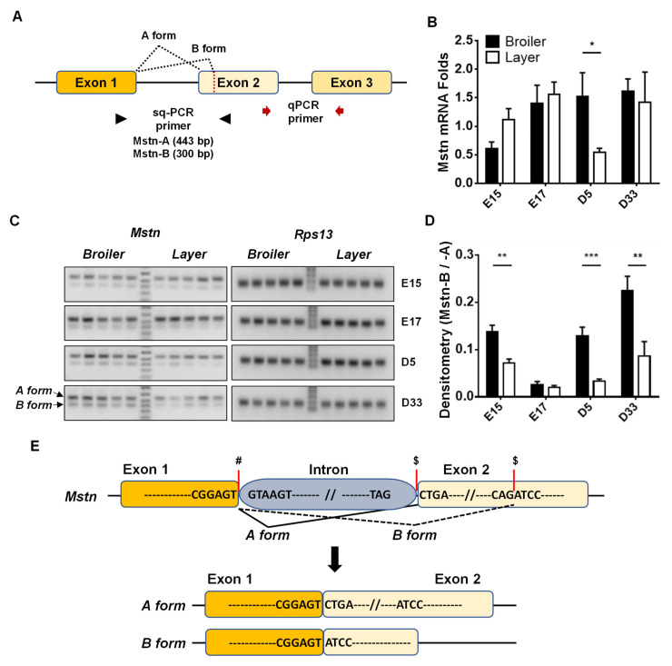
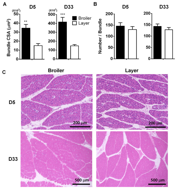
Myostatin (Mstn)-A, the main isoform among Mstn splicing variants, functions as a negative regulator, whereas Mstn-B functions as a positive regulator in muscle development. Because broiler chickens are a fast-growing breed raised for meat production and layer chickens are a slow-growing breed raised for egg production, differences in the expression of Mstn isoforms between the two distinct breeds were analyzed in this study. There was no difference in the expression levels of total Mstn (Mstn-A and -B forms) during embryonic development and at D33 between the two breeds. Interestingly, the ratios of Mstn-B to -A were significantly higher in the broiler compared to the layer at most ages. In pectoralis major muscle (PM) tissue, the cross-sectional area (CSA) of muscle fiber was significantly greater in the broiler. The broiler also showed greater bundle CSA and a similar fiber number per bundle compared to the layer at D5 and D33. These data suggest that the greater bundle CSA with myofiber hypertrophy in the broilers is associated with greater muscle growth. The relationship between the expression of Mstn isoforms and growth rate can be used as a potential genetic marker for the selection of higher muscle growth in chickens.

Abstract Image

Abstract Image

Abstract Image

肉鸡和蛋鸡肌肉中 MSTN 同工酶的表达差异
Myostatin(Mstn)-A是Mstn剪接变体中的主要同工酶,在肌肉发育过程中起负调控作用,而Mstn-B则起正调控作用。由于肉鸡是一种快速生长的肉用鸡种,而蛋鸡是一种生长缓慢的蛋用鸡种,因此本研究分析了这两种不同鸡种之间 Mstn 同工酶的表达差异。在胚胎发育期间和 D33 期,两个品种的总 Mstn(Mstn-A 和 -B)表达水平没有差异。有趣的是,在大多数年龄段,肉鸡的 Mstn-B 与 -A 的比率明显高于蛋鸡。在胸大肌(PM)组织中,肉鸡肌肉纤维的横截面积(CSA)明显更大。与蛋鸡相比,肉鸡在 D5 和 D33 日龄时的肌束 CSA 也更大,且每肌束的纤维数量相似。这些数据表明,肉鸡肌束 CSA 较大、肌纤维肥大与肌肉生长有关。Mstn 同工酶的表达与生长速度之间的关系可用作选择肌肉生长速度更高的鸡的潜在遗传标记。
本文章由计算机程序翻译,如有差异,请以英文原文为准。
求助全文
约1分钟内获得全文 求助全文
来源期刊
Journal of the Royal Army Medical Corps
Journal of the Royal Army Medical Corps MEDICINE, GENERAL & INTERNAL-
CiteScore
1.50
自引率
0.00%
发文量
0
期刊介绍: The Journal of the Royal Army Medical Corps aims to publish high quality research, reviews and case reports, as well as other invited articles, which pertain to the practice of military medicine in its broadest sense. It welcomes material from all ranks, services and corps wherever they serve as well as submissions from beyond the military. It is intended not only to propagate current knowledge and expertise but also to act as an institutional memory for the practice of medicine within the military.
×
引用
GB/T 7714-2015
复制
MLA
复制
APA
复制
导出至
BibTeX EndNote RefMan NoteFirst NoteExpress
×
提示
您的信息不完整,为了账户安全,请先补充。
现在去补充
×
提示
您因"违规操作"
具体请查看互助需知
我知道了
×
提示
确定
请完成安全验证×
copy
已复制链接
快去分享给好友吧!
我知道了
右上角分享
点击右上角分享
0
联系我们:info@booksci.cn Book学术提供免费学术资源搜索服务,方便国内外学者检索中英文文献。致力于提供最便捷和优质的服务体验。 Copyright © 2023 布克学术 All rights reserved.
京ICP备2023020795号-1
ghs 京公网安备 11010802042870号
Book学术文献互助
Book学术文献互助群
群 号:604180095
Book学术官方微信