B cell tolerance and antibody production to the celiac disease autoantigen transglutaminase 2.

M Fleur du Pré, Jana Blazevski, Alisa E Dewan, Jorunn Stamnaes, Chakravarthi Kanduri, Geir Kjetil Sandve, Marie K Johannesen, Christian B Lindstad, Kathrin Hnida, Lars Fugger, Gerry Melino, Shuo-Wang Qiao, Ludvig M Sollid
{"title":"B cell tolerance and antibody production to the celiac disease autoantigen transglutaminase 2.","authors":"M Fleur du Pré, Jana Blazevski, Alisa E Dewan, Jorunn Stamnaes, Chakravarthi Kanduri, Geir Kjetil Sandve, Marie K Johannesen, Christian B Lindstad, Kathrin Hnida, Lars Fugger, Gerry Melino, Shuo-Wang Qiao, Ludvig M Sollid","doi":"10.1084/jem.20190860","DOIUrl":null,"url":null,"abstract":"<p><p>Autoantibodies to transglutaminase 2 (TG2) are hallmarks of celiac disease. To address B cell tolerance and autoantibody formation to TG2, we generated immunoglobulin knock-in (Ig KI) mice that express a prototypical celiac patient-derived anti-TG2 B cell receptor equally reactive to human and mouse TG2. We studied B cell development in the presence/absence of autoantigen by crossing the Ig KI mice to Tgm2-/- mice. Autoreactive B cells in Tgm2+/+ mice were indistinguishable from their naive counterparts in Tgm2-/- mice with no signs of clonal deletion, receptor editing, or B cell anergy. The autoreactive B cells appeared ignorant to their antigen, and they produced autoantibodies when provided T cell help. The findings lend credence to a model of celiac disease where gluten-reactive T cells provide help to autoreactive TG2-specific B cells by involvement of gluten-TG2 complexes, and they outline a general mechanism of autoimmunity with autoantibodies being produced by ignorant B cells on provision of T cell help.</p>","PeriodicalId":23015,"journal":{"name":"The Tokushima journal of experimental medicine","volume":"130 1","pages":""},"PeriodicalIF":0.0000,"publicationDate":"2020-02-03","publicationTypes":"Journal Article","fieldsOfStudy":null,"isOpenAccess":false,"openAccessPdf":"https://www.ncbi.nlm.nih.gov/pmc/articles/PMC7041703/pdf/","citationCount":"0","resultStr":null,"platform":"Semanticscholar","paperid":null,"PeriodicalName":"The Tokushima journal of experimental medicine","FirstCategoryId":"1085","ListUrlMain":"https://doi.org/10.1084/jem.20190860","RegionNum":0,"RegionCategory":null,"ArticlePicture":[],"TitleCN":null,"AbstractTextCN":null,"PMCID":null,"EPubDate":"","PubModel":"","JCR":"","JCRName":"","Score":null,"Total":0}
引用次数: 0

Abstract

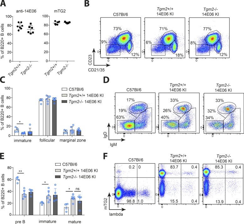
Autoantibodies to transglutaminase 2 (TG2) are hallmarks of celiac disease. To address B cell tolerance and autoantibody formation to TG2, we generated immunoglobulin knock-in (Ig KI) mice that express a prototypical celiac patient-derived anti-TG2 B cell receptor equally reactive to human and mouse TG2. We studied B cell development in the presence/absence of autoantigen by crossing the Ig KI mice to Tgm2-/- mice. Autoreactive B cells in Tgm2+/+ mice were indistinguishable from their naive counterparts in Tgm2-/- mice with no signs of clonal deletion, receptor editing, or B cell anergy. The autoreactive B cells appeared ignorant to their antigen, and they produced autoantibodies when provided T cell help. The findings lend credence to a model of celiac disease where gluten-reactive T cells provide help to autoreactive TG2-specific B cells by involvement of gluten-TG2 complexes, and they outline a general mechanism of autoimmunity with autoantibodies being produced by ignorant B cells on provision of T cell help.

Abstract Image

Abstract Image

Abstract Image

B细胞对乳糜泻自身抗原转谷氨酰胺酶2的耐受性和抗体产生。
转谷氨酰胺酶2 (TG2)自身抗体是乳糜泻的标志。为了解决B细胞对TG2的耐受性和自身抗体的形成,我们产生了免疫球蛋白敲入(Ig KI)小鼠,这些小鼠表达一种典型的乳糜泻患者来源的抗TG2 B细胞受体,对人和小鼠TG2具有同样的反应。我们通过将Ig KI小鼠与Tgm2-/-小鼠杂交,研究了存在/不存在自身抗原情况下B细胞的发育。Tgm2+/+小鼠的自身反应性B细胞与Tgm2-/-小鼠的初始反应性B细胞没有区别,没有克隆缺失、受体编辑或B细胞能量的迹象。自身反应性B细胞似乎对其抗原一无所知,在T细胞的帮助下,它们产生自身抗体。这些发现为乳糜泻模型提供了证据,其中谷蛋白反应性T细胞通过参与谷蛋白- tg2复合物为自身反应性tg2特异性B细胞提供帮助,并概述了自身免疫的一般机制,即在提供T细胞帮助的情况下,无知的B细胞产生自身抗体。
本文章由计算机程序翻译,如有差异,请以英文原文为准。
求助全文
约1分钟内获得全文 求助全文
来源期刊
自引率
0.00%
发文量
0
×
引用
GB/T 7714-2015
复制
MLA
复制
APA
复制
导出至
BibTeX EndNote RefMan NoteFirst NoteExpress
×
提示
您的信息不完整,为了账户安全,请先补充。
现在去补充
×
提示
您因"违规操作"
具体请查看互助需知
我知道了
×
提示
确定
请完成安全验证×
copy
已复制链接
快去分享给好友吧!
我知道了
右上角分享
点击右上角分享
0
联系我们:info@booksci.cn Book学术提供免费学术资源搜索服务,方便国内外学者检索中英文文献。致力于提供最便捷和优质的服务体验。 Copyright © 2023 布克学术 All rights reserved.
京ICP备2023020795号-1
ghs 京公网安备 11010802042870号
Book学术文献互助
Book学术文献互助群
群 号:604180095
Book学术官方微信