Radiogenomic analysis of primary breast cancer reveals [18F]-fluorodeoxglucose dynamic flux-constants are positively associated with immune pathways and outperform static uptake measures in associating with glucose metabolism.

G P Ralli, R D Carter, D R McGowan, W-C Cheng, D Liu, E J Teoh, N Patel, F Gleeson, A L Harris, S R Lord, F M Buffa, J D Fenwick
{"title":"Radiogenomic analysis of primary breast cancer reveals [18F]-fluorodeoxglucose dynamic flux-constants are positively associated with immune pathways and outperform static uptake measures in associating with glucose metabolism.","authors":"G P Ralli, R D Carter, D R McGowan, W-C Cheng, D Liu, E J Teoh, N Patel, F Gleeson, A L Harris, S R Lord, F M Buffa, J D Fenwick","doi":"10.1186/s13058-022-01529-9","DOIUrl":null,"url":null,"abstract":"<p><strong>Background: </strong>PET imaging of 18F-fluorodeoxygucose (FDG) is used widely for tumour staging and assessment of treatment response, but the biology associated with FDG uptake is still not fully elucidated. We therefore carried out gene set enrichment analyses (GSEA) of RNA sequencing data to find KEGG pathways associated with FDG uptake in primary breast cancers.</p><p><strong>Methods: </strong>Pre-treatment data were analysed from a window-of-opportunity study in which 30 patients underwent static and dynamic FDG-PET and tumour biopsy. Kinetic models were fitted to dynamic images, and GSEA was performed for enrichment scores reflecting Pearson and Spearman coefficients of correlations between gene expression and imaging.</p><p><strong>Results: </strong>A total of 38 pathways were associated with kinetic model flux-constants or static measures of FDG uptake, all positively. The associated pathways included glycolysis/gluconeogenesis ('GLYC-GLUC') which mediates FDG uptake and was associated with model flux-constants but not with static uptake measures, and 28 pathways related to immune-response or inflammation. More pathways, 32, were associated with the flux-constant K of the simple Patlak model than with any other imaging index. Numbers of pathways categorised as being associated with individual micro-parameters of the kinetic models were substantially fewer than numbers associated with flux-constants, and lay around levels expected by chance.</p><p><strong>Conclusions: </strong>In pre-treatment images GLYC-GLUC was associated with FDG kinetic flux-constants including Patlak K, but not with static uptake measures. Immune-related pathways were associated with flux-constants and static uptake. Patlak K was associated with more pathways than were the flux-constants of more complex kinetic models. On the basis of these results Patlak analysis of dynamic FDG-PET scans is advantageous, compared to other kinetic analyses or static imaging, in studies seeking to infer tumour-to-tumour differences in biology from differences in imaging. Trial registration NCT01266486, December 24th 2010.</p>","PeriodicalId":58797,"journal":{"name":"中国农学前沿","volume":"3 1","pages":"34"},"PeriodicalIF":0.0000,"publicationDate":"2022-05-17","publicationTypes":"Journal Article","fieldsOfStudy":null,"isOpenAccess":false,"openAccessPdf":"https://www.ncbi.nlm.nih.gov/pmc/articles/PMC9115966/pdf/","citationCount":"0","resultStr":null,"platform":"Semanticscholar","paperid":null,"PeriodicalName":"中国农学前沿","FirstCategoryId":"91","ListUrlMain":"https://doi.org/10.1186/s13058-022-01529-9","RegionNum":0,"RegionCategory":null,"ArticlePicture":[],"TitleCN":null,"AbstractTextCN":null,"PMCID":null,"EPubDate":"","PubModel":"","JCR":"","JCRName":"","Score":null,"Total":0}
引用次数: 0

Abstract

Background: PET imaging of 18F-fluorodeoxygucose (FDG) is used widely for tumour staging and assessment of treatment response, but the biology associated with FDG uptake is still not fully elucidated. We therefore carried out gene set enrichment analyses (GSEA) of RNA sequencing data to find KEGG pathways associated with FDG uptake in primary breast cancers.

Methods: Pre-treatment data were analysed from a window-of-opportunity study in which 30 patients underwent static and dynamic FDG-PET and tumour biopsy. Kinetic models were fitted to dynamic images, and GSEA was performed for enrichment scores reflecting Pearson and Spearman coefficients of correlations between gene expression and imaging.

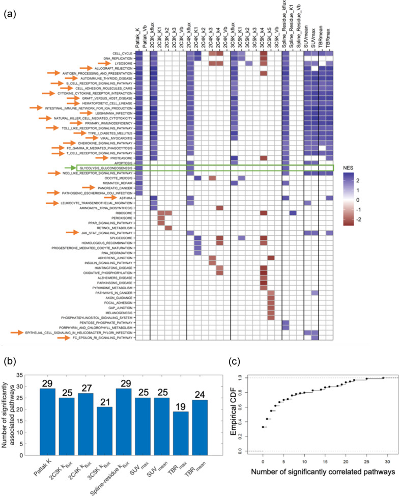
Results: A total of 38 pathways were associated with kinetic model flux-constants or static measures of FDG uptake, all positively. The associated pathways included glycolysis/gluconeogenesis ('GLYC-GLUC') which mediates FDG uptake and was associated with model flux-constants but not with static uptake measures, and 28 pathways related to immune-response or inflammation. More pathways, 32, were associated with the flux-constant K of the simple Patlak model than with any other imaging index. Numbers of pathways categorised as being associated with individual micro-parameters of the kinetic models were substantially fewer than numbers associated with flux-constants, and lay around levels expected by chance.

Conclusions: In pre-treatment images GLYC-GLUC was associated with FDG kinetic flux-constants including Patlak K, but not with static uptake measures. Immune-related pathways were associated with flux-constants and static uptake. Patlak K was associated with more pathways than were the flux-constants of more complex kinetic models. On the basis of these results Patlak analysis of dynamic FDG-PET scans is advantageous, compared to other kinetic analyses or static imaging, in studies seeking to infer tumour-to-tumour differences in biology from differences in imaging. Trial registration NCT01266486, December 24th 2010.

Abstract Image

Abstract Image

Abstract Image

原发性乳腺癌的放射基因组分析表明,[18F]-氟脱氧葡萄糖动态通量常数与免疫途径呈正相关,在与葡萄糖代谢的关联性方面优于静态摄取量。
背景:18F-氟脱氧葡萄糖(FDG)PET成像被广泛用于肿瘤分期和治疗反应评估,但与FDG摄取相关的生物学特性仍未完全阐明。因此,我们对 RNA 测序数据进行了基因组富集分析(GSEA),以寻找与原发性乳腺癌 FDG 摄取相关的 KEGG 通路:对一项机会之窗研究中的治疗前数据进行了分析,在这项研究中,30 名患者接受了静态和动态 FDG-PET 以及肿瘤活检。对动态图像拟合动力学模型,并对反映基因表达与成像之间相关性的皮尔逊系数和斯皮尔曼系数的富集分数进行GSEA:结果:共有 38 个通路与动力学模型通量常数或 FDG 摄取静态测量值相关,且均为正相关。相关通路包括糖酵解/糖元生成("GLYC-GLUC"),它介导 FDG 摄取,与模型通量常数相关,但与静态摄取量无关,还有 28 条通路与免疫反应或炎症相关。与简单帕特拉克模型的通量常数 K 相关的通路(32 条)比与任何其他成像指标相关的通路都多。被归类为与动力学模型的单个微参数相关的通路数量大大少于与通量常数相关的通路数量,且与偶然性预期水平相近:结论:在治疗前图像中,GLYC-GLUC与包括Patlak K在内的FDG动力学通量常数相关,但与静态摄取测量值无关。免疫相关途径与通量常数和静态摄取相关。与更复杂的动力学模型的通量常数相比,帕特拉克 K 与更多途径相关。基于这些结果,与其他动力学分析或静态成像相比,动态FDG-PET扫描的帕特拉克分析在根据成像差异推断肿瘤间生物学差异的研究中具有优势。试验注册 NCT01266486,2010 年 12 月 24 日。
本文章由计算机程序翻译,如有差异,请以英文原文为准。
求助全文
约1分钟内获得全文 求助全文
来源期刊
自引率
0.00%
发文量
424
×
引用
GB/T 7714-2015
复制
MLA
复制
APA
复制
导出至
BibTeX EndNote RefMan NoteFirst NoteExpress
×
提示
您的信息不完整,为了账户安全,请先补充。
现在去补充
×
提示
您因"违规操作"
具体请查看互助需知
我知道了
×
提示
确定
请完成安全验证×
copy
已复制链接
快去分享给好友吧!
我知道了
右上角分享
点击右上角分享
0
联系我们:info@booksci.cn Book学术提供免费学术资源搜索服务,方便国内外学者检索中英文文献。致力于提供最便捷和优质的服务体验。 Copyright © 2023 布克学术 All rights reserved.
京ICP备2023020795号-1
ghs 京公网安备 11010802042870号
Book学术文献互助
Book学术文献互助群
群 号:604180095
Book学术官方微信