Evaluation of the first U.S. staple foods ordinance: impact on nutritional quality of food store offerings, customer purchases and home food environments.

Melissa N Laska, Caitlin E Caspi, Kathleen Lenk, Stacey G Moe, Jennifer E Pelletier, Lisa J Harnack, Darin J Erickson
{"title":"Evaluation of the first U.S. staple foods ordinance: impact on nutritional quality of food store offerings, customer purchases and home food environments.","authors":"Melissa N Laska, Caitlin E Caspi, Kathleen Lenk, Stacey G Moe, Jennifer E Pelletier, Lisa J Harnack, Darin J Erickson","doi":"10.1186/s12966-019-0818-1","DOIUrl":null,"url":null,"abstract":"<p><strong>Background: </strong>Many lower-income and racially diverse communities in the U.S. have limited access to healthy foods, with few supermarkets and many small convenience stores, which tend to stock limited quantities and varieties of healthy foods. To address food access, in 2015 the Minneapolis Staple Foods Ordinance became the first policy requiring food stores to stock minimum quantities and varieties of 10 categories of healthy foods/beverages, including fruits, vegetables, whole grains and other staples, through licensing. This study examined whether: (a) stores complied, (b) overall healthfulness of store environments improved, (c) healthy customer purchases increased, and (d) healthfulness of home food environments improved among frequent small store shoppers.</p><p><strong>Methods: </strong>Data for this natural (or quasi) experiment were collected at four times: pre-policy (2014), implementation only (no enforcement, 2015), enforcement initiation (2016) and continued monitoring (2017). In-person store assessments were conducted to evaluate food availability, price, quality, marketing and placement in randomly sampled food retailers in Minneapolis (n = 84) and compared to those in a nearby control city, St. Paul, Minnesota (n = 71). Stores were excluded that were: supermarkets, authorized through WIC (Special Supplemental Nutrition Program for Women, Infants, and Children), and specialty stores (e.g., spice shops). Customer intercept interviews were conducted with 3,039 customers exiting stores. Home visits, including administration of home food inventories, were conducted with a sub-sample of frequent shoppers (n = 88).</p><p><strong>Results: </strong>Overall, findings indicated significant improvements in healthy food offerings by retailers over time in both Minneapolis and St. Paul, with no significant differences in change between the two cities. Compliance was low; in 2017 only 10% of Minneapolis retailers in the sample were fully compliant, and 51% of participating Minneapolis retailers met at least 8 of the 10 required standards. Few changes were observed in the healthfulness of customer purchases or the healthfulness of home food environments among frequent shoppers, and changes were not different between cities.</p><p><strong>Conclusions: </strong>This study is the first evaluation a local staple foods ordinance in the U.S. and reflects the challenges and time required for implementing such policies.</p><p><strong>Trial registration: </strong>NCT02774330 .</p>","PeriodicalId":86104,"journal":{"name":"Langenbecks Archiv fur klinische Chirurgie ... vereinigt mit Deutsche Zeitschrift fur Chirurgie","volume":"295 1","pages":"83"},"PeriodicalIF":0.0000,"publicationDate":"2019-09-18","publicationTypes":"Journal Article","fieldsOfStudy":null,"isOpenAccess":false,"openAccessPdf":"https://www.ncbi.nlm.nih.gov/pmc/articles/PMC6751624/pdf/","citationCount":"0","resultStr":null,"platform":"Semanticscholar","paperid":null,"PeriodicalName":"Langenbecks Archiv fur klinische Chirurgie ... vereinigt mit Deutsche Zeitschrift fur Chirurgie","FirstCategoryId":"1085","ListUrlMain":"https://doi.org/10.1186/s12966-019-0818-1","RegionNum":0,"RegionCategory":null,"ArticlePicture":[],"TitleCN":null,"AbstractTextCN":null,"PMCID":null,"EPubDate":"","PubModel":"","JCR":"","JCRName":"","Score":null,"Total":0}
引用次数: 0

Abstract

Background: Many lower-income and racially diverse communities in the U.S. have limited access to healthy foods, with few supermarkets and many small convenience stores, which tend to stock limited quantities and varieties of healthy foods. To address food access, in 2015 the Minneapolis Staple Foods Ordinance became the first policy requiring food stores to stock minimum quantities and varieties of 10 categories of healthy foods/beverages, including fruits, vegetables, whole grains and other staples, through licensing. This study examined whether: (a) stores complied, (b) overall healthfulness of store environments improved, (c) healthy customer purchases increased, and (d) healthfulness of home food environments improved among frequent small store shoppers.

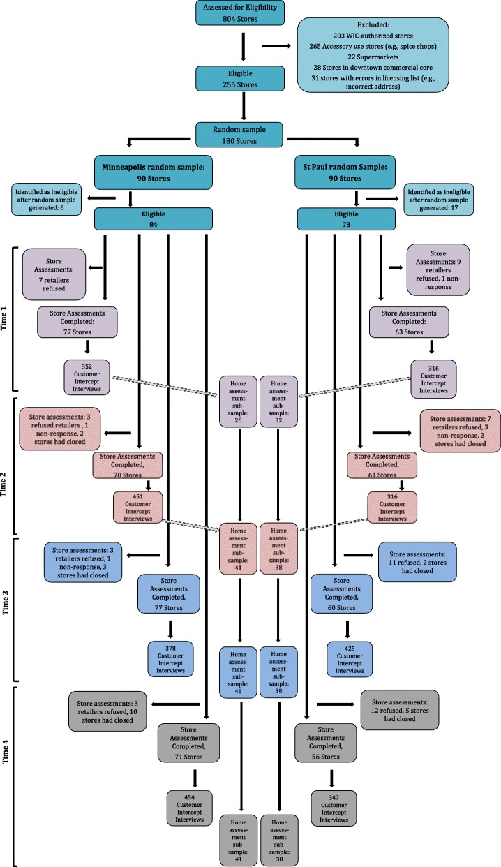
Methods: Data for this natural (or quasi) experiment were collected at four times: pre-policy (2014), implementation only (no enforcement, 2015), enforcement initiation (2016) and continued monitoring (2017). In-person store assessments were conducted to evaluate food availability, price, quality, marketing and placement in randomly sampled food retailers in Minneapolis (n = 84) and compared to those in a nearby control city, St. Paul, Minnesota (n = 71). Stores were excluded that were: supermarkets, authorized through WIC (Special Supplemental Nutrition Program for Women, Infants, and Children), and specialty stores (e.g., spice shops). Customer intercept interviews were conducted with 3,039 customers exiting stores. Home visits, including administration of home food inventories, were conducted with a sub-sample of frequent shoppers (n = 88).

Results: Overall, findings indicated significant improvements in healthy food offerings by retailers over time in both Minneapolis and St. Paul, with no significant differences in change between the two cities. Compliance was low; in 2017 only 10% of Minneapolis retailers in the sample were fully compliant, and 51% of participating Minneapolis retailers met at least 8 of the 10 required standards. Few changes were observed in the healthfulness of customer purchases or the healthfulness of home food environments among frequent shoppers, and changes were not different between cities.

Conclusions: This study is the first evaluation a local staple foods ordinance in the U.S. and reflects the challenges and time required for implementing such policies.

Trial registration: NCT02774330 .

Abstract Image

Abstract Image

Abstract Image

对美国首个主食法令的评估:对食品店产品营养质量、顾客购买和家庭食品环境的影响。
背景:在美国,许多低收入和种族多元化社区获得健康食品的机会有限,超市很少,小型便利店很多,这些便利店往往只储存数量和品种有限的健康食品。为了解决食品获取问题,2015 年,《明尼阿波利斯主食条例》成为第一项政策,要求食品店通过许可证制度,储存最低数量和品种的 10 类健康食品/饮料,包括水果、蔬菜、全谷物和其他主食。这项研究考察了:(a) 商店是否遵守了规定;(b) 商店环境的整体健康程度是否有所改善;(c) 健康顾客的购买量是否有所增加;(d) 经常去小商店购物的顾客的家庭食品环境的健康程度是否有所改善:这一自然(或准)实验的数据收集分为四个时间段:政策实施前(2014 年)、仅实施(不强制执行,2015 年)、强制执行启动(2016 年)和持续监测(2017 年)。对明尼阿波利斯市随机抽样的食品零售商(n = 84)进行了亲自到店评估,以评估食品供应、价格、质量、营销和摆放情况,并与附近对照城市明尼苏达州圣保罗市的食品零售商(n = 71)进行比较。不包括以下商店:超市、通过 WIC(妇女、婴儿和儿童特殊补充营养计划)授权的商店以及专卖店(如香料店)。对离开商店的 3039 名顾客进行了拦截访谈。对经常购物的顾客(n = 88)进行了家访,包括发放家庭食品清单:总体而言,调查结果表明,随着时间的推移,明尼阿波利斯市和圣保罗市的零售商在提供健康食品方面都有了明显改善,两个城市之间的变化没有显著差异。合规率较低;2017 年,样本中只有 10%的明尼阿波利斯零售商完全合规,51% 的参与明尼阿波利斯零售商至少达到了 10 项要求标准中的 8 项。在经常购物的顾客中,几乎没有观察到顾客购物的健康性或家庭食品环境的健康性发生变化,城市之间的变化也没有差异:本研究是美国首次对当地主食法令进行评估,反映了实施此类政策所面临的挑战和所需的时间:NCT02774330 .
本文章由计算机程序翻译,如有差异,请以英文原文为准。
求助全文
约1分钟内获得全文 求助全文
来源期刊
自引率
0.00%
发文量
0
×
引用
GB/T 7714-2015
复制
MLA
复制
APA
复制
导出至
BibTeX EndNote RefMan NoteFirst NoteExpress
×
提示
您的信息不完整,为了账户安全,请先补充。
现在去补充
×
提示
您因"违规操作"
具体请查看互助需知
我知道了
×
提示
确定
请完成安全验证×
copy
已复制链接
快去分享给好友吧!
我知道了
右上角分享
点击右上角分享
0
联系我们:info@booksci.cn Book学术提供免费学术资源搜索服务,方便国内外学者检索中英文文献。致力于提供最便捷和优质的服务体验。 Copyright © 2023 布克学术 All rights reserved.
京ICP备2023020795号-1
ghs 京公网安备 11010802042870号
Book学术文献互助
Book学术文献互助群
群 号:604180095
Book学术官方微信