Case Findings: Sodium Ferric Gluconate Complex and Fetal Bradycardia.

IF 1.7
Madeline Droney, Samuel Scovell, Joanne Hatfield, Erin Pender
{"title":"Case Findings: Sodium Ferric Gluconate Complex and Fetal Bradycardia.","authors":"Madeline Droney, Samuel Scovell, Joanne Hatfield, Erin Pender","doi":"10.1097/FM9.0000000000000151","DOIUrl":null,"url":null,"abstract":"<p><p>Anemia in pregnancy is a significant event that often requires treatment to prevent long term effects in the mother and the fetus. Many factors determine which iron preparation to use, including route and ease of administration, patient tolerability, safety, and cost. This case report summarizes two separate patient cases where sodium ferric gluconate complex was administered intravenously to pregnant women, resulting in fetal bradycardia and emergent cesarean procedures.</p>","PeriodicalId":74121,"journal":{"name":"Maternal-fetal medicine (Wolters Kluwer Health, Inc.)","volume":" ","pages":"260-262"},"PeriodicalIF":1.7000,"publicationDate":"2022-08-09","publicationTypes":"Journal Article","fieldsOfStudy":null,"isOpenAccess":false,"openAccessPdf":"https://www.ncbi.nlm.nih.gov/pmc/articles/PMC12094365/pdf/","citationCount":"0","resultStr":null,"platform":"Semanticscholar","paperid":null,"PeriodicalName":"Maternal-fetal medicine (Wolters Kluwer Health, Inc.)","FirstCategoryId":"1085","ListUrlMain":"https://doi.org/10.1097/FM9.0000000000000151","RegionNum":0,"RegionCategory":null,"ArticlePicture":[],"TitleCN":null,"AbstractTextCN":null,"PMCID":null,"EPubDate":"2023/10/1 0:00:00","PubModel":"eCollection","JCR":"","JCRName":"","Score":null,"Total":0}
引用次数: 0

Abstract

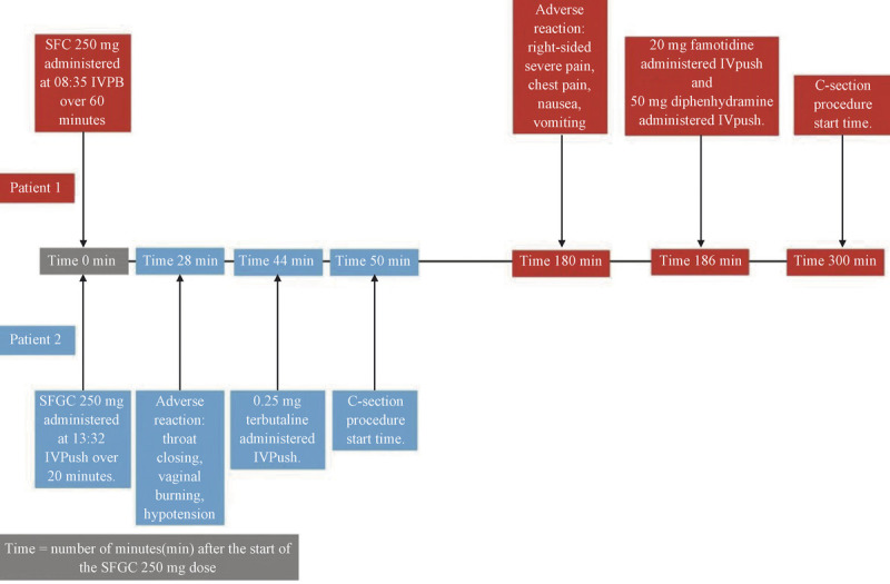
Anemia in pregnancy is a significant event that often requires treatment to prevent long term effects in the mother and the fetus. Many factors determine which iron preparation to use, including route and ease of administration, patient tolerability, safety, and cost. This case report summarizes two separate patient cases where sodium ferric gluconate complex was administered intravenously to pregnant women, resulting in fetal bradycardia and emergent cesarean procedures.

Abstract Image

病例发现:葡萄糖酸铁钠复合物与胎儿心动过缓
妊娠期贫血是一个重要的事件,通常需要治疗,以防止对母亲和胎儿的长期影响。许多因素决定了使用哪种铁制剂,包括给药途径和容易程度、患者耐受性、安全性和成本。本病例报告总结了两例单独的患者病例,其中葡萄糖酸铁钠复合物静脉注射给孕妇,导致胎儿心动过缓和紧急剖宫产手术。
本文章由计算机程序翻译,如有差异,请以英文原文为准。
求助全文
约1分钟内获得全文 求助全文
来源期刊
自引率
0.00%
发文量
0
×
引用
GB/T 7714-2015
复制
MLA
复制
APA
复制
导出至
BibTeX EndNote RefMan NoteFirst NoteExpress
×
提示
您的信息不完整,为了账户安全,请先补充。
现在去补充
×
提示
您因"违规操作"
具体请查看互助需知
我知道了
×
提示
确定
请完成安全验证×
copy
已复制链接
快去分享给好友吧!
我知道了
右上角分享
点击右上角分享
0
联系我们:info@booksci.cn Book学术提供免费学术资源搜索服务,方便国内外学者检索中英文文献。致力于提供最便捷和优质的服务体验。 Copyright © 2023 布克学术 All rights reserved.
京ICP备2023020795号-1
ghs 京公网安备 11010802042870号
Book学术文献互助
Book学术文献互助群
群 号:604180095
Book学术官方微信