Ursolic acid inhibits Th17 cell differentiation via STAT3/RORγt pathway and suppresses Schwann cell-mediated Th17 cell migration by reducing CXCL9/10 expression.

IF 2.8 4区 医学 Q3 BIOCHEMISTRY & MOLECULAR BIOLOGY
Innate Immunity Pub Date : 2022-07-01 Epub Date: 2022-05-12 DOI:10.1177/17534259221094559
Hua Xu, Ai-Ling Yu, Da-Peng Zhao, Guang-Yuan Meng, Ling Wang, Min Shan, Nai-Xia Hu, Yun-Lin Liu
{"title":"Ursolic acid inhibits Th17 cell differentiation via STAT3/RORγt pathway and suppresses Schwann cell-mediated Th17 cell migration by reducing CXCL9/10 expression.","authors":"Hua Xu, Ai-Ling Yu, Da-Peng Zhao, Guang-Yuan Meng, Ling Wang, Min Shan, Nai-Xia Hu, Yun-Lin Liu","doi":"10.1177/17534259221094559","DOIUrl":null,"url":null,"abstract":"<p><p>Th17 cells represent important immune cells. Ursolic acid (UA) can regulate immune cell activities. This study was aimed to explore the effects of UA on Th17 cell differentiation and Schwann cell(SCs)-mediated migration and the potential mechanism. Naïve CD4<sup>+</sup> T cells were isolated from rat peripheral blood, induced for Th17 cell differentiation, and treated with UA. The proportion of Th17 cells was detected by flow cytometry assay. SCs were co-cultured with Th17 cells. Th17 cell migration was detected by Transwell assay. The molecule expression was determined by Western blot and qRT-PCR. UA inhibited the Th17 cell differentiation and suppressed the STAT3/RORγt pathway. STAT3 overexpression up-regulated p-STAT3 and RORγt expression and promoted Th17 cell differentiation under the UA treatment. In LPS- and IFN-γ-stimulated-SCs, UA suppressed the expression of chemokines CXCL9/10, but had no significant effect of CCL20 expression. The expression CXCL9/10 receptor CXCR3 was higher in Th17 cells than that in Treg cells, while the expression CCL20 receptor CCR6 was lower in Th17 cells than that in Treg cells. UA, anti-CXCR3, and anti-CCR6 treatment inhibited SCs-mediated Th17 cell migration, and anti-CXCR3 exerted stronger inhibitory effect than Anti-CCR6. UA inhibited Th17 cell differentiation through STAT3/RORγt pathway and suppressed Th17 cell migration through down-regulating CXCL9/10 expression in SCs.</p>","PeriodicalId":13676,"journal":{"name":"Innate Immunity","volume":"28 1","pages":"155-163"},"PeriodicalIF":2.8000,"publicationDate":"2022-07-01","publicationTypes":"Journal Article","fieldsOfStudy":null,"isOpenAccess":false,"openAccessPdf":"https://www.ncbi.nlm.nih.gov/pmc/articles/PMC9189552/pdf/","citationCount":"1","resultStr":null,"platform":"Semanticscholar","paperid":null,"PeriodicalName":"Innate Immunity","FirstCategoryId":"99","ListUrlMain":"https://doi.org/10.1177/17534259221094559","RegionNum":4,"RegionCategory":"医学","ArticlePicture":[],"TitleCN":null,"AbstractTextCN":null,"PMCID":null,"EPubDate":"2022/5/12 0:00:00","PubModel":"Epub","JCR":"Q3","JCRName":"BIOCHEMISTRY & MOLECULAR BIOLOGY","Score":null,"Total":0}
引用次数: 1

Abstract

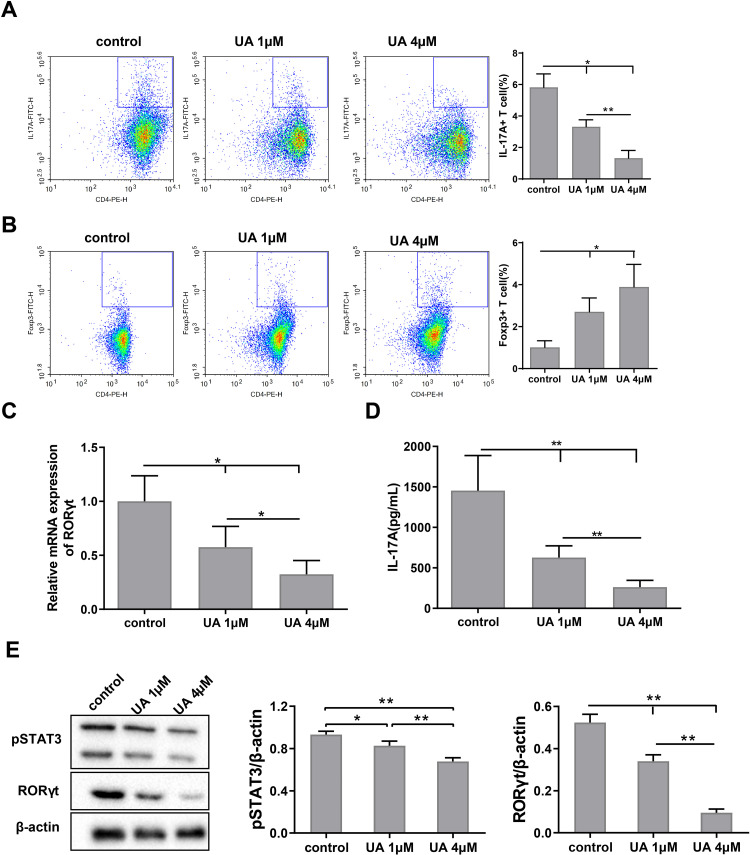
Th17 cells represent important immune cells. Ursolic acid (UA) can regulate immune cell activities. This study was aimed to explore the effects of UA on Th17 cell differentiation and Schwann cell(SCs)-mediated migration and the potential mechanism. Naïve CD4+ T cells were isolated from rat peripheral blood, induced for Th17 cell differentiation, and treated with UA. The proportion of Th17 cells was detected by flow cytometry assay. SCs were co-cultured with Th17 cells. Th17 cell migration was detected by Transwell assay. The molecule expression was determined by Western blot and qRT-PCR. UA inhibited the Th17 cell differentiation and suppressed the STAT3/RORγt pathway. STAT3 overexpression up-regulated p-STAT3 and RORγt expression and promoted Th17 cell differentiation under the UA treatment. In LPS- and IFN-γ-stimulated-SCs, UA suppressed the expression of chemokines CXCL9/10, but had no significant effect of CCL20 expression. The expression CXCL9/10 receptor CXCR3 was higher in Th17 cells than that in Treg cells, while the expression CCL20 receptor CCR6 was lower in Th17 cells than that in Treg cells. UA, anti-CXCR3, and anti-CCR6 treatment inhibited SCs-mediated Th17 cell migration, and anti-CXCR3 exerted stronger inhibitory effect than Anti-CCR6. UA inhibited Th17 cell differentiation through STAT3/RORγt pathway and suppressed Th17 cell migration through down-regulating CXCL9/10 expression in SCs.

Abstract Image

Abstract Image

Abstract Image

熊果酸通过STAT3/RORγt途径抑制Th17细胞分化,并通过降低CXCL9/10表达抑制许旺细胞介导的Th17细胞迁移
Th17细胞代表重要的免疫细胞。熊果酸(UA)具有调节免疫细胞活性的作用。本研究旨在探讨UA对Th17细胞分化和施旺细胞介导的迁移的影响及其潜在机制。从大鼠外周血中分离出幼稚的CD4+T细胞,诱导Th17细胞分化,并用UA处理。流式细胞术检测Th17细胞的比例。SC与Th17细胞共培养。Transwell法检测Th17细胞迁移。通过蛋白质印迹和qRT-PCR测定分子表达。UA抑制Th17细胞分化,抑制STAT3/RORγ。在UA处理下,STAT3过表达上调p-STAT3和RORγt表达并促进Th17细胞分化。在LPS和IFN-γ刺激的SCs中,UA抑制趋化因子CXCL9/10的表达,但对CCL20的表达没有显著影响。CXCL9/10受体CXCR3在Th17细胞中的表达高于Treg细胞,而CCL20受体CCR6在Th17电池中的表达低于Treg细胞。UA、抗CXCR3和抗CCR6处理抑制了SCs介导的Th17细胞迁移,并且抗-CXCR3比抗-CCR6发挥更强的抑制作用。UA通过STAT3/RORγ。
本文章由计算机程序翻译,如有差异,请以英文原文为准。
求助全文
约1分钟内获得全文 求助全文
来源期刊
Innate Immunity
Innate Immunity 生物-免疫学
CiteScore
7.20
自引率
0.00%
发文量
20
审稿时长
6-12 weeks
期刊介绍: Innate Immunity is a highly ranked, peer-reviewed scholarly journal and is the official journal of the International Endotoxin & Innate Immunity Society (IEIIS). The journal welcomes manuscripts from researchers actively working on all aspects of innate immunity including biologically active bacterial, viral, fungal, parasitic, and plant components, as well as relevant cells, their receptors, signaling pathways, and induced mediators. The aim of the Journal is to provide a single, interdisciplinary forum for the dissemination of new information on innate immunity in humans, animals, and plants to researchers. The Journal creates a vehicle for the publication of articles encompassing all areas of research, basic, applied, and clinical. The subject areas of interest include, but are not limited to, research in biochemistry, biophysics, cell biology, chemistry, clinical medicine, immunology, infectious disease, microbiology, molecular biology, and pharmacology.
×
引用
GB/T 7714-2015
复制
MLA
复制
APA
复制
导出至
BibTeX EndNote RefMan NoteFirst NoteExpress
×
提示
您的信息不完整,为了账户安全,请先补充。
现在去补充
×
提示
您因"违规操作"
具体请查看互助需知
我知道了
×
提示
确定
请完成安全验证×
copy
已复制链接
快去分享给好友吧!
我知道了
右上角分享
点击右上角分享
0
联系我们:info@booksci.cn Book学术提供免费学术资源搜索服务,方便国内外学者检索中英文文献。致力于提供最便捷和优质的服务体验。 Copyright © 2023 布克学术 All rights reserved.
京ICP备2023020795号-1
ghs 京公网安备 11010802042870号
Book学术文献互助
Book学术文献互助群
群 号:604180095
Book学术官方微信