Tracking the Presence of Software as a Medical Device in US Food and Drug Administration Databases: Retrospective Data Analysis.

Aaron Ceross, Jeroen Bergmann
{"title":"Tracking the Presence of Software as a Medical Device in US Food and Drug Administration Databases: Retrospective Data Analysis.","authors":"Aaron Ceross, Jeroen Bergmann","doi":"10.2196/20652","DOIUrl":null,"url":null,"abstract":"<p><strong>Background: </strong>Software as a medical device (SaMD) has gained the attention of medical device regulatory bodies as the prospects of standalone software for use in diagnositic and therapeutic settings have increased. However, to date, figures related to SaMD have not been made available by regulators, which limits the understanding of how prevalent these devices are and what actions should be taken to regulate them.</p><p><strong>Objective: </strong>The aim of this study is to empirically evaluate the market approvals and clearances related to SaMD and identify adverse incidents related to these devices.</p><p><strong>Methods: </strong>Using databases managed by the US medical device regulator, the US Food and Drug Administration (FDA), we identified the counts of SaMD registered with the FDA since 2016 through the use of product codes, mapped the path SaMD takes toward classification, and recorded adverse events.</p><p><strong>Results: </strong>SaMD does not seem to be registered at a rate dissimilar to that of other medical devices; thus, adverse events for SaMD only comprise a small portion of the total reported number.</p><p><strong>Conclusions: </strong>Although SaMD has been identified in the literature as an area of development, our analysis suggests that this growth has been modest. These devices are overwhelmingly classified as moderate to high risk, and they take a very particular path to that classification. The digital revolution in health care is less pronounced when evidence related to SaMD is considered. In general, the addition of SaMD to the medical device market seems to mimic that of other medical devices.</p>","PeriodicalId":87288,"journal":{"name":"JMIR biomedical engineering","volume":"1 1","pages":"e20652"},"PeriodicalIF":0.0000,"publicationDate":"2021-11-03","publicationTypes":"Journal Article","fieldsOfStudy":null,"isOpenAccess":false,"openAccessPdf":"https://www.ncbi.nlm.nih.gov/pmc/articles/PMC11041456/pdf/","citationCount":"0","resultStr":null,"platform":"Semanticscholar","paperid":null,"PeriodicalName":"JMIR biomedical engineering","FirstCategoryId":"1085","ListUrlMain":"https://doi.org/10.2196/20652","RegionNum":0,"RegionCategory":null,"ArticlePicture":[],"TitleCN":null,"AbstractTextCN":null,"PMCID":null,"EPubDate":"","PubModel":"","JCR":"","JCRName":"","Score":null,"Total":0}
引用次数: 0

Abstract

Background: Software as a medical device (SaMD) has gained the attention of medical device regulatory bodies as the prospects of standalone software for use in diagnositic and therapeutic settings have increased. However, to date, figures related to SaMD have not been made available by regulators, which limits the understanding of how prevalent these devices are and what actions should be taken to regulate them.

Objective: The aim of this study is to empirically evaluate the market approvals and clearances related to SaMD and identify adverse incidents related to these devices.

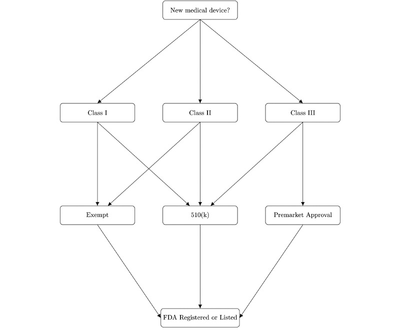
Methods: Using databases managed by the US medical device regulator, the US Food and Drug Administration (FDA), we identified the counts of SaMD registered with the FDA since 2016 through the use of product codes, mapped the path SaMD takes toward classification, and recorded adverse events.

Results: SaMD does not seem to be registered at a rate dissimilar to that of other medical devices; thus, adverse events for SaMD only comprise a small portion of the total reported number.

Conclusions: Although SaMD has been identified in the literature as an area of development, our analysis suggests that this growth has been modest. These devices are overwhelmingly classified as moderate to high risk, and they take a very particular path to that classification. The digital revolution in health care is less pronounced when evidence related to SaMD is considered. In general, the addition of SaMD to the medical device market seems to mimic that of other medical devices.

Abstract Image

Abstract Image

Abstract Image

评估软件作为医疗器械在FDA注册中的存在(预印本)
背景:随着在诊断和治疗中使用独立软件的前景日益看好,软件作为医疗器械(SaMD)已经引起了医疗器械监管机构的注意。然而,迄今为止,监管机构尚未提供与 SaMD 有关的数据,这限制了人们对这些设备的普及程度以及应采取何种行动对其进行监管的了解:本研究旨在对与 SaMD 相关的市场批准和许可进行实证评估,并确定与这些器械相关的不良事件:利用美国医疗器械监管机构--美国食品和药物管理局(FDA)管理的数据库,我们通过使用产品代码确定了自2016年以来在FDA注册的SaMD数量,绘制了SaMD的分类路径,并记录了不良事件:SaMD的注册率似乎与其他医疗器械并无不同;因此,SaMD的不良事件仅占报告总数的一小部分:尽管 SaMD 已在文献中被确定为一个发展领域,但我们的分析表明,这一增长幅度并不大。这些设备绝大多数被归类为中度至高度风险,而且它们的分类路径非常特殊。如果考虑到与 SaMD 相关的证据,医疗保健领域的数字革命就不那么明显了。总体而言,SaMD 在医疗器械市场的发展似乎与其他医疗器械的发展如出一辙。
本文章由计算机程序翻译,如有差异,请以英文原文为准。
求助全文
约1分钟内获得全文 求助全文
来源期刊
自引率
0.00%
发文量
0
审稿时长
20 weeks
×
引用
GB/T 7714-2015
复制
MLA
复制
APA
复制
导出至
BibTeX EndNote RefMan NoteFirst NoteExpress
×
提示
您的信息不完整,为了账户安全,请先补充。
现在去补充
×
提示
您因"违规操作"
具体请查看互助需知
我知道了
×
提示
确定
请完成安全验证×
copy
已复制链接
快去分享给好友吧!
我知道了
右上角分享
点击右上角分享
0
联系我们:info@booksci.cn Book学术提供免费学术资源搜索服务,方便国内外学者检索中英文文献。致力于提供最便捷和优质的服务体验。 Copyright © 2023 布克学术 All rights reserved.
京ICP备2023020795号-1
ghs 京公网安备 11010802042870号
Book学术文献互助
Book学术文献互助群
群 号:604180095
Book学术官方微信